- Qu'est-ce qu'un contrôleur de charge pour une éolienne
- Dessins des rotors
- Schémas de fonctionnement des éoliennes
- Générateurs à rotor Savonius
- Dimensions
- Caractéristiques
- Avantages et inconvénients
- La légalité de l'installation d'une éolienne
- Protection contre la torsion du câble
- À propos des moulins à vent faits maison pour la maison
- Installation
- Pièces et consommables
- Conclusions et vidéo utile sur le sujet
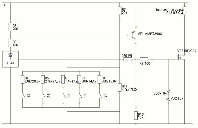
Qu'est-ce qu'un contrôleur de charge pour une éolienne
Le contrôleur est un appareil électronique chargé de convertir la tension alternative générée par le générateur en une tension constante et de contrôler la charge des batteries. La présence d'un contrôleur dans le schéma de fonctionnement de l'éolienne permet le fonctionnement de l'éolienne en mode automatique, quels que soient les facteurs externes (vitesse du vent, conditions météorologiques, etc.).
La fonction de contrôle de la quantité de charge est réalisée par un régulateur de ballast, ou contrôleur. Il s'agit d'un appareil électronique qui éteint la batterie lorsque la tension augmente ou décharge l'énergie excédentaire sur le consommateur - un élément chauffant, une lampe ou un autre appareil simple et peu exigeant pour certains changements de puissance. Lorsque la charge baisse, le contrôleur met la batterie en mode charge, aidant à reconstituer la réserve d'énergie.

Les premières conceptions de contrôleurs étaient simples et ne permettaient d'activer que le freinage de l'arbre.Par la suite, les fonctions de l'appareil ont été révisées et l'énergie excédentaire a commencé à être utilisée de manière plus rationnelle. Et avec le début de l'utilisation des éoliennes comme principale source d'énergie pour les chalets d'été ou les maisons privées, le problème de l'utilisation de l'énergie excédentaire a disparu de lui-même, car à l'heure actuelle, il y a toujours quelque chose à connecter dans n'importe quelle maison.
Dessins des rotors
L'inventeur ne fournit pas de dessins détaillés de ses développements, mais le principe d'une spirale mathématique sert de modèle pour la construction des pales :

C'est le long de cette courbe que chacune des trois pales de la roue est construite, formant au total une surface continue, de contour rapproché vue de côté en forme de cône. La spirale est construite sur la base du nombre d'or, trois lames forment un angle entre les axes de 120°. Les concepteurs considèrent qu'il est possible d'utiliser une variété d'options pour la fabrication des lames, en considérant l'utilisation d'une vis d'Archimède comme base comme condition principale.

Une telle abondance de possibilités augmente les chances des fabricants d'éoliennes amateurs qui ont besoin de créer un appareil pour leurs besoins.
Schémas de fonctionnement des éoliennes
Il existe plusieurs options pour le fonctionnement d'une éolienne :
- Fonctionnement autonome de l'éolienne.

Fonctionnement autonome de l'éolienne
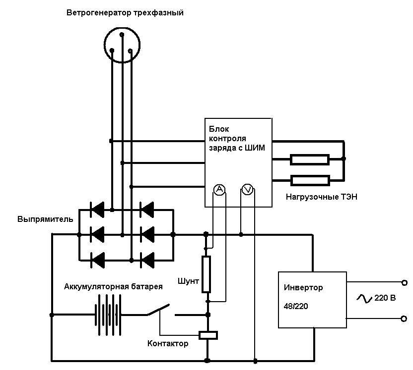
- Un tel travail conjoint est considéré comme un moyen très fiable et efficace d'alimentation électrique autonome. En l'absence de vent, les panneaux solaires fonctionnent. La nuit, lorsque les panneaux solaires ne fonctionnent pas, la batterie est chargée par l'éolienne.

Fonctionnement en parallèle d'une éolienne avec des panneaux solaires
- L'éolienne peut également fonctionner en parallèle avec le secteur.Avec un excès d'électricité, elle entre dans le réseau général, et en cas de manque, les consommateurs d'électricité fonctionnent à partir du réseau électrique général.
Fonctionnement parallèle de l'éolienne avec le réseau électrique
Les éoliennes peuvent fonctionner parfaitement avec n'importe quel type d'alimentation électrique autonome et un réseau électrique commun. En même temps, créer un système d'alimentation unifié.
Générateurs à rotor Savonius
Cette éolienne rotative est également populaire comme parc éolien domestique. La base de la conception est en plusieurs demi-cylindres - deux ou trois, moins souvent plus, fixés sur un axe de rotation vertical. Parfois, pour augmenter la puissance d'un moulin à vent avec un rotor Savonius, des blocs de demi-cylindres sont construits en deux rangées - l'une au-dessus de l'autre.
Les générateurs à rotor Savonius produits industriellement ont souvent un aspect high-tech inhabituel, rappelant les voiles déployées des yachts. En raison de la simplicité de la conception, ils sont souvent fabriqués indépendamment. Mais uniquement en raison de la simplicité de la conception, car la puissance des éoliennes verticales de ce type - avec le rotor Darrieus, avec le rotor Savonius et autres, est trois fois inférieure à celle des structures horizontales.
Dimensions
Les dispositifs de production d'énergie à partir du vent peuvent être de différentes tailles. Leur puissance dépend des dimensions de l'éolienne, de la hauteur du mât et de la vitesse du vent. La plus grande unité a une longueur de colonne de 135 m, tandis que le diamètre de son rotor est de 127 m. Ainsi, sa hauteur totale atteint 198 mètres. Les grandes éoliennes à haute hauteur et longues pales conviennent pour fournir de l'énergie aux petites entreprises industrielles, aux fermes. Des modèles plus compacts peuvent être installés à la maison ou à la campagne.
Actuellement, ils produisent un moulin à vent de type marche avec des pales de diamètre compris entre 0,75 et 60 mètres.Selon les experts, les dimensions du générateur ne doivent pas être grandioses, car une petite unité portable convient pour générer une petite quantité d'énergie. Le plus petit modèle de l'unité mesure 0,4 mètre de haut et pèse moins de 2 kilogrammes.
Caractéristiques
Lors de l'achat d'un contrôleur de charge pour éolienne, vous devez étudier attentivement sa fiche technique. Lors du choix, les caractéristiques sont importantes :
- puissance - doit correspondre à la puissance de l'éolienne ;
- tension - doit correspondre à la tension des batteries installées sur l'éolienne ;
- Max. puissance - indique la puissance maximale autorisée pour le modèle de contrôleur ;
- Max. courant - indique avec quelles puissances maximales de l'éolienne le contrôleur peut fonctionner ;
- plage de tension - indicateurs max. et min. tension de la batterie pour un fonctionnement adéquat de l'appareil ;
- capacités d'affichage - quelles données sur l'appareil et son fonctionnement sont affichées sur l'écran d'un modèle particulier;
- conditions de fonctionnement - à quelles températures et à quel niveau d'humidité l'appareil sélectionné peut fonctionner.
Si vous ne pouvez pas choisir vous-même un dispositif de contrôle de charge, contactez un conseiller et montrez-lui la fiche technique de votre éolienne. L'appareil est sélectionné en fonction des capacités de l'installation éolienne. Des conditions de fonctionnement incorrectes et des écarts par rapport à la plage de tension affecteront négativement le fonctionnement de l'ensemble du système éolien.
Avantages et inconvénients
La présence de dispositifs supplémentaires dans le schéma de fonctionnement des éoliennes vous permet d'améliorer les paramètres de l'énergie électrique reçue.
Le contrôleur, en tant qu'élément d'un tel système, présente les avantages suivants :
- Permet de faire fonctionner l'éolienne en mode automatique.
- L'utilisation d'un contrôleur prolonge la durée de vie des batteries en leur fournissant des modes de fonctionnement sûrs.
- La capacité d'utilisation la plus complète de l'énergie générée par l'éolienne est le chauffage des éléments chauffants, ou d'autres charges, aux moments où les batteries sont complètement chargées.
- Les conditions de fonctionnement de l'éolienne sont améliorées (démarrage facile par vent faible, etc.).
Les inconvénients du contrôleur installé dans le schéma de fonctionnement de l'éolienne comprennent une augmentation du coût d'un ensemble d'équipements, ainsi que la probabilité de panne d'une éolienne, fonctionnant en mode automatique, en cas de défaillance de cet élément de le circuit de commande.
Vous pourriez également aimer le contenu suivant :Éolienne maison
Merci d'avoir lu jusqu'au bout ! N'oubliez pas si vous avez aimé l'article !
Partagez avec vos amis, laissez vos commentaires
Rejoignez notre groupe VK :
ALTER220 Portail des énergies alternatives
et proposez des sujets de discussion, ensemble ce sera plus intéressant !!!
La légalité de l'installation d'une éolienne
Les sources d'énergie alternatives sont le rêve de tout résident estival ou propriétaire dont le site est situé loin des réseaux centraux. Cependant, lorsque nous recevons des factures d'électricité consommée dans un appartement en ville, et en regardant les tarifs majorés, nous nous rendons compte qu'une éolienne créée pour les besoins domestiques ne nous ferait pas de mal.
Après avoir lu cet article, vous réaliserez peut-être votre rêve.
Une éolienne est une excellente solution pour alimenter en électricité une installation périurbaine.De plus, dans certains cas, son installation est la seule issue possible.
Afin de ne pas perdre d'argent, d'efforts et de temps, décidons : y a-t-il des circonstances extérieures qui nous créeront des obstacles dans le processus d'exploitation d'une éolienne ?
Pour fournir de l'électricité à une datcha ou à un petit chalet, une petite centrale éolienne suffit, dont la puissance ne dépassera pas 1 kW. De tels appareils en Russie sont assimilés à des produits ménagers. Leur installation ne nécessite pas de certificats, de permis ou d'approbations supplémentaires.
Afin de déterminer la faisabilité de l'installation d'une éolienne, il est nécessaire de connaître le potentiel éolien d'une zone particulière (cliquer pour agrandir)
Cependant, au cas où, vous devriez demander s'il existe des réglementations locales concernant l'alimentation en énergie individuelle qui pourraient créer des obstacles à l'installation et au fonctionnement de cet appareil.
Des réclamations peuvent provenir de vos voisins s'ils subissent des inconvénients liés au fonctionnement de l'éolienne. Rappelez-vous que nos droits s'arrêtent là où commencent les droits des autres.
Par conséquent, lors de l'achat ou de l'auto-fabrication d'une éolienne pour une maison, vous devez porter une attention particulière aux paramètres suivants:
Hauteur du mât. Lors de l'assemblage d'une éolienne, il est nécessaire de prendre en compte les restrictions de hauteur des bâtiments individuels qui existent dans un certain nombre de pays du monde, ainsi que l'emplacement de votre propre site. Sachez qu'à proximité des ponts, des aéroports et des tunnels, les bâtiments de plus de 15 mètres de haut sont interdits.
Bruit de la boîte de vitesses et des lames.Les paramètres du bruit généré peuvent être réglés à l'aide d'un appareil spécial, après quoi les résultats de mesure peuvent être documentés
Il est important qu'ils ne dépassent pas les normes de bruit établies.
Interférence d'éther. Idéalement, lors de la création d'un moulin à vent, une protection contre les télé-interférences doit être fournie là où votre appareil peut causer de tels problèmes.
revendications environnementales. Cet organisme ne peut vous empêcher d'exploiter l'installation que si elle interfère avec la migration des oiseaux migrateurs. Mais c'est peu probable.
Lors de la création et de l'installation de l'appareil vous-même, apprenez ces points et lors de l'achat d'un produit fini, faites attention aux paramètres qui figurent dans son passeport. Il vaut mieux se protéger à l'avance que de s'énerver plus tard.
- L'opportunité d'une éolienne se justifie principalement par une pression du vent suffisamment élevée et stable dans la région;
- Il est nécessaire d'avoir une surface suffisamment grande, dont la surface utile ne sera pas réduite de manière significative en raison de l'installation du système;
- En raison du bruit accompagnant les travaux de l'éolienne, il est souhaitable qu'il y ait au moins 200 m entre l'habitation des voisins et l'installation ;
- L'augmentation constante du coût de l'électricité plaide de manière convaincante en faveur d'une éolienne ;
- L'installation d'une éolienne n'est possible que dans les zones où les autorités n'interfèrent pas, mais encouragent plutôt l'utilisation d'énergies vertes ;
- S'il y a des interruptions fréquentes dans la zone de construction de la mini centrale éolienne, l'installation minimise les inconvénients ;
- Le propriétaire du système doit être préparé au fait que les fonds investis dans le produit fini ne seront pas immédiatement rentables.L'effet économique peut devenir tangible dans 10 à 15 ans ;
- Si la récupération du système n'est pas au dernier moment, vous devriez penser à construire une mini centrale électrique de vos propres mains.
Protection contre la torsion du câble
Comme vous le savez, le vent n'a pas une direction constante. Et si votre éolienne tourne autour de son axe comme une girouette, alors sans mesures de protection supplémentaires, le câble allant de l'éolienne aux autres éléments du système se tordra rapidement et deviendra inutilisable en quelques jours. Nous vous proposons plusieurs moyens de vous protéger de tels désagréments.
Première méthode : connexion détachable
Le moyen le plus simple, mais totalement impraticable, de se protéger consiste à installer une connexion par câble amovible. Le connecteur permet de démêler manuellement le câble torsadé en déconnectant l'éolienne du système.
w00w00 Utilisateur
Je sais que certaines personnes mettent quelque chose comme une prise avec une prise en bas. Twisted le câble - déconnecté de la prise. Ensuite, détordez et recollez le bouchon. Et le mât n'a pas besoin d'être abaissé, et les collecteurs de courant ne sont pas nécessaires. J'ai lu ceci sur un forum sur les moulins à vent faits maison. A en juger par les mots de l'auteur, tout fonctionne et ne tord pas trop souvent le câble.
Deuxième méthode : utiliser un câble dur
Certains utilisateurs conseillent de connecter des câbles épais, élastiques et rigides (par exemple, des câbles de soudage) au générateur. La méthode, à première vue, n'est pas fiable, mais a droit à la vie.
user343 Utilisateur
Trouvé sur un site : notre méthode de protection consiste à utiliser un câble de soudage avec un revêtement en caoutchouc dur.Le problème des fils torsadés dans la conception des petites éoliennes est largement surestimé, et le câble de soudage #4... #6 a des qualités particulières : le caoutchouc dur empêche le câble de se tordre et empêche l'éolienne de tourner dans le même sens.
Troisième méthode : installation des bagues collectrices
À notre avis, seule l'installation de bagues collectrices spéciales aidera à protéger complètement le câble contre la torsion. C'est cette méthode de protection que l'utilisateur Mikhail 26 a mise en œuvre dans la conception de son éolienne.
À propos des moulins à vent faits maison pour la maison
Un intérêt particulier pour l'énergie éolienne se manifeste au niveau de la sphère domestique. C'est compréhensible si vous regardez la prochaine facture d'énergie consommée du coin de l'œil. Par conséquent, toutes sortes d'artisans sont activés, utilisant toutes les possibilités d'obtenir de l'électricité à peu de frais.
L'une de ces possibilités, bien réelle, est étroitement liée à moulin à vent d'une voiture Générateur. Un appareil prêt à l'emploi - un générateur de voiture - doit simplement être équipé de lames correctement fabriquées afin de pouvoir retirer une certaine valeur de l'énergie électrique des bornes du générateur.
Certes, cela ne fonctionnera efficacement que s'il y a du vent.
Un exemple de la pratique de l'utilisation domestique des éoliennes. Une conception pratique bien conçue et assez efficace d'un moulin à vent. Une hélice tripale est installée, ce qui est rare pour les appareils électroménagers
L'utilisation de pratiquement n'importe quel générateur automobile est acceptable pour la construction d'éoliennes. Mais ils essaient généralement de choisir un modèle commercial puissant, capable de fournir des courants importants. Ici, au sommet de la popularité, la conception de générateurs de camions, de gros bus de passagers, de tracteurs, etc.
En plus du générateur pour la fabrication d'une éolienne, un certain nombre de composants seront nécessaires:
- hélice à deux ou trois pales ;
- batterie de voiture;
- câble électrique;
- mât, éléments de support, attaches.
La conception de l'hélice à deux ou trois pales est considérée comme la plus optimale pour une éolienne classique. Mais un projet domestique est souvent loin des classiques de l'ingénierie. Par conséquent, le plus souvent, ils essaient de ramasser des vis prêtes à l'emploi pour la construction de maisons.
Une turbine de ventilateur de voiture qui sera utilisée comme hélice pour une éolienne domestique. La légèreté et une grande surface utilisable pour l'armée de l'air permettent l'utilisation de telles options
Tel, par exemple, peut être une turbine d'une unité externe d'un système de climatisation split ou d'un ventilateur de la même voiture. Mais lorsque l'on souhaite suivre les traditions de conception des éoliennes, vous devrez construire une hélice d'éolienne du début à la fin de vos propres mains.
Avant de décider de l'assemblage et de l'installation d'une éolienne, il convient d'évaluer les données climatiques du site et de calculer le retour sur investissement. Une aide significative à cet égard sera fournie par les informations d'un article très intéressant, que nous recommandons pour examen.
Installation
L'installation d'une éolienne est une procédure très compliquée. Tout d'abord, vous devez acheter des hypothèques dans la fondation, en fixant les détails. Ensuite, vous devez couler une base en béton qui tiendra votre unité. Lors du coulage de la fondation, vous devez immédiatement installer les éléments précédemment achetés pour la fixation. Une fois la fondation coulée, elle doit reposer pendant 21 jours avant que le mât puisse être installé.
De plus, le travail est plus difficile.Vous ne pouvez pas le faire vous-même, vous avez besoin de personnel spécialement formé et d'équipement lourd (une grue est indispensable). L'assemblage d'une éolienne pour une maison prendra au moins une journée complète.
Tous les travaux liés à l'assemblage et à l'installation de l'équipement (cela comprend la connexion au réseau, la connexion de tous les câbles, l'assemblage de l'ensemble de l'unité, etc.) doivent être effectués exclusivement par des travailleurs qualifiés.
L'auto-activité dans cette affaire complexe n'est pas la bienvenue. L'installation de tous les équipements est effectuée dans une pièce sèche à une température de 10 à 30 degrés Celsius. Les travailleurs spéciaux qui ont monté et installé l'équipement doivent fournir un ensemble de services, selon lequel ils seront tenus de réparer l'éolienne pendant son fonctionnement.
Avantages d'utiliser une éolienne à la maison :
- Le plus grand avantage est l'électricité gratuite. Une fois que vous aurez payé tout l'équipement et l'installation de cet appareil, vous n'aurez plus à payer l'électricité. Maintenant, vous créez le vôtre.
- C'est un phénomène très courant lorsque, pendant les périodes difficiles de l'année, des pannes de courant se produisent. Cela se produit souvent en raison d'une ligne brisée ou d'un problème avec le transformateur. En installant une éolienne chez vous, vos appareils électriques ne seront plus affectés par les intempéries. Dans des conditions météorologiques difficiles, le moulin à vent fonctionnera encore plus vite que la normale.
- Ces unités sont respectueuses de l'environnement et ne produisent pratiquement aucun bruit pendant le fonctionnement. C'est une bien meilleure option énergétique que celle qui détruit l'écosystème de la planète.
- Le moulin à vent est très bon en termes techniques.Après tout, il peut fonctionner en combinaison avec plusieurs sources d'énergie, par exemple : une centrale diesel, des panneaux solaires, etc. Ceci est pratique si une source d'électricité à pleine puissance ne peut pas fournir d'énergie à votre maison.
Inconvénients des éoliennes :
- Le premier inconvénient majeur est, bien sûr, la dépendance aux conditions météorologiques. Le moulin à vent ne fonctionnera pas là où le vent est faible. Il est raisonnable de l'installer uniquement sur la côte de la mer et dans les endroits où le vent est accru. En installant une éolienne chez vous, dans une zone où les flux de vent sont inférieurs à la moyenne, vous n'arriverez jamais à ce que ce type de production d'électricité soit le principal.
- Le prix n'est pas non plus très agréable. Un tel plaisir coûte très, très cher. Cette unité peut être amortie, au mieux, après seulement 10 ans. Le générateur lui-même, le mât et l'éolienne ne représentent que 30% du coût de l'ensemble de la structure, le reste étant pris en charge par les batteries et l'onduleur. De plus, les batteries elles-mêmes ne sont pas durables aujourd'hui et vous devrez les remplacer très souvent, ce qui frappera également votre poche à coups violents.
- La sécurité de cette source d'énergie alternative n'est pas des plus avancées. Les lames très usées peuvent simplement se détacher et causer des dommages importants à la propriété, ou pire encore, à la vie humaine.
Vidéo d'installation d'une éolienne :
Pièces et consommables
Pour la fabrication d'une éolienne rotative de faible puissance (pas plus de 1,5 kW), les composants suivants seront nécessaires :
- alternateur de voiture de 12 volts ;
- batterie 12 volts;
- convertisseur de 12 V à 220 V, conçu pour une puissance de 700 W à 1500 W ;
- récipient cylindrique en métal.Vous pouvez utiliser un seau ordinaire ou un pot assez grand ;
- un relais pour charger les batteries d'une voiture et une ampoule pour le contrôle de la charge ;
- interrupteur à bouton-poussoir pour 12 V;
- voltmètre;
- détails pour les connexions filetées ;
- fils avec une section de 2,5 et 4 carrés;
- pinces pour la fixation de l'éolienne au mât.
Vous aurez également besoin des outils suivants :
- cisailles pour le traitement de la tôle (peuvent être remplacées par des meuleuses d'angle);
- roulette;
- marqueur;
- Tournevis;
- différentes clés;
- percer avec des perceuses;
- pinces et pinces coupantes latérales.
Conclusions et vidéo utile sur le sujet
Le désir de fabriquer soi-même du matériel à usage domestique est parfois plus fort qu'une solution plus simple - l'achat d'un appareil peu coûteux. Qu'est-ce qui en est sorti, voir la vidéo:
En évaluant les perspectives de fabrication de l'électronique par nous-mêmes, quel que soit son objectif, il faut faire face à l'idée que l'ère du "fait maison" touche à sa fin. Le marché est sursaturé d'appareils électroniques prêts à l'emploi et de composants modulaires pour presque tous les produits ménagers. Désormais, il ne reste plus aux électroniciens amateurs qu'à assembler des kits maison.















































