- Assemblage, angle d'inclinaison
- Principe d'opération
- Les types
- Allumé éteint
- PWM
- MPRT
- Mode d'emploi
- Variétés
- Contrôleur MPPT
- Contrôleur PWM
- Contrôleur fait maison: caractéristiques, accessoires
- Où et comment l'énergie solaire est-elle utilisée ?
- Portée des panneaux solaires
- Caractéristiques de l'utilisation de panneaux amorphes flexibles
- Pourquoi contrôler la charge et comment fonctionne le régulateur de charge solaire ?
- Types de contrôleurs pour le chargement des batteries solaires
- Contrôleurs de bricolage
- MPRT
- Type d'appareil ONOF
- hybrides
- PWM ou PWM
- Types de contrôleurs solaires
- Quels sont les types de modules de contrôleur
- 1) Contrôleurs marche/arrêt
- 2) Contrôleurs PWM (PWM)
- 3) Contrôleur MPPT
- 4) Contrôleurs de charge hybrides
- exigences du contrôleur.
- Assemblage d'un contrôleur simple.
- Quand vous avez besoin d'un contrôleur
- Particularités
Assemblage, angle d'inclinaison
Nous décrirons brièvement l'installation elle-même, comment connecter des panneaux solaires, car les fixations et autres nuances sont également des sujets distincts. La pose consiste à fixer les panneaux sur la charpente, il existe plusieurs types de pinces, équerres : sur ardoise, sur métal, sur tuiles, dissimulées sur l'habillage du toit.
Les rails de support, les pinces, les rails de pinces (extrémité et centrale) sont achetés ou inclus dans le kit pour l'option d'installation sélectionnée.
Les éléments bout à bout de liaison créent un cadre à partir des rails de fixation.Des éléments terminaux et des supports pour noyaux sont également utilisés - ils combinent des cadres en aluminium et les mettent à la terre, fixent les câbles.
Si l'installation est effectuée sur un toit en pente, l'angle optimal pour les panneaux de 30 ... 40 ° aux latitudes nord est supérieur, par exemple à 45 °. En général, pour l'autonettoyage des modules par la pluie, l'angle doit être de 15°.
Ces positions sont créées par des profils de support, constituant souvent une structure rotative pratique, pliable et ajustable.
Avec un éclairage inégal du réseau, le panneau situé dans un endroit plus lumineux émet plus de courant, qui est partiellement dépensé pour chauffer le SB le moins chargé. Pour éliminer ce phénomène, des diodes de coupure sont utilisées, soudées entre les plans de l'intérieur.
Principe d'opération
S'il n'y a pas de courant de la batterie solaire, le contrôleur est en mode veille. Il n'utilise aucun des watts de la batterie. Une fois que la lumière du soleil a atteint le panneau, le courant électrique commence à circuler vers le contrôleur. Il doit s'allumer. Cependant, le voyant LED, associé à 2 transistors faibles, ne s'allume que lorsque la tension atteint 10 V.
Après avoir atteint cette tension, le courant traversera la diode Schottky jusqu'à la batterie. Si la tension monte à 14V, l'amplificateur U1 commencera à fonctionner, ce qui allumera le transistor MOSFET. En conséquence, la LED s'éteindra et deux transistors non puissants se fermeront. La batterie ne se charge pas. À ce moment, C2 sera déchargé. En moyenne, cela prend 3 secondes. Une fois le condensateur C2 déchargé, l'hystérésis U1 sera surmontée, le MOSFET se fermera et la batterie commencera à se charger. La charge se poursuivra jusqu'à ce que la tension atteigne le niveau de commutation.
La charge se produit par intermittence.Dans le même temps, sa durée dépend du courant de charge de la batterie et de la puissance des appareils qui y sont connectés. La charge se poursuit jusqu'à ce que la tension atteigne 14 V.
Le circuit s'allume en très peu de temps. Son inclusion est affectée par le temps de charge de C2 par le courant, ce qui limite le transistor Q3. Le courant ne peut pas être supérieur à 40 mA.
Les types
Allumé éteint
Ce type d'appareil est considéré comme le plus simple et le moins cher. Sa seule et principale tâche est de couper la charge de la batterie lorsque la tension maximale est atteinte pour éviter la surchauffe.
Cependant, ce type a un certain inconvénient, qui est de s'éteindre trop tôt. Après avoir atteint le courant maximum, il est nécessaire de maintenir le processus de charge pendant quelques heures de plus, et ce contrôleur l'éteindra immédiatement.
En conséquence, la charge de la batterie sera d'environ 70% du maximum. Cela affecte négativement la batterie.

PWM
Ce type est un On/Off avancé. La mise à niveau est qu'il dispose d'un système de modulation de largeur d'impulsion (PWM) intégré. Cette fonction permettait au contrôleur, lorsque la tension maximale était atteinte, de ne pas couper l'alimentation en courant, mais de réduire sa force.
De ce fait, il est devenu possible de charger presque complètement l'appareil.

MPRT
Ce type est considéré comme le plus avancé à l'heure actuelle. L'essentiel de son travail repose sur le fait qu'il est capable de déterminer la valeur exacte de la tension maximale pour une batterie donnée. Il surveille en permanence le courant et la tension dans le système. Grâce à l'acquisition constante de ces paramètres, le processeur est capable de maintenir les valeurs de courant et de tension les plus optimales, ce qui vous permet de créer une puissance maximale.

Mode d'emploi
Avant d'étudier les instructions d'utilisation du contrôleur, il est nécessaire de rappeler trois paramètres à respecter lors de l'utilisation de ces appareils électroniques, à savoir:
- La tension d'entrée de l'appareil doit être supérieure de 15 à 20 % à la tension en circuit ouvert du panneau solaire.
- Pour les appareils PWM (PWM) - le courant nominal doit dépasser de 10% le courant de court-circuit dans les lignes de connexion des sources d'énergie.
- MPPT - Le contrôleur doit correspondre à la capacité du système, plus 20 % de cette valeur.
Pour un bon fonctionnement de l'appareil, il est nécessaire d'étudier les instructions de son fonctionnement, qui sont toujours jointes à ces appareils électroniques.
L'instruction informe le consommateur sur ce qui suit :
Exigences de sécurité - cette section définit les conditions dans lesquelles le fonctionnement de l'appareil n'entraînera pas de choc électrique pour le consommateur et d'autres conséquences négatives.
Voici les principaux :
- Avant d'installer et de configurer le contrôleur, il est nécessaire de déconnecter les panneaux solaires et les batteries de l'appareil au moyen de dispositifs de commutation ;
- Empêcher l'eau de pénétrer dans l'appareil électronique ;
- Les connexions de contact doivent être bien serrées afin d'éviter un échauffement pendant le fonctionnement.
- Caractéristiques techniques de l'appareil - cette section vous permet de sélectionner un appareil en fonction de ses exigences dans un circuit et un emplacement d'installation spécifiques.
En règle générale, c'est:
- Types de réglages et paramètres de l'appareil ;
- Modes de fonctionnement de l'appareil ;
- Décrit les commandes et les affichages de l'appareil.
- Méthodes et lieu d'installation - chaque contrôleur est monté conformément aux exigences du fabricant, ce qui permet à l'appareil de fonctionner longtemps et avec une qualité garantie.
Des informations sont données sur :
- L'emplacement et la disposition spatiale de l'appareil ;
- Les dimensions globales sont indiquées jusqu'aux réseaux et appareils d'ingénierie, ainsi que les éléments des structures du bâtiment, par rapport à l'appareil monté ;
- Les dimensions de montage sont données pour les points de montage de l'appareil.
- Méthodes d'inclusion dans le système - cette section explique au consommateur à quel terminal et comment, la connexion doit être établie afin de démarrer l'appareil électronique.
Signalé:
- Dans quel ordre l'appareil doit-il être inclus dans le circuit de travail ;
- Les actions et mesures invalides sont signalées à la mise sous tension de l'appareil.
- La mise en place du dispositif est une opération importante dont dépendent le fonctionnement de l'ensemble du circuit de la centrale solaire et sa fiabilité.
Cette section vous explique comment :
- Quels indicateurs et comment signalent le mode de fonctionnement de l'appareil et ses dysfonctionnements ;
- Des informations sont données sur la manière de définir le mode de fonctionnement souhaité de l'appareil en fonction de l'heure de la journée, des modes de charge et d'autres paramètres.
- Types de protection - dans cette section, il est indiqué à partir de quels modes d'urgence l'appareil est protégé.
Alternativement, cela pourrait être:
- Protection contre les courts-circuits dans la ligne reliant l'appareil au panneau solaire ;
- Protection de surcharge;
- Protection contre les courts-circuits dans la ligne reliant l'appareil à la batterie ;
- Mauvaise connexion des panneaux solaires (polarité inversée);
- Mauvaise connexion de la batterie (polarité inversée) ;
- Protection contre la surchauffe de l'appareil ;
- Protection contre les hautes tensions causées par un orage ou d'autres phénomènes atmosphériques.
- Erreurs et dysfonctionnements - cette section explique comment procéder si, pour une raison quelconque, l'appareil ne fonctionne pas correctement ou ne fonctionne pas du tout.
La relation est considérée: un dysfonctionnement - une cause possible d'un dysfonctionnement - un moyen d'éliminer le dysfonctionnement.
- Inspection et maintenance - cette section fournit des informations sur les mesures préventives à prendre pour garantir un fonctionnement sans problème de l'appareil.
- Obligations de garantie - indique la période pendant laquelle l'appareil peut être réparé aux frais du fabricant de l'appareil, à condition qu'il soit utilisé correctement, conformément au mode d'emploi.
Variétés
Il existe aujourd'hui plusieurs types de contrôleurs de charge. Considérons certains d'entre eux.
Contrôleur MPPT
Cette abréviation signifie Maximum Power Point Tracking, c'est-à-dire surveiller ou suivre le point où la puissance est maximale. De tels dispositifs sont capables d'abaisser la tension du panneau solaire à la tension de la batterie. Dans ce scénario, l'intensité du courant sur la batterie solaire diminue, ce qui permet de réduire la section des fils et de réduire le coût de construction. De plus, l'utilisation de ce contrôleur vous permet de recharger la batterie lorsqu'il n'y a pas assez de soleil, par exemple par mauvais temps. ou tôt le matin et dans la soirée. C'est le plus courant en raison de sa polyvalence. Utilisé pour la connexion série. Le contrôleur MPPT dispose d'une gamme de paramètres assez large, ce qui garantit la charge la plus efficace.
Spécifications de l'appareil :
- Le coût de tels appareils est élevé, mais il est payant lors de l'utilisation de panneaux solaires de plus de 1000 watts.
- La tension d'entrée totale au contrôleur peut atteindre 200 V, ce qui signifie que plusieurs panneaux solaires peuvent être connectés en série au contrôleur, jusqu'à 5 en moyenne. Par temps nuageux, la tension totale des panneaux connectés en série reste élevée, ce qui assure une alimentation électrique ininterrompue.
- Ce contrôleur peut fonctionner avec une tension non standard, par exemple 28 V.
- L'efficacité des contrôleurs MPPT atteint 98 %, ce qui signifie que presque toute l'énergie solaire est convertie en énergie électrique.
- Possibilité de connecter des batteries de différents types, telles que plomb, lithium-fer-phosphate et autres.
- Le courant de charge maximal est de 100 A, avec une valeur de courant donnée, la puissance maximale délivrée par le contrôleur peut atteindre 11 kW.
- Fondamentalement, tous les modèles de contrôleurs MPPT sont capables de fonctionner à des températures de -40 à 60 degrés.
- Pour démarrer la charge de la batterie, une tension minimale de 5 V est nécessaire.
- Certains modèles ont la capacité de fonctionner simultanément avec un onduleur hybride.
Les contrôleurs de ce type peuvent être utilisés à la fois dans les entreprises commerciales et dans les maisons de campagne, car il existe différents modèles aux performances différentes. Pour une maison de campagne, un contrôleur MPPT d'une puissance maximale de 3,2 kW, avec une tension d'entrée maximale de 100 V, convient.Des contrôleurs beaucoup plus puissants sont utilisés dans les grands volumes.

Contrôleur PWM
La technologie de cet appareil est plus simple que MPPT.Le principe de fonctionnement d'un tel appareil est que tant que la tension de la batterie est inférieure à la limite de 14,4 V, la batterie solaire est connectée presque directement à la batterie et la charge se produit assez rapidement, une fois la valeur atteinte, le contrôleur abaissera la tension de la batterie à 13,7 V pour charger complètement la batterie.
Spécifications de l'appareil :
- La tension d'entrée n'est pas supérieure à 140 V.
- Fonctionne avec des panneaux solaires pour 12 et 24 V.
- L'efficacité est proche de 100%.
- Capacité à travailler avec une variété de batteries de différents types.
- Le courant d'entrée maximum atteint 60 A.
- Température de fonctionnement -25 à 55 ºC.
- La possibilité de charger la batterie à partir de zéro.
Ainsi, les contrôleurs PWM sont utilisés le plus souvent lorsque la charge n'est pas très importante et que l'énergie solaire est suffisante. De tels appareils conviennent mieux aux propriétaires de petites maisons de campagne où sont installés des panneaux solaires de faible puissance.

Le contrôleur MPPT, comme mentionné ci-dessus, est de loin le plus populaire, car il a un rendement élevé et est capable de fonctionner même dans des conditions de manque de soleil. Le contrôleur MPPT est également capable de fonctionner à des puissances plus élevées, idéales pour une grande maison de campagne. Cependant, lors du choix d'un type particulier, vous devez tenir compte de la quantité de courant d'entrée et de sortie, ainsi que du degré d'indicateurs de puissance et de tension.
L'installation d'un contrôleur MPPT dans de petites zones n'est pas pratique car elle ne sera pas rentable. Si la tension totale de la batterie solaire est supérieure à 140 V, un contrôleur MPPT doit être utilisé. Les contrôleurs PWM sont les plus abordables, car leur prix commence à partir de 800 roubles.Il existe des modèles pour 10 000, alors que le coût d'un contrôleur MPPT est approximativement égal à 25 000.
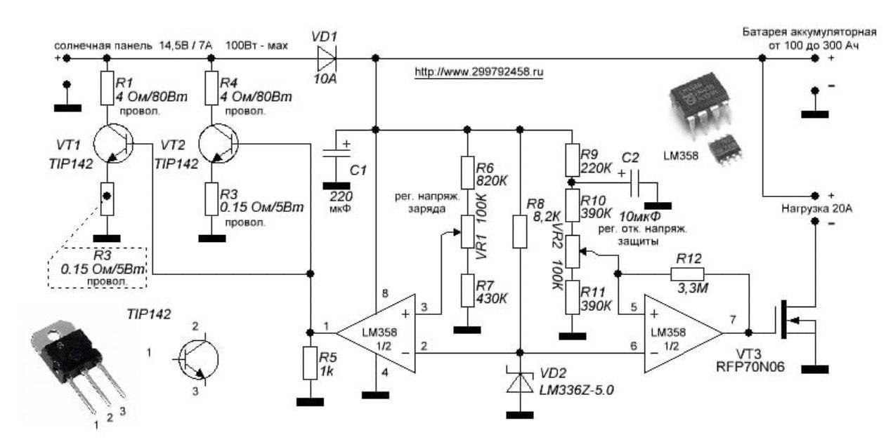
Contrôleur fait maison: caractéristiques, accessoires
L'appareil est conçu pour fonctionner avec un seul panneau solaire, ce qui crée un courant d'une force ne dépassant pas 4 A. La capacité de la batterie, dont la charge est contrôlée par le contrôleur, est de 3 000 Ah.
Pour la fabrication du contrôleur, vous devez préparer les éléments suivants :
- 2 puces : LM385-2.5 et TLC271 (est un amplificateur opérationnel) ;
- 3 condensateurs : C1 et C2 sont de faible puissance, ont 100 n ; C3 a une capacité de 1000u, évalué pour 16V ;
- 1 voyant LED (D1) ;
- 1 diode Schottky ;
- 1 diode SB540. Au lieu de cela, vous pouvez utiliser n'importe quelle diode, l'essentiel est qu'elle puisse supporter le courant maximum de la batterie solaire;
- 3 transistors : BUZ11 (Q1), BC548 (Q2), BC556 (Q3) ;
- 10 résistances (R1 - 1k5, R2 - 100, R3 - 68k, R4 et R5 - 10k, R6 - 220k, R7 - 100k, R8 - 92k, R9 - 10k, R10 - 92k). Tous peuvent être de 5%. Si vous voulez plus de précision, vous pouvez prendre des résistances de 1 %.

Où et comment l'énergie solaire est-elle utilisée ?
Les panneaux souples sont utilisés dans divers domaines. Avant d'élaborer un projet d'approvisionnement énergétique de la maison avec ces panneaux solaires, renseignez-vous où ils sont utilisés et quelles sont les caractéristiques de leur utilisation dans notre climat.
Portée des panneaux solaires
L'utilisation de panneaux solaires flexibles est très large. Ils sont utilisés avec succès dans l'électronique, l'électrification des bâtiments, la construction automobile et aéronautique et les objets spatiaux.
Dans la construction, ces panneaux sont utilisés pour alimenter en électricité des bâtiments résidentiels et industriels.


Les chargeurs portables à base de cellules solaires flexibles sont accessibles à tous et se vendent partout.Les grands panneaux touristiques flexibles permettant de produire de l'électricité partout dans le monde sont très appréciés des voyageurs.
Une idée très inhabituelle mais pratique consiste à utiliser la plate-forme comme base pour des batteries flexibles. Les éléments spéciaux sont protégés des chocs et ne craignent pas les charges lourdes.
Cette idée a déjà été mise en œuvre. La route "solaire" fournit de l'énergie aux villages environnants, tout en n'occupant pas un seul mètre de terrain supplémentaire.
Caractéristiques de l'utilisation de panneaux amorphes flexibles
Ceux qui envisagent de commencer à utiliser des panneaux solaires flexibles comme source d'électricité pour leur maison doivent être conscients des caractéristiques de leur fonctionnement.
Les panneaux solaires à base métallique flexible sont utilisés là où des exigences accrues sont imposées à la résistance à l'usure des mini-centrales:
Tout d'abord, les utilisateurs s'inquiètent de la question, que faire en hiver, lorsque les heures de clarté sont courtes et qu'il n'y a pas assez d'électricité pour le fonctionnement de tous les appareils ?
Oui, par temps nuageux et avec des heures de clarté réduites, les performances des panneaux sont réduites. C'est bien quand il existe une alternative sous la forme de la possibilité de passer à une alimentation centralisée. Sinon, vous devez faire le plein de batteries et les recharger les jours où la météo est favorable.
Une caractéristique intéressante des panneaux solaires est que lorsque la cellule photoélectrique est chauffée, son efficacité diminue considérablement.

Le nombre de jours francs par an varie selon les régions. Bien sûr, dans le sud, il est plus rationnel d'utiliser des batteries souples, car le soleil y brille plus longtemps et plus souvent.
Étant donné que pendant la journée, la Terre change de position par rapport au Soleil, il est préférable de placer les panneaux universellement, c'est-à-dire du côté sud à un angle d'environ 35 à 40 degrés. Ce poste sera pertinent aussi bien le matin que le soir, et le midi.
Pourquoi contrôler la charge et comment fonctionne le régulateur de charge solaire ?
Raisons principales:
- Permet à la batterie de durer plus longtemps ! Une surcharge peut provoquer une explosion.
- Chaque batterie fonctionne avec une certaine tension. Le contrôleur vous permet de sélectionner le U souhaité.
Le contrôleur de charge déconnecte également la batterie des appareils de consommation si celle-ci est très faible. De plus, il déconnecte la batterie de la cellule solaire si elle est complètement chargée.
Ainsi, l'assurance se produit et le fonctionnement du système devient plus sûr.
Le principe de fonctionnement est extrêmement simple. L'appareil aide à maintenir l'équilibre et ne permet pas à la tension de chuter ou d'augmenter trop.
Types de contrôleurs pour le chargement des batteries solaires
- Fait maison.
- MRRT.
- Allumé éteint.
- hybrides.
- types PWM.
Ci-dessous, nous décrivons brièvement ces options pour les batteries au lithium et autres.
Contrôleurs de bricolage
Lorsqu'il y a de l'expérience et des compétences en électronique radio, cet appareil peut être fabriqué de manière indépendante. Mais il est peu probable qu'un tel appareil ait un rendement élevé. Un appareil fait maison convient très probablement si votre station a une faible puissance.
Pour construire ce dispositif de charge, vous devrez trouver son circuit. Mais gardez à l'esprit que l'erreur doit être de 0,1.
Voici un schéma simple.

MPRT
Capable de surveiller la plus grande limite de puissance de recharge. À l'intérieur du logiciel se trouve un algorithme qui vous permet de suivre le niveau de tension et de courant.Il trouve un certain équilibre dans lequel toute l'installation fonctionnera avec une efficacité maximale.

L'appareil mppt est considéré comme l'un des meilleurs et des plus avancés à ce jour. Contrairement au PMW, il augmente l'efficacité du système de 35 %. Un tel appareil convient lorsque vous avez beaucoup de panneaux solaires.
Type d'appareil ONOF
C'est le plus simple du marché. Il n'a pas autant de fonctionnalités que les autres. L'appareil arrête la charge de la batterie dès que la tension atteint le maximum.

Malheureusement, ce type de contrôleur de charge solaire est incapable de charger jusqu'à 100 %. Dès que le courant passe au maximum, un arrêt se produit. Par conséquent, une charge incomplète réduit sa durée de vie utile.
hybrides
Applique des données à l'instrument lorsqu'il existe deux types de source de courant, comme le soleil et le vent. Leur construction est basée sur PWM et MPPT. Sa principale différence par rapport aux appareils similaires réside dans les caractéristiques de courant et de tension.

Son but est d'égaliser la charge allant à la batterie. Cela est dû au flux de courant irrégulier des éoliennes. De ce fait, la durée de vie des dispositifs de stockage d'énergie peut être considérablement réduite.
PWM ou PWM
Le fonctionnement est basé sur la modulation de largeur d'impulsion du courant. Permet de résoudre le problème de charge incomplète. Il abaisse le courant et porte ainsi la recharge à 100%.

Grâce au fonctionnement pwm, il n'y a pas de surchauffe de la batterie. En conséquence, cette unité de contrôle solaire est considérée comme très efficace.
Types de contrôleurs solaires

Dans le monde moderne, il existe trois types de contrôleurs :
- Allumé éteint;
- PWM ;
– contrôleur MPPT;
On-Off est la solution la plus simple pour la charge, un tel contrôleur connecte directement les panneaux solaires à la batterie lorsque sa tension atteint 14,5 volts. Cependant, cette tension n'indique pas que la batterie est complètement chargée. Pour ce faire, vous devez maintenir le courant pendant un certain temps afin que la batterie acquière l'énergie nécessaire à une charge complète. En conséquence, vous obtenez une sous-charge chronique des batteries et une durée de vie réduite de la batterie.
Les contrôleurs PWM maintiennent la tension requise pour charger la batterie en "coupant" simplement l'excédent. Ainsi, l'appareil est chargé quelle que soit la tension fournie par la batterie solaire. La condition principale est qu'elle soit plus élevée que nécessaire pour la charge. Pour les batteries 12 V, la tension complètement chargée est de 14,5 V et la tension déchargée est d'environ 11 V. Ce type de contrôleur est plus simple que le MPPT, cependant, son efficacité est inférieure. Ils permettent de remplir la batterie à 100% de sa capacité, ce qui donne un avantage non négligeable par rapport aux systèmes de type "On-Off".
Contrôleur MPPT - dispose d'un dispositif plus complexe capable d'analyser le mode de fonctionnement de la batterie solaire. Son nom complet ressemble à "Suivi du point de puissance maximum", ce qui signifie en russe "Suivi du point de puissance maximum". La puissance émise par un panneau dépend beaucoup de la quantité de lumière qui tombe dessus.
Le fait est que le contrôleur PWM n'analyse en aucune façon l'état des panneaux, mais ne génère que les tensions nécessaires pour charger la batterie. MPPT le surveille, ainsi que les courants produits par le panneau solaire, et forme les paramètres de sortie optimaux pour charger les batteries de stockage.Ainsi, le courant dans le circuit d'entrée est réduit : du panneau solaire au contrôleur, et l'énergie est utilisée de manière plus rationnelle.
Quels sont les types de modules de contrôleur
Avant de choisir un contrôleur de charge, il ne sera pas superflu de comprendre les principales caractéristiques techniques des appareils. La principale différence entre les modèles populaires de régulateurs de charge solaire est la méthode de contournement de la limite de tension. Il existe également des caractéristiques fonctionnelles qui affectent directement l'aspect pratique et la facilité d'utilisation de l'électronique "intelligente". Considérez les types de contrôleurs populaires et populaires pour les systèmes solaires modernes.
1) Contrôleurs marche/arrêt
Le moyen le plus primitif et le moins fiable de distribuer les ressources énergétiques. Son principal inconvénient est que la capacité de stockage est facturée jusqu'à 70 à 90 % de la capacité nominale réelle. La tâche principale des modèles On / Off est d'empêcher la surchauffe et la surcharge de la batterie. Le contrôleur de la batterie solaire bloque la recharge lorsque la valeur limite de la tension venant « au-dessus » est atteinte. Cela se produit généralement à 14,4 V.
Ces contrôleurs solaires utilisent une fonction obsolète pour désactiver automatiquement le mode de recharge lorsque les indicateurs maximum du courant électrique généré sont atteints, ce qui ne permet pas de charger la batterie à 100%. Pour cette raison, il y a une pénurie constante de ressources énergétiques, ce qui affecte négativement la durée de vie de la batterie. Par conséquent, il n'est pas conseillé d'utiliser de tels régulateurs solaires lors de l'installation de systèmes solaires coûteux.
2) Contrôleurs PWM (PWM)
Les circuits de commande de modulation de largeur d'impulsion font leur travail bien mieux que les dispositifs marche/arrêt. Les contrôleurs PWM empêchent une surchauffe excessive de la batterie dans des situations critiques, augmentent la capacité d'accepter une charge électrique et contrôlent le processus d'échange d'énergie au sein du système. Le contrôleur PWM remplit en outre un certain nombre d'autres fonctions utiles :
- équipé d'un capteur spécial pour prendre en compte la température de l'électrolyte;
- calcule les compensations de température à différentes tensions de charge ;
- prend en charge le travail avec différents types de réservoirs de stockage pour la maison (GEL, AGM, acide liquide).

Tant que la tension est inférieure à 14,4 V, la batterie est directement connectée au panneau solaire, ce qui rend le processus de charge très rapide. Lorsque les indicateurs dépassent la valeur maximale autorisée, le contrôleur solaire réduira automatiquement la tension à 13,7 V - dans ce cas, le processus de recharge ne sera pas interrompu et la batterie sera chargée à 100 %. La température de fonctionnement de l'appareil varie de -25℃ à 55℃.
3) Contrôleur MPPT
Ce type de régulateur surveille en permanence le courant et la tension dans le système, le principe de fonctionnement est basé sur la détection du point "puissance maximale". Qu'est-ce que ça donne en pratique ? L'utilisation d'un contrôleur MPPT est avantageuse car elle permet de se débarrasser de l'excès de tension des photocellules.

Ces modèles de régulateurs utilisent la conversion de largeur d'impulsion dans chaque cycle individuel du processus de recharge de la batterie, ce qui vous permet d'augmenter la puissance des panneaux solaires. En moyenne, les économies sont d'environ 10 à 30 %
Il est important de se rappeler que le courant de sortie de la batterie sera toujours supérieur au courant d'entrée provenant des photocellules.
La technologie MPPT assure la charge de la batterie même par temps nuageux et en cas de rayonnement solaire insuffisant. Il est plus opportun d'utiliser de tels contrôleurs dans des systèmes solaires d'une puissance de 1000 W et plus. Le contrôleur MPPT prend en charge le fonctionnement avec des tensions non standard (28 V ou autres valeurs). L'efficacité est maintenue au niveau de 96-98%, ce qui signifie que presque toutes les ressources solaires seront converties en courant électrique continu. Le contrôleur MPPT est considéré comme l'option la meilleure et la plus fiable pour les systèmes solaires domestiques.
4) Contrôleurs de charge hybrides
C'est la meilleure option si un système d'alimentation électrique combiné est utilisé comme centrale électrique pour une maison privée, qui se compose d'une centrale solaire et d'une éolienne. Les appareils hybrides peuvent fonctionner en utilisant la technologie MPPT ou PWM, mais les caractéristiques courant-tension seront différentes.
Les éoliennes produisent de l'électricité de manière inégale, ce qui entraîne une charge instable sur les batteries - elles fonctionnent dans le soi-disant "mode de stress". Lorsqu'une charge critique se produit, le contrôleur solaire hybride décharge l'énergie excédentaire à l'aide d'éléments chauffants spéciaux qui sont connectés au système séparément.
exigences du contrôleur.
Si les panneaux solaires doivent fournir de l'énergie à un grand nombre de consommateurs, un contrôleur de charge de batterie hybride fait maison ne sera pas une bonne option - en termes de fiabilité, il sera toujours nettement inférieur aux équipements industriels. Cependant, pour un usage domestique, un microcircuit peut être assemblé - son circuit est simple.
Il n'effectue que deux tâches :
- empêche les batteries d'être surchargées, ce qui pourrait entraîner une explosion ;
- élimine la décharge complète des batteries, après quoi il devient impossible de les recharger.
Après avoir lu toute critique de modèles coûteux, il est facile de s'assurer que c'est exactement ce qui se cache derrière de grands mots et des slogans publicitaires. Donner au microcircuit la fonctionnalité appropriée par lui-même est une tâche réalisable ; l'essentiel est l'utilisation de pièces de haute qualité afin que le contrôleur de charge de batterie hybride des panneaux ne brûle pas pendant le fonctionnement.
Les exigences suivantes sont imposées aux équipements de bricolage de haute qualité:
- cela devrait fonctionner selon la formule 1.2P≤UxI, où P est la puissance de toutes les photocellules au total, I est le courant de sortie et U est la tension dans le réseau avec des batteries vides ;
- le maximum U à l'entrée doit être égal à la tension totale de toutes les batteries en temps d'inactivité.
Lors de l'assemblage de l'appareil de vos propres mains, vous devez lire la revue de l'option trouvée et vous assurer que son circuit répond à ces paramètres.
Assemblage d'un contrôleur simple.
Alors qu'un contrôleur de charge hybride vous permet de connecter plusieurs sources de tension, un simple convient aux systèmes qui ne comprennent que des panneaux solaires. Il peut être utilisé pour alimenter des réseaux avec un petit nombre de consommateurs d'énergie. Son circuit est constitué d'éléments électriques standards : des touches, des condensateurs, des résistances, un transistor et un comparateur de réglage.
Le principe de fonctionnement de l'appareil est simple : il détecte le niveau de charge des batteries connectées et arrête de se recharger lorsque la tension atteint sa valeur maximale. Lorsqu'il tombe, le processus de charge reprend.La consommation de courant s'arrête lorsque U atteint la valeur minimale (11 V) - cela ne permet pas aux cellules de se décharger complètement lorsqu'il n'y a pas assez d'énergie solaire.
Les caractéristiques d'un tel équipement de panneaux solaires sont les suivantes :
- courant d'entrée standard U - 13,8 V, réglable ;
- la déconnexion de la batterie se produit lorsque U est inférieur à 11 V ;
- la charge reprend à une tension de batterie de 12,5 V ;
- le comparateur TLC 339 est utilisé ;
- à un courant de 0,5 A, la tension ne chute pas de plus de 20 mV.
Version hybride avec vos propres mains.
Un contrôleur solaire hybride avancé vous permet d'utiliser l'énergie 24 heures sur 24 - lorsqu'il n'y a pas de soleil, le courant continu est fourni par une éolienne. Le circuit de l'appareil comprend des trimmers qui sont utilisés pour régler les paramètres. La commutation est effectuée à l'aide d'un relais, qui est contrôlé par des clés à transistor.
Sinon, la version hybride ne diffère pas de la simple. Le circuit a les mêmes paramètres, le principe de son fonctionnement est similaire. Vous devrez utiliser plus de pièces, il est donc plus difficile de l'assembler ; pour chaque élément utilisé, il vaut la peine de lire la revue pour s'assurer de sa qualité.
Quand vous avez besoin d'un contrôleur
Jusqu'à présent, l'énergie solaire s'est limitée (au niveau des ménages) à la création de panneaux photovoltaïques de puissance relativement faible. Mais quelle que soit la conception du convertisseur photoélectrique de la lumière solaire en courant, cet appareil est équipé d'un module appelé régulateur de charge de batterie solaire.
En effet, le schéma d'installation pour la photosynthèse de la lumière solaire comprend une batterie rechargeable - un dispositif de stockage de l'énergie reçue d'un panneau solaire.C'est cette source d'énergie secondaire qui est servie principalement par le contrôleur.
Ensuite, nous comprendrons l'appareil et les principes de fonctionnement de cet appareil, ainsi que la façon de le connecter.
La nécessité de cet appareil peut être réduite aux points suivants :
- La charge de la batterie est en plusieurs étapes ;
- Réglage de la batterie marche/arrêt lors de la charge/décharge de l'appareil ;
- Connexion de la batterie à charge maximale ;
- Connexion de la charge des photocellules en mode automatique.
Le contrôleur de charge de batterie pour appareils solaires est important car la performance de toutes ses fonctions en bon état augmente considérablement la durée de vie de la batterie intégrée.
Particularités
Les contrôleurs de charge ont plusieurs caractéristiques importantes. Les plus importantes sont les fonctions de protection qui servent à augmenter la fiabilité de cet appareil.
Il convient de noter les types de protection les plus courants dans de telles structures:
les appareils sont équipés d'une protection fiable contre une connexion de polarité incorrecte ;
il est très important d'éviter la possibilité de courts-circuits dans la charge et à l'entrée, c'est pourquoi les fabricants fournissent aux contrôleurs une protection fiable contre de telles situations;
l'important est la protection de l'appareil contre la foudre, ainsi que diverses surchauffes;
les conceptions de contrôleurs sont équipées d'une protection spéciale contre les surtensions et la décharge de la batterie la nuit.


De plus, l'appareil est équipé d'une variété de fusibles électroniques et d'affichages d'informations spéciaux. Le moniteur vous permet de trouver les informations nécessaires sur l'état de la batterie et de l'ensemble du système.
De plus, de nombreuses autres informations importantes sont affichées à l'écran : tension de la batterie, niveau de charge et bien plus encore. La conception de nombreux modèles de contrôleurs comprend des minuteries spéciales, grâce auxquelles le mode nuit de l'appareil est activé. La conception de nombreux modèles de contrôleurs comprend des minuteries spéciales, grâce auxquelles le mode nuit de l'appareil est activé.
La conception de nombreux modèles de contrôleurs comprend des minuteries spéciales, grâce auxquelles le mode nuit de l'appareil est activé.
De plus, il existe des modèles plus complexes de tels appareils qui peuvent contrôler simultanément le fonctionnement de deux batteries indépendantes. Au nom de tels appareils, il y a un préfixe Duo.












































