- Types de lampes solaires
- A propos de la nomination des lampes "solaires"
- Lampes décoratives
- Lumières pour les chemins
- Projecteurs
- Avantages et inconvénients
- Objectif
- Avantages
- Défauts
- Recommandations d'hébergement
- Recommandations pour la création d'un système d'éclairage
- Lampes solaires de jardin et de parc: variétés
- Bornes
- Lumières intégrées
- Luminaires pour ouvrages d'eau
- Lampes décoratives
- Grandes lampes
- Lampes murales
- Recommandations pour le choix des lampes de jardin
- Critères de sélection des pièces et prix
- Lumière multicolore dynamique
- Où sont-ils installés
- TDM ÉLECTRIQUE SQ0330-0008
- Chœur brillant 43684/82
- Fumagalli E26.156.000.AXF1R RUT
- Jardin des aurores boréales-4 9023
- Comment choisir le bon modèle ?
- Du pouvoir
- classe de protection
- Type de modèle, méthode de montage
Types de lampes solaires
Il n'est pas difficile de comprendre pourquoi les appareils à énergie solaire sont si populaires en ce moment. Bien sûr, c'est formidable qu'un tel éclairage vous permette de ne pas payer l'électricité, mais pour beaucoup, le principal avantage reste la possibilité de monter des luminaires sans câblage. Il suffit de sortir l'appareil de la boîte et de le placer, par exemple, près de la piste.La plupart des modèles sont équipés de capteurs d'obscurité, vous n'avez donc même pas à penser à allumer la lumière - tout se passe automatiquement.
Cette technologie se développe très rapidement. Les lampes à énergie solaire sont de plus en plus attrayantes, leur lueur devient plus brillante et le temps de disponibilité augmente. Pour comprendre quel appareil vous convient le mieux, vous devez vous familiariser avec la gamme et les principaux types.

- Les lampes sur pieds courts se caractérisent par un prix bas et une facilité d'installation. Vous appuyez simplement sur la jambe dans le sol et l'installation est terminée.
- Des lanternes suspendues sont fixées au plafond du belvédère, sur des branches d'arbres ou sur la clôture. Ils peuvent être utilisés comme objet de décoration.
- Pour éclairer la clôture, on utilise souvent des projecteurs à LED dont la puissance équivaut à une lampe à incandescence de 100 watts.
- Lampadaires montés sur pied ou poteau. Utilisé dans les parkings, les grandes cours ou les jardins. Également utilisé pour l'éclairage routier.
- Des lampes solaires murales sont utilisées pour éclairer la façade du bâtiment.
A propos de la nomination des lampes "solaires"
Lors de l'achat d'appareils d'éclairage pour le jardin, il est important de tenir compte de la fonction qu'ils rempliront. Au total, il existe trois groupes d'éclairage: décoratif, pour les chemins et les projecteurs
Lampes décoratives
Les lampes décoratives ajoutent un éclairage agréable à votre jardin. Ils marquent un lieu précis, leur vocation n'est pas du tout liée à l'éclairement maximal du territoire. En raison de la faible émission de lumière, la durée de vie de l'éclairage décoratif dépasse largement celle de ses homologues à énergie solaire. C'est un phénomène assez courant lorsque l'éclairage décoratif fonctionne plusieurs nuits de suite, étant chargé en une journée ensoleillée.
La charge des appareils se produit entièrement même par temps nuageux. Habituellement, ces lampes n'émettent pas de lumière blanche, mais jaune, certains modèles sont même capables de scintiller et de créer un effet de flamme. En raison de la couleur jaune, la consommation d'électricité de ces lampes est réduite. En plus de la fonction esthétique, les lampes autonomes décoratives sont également utilisées pour éclairer des endroits potentiellement dangereux. Il s'agit d'une zone de stockage d'outils, d'une zone avec des éléments paysagers décoratifs, etc. Les lampes-décorations sont les plus abordables, ont un coût relativement faible.
Lumières pour les chemins
Ces lampes éclairent les routes et les sentiers du site. De tels dispositifs, en règle générale, en nécessitent plusieurs sur toute la piste. Cette approche permet de sécuriser au maximum le chemin. Il existe plusieurs façons de les fixer : elles peuvent être suspendues, plantées dans le sol ou simplement posées en surface. La lumière dans de tels appareils est toujours dirigée vers le bas.

La plupart des éclairages de passerelle sont équipés d'interrupteurs manuels. De cette façon, la charge est économisée et les appareils ne sont utilisés qu'en cas de besoin. Les luminaires les plus pratiques sont équipés de détecteurs de mouvement qui s'allument automatiquement lorsqu'un objet s'approche de la piste. Ce type de lampe de poche fournit un éclairage de puissance moyenne et appartient à la catégorie de prix moyen.
Projecteurs
Ce type de lampes autonomes est lui-même puissant, de tels dispositifs sont donc coûteux.
Il est important de comprendre qu'une puissance élevée n'implique pas un rendement lumineux similaire aux caractéristiques d'un projecteur de 100 watts. La puissance maximale d'un projecteur autonome ressemble à une lampe à incandescence de 40 watts, et c'est tout à fait suffisant

La plupart des appareils sont conçus de manière à pouvoir être montés de différentes manières. Vous pouvez éclairer l'entrée de la maison, la parcelle ou le parking avec des spots. En règle générale, ces lampes à énergie solaire se caractérisent par une durabilité accrue. Sans aucun doute, toutes ces lampes sont protégées des intempéries et de la lumière directe du soleil, mais dans ce cas, le niveau de protection est beaucoup plus élevé. Les caractéristiques de conception vous permettent d'obtenir plus de lumière à basse température.
Avantages et inconvénients
L'idée de créer un système d'éclairage extérieur indépendant des sources du réseau, qui s'approvisionnera en électricité, est séduisante et très tentante. Il existe un complexe de dispositifs d'éclairage créés sur des principes complètement différents et créant de nouvelles possibilités.
Étant donné que les luminaires n'ont pas de connexion à la ligne électrique, il n'est pas nécessaire d'être attaché à un seul endroit. Les lanternes peuvent être déplacées au besoin, installées temporairement à un endroit ou à un autre. La pose des lignes d'éclairage est grandement simplifiée, le besoin d'excavation est éliminé et le besoin d'une grande quantité de câbles coûteux est éliminé.
Cependant, en considérant un système d'éclairage autonome, on ne peut pas voir que les aspects positifs de son utilisation. Il convient de noter que chaque lampe doit avoir son propre ensemble de panneaux solaires et une capacité de stockage permettant à la lampe de fonctionner pendant toute la période sombre de la journée. Plus il est long, plus les batteries doivent être puissantes et plus la surface des photocellules est grande, ce qui complique la conception et la rend beaucoup plus chère.En conséquence, une situation peut se présenter où la création d'un système autonome sera beaucoup plus coûteuse que l'installation d'une ligne fixe.
Objectif
L'éclairage solaire autonome est conçu pour assurer une visibilité normale dans les rues de la ville ou dans les zones des maisons privées la nuit. Contrairement aux lampes fixes, les lampadaires solaires pour l'éclairage public nécessitent un certain temps pour charger les batteries, ce qui se fait pendant la journée. En règle générale, l'éclairage n'est pas nécessaire pendant ces heures, de sorte que l'équipement a la capacité de restituer la réserve d'énergie dépensée pendant la nuit.
Un tel éclairage peut être fait en utilisant des lampes conventionnelles et un câble tendu entre elles, ou en installant des lampes à énergie solaire.
Avantages
Pourquoi partiellement ? Parce que les zones les plus « importantes » (portails, parkings, portes d'entrée) devront être éclairées en permanence, c'est plus fiable ainsi. Mais dans le reste de la zone, vous pouvez mettre des lampes sur des batteries solaires. Ils ont une gamme d'avantages.
- Les lampes à énergie solaire sont généralement autonomes, elles n'ont pas besoin d'être connectées n'importe où. Ils sont installés / suspendus aux bons endroits, l'installation est terminée, ils sont prêts à fonctionner.
- Ils s'allument / s'éteignent eux-mêmes, à partir des capteurs intégrés.
La facilité d'installation et la sécurité sont deux gros plus - Ils nécessitent un entretien minimal - il est nécessaire d'essuyer périodiquement les photocellules et le plafond de la lampe de la poussière et de la saleté.
- Ils ont une longue durée de vie - à partir de 10 ans ou plus (avec une qualité appropriée).
- Ils ne nuisent pas à l'environnement et sont absolument sûrs, car ils fonctionnent à basse tension, ce qui n'est pas dangereux pour l'homme.
- Si l'éclairage public à énergie solaire est fabriqué dans le pays, sa conservation pour l'hiver et son installation prend très peu de temps. Il vous suffit de récupérer les lampes avant de partir et de les ranger à votre arrivée.
Défauts
Comme vous pouvez le voir, les avantages sont nombreux dont le principal est l'économie d'énergie et un montage/démontage très simple. Mais il y a aussi des inconvénients :
- Les lampes solaires de jardin et d'extérieur ne donnent généralement pas une lumière très vive. Vous ne pouvez pas les utiliser comme lumières de sécurité. Il existe plutôt des modèles puissants qui servent même à éclairer les autoroutes, mais leur coût est complètement inhumain, c'est pourquoi leur utilisation dans les cours privées est très limitée.
L'éclairage public à énergie solaire n'est généralement pas très lumineux. - Le nombre d'heures de fonctionnement la nuit dépend de la météo : par temps nuageux et pluvieux, les lampes « emmagasinent » trop peu d'énergie. Parfois, cela ne dure que quelques heures, et pas toute la nuit.
- Les lampes solaires fiables coûtent cher, mais elles fonctionnent de manière plus fiable et durent plus longtemps.
- Les panneaux solaires ont une plage de température de fonctionnement limitée. Ils ne tolèrent pas les gelées sévères et la chaleur extrême. Par conséquent, ils peuvent être utilisés de manière optimale dans les zones à climat tempéré.
Comme vous pouvez le voir, l'option n'est pas idéale, mais elle permet vraiment d'économiser de l'électricité, car l'éclairage régulier des zones critiques est loin de représenter la moitié du coût de l'éclairage général de la cour et du jardin.
Recommandations d'hébergement
Quelques conseils peuvent être utiles pour les propriétaires de propriétés à la campagne qui en ont assez de payer trop cher l'électricité traditionnelle.

- Pour assurer le fonctionnement le plus efficace de l'appareil (tout d'abord, la charge), la cellule photoélectrique est dirigée strictement vers le sud, en veillant à ce que l'avion ait un angle d'inclinaison minimum. Il est idéal de le pointer vers le soleil à midi.
- Pour une plus grande facilité de placement, il est préférable d'acheter les modèles dans lesquels la cellule photoélectrique est située séparément. Dans ce cas, vous pouvez trouver l'endroit idéal pour la lampe de poche et l'endroit le plus ensoleillé pour la batterie.
- Pendant la journée, l'appareil ne doit pas être exposé à la moindre ombre d'arbres, de bâtiments, etc. Sinon, la charge sera difficile.
- Des projecteurs doivent être installés près de l'entrée du bâtiment, au portail et au garage (stationnement).
Si vous achetez des appareils équipés d'un capteur de mouvement, ils économiseront considérablement l'énergie solaire, ce qui signifie prolonger la durée de vie de l'équipement.
Quel éclairage public autonome convient le mieux pour décorer un chalet de banlieue ou d'été? Si l'objectif des propriétaires est d'organiser un éclairage décoratif, les lampes à faible puissance «dispersées» dans le jardin ou situées à proximité des sentiers et des zones de loisirs sont idéales pour cela. Pour entrer dans la maison, seuls les appareils puissants pouvant garantir une visibilité maximale seront optimaux au portail.
Si le maître est habitué à des "réalisations" indépendantes, vous pouvez même vous passer d'acheter de l'équipement. Les heureux propriétaires de "mains folles" pourront assembler l'appareil s'ils suivent les instructions de l'auteur de cette vidéo :
Recommandations pour la création d'un système d'éclairage
En l'absence de connaissances, il sera difficile pour beaucoup d'organiser un éclairage de haute qualité. Mais si vous connaissez quelques règles de base, même une personne inexpérimentée peut effectuer un tel travail.

Vous devez d'abord élaborer un projet qui affichera l'emplacement de tous les luminaires
Au stade de la préparation, il est également important de décider du type de panneaux solaires. Grâce au plan, vous pouvez choisir l'endroit le plus approprié pour l'emplacement des lanternes
Cela répartira uniformément les luminaires.

Si des lampes de pelouse sont installées, il est préférable de le faire le long d'un trottoir ou d'une allée. De telles lampes éclairent non seulement l'espace, mais contribuent également à la création d'un certain style du site. Mais en même temps, il ne faut pas oublier
Si vous souhaitez créer un système d'éclairage dans le jardin, il est préférable d'utiliser des appareils de jardin spéciaux qui fonctionnent de manière autonome sans connexion avec des fils.

Lampes solaires de jardin et de parc: variétés
Selon la taille et le type de site, l'aménagement paysager et le style de conception général, les luminaires peuvent être utilisés dans diverses formes, types de dispersion de la lumière et autres caractéristiques. Considérez les types d'éclairage solaire de jardin et leurs caractéristiques.
Bornes
- Les lampes sous forme de poteaux ou de bornes sont le type d'éclairage ponctuel le plus courant pour une parcelle de jardin.
- Ce type est principalement destiné à éclairer les chemins, les allées, les parterres de fleurs, les figurines de jardin et autres éléments de décoration de jardin où il n'est pas nécessaire d'avoir un éclairage vif et puissant.
- La hauteur des lampes peut atteindre de 50 à 150 cm.
- La conception de la source lumineuse peut être la plus diversifiée, tout dépend de l'imagination du fabricant, à partir des classiques standard - une forme sphérique et un cône, se terminant par diverses silhouettes de figurines, cloches, etc.
- Ces lampes sont faciles à déplacer, elles peuvent être retirées du sol et collées plus étroitement à l'endroit où elles rempliront pleinement leurs fonctions.
- Le plus souvent, les bornes sont utilisées précisément dans la conception de zones dans le style de la haute technologie et du minimalisme. Ce sont des colonnes se rétractant du sol avec un flux lumineux dirigé vers le bas.
Lumières intégrées
De telles sources lumineuses sont principalement nécessaires pour indiquer le contour de l'objet.
Habituellement, ils sont installés le long du périmètre du chemin, dans le sol, dans les marches des escaliers, et sont également utilisés comme éclairage de divers objets d'en bas, par exemple, la façade d'un bâtiment, des sculptures, des objets d'art, des arbustes, etc.
Un tel éclairage ne doit pas être trop lumineux et puissant, il ne fait que mettre en valeur et éclairer un objet ou une structure pour ne pas s'égarer dans l'obscurité ou attirer l'attention sur un objet spécifique.
Fondamentalement, les luminaires encastrés utilisent des LED, mais si vous avez besoin d'éclairer la façade d'un bâtiment, vous avez besoin d'un certain angle d'inclinaison et d'un faisceau lumineux puissant pour que la lumière tombe le plus haut possible et puisse éclairer tout le bâtiment en longueur.
Luminaires pour ouvrages d'eau
Si vous êtes propriétaire d'un réservoir, d'une piscine ou d'une fontaine, l'éclairage d'un tel objet sera très beau.
De plus, l'utilisation d'une telle conception pour un bassin domestique est importante du point de vue de la sécurité, car dans l'obscurité, vous pouvez trébucher et vous retrouver dans l'eau, même si vous connaissez très bien votre région. L'orientation par le toucher au crépuscule ne vous assure toujours pas, vous et vos enfants, d'une éventuelle chute.
Le rétroéclairage peut être rendu à la fois monochrome et multicolore, et cela est particulièrement vrai pour les fontaines.
Les luminaires peuvent être installés le long du périmètre d'une structure aquatique ou même sous l'eau.Cependant, vous ne devez pas les placer de manière à ce que la lumière tombe directement sur l'eau, afin que le faisceau de lumière ne pénètre pas dans les profondeurs de l'eau et que vous n'obteniez pas le charme attendu de la dispersion de l'éclairage dans l'étang.
Cependant, vous ne devez pas les placer de manière à ce que la lumière tombe directement sur l'eau, afin que le faisceau de lumière ne pénètre pas dans les profondeurs de l'eau et que vous n'obteniez pas le charme attendu de la dispersion de l'éclairage dans l'étang.
Lampes décoratives
- De telles sources d'éclairage pour une parcelle personnelle servent souvent simplement de décoration.
- La forme et la couleur des lampes de ce type peuvent être très différentes. Vous pourrez vous arrêter sous la forme de personnages de contes de fées, de guirlandes d'oiseaux disposés sur des arbres ou de fleurs rétro-éclairées.
- Les lampes à billes à énergie solaire ont l'air très sobres et élégantes, lorsque le jardin peut acquérir le style d'une galaxie à l'aide de formes de lampes de différents diamètres, placées à différentes hauteurs.
Grandes lampes
- Ce type d'éclairage est principalement monté sur un poteau solide, car ils sont suffisamment hauts pour fonctionner comme de grands lampadaires alimentés à l'électricité.
- Leurs batteries sont bien protégées de la poussière et de l'humidité. De telles lampes de poche sont un plaisir coûteux, car de puissantes LED sont situées à l'intérieur, qui, lorsqu'elles sont complètement chargées, peuvent fonctionner de 3 à 4 jours sans interruption.
- La hauteur d'une telle colonne peut varier jusqu'à plusieurs mètres. Ils travaillent toute l'année, quelle que soit la saison.
Lampes murales
- Ces sources lumineuses remplissent la même fonction que les luminaires encastrés, mais elles ont aussi leurs propres caractéristiques.Ils doivent être installés de manière à ce que les rayons du soleil atteignent la surface le plus longtemps possible pendant la journée, sinon ils n'auront pas le temps de se recharger correctement.
- Lorsqu'elle est complètement chargée, la lampe murale peut fonctionner jusqu'à 10 heures, et si c'est un jour nuageux, une telle source de lumière ne pourra pas remplir pleinement sa fonction. Plus la journée est ensoleillée et lumineuse, mieux la batterie se chargera.
- Ces lampes sont utilisées pour éclairer les murs des maisons, garages, clôtures et autres structures.
Recommandations pour le choix des lampes de jardin
Types de lampes de jardin. En aménagement paysager, deux types de lampes sont le plus souvent utilisés.
- Les projecteurs ont un flux lumineux directionnel. Ils sont utilisés pour éclairer des objets éloignés ou des façades.
- Les lampes à diffusion permettent non seulement d'organiser l'éclairage du groupe d'entrée et des allées de jardin, mais également de décorer des toboggans alpins ou des belvédères.
Rendez-vous. En fonction des tâches définies, le type de lampe de jardin, la méthode d'installation et la luminosité de la lueur sont sélectionnés.
- L'éclairage de permanence se fait sur les allées, près des portails d'entrée, des portes, des portes de garage. Il se caractérise par une faible luminosité et la nécessité d'une consommation d'énergie minimale. Ces lampes s'allument le plus souvent lorsqu'un détecteur de mouvement est déclenché.
- L'éclairage de façade remplit une fonction décorative. Il suppose une installation murale, l'inclusion se produit automatiquement avec l'apparition de l'obscurité.
- L'éclairage paysager est utilisé pour zoner une parcelle personnelle. Dans ce document, le violon principal est joué par des lampadaires disposés selon un schéma spécial.
Méthode d'installation. Les lampes de jardin peuvent être montées de plusieurs façons.
- Le montage sur un mur ou un poteau est l'une des options les plus populaires. Un appareil monté en hauteur éclaire une surface suffisamment grande du jardin ou du bâtiment.
- Le montage au sol convient à l'éclairage des portails et portails, des parterres de fleurs et des toboggans alpins. La hauteur est choisie en tenant compte des caractéristiques du champ intérieur.
- Les lampes au sol sont installées directement dans le sol. Pour cela, le renfort a une forme pointue vers le bas. Le matériau utilisé est de l'acier résistant à la corrosion.
Source actuelle. Afin d'avoir de la lumière dans le jardin, une source d'alimentation est nécessaire pour alimenter les ampoules.
- La source d'énergie la plus abordable est un réseau domestique monophasé. Il peut être utilisé lors de l'installation de luminaires près de la maison ou des bâtiments électrifiés. Mais cette option ne convient pas pour organiser l'éclairage des portails, des allées de jardin et des kiosques à distance, car il est nécessaire d'étirer des centaines de mètres de câblage électrique.
- Dans ce cas, il est préférable d'acheter des appareils d'éclairage équipés d'une batterie solaire. Ils utilisent l'énergie du soleil, l'accumulant tout au long d'une journée claire. Mais par temps nuageux, une telle source de courant peut tomber en panne, il est donc souhaitable d'avoir une batterie dans le kit.
Nous avons sélectionné 13 lampes de jardin pour notre examen. Tous les modèles sont vendus dans le réseau commercial russe. Lors de la distribution des lieux, les rédacteurs de la revue d'expertologie se sont appuyés sur l'avis de la communauté d'experts, en tenant compte des commentaires des propriétaires domestiques.
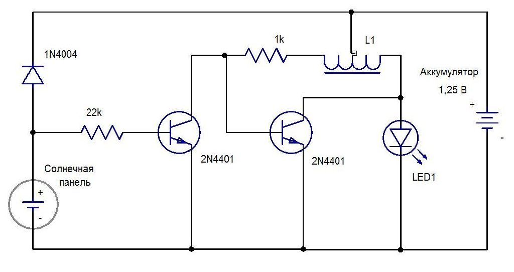
Critères de sélection des pièces et prix
Le choix des pièces dépend de la puissance de la lampe que vous comptez fabriquer. Nous donnons des cotes spécifiques pour un appareil d'éclairage artisanal d'une puissance de 1 W et d'une intensité de flux lumineux de 110 Lm.
Étant donné que dans le schéma ci-dessus, il n'y a aucun élément permettant de contrôler le niveau de charge de la batterie, vous devez tout d'abord faire attention au choix d'une batterie solaire. Si vous choisissez un panneau avec trop peu de courant, pendant la journée, il n'aura tout simplement pas le temps de charger la batterie à la capacité souhaitée.
A l'inverse, une barre lumineuse trop puissante peut recharger la batterie pendant la journée et la rendre inutilisable. Conclusion : le courant généré par le panneau et la capacité de la batterie doivent correspondre. Pour un calcul approximatif, vous pouvez utiliser le rapport de 1:10. Dans notre produit particulier, nous utilisons un panneau solaire avec une tension de 5 V et un courant généré de 150 mA (120-150 roubles) et une batterie rechargeable du facteur de forme 18650 (tension 3,7 V ; capacité 1500 mAh ; coût 100- 120 roubles).
Aussi pour la fabrication, nous avons besoin de:
- Diode Schottky 1N5818 avec un courant direct maximal autorisé de 1 A - 6-7 roubles. Le choix de ce type particulier de partie redresseur est dû à la faible chute de tension à ses bornes (environ 0,5 V). Cela vous permettra d'utiliser le panneau solaire plus efficacement.
- Transistor 2N2907 avec un courant collecteur-émetteur maximal jusqu'à 600 mA - 4-5 roubles.
- LED blanche puissante TDS-P001L4U15 (intensité du flux lumineux - 110 Lm ; puissance - 1 W ; tension de fonctionnement - 3,7 V ; consommation de courant - 350 mA) - 70-75 roubles.
Important! Le courant de fonctionnement de la LED D2 (ou le courant total total lors de l'utilisation de plusieurs émetteurs) doit être inférieur au courant collecteur-émetteur maximal autorisé du transistor T1. Cette condition est remplie avec une marge pour les pièces utilisées dans le circuit : I(D2)=350 mA
Compartiment à piles KLS5-18650-L (FC1-5216) - 45-50 roubles.Si, lors de l'installation de l'appareil, vous soudez soigneusement les fils aux bornes de la batterie, vous pouvez refuser d'acheter cet élément structurel.
- Résistance R1 avec une valeur nominale de 39-51 kOhm - 2-3 roubles.
- La résistance supplémentaire R2 est calculée en fonction des caractéristiques de la LED utilisée.
Lumière multicolore dynamique
Quelle que soit la couleur des LED choisies pour la lampe de jardin, cette couleur sera statique, inchangée dans le temps. Un effet beaucoup plus intéressant peut être obtenu en utilisant une LED tricolore avec un générateur intégré. Ces LED sont utilisées dans les lampes OVNI plus chères et les lampes de bassin en forme de boule. Comparé aux lampes de jardin ordinaires, le coût des lampes dynamiques est 15 à 20 fois plus élevé !
Les LED tricolores avec générateur intégré contiennent un microcircuit sur l'une des électrodes qui contrôle le fonctionnement d'une matrice RVB montée sur une autre électrode (photo 8). Une LED a deux bornes, une cathode et une anode. Le fil d'anode est généralement plus long. Une LED dynamique tricolore est connectée à l'alimentation via une résistance de limitation de courant. Le courant de fonctionnement d'une telle LED est de 20 mA. Les LED dynamiques ne doivent pas être connectées à une source d'alimentation sans résistance de limitation de courant ou leur appliquer une tension de polarité inversée. La tension inverse maximale de plus de 0,5-0,75 V détruit les LED dynamiques.
Les LED dynamiques tricolores sont disponibles en fondu rapide et en fondu lent. Ces derniers sont les plus intéressants pour une utilisation dans les lampes de jardin. La couleur de leur lueur semble passer du rouge au jaune, puis au vert, au bleu, au blanc, à l'orange et inversement.
Selon le nombre de LED achetées et le lieu d'achat, le coût des LED varie considérablement. Ainsi, un lot de 100 LED achetées sur le marché de la radio coûte 10 roubles à l'auteur. pièce, et à travers le réseau de vente au détail, ces mêmes LED sont vendues à 55 roubles.
Il est impossible de connecter une LED tricolore avec un générateur intégré à une lampe de jardin à la place d'une LED blanche installée : ce ne sera tout simplement pas le cas. travailler. Et la raison est simple - le convertisseur installé dans: une lampe de jardin génère une tension d'impulsion rectangulaire avec une fréquence de 200-250 kHz (photo 9). Chaque nouvelle impulsion redémarre le générateur intégré à la LED dynamique tricolore, et pour le fonctionnement normal du générateur, la tension d'impulsion doit être convertie en courant continu.
Le moyen le plus simple à ces fins consiste à utiliser une diode redresseuse et un condensateur de stockage. La diode coupe les surtensions négatives du convertisseur et le condensateur se décharge dans les pauses entre les impulsions vers la LED. Ainsi, à partir de l'alternance, nous obtenons une tension constante.
Lors du choix d'une diode et d'un condensateur, la préférence doit être donnée aux composants à montage en surface. Il est hautement souhaitable d'installer une diode Schottky, qui a une chute de tension minimale de 0,12-0,14 V, et la fréquence de fonctionnement atteint des centaines de kilohertz en raison du court temps d'absorption de charge. Il est préférable d'utiliser un condensateur au tantale de faible résistance équivalente (photo 10). Dans ces conditions, le rendement maximal du redresseur est assuré.
Le schéma du module de lampe est illustré à la fig. 4, carte de circuit imprimé pour le module et LED tricolore - sur la fig. 5, et le module assemblé est sur la photo 11.
Comme il est difficile de rendre compte d'événements dynamiques dans le cadre d'un article de magazine, une série de photographies sur la photo 12 est présentée pour illustrer le fonctionnement d'une lampe de jardin à LED tricolore.
Moderniser la lampe de jardin s'est avéré être une tâche très simple. Vous pouvez décorer votre jardin avec un éclairage fantastique basé sur des lampes de jardin bon marché disponibles dans le commerce, modifiées de vos propres mains.
Où sont-ils installés
Il existe de nombreuses options pour installer des lumières de jardin. En règle générale, plusieurs solutions de conception standard sont utilisées qui conviennent à la plupart des objets. Parmi eux, l'installation d'appliques murales situées sur la façade du bâtiment est souvent pratiquée. Les lieux de fixation sont les murs extérieurs des maisons et autres surfaces verticales (Fig. 1).
Cette méthode d'installation nécessite une sélection minutieuse des points de placement, car le bon fonctionnement dépendra de l'intensité du flux de lumière solaire. Par temps nuageux, la charge de la batterie peut être faible et ne pas durer toute la nuit. Par conséquent, il est recommandé d'installer en plus des lampes de secours traditionnelles.
Les suspensions (Fig. 2) ont beaucoup en commun avec les appliques. Cependant, l'utilisation de fixations spéciales permet de les installer n'importe où. Il peut s'agir de branches d'arbres, de clôtures, etc. Vous pouvez mettre en valeur certaines zones et créer un décor festif.
Un lampadaire de jardin monté sur un poteau est souvent utilisé (Fig. 3). Initialement, ils étaient utilisés pour éclairer les rues de la ville, et maintenant ils sont largement utilisés dans les chalets d'été et les maisons de campagne. Les lanternes remplissent non seulement l'éclairage, mais aussi une fonction décorative.
Lampe de parc à énergie solaire (Fig.4) installé avec un grand et puissant panneau solaire et des batteries de grande capacité. De tels systèmes solaires assurent un fonctionnement autonome à long terme. Le boîtier est fait de matériaux de haute qualité et protégé de la poussière et de l'humidité.
Les lampes de pelouse (Fig. 5) sont installées directement sur le sol. Ils sont équipés d'un petit pied planté dans le sol ou d'un support spécial d'une hauteur suffisante. De tels appareils peuvent être facilement installés n'importe où et peuvent être déplacés si nécessaire.
Un autre type de luminaires est réalisé sous la forme d'éléments décoratifs (Fig. 6). Il peut s'agir de pierres, de fleurs, de personnages de contes de fées fonctionnant sur piles, à l'aide desquels se détachent les endroits les plus spectaculaires du jardin.
Meilleures lumières de jardin au sol
Lors du développement de projets paysagers protégés par le droit d'auteur, une attention particulière est accordée à l'éclairage. Les lampes de jardin au sol viennent à la rescousse des designers
Les experts ont choisi plusieurs modèles élégants.
TDM ÉLECTRIQUE SQ0330-0008
Note : 4.9

Au prix le plus attractif, la lampe de jardin TDM ELECTRIC SQ0330-0008 est vendue sur le marché russe. Le modèle de fabrication chinoise a un boîtier noir classique en forme d'hexagone. La structure en aluminium est complétée par des fenêtres en verre translucide. Il est conçu pour installer une ampoule de 100 W avec un culot E27. La cartouche est incluse, elle est en céramique. D'une hauteur de 225 mm, le luminaire pèse 2 kg. Les experts ont souligné les avantages du modèle tels qu'un bloc de montage fiable et une facilité de connexion. Le luminaire devient le gagnant de notre examen.
Les utilisateurs ne se plaignent pas particulièrement de la qualité de fabrication et de la durabilité du produit. La lampe devient une excellente option pour équiper les cours et les rues.
- prix abordable;
- peinture résistante à la chaleur;
- facilité d'utilisation;
- look élégant.
non-détecté.
Chœur brillant 43684/82
Note : 4.8

Dans un style moderne et moderne, une lampe de jardin allemande Brilliant Chorus 43684/82 est fabriquée. Il a une forme cylindrique, le corps en métal est protégé de la corrosion par un chromage. Pour la fabrication du plafond, le fabricant a utilisé du plastique blanc. Le modèle est inférieur au leader en termes de puissance maximale de l'ampoule (20 W), mais le type de culot est le même (E27). Le dispositif d'éclairage est recommandé pour une surface de 1,1 m². m
Les experts ont attiré l'attention sur la possibilité de connecter un gradateur ; un bon degré de protection contre la poussière et l'humidité (IP44) peut également être ajouté à l'atout du modèle.
Les propriétaires louent la lampe allemande pour son assemblage de haute qualité, son design moderne et sa facilité d'entretien. Ils considèrent que la petite zone d'éclairage est un inconvénient.
- qualité allemande;
- apparence moderne;
- prix démocratique;
- Facilité d'entretien.
puissance de la lampe limitée.
Fumagalli E26.156.000.AXF1R RUT
Note : 4.7

La célèbre société italienne Fumagalli propose la série Gigi/Rut aux connaisseurs de la beauté. Le modèle E26.156.000.AXF1R RUT est fabriqué dans un style classique, qui combine la couleur noire du boîtier et la transparence des éléments en verre. Pour la fabrication d'un rack d'une hauteur supérieure à 2 m, le fabricant a utilisé du métal durable. À l'intérieur du luminaire hexagonal se trouve une douille à culot E27, dans laquelle des ampoules jusqu'à 60 W peuvent être vissées. La surface éclairée maximale est de 3,3 mètres carrés. M.Les experts ont apprécié le haut degré de protection (IP55), grâce à l'étanchéité, l'appareil peut être utilisé dans les structures de douche, les hammams, les parcs aquatiques et l'éclairage public.
Le principal facteur de dissuasion lors de l'achat est le prix élevé, plusieurs fois supérieur au coût des concurrents.
- conception classique;
- construction durable;
- grande zone d'éclairage;
- haut degré de protection.
prix élevé.
Jardin des aurores boréales-4 9023
Note : 4.6

Le lampadaire russe Severny Svet Sad-4 9023 clôt notre examen.Le modèle a une forme sphérique du plafond, il est fait de verre dépoli spectaculaire. Le rôle de l'élément de support est joué par un support d'une hauteur de 855 mm de couleur graphite. Le dispositif d'éclairage regarde harmonieusement non seulement dans la rue, il est capable de décorer l'intérieur de la maison. Le fabricant a équipé la lampe d'une douille E27, la puissance maximale de la lampe est de 60 watts. Les experts ont apprécié le modèle pour son assemblage de haute qualité et sa fiabilité, la période de garantie du dispositif d'éclairage est de 2 ans.
Les propriétaires domestiques sont impressionnés par l'apparence élégante de haute technologie, l'assemblage solide et la facilité d'installation. Les inconvénients des consommateurs comprennent une étanchéité insuffisante du plafond.
Comment choisir le bon modèle ?
L'éclairage public autonome pour la propriété suburbaine n'est pas si facile à choisir. Cette opération est « gênée » par un grand nombre de modèles variés dans les rayons des magasins. Même les appareils qui se ressemblent presque peuvent avoir un prix différent.
Pour trouver le modèle le plus approprié, vous devez faire attention aux caractéristiques, considérer comment et où l'appareil sera installé.
Du pouvoir
Pour que l'éclairage public autonome fournisse la quantité de lumière requise, il est nécessaire de prendre en compte la superficie du site, ainsi que le nombre de lampes pouvant garantir l'absence de zones sombres. Beaucoup de gens comprennent sans difficulté les lampes les plus familières - conventionnelles et fluorescentes -, mais les appareils à LED efficaces ont d'autres indicateurs.
Si la puissance des produits à économie d'énergie (luminescents) est 5 fois inférieure à celle des produits ordinaires, les appareils à LED ont déjà cette valeur 10 fois inférieure. Par exemple, les modèles LED 4W donnent le même flux lumineux que les luminaires incandescents 40W.
classe de protection
L'éclairage public autonome, comme l'éclairage traditionnel, ne fonctionnera de manière fiable et sans interruption que si le logement (plafond) est protégé au maximum de l'humidité et de la poussière. Par conséquent, la classe de protection IP44 est une exigence nécessaire (plus c'est mieux, moins c'est impossible).
Séparément, il faut dire à propos du matériau. La solidité et la résistance aux contraintes mécaniques sont les conditions obligatoires pour cela. Les meilleures options sont les lampes en aluminium ou en plastique résistant aux chocs. Le verre idéal est sa variété trempée.
Type de modèle, méthode de montage
Le premier détermine le second. Lors du choix d'une méthode de montage, assurez-vous de prendre en compte la zone que l'appareil devra éclairer, la facilité avec laquelle il est possible de recevoir la lumière du soleil au point sélectionné et s'il existe un danger potentiel pour le modèle. Il existe plusieurs options d'installation, toutes les lampes sont divisées selon les modèles suivants:
Terrain. Ces appareils servent à éclairer les allées, ainsi que la décoration du site. Caractéristiques de conception - faible hauteur, présence d'une baïonnette fixée au rack. Avec son aide, la lanterne est solidement fixée au sol.
Lampes de pilier. Ces appareils sont les plus hauts, ils peuvent mesurer un mètre et demi ou plus. Une grande masse nécessite une installation fiable. Pour de telles structures, ils creusent un trou, après avoir fixé la lampe, elle est recouverte de terre, elle est soigneusement compactée. Il existe des modèles conçus pour les surfaces dures - asphalte, carrelage, etc.
Appliques murales autonomes. Ils sont choisis pour éclairer la zone locale, pour l'éclairage décoratif des murs, des clôtures
Dans ce cas, l'installation est déjà plus exigeante : pour un luminaire mural, une orientation correcte aux points cardinaux est importante. La batterie solaire doit être située là où il y en a le plus.
Suspendu. Ces dessins peuvent être attachés à n'importe quel endroit pratique.
La fixation peut être souple (par exemple, câbles) ou rigide (équerres, poutres). La condition principale d'installation est la même que dans le cas précédent : un maximum de lumière tout au long de la journée.
Embarqué. Ils sont montés dans le même plan avec n'importe quelle surface. Lieux d'installation - marches, bords de sentiers, zones de loisirs.
Décoratif. Leur fonction principale est de décorer le paysage. Ils sont simplement posés à l'endroit choisi.
Ces dessins peuvent être attachés à n'importe quel endroit pratique. La fixation peut être souple (par exemple, câbles) ou rigide (équerres, poutres). La condition principale d'installation est la même que dans le cas précédent : un maximum de lumière tout au long de la journée.
Embarqué. Ils sont montés dans le même plan avec n'importe quelle surface. Lieux d'installation - marches, bords de sentiers, zones de loisirs.
Décoratif. Leur fonction principale est de décorer le paysage. Ils sont simplement posés à l'endroit choisi.
Un nombre inimaginable de modèles permet de choisir l'éclairage public autonome qui sera optimal - pas trop cher, mais fonctionnel et spectaculaire.
Lors du choix d'un modèle, vous devez faire attention à la qualité de tous les éléments. Par exemple, la durabilité de tels équipements dépend de la batterie. Un appareil bon marché ne durera pas trop longtemps : il faudra peut-être le remplacer au bout d'un an
Les batteries au nickel-cadmium, en revanche, dureront 10 à 15 ans.
Un appareil bon marché ne durera pas trop longtemps : il faudra peut-être le remplacer au bout d'un an. Les batteries au nickel-cadmium, au contraire, dureront 10 à 15 ans.















































