- Réparation de radiateurs à induction
- Caractéristiques de fonctionnement
- Chauffage par induction vortex
- Comment le faire soi-même ?
- D'un onduleur de soudage
- Principe d'opération
- Principes de travail
- Composants d'un chauffe-eau à induction
- Schéma d'un chauffage par induction simple d'une puissance de 1600 W
- Contrôle de fréquence, inductance, puissance
- Module de condensateur résonant
- Schéma de travail
- Appareils de chauffage par induction à haute fréquence
- Application:
- Caractéristiques de la chaudière à induction vortex
- Caractéristiques distinctives du VIN
- Comment assembler un dispositif d'induction vortex ?
- Principe de fonctionnement et portée
- Production de radiateurs à induction
- Basé sur le transformateur
- De la machine à souder à haute fréquence
- Description et avantages de la technologie
- Remarques importantes sur l'installation et l'utilisation de la chaudière
- Conclusion
Réparation de radiateurs à induction
La réparation des appareils de chauffage par induction est effectuée à partir de pièces détachées provenant de notre entrepôt. Actuellement, nous pouvons réparer tous les types d'appareils de chauffage. Les radiateurs à induction sont assez fiables si vous suivez strictement les instructions d'utilisation et évitez les modes de fonctionnement extrêmes - tout d'abord, surveillez la température et le bon refroidissement par eau.
Les détails du fonctionnement de tous les types de radiateurs à induction ne sont souvent pas entièrement publiés dans la documentation du fabricant, leur réparation doit être effectuée par des spécialistes qualifiés qui connaissent bien le principe de fonctionnement détaillé de ces équipements.

Caractéristiques de fonctionnement
L'assemblage d'un radiateur fait maison n'est que la moitié de la bataille
Le bon fonctionnement de la structure résultante est tout aussi important. Initialement, chacun de ces appareils présente un certain danger, car il n'est pas en mesure de contrôler indépendamment le niveau de chauffage du liquide de refroidissement. À cet égard, chaque appareil de chauffage nécessite un certain raffinement, c'est-à-dire l'installation et la connexion de dispositifs de contrôle et automatiques supplémentaires.
À cet égard, chaque appareil de chauffage nécessite un certain raffinement, c'est-à-dire l'installation et la connexion de dispositifs de contrôle et automatiques supplémentaires.

Tout d'abord, la sortie du tuyau est équipée d'un ensemble standard de dispositifs de sécurité - une soupape de sécurité, un manomètre et un dispositif d'évacuation de l'air. Il convient de rappeler que les chauffe-eau à induction ne fonctionneront normalement que s'il y a circulation forcée de l'eau. Le circuit d'écoulement gravitaire entraînera très rapidement une surchauffe de l'élément et la destruction du tuyau en plastique.
Pour éviter de telles situations, un thermostat est installé dans l'appareil de chauffage, connecté à un dispositif d'arrêt d'urgence. Les ingénieurs électriciens expérimentés utilisent à cet effet des thermostats avec des capteurs de température et des relais qui éteignent le circuit lorsque le liquide de refroidissement atteint la température définie.
Les conceptions artisanales se caractérisent par une efficacité plutôt faible, car au lieu d'un passage libre, il y a un obstacle sur le chemin de l'eau sous la forme de particules de fil. Ils recouvrent presque complètement le tuyau, provoquant une résistance hydraulique accrue. Dans les situations d'urgence, des dommages et une rupture du plastique sont possibles, après quoi l'eau chaude entraînera certainement un court-circuit. En règle générale, ces appareils de chauffage sont utilisés dans de petites pièces comme système de chauffage supplémentaire pendant la saison froide.
Le système de chauffage est un élément important de toute maison. On peut l'appeler le "cœur" de la maison, car c'est la chaleur qui crée le confort et l'atmosphère. Le marché regorge de différents types de chaudières à gaz, car elles sont considérées comme les plus efficaces. Cependant, le gazoduc peut être situé assez loin, donc dans ce cas, les équipements électriques sont mis en avant. Les chaudières à induction sont très populaires. L'avantage de ce type de chauffage est que le four à induction de l'onduleur de soudage est fabriqué à la main sans aucun problème. Sur la base des courants de Foucault, il est également possible de concevoir un appareil de chauffage par induction pour le métal, en prenant un onduleur de soudage comme source de courant.

Chauffage par induction vortex
En raison des avantages économiques, le chauffage par induction a aujourd'hui un large éventail d'applications. L'appareil de chauffage par induction vortex est parfait pour les pièces jusqu'à 60 mètres carrés. m, qui doivent être chauffés à l'électricité. Ainsi, le VIN peut être utilisé pour chauffer des maisons privées, des installations de production et de stockage, des stations-service, des centres de service automobile et d'autres installations distinctes.

Les principaux avantages de l'utilisation du VIN comme « cœur » d'un système de chauffage sont les suivants :
- Le chauffage se produit presque instantanément, car la chaleur se produit directement dans la pièce ;
- Au fil des années, l'installation fonctionne avec la même puissance, ses performances ne diminuent pas ;
- Comparé aux éléments chauffants électriques conventionnels, l'appareil vortex à induction permet d'économiser jusqu'à 50% d'électricité.
C'est pourquoi aujourd'hui, de plus en plus d'entreprises de production d'appareils électroménagers et de machines de production utilisent le chauffage par induction. Un exemple d'une telle utilisation, en plus des chaudières de chauffage, est un four électrique à induction. L'industrie alimentaire utilise un appareil de chauffage par induction à ultrasons. Dans l'industrie, un appareil à induction à onduleur est utilisé pour chauffer les métaux, une unité de fusion et de réduction est utilisée pour la fusion des métaux non ferreux, un four électrique à induction est utilisé pour forger le fer et fabriquer des ébauches.
Comment le faire soi-même ?

Schéma de câblage du chauffage par induction
Supposons que vous décidiez de fabriquer vous-même un appareil de chauffage par induction. Pour cela, nous préparons un tuyau, y versons de petits morceaux de fil d'acier (9 cm de long).
Le tuyau peut être en plastique ou en métal, surtout, avec des parois épaisses. Ensuite, il est fermé avec des adaptateurs spéciaux de tous les côtés.
Ensuite, nous enroulons du fil de cuivre jusqu'à 100 tours et le plaçons dans la partie centrale du tube. Le résultat est un inducteur. Nous connectons la partie de sortie de l'onduleur à cet enroulement. En tant qu'assistant, nous avons recours à un thermostat.
Le tuyau agit comme un radiateur.
Nous préparons le générateur et assemblons toute la structure.
Matériaux et outils requis :
- fil ou fil machine en acier inoxydable (diamètre 7 mm);
- l'eau;
- inverseur de soudage;
- fil de cuivre émaillé;
- treillis métallique avec de petits trous;
- adaptateurs;
- tuyau en plastique à paroi épaisse;

Procédure pas à pas:
- Fil de mode en morceaux, longueur 50 mm.
- Nous préparons la coque pour le radiateur. Nous utilisons un tuyau à paroi épaisse (diamètre 50 mm).
- Nous fermons le bas et le haut du boîtier avec un filet.
- Préparation de la bobine d'induction. Avec un fil de cuivre, on enroule 90 tours sur le corps et on les place au centre de la coque.
- Nous découpons une partie du tuyau du pipeline et installons une chaudière à induction.
- Nous connectons la bobine à l'onduleur et remplissons la chaudière d'eau.
- Nous fondons la structure résultante.
- Nous vérifions le système en fonctionnement. Ne pas utiliser sans eau, car le tuyau en plastique pourrait fondre.
D'un onduleur de soudage
L'option budgétaire la plus simple consiste à fabriquer un appareil de chauffage par induction à l'aide d'un onduleur de soudage :
- Pour ce faire, on prend un tuyau en polymère, ses parois doivent être épaisses. Aux extrémités, nous montons 2 vannes et connectons le câblage.
- Nous remplissons le tuyau avec des morceaux (diamètre 5 mm) de fil métallique et montons la vanne supérieure.
- Ensuite, nous faisons 90 tours autour du tuyau avec du fil de cuivre, nous obtenons un inducteur. L'élément chauffant est un tuyau, nous utilisons une machine à souder comme générateur.
- L'instrument doit être en mode AC haute fréquence.
- Nous connectons le fil de cuivre aux pôles de la machine à souder et vérifions le travail.
Fonctionnant comme un inducteur, un champ magnétique sera rayonné, tandis que les courants de Foucault chaufferont le fil coupé, ce qui conduira à l'ébullition de l'eau dans le tuyau en polymère
Principe d'opération
Le fonctionnement de tous les radiateurs électriques, conventionnels et à induction, repose sur le même principe : lorsqu'un courant électrique traverse un certain conducteur, ce dernier commence à chauffer.
La quantité de chaleur dégagée par unité de temps dépend de l'intensité du courant et de la valeur de résistance d'un conducteur donné - plus ces indicateurs sont grands, plus le matériau chauffera.
Toute la question est de savoir comment faire circuler un courant électrique ? Vous pouvez connecter le conducteur directement à une source d'énergie électrique, ce que nous faisons en branchant un cordon d'une bouilloire électrique, d'un radiateur à mazout ou, par exemple, d'une chaudière dans la prise. Mais une autre méthode peut être appliquée: il s'est avéré que le flux de courant électrique peut être provoqué en exposant le conducteur à un champ magnétique alternatif (précisément alternatif!). Ce phénomène, découvert en 1831 par M. Faraday, s'appelait l'induction électromagnétique.
Il y a une astuce ici: le champ magnétique peut être constant, mais la position du conducteur dans celui-ci doit être constamment modifiée. Dans ce cas, le nombre de lignes de force traversant le conducteur et leur direction par rapport à celui-ci changeront. Le moyen le plus simple consiste à faire tourner le conducteur sur le terrain, ce qui se fait dans les groupes électrogènes modernes.

Principe de l'induction électromagnétique
Mais vous pouvez modifier les paramètres du champ lui-même. Avec un aimant permanent, une telle astuce, bien sûr, ne fonctionnera pas, mais avec un électroaimant - complètement.Le travail d'un électroaimant, qui l'avait oublié, repose sur l'effet inverse : un courant alternatif traversant un conducteur génère autour de lui un champ magnétique dont les paramètres (polarité et intensité) dépendent du sens du courant et de son amplitude. Pour un effet plus tangible, le fil peut être posé sous forme de bobine.
Ainsi, en changeant les paramètres du courant électrique dans l'électroaimant, on va changer tous les paramètres du champ magnétique induit par celui-ci, jusqu'au changement de l'emplacement des pôles à l'opposé.
Et puis ce champ magnétique, qui est en effet variable, va induire un courant électrique dans tout matériau conducteur situé en son sein. Et le matériau en même temps, bien sûr, va chauffer. C'est le principe de fonctionnement des appareils de chauffage par induction modernes.
Vous recherchez le chauffe-eau électrique le plus économique ? Alors regardez de plus près le chauffe-eau à induction. Découvrez les avantages et les inconvénients de l'appareil dans l'article.
Vous avez décidé d'installer une chaudière électrique comme générateur de chaleur d'appoint ? Découvrez quel modèle est préférable de choisir ici.
Le four à induction est un appareil multifonctionnel. On peut l'acheter en magasin, mais il est plus intéressant et moins cher de le fabriquer soi-même. Grâce à ce lien, vous trouverez schéma de montage de l'appareil et découvrez les caractéristiques du fonctionnement du four.
Principes de travail
Pour assembler une chaudière à induction de vos propres mains, vous devez étudier en quoi elle consiste et comprendre les principes de son fonctionnement.
L'appareil chauffe en raison de l'énergie du champ électromagnétique. Le liquide de refroidissement le prend sur lui-même et le convertit en chaleur.
Le champ magnétique est créé dans l'inducteur (il s'agit d'une bobine cylindrique à grand nombre de spires). En la traversant, l'électricité crée une tension autour d'elle.Le flux magnétique se déplace dans un cercle vicieux perpendiculaire au champ électrique. Le courant alternatif crée des courants de Foucault et génère de l'énergie en chaleur. L'électricité est transférée à l'appareil de chauffage sans contact direct.
La chaleur par induction est utilisée de manière efficace et économique, de sorte que l'eau avec cette méthode de chauffage atteint des températures élevées en peu de temps. Le liquide de refroidissement reçoit environ 97% de l'énergie.
Composants d'un chauffe-eau à induction
L'organisation du système de chauffage dans votre propre maison à l'aide d'une chaudière à induction ne nécessitera pas son réaménagement majeur. La base utilise un transformateur composé d'enroulements primaire et secondaire.
Des écoulements tourbillonnaires se forment dans l'enroulement primaire à partir d'énergie électrique et créent un champ électromagnétique. Il tombe sur le secondaire, qui a la fonction d'un réchauffeur.
L'enroulement secondaire est le corps de la chaudière. Il comprend des éléments tels que :
- enroulement externe ;
- cœur;
- isolation électrique;
- isolation thermique.
Pour fournir de l'eau froide à l'appareil et évacuer l'eau chaude du système de chauffage, deux tuyaux sont installés sur le chauffe-eau. La partie inférieure est montée sur la section d'entrée et la partie supérieure sur la partie de sortie d'eau chaude.
La chaleur générée par la chaudière est transférée au liquide de refroidissement. Le plus souvent, l'eau agit comme sa qualité, car elle est capable d'évacuer rapidement la chaleur. En raison de la pompe intégrée, l'eau chaude pénètre dans le système de chauffage par le tuyau. Le liquide circule constamment, une surchauffe de l'équipement n'est donc pas possible. L'eau refroidie est fournie et l'eau chaude est évacuée.
Lors de la circulation, le fluide chauffant vibre, ce qui évite les dépôts de tartre à l'intérieur des canalisations.Vous pouvez installer un chauffe-eau à induction dans n'importe quelle pièce, car aucun bruit n'est créé pendant le fonctionnement.
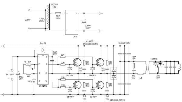
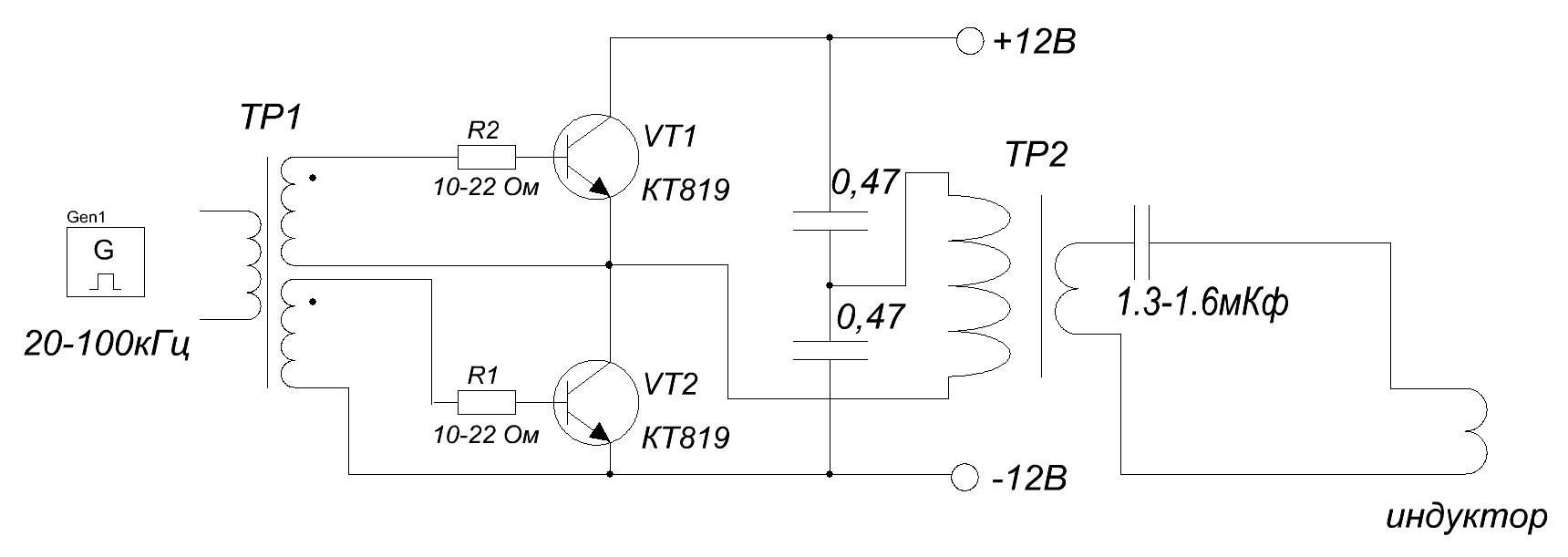
Schéma d'un chauffage par induction simple d'une puissance de 1600 W
Le schéma présenté doit être considéré plutôt comme une option expérimentale. Cependant, cette option est tout à fait réalisable. Les principaux avantages du régime:
- relative simplicité,
- disponibilité des pièces,
- facilité de montage.
Le circuit de chauffage par induction (photo ci-dessous) fonctionne sur le principe d'un "double demi-pont", complété par quatre puissances transistors à grille isolée de la série IGBT (STGW30NC60W). Les transistors sont contrôlés par une puce IR2153 (driver demi-pont auto-synchronisé).
RÉCHAUFFEURS

Représentation schématique d'un appareil de chauffage par induction simplifié à faible puissance, dont la conception permet une utilisation dans les ménages privés
Un double demi-pont est capable de délivrer la même puissance qu'un pont complet, mais un pilote de grille en demi-pont cadencé est plus simple à mettre en œuvre et donc plus facile à utiliser. Une puissante double diode de type STTH200L06TV1 (2x 120A) fonctionne comme un circuit à diode anti-parallèle.
Des diodes beaucoup plus petites (30A) suffiront. Si vous avez l'intention d'utiliser des transistors de la série IGBT avec des diodes intégrées (par exemple, STGW30NC60WD), cette option peut être complètement abandonnée.
La fréquence de résonance de fonctionnement est ajustée à l'aide d'un potentiomètre. La présence de résonance est déterminée par la luminosité la plus élevée des LED.
TRANSISTOR IGBT

Composants électroniques d'un chauffage par induction simple à faire soi-même : 1 - Type de double diode puissant STTH200L06TV1 ; 2 - transistor avec diodes intégrées type STGW30NC60WD
DIODES STTH
Bien sûr, il y a toujours la possibilité de construire un pilote plus complexe. En général, la solution optimale semble être d'utiliser le réglage automatique. Ceci est généralement utilisé dans les circuits de chauffage par induction professionnels, mais le circuit actuel, dans le cas d'une telle mise à niveau, perd clairement le facteur de simplicité.
Contrôle de fréquence, inductance, puissance
Le circuit de chauffage par induction permet un réglage de la fréquence dans la plage d'environ 110 à 210 kHz. Cependant, le circuit de commande nécessite une tension auxiliaire de 14-15V, obtenue à partir d'un petit adaptateur (le commutateur peut être commuté ou conventionnel).
La sortie du circuit de chauffage par induction est connectée au circuit de travail de la bobine via une inductance d'adaptation L1 et un transformateur d'isolement. L'inductance comporte 4 spires de fil sur un noyau de 23 cm de diamètre, le transformateur d'isolement est constitué de 12 spires d'un câble bifilaire enroulé sur un noyau de 14 cm de diamètre.
La puissance de sortie d'un appareil de chauffage par induction avec les paramètres spécifiés est d'environ 1600 W. Pendant ce temps, la possibilité d'augmenter la puissance à des valeurs plus élevées n'est pas exclue.
CONDENSATEURS

Conception expérimentale d'un appareil de chauffage par induction, fabriqué à la main à la maison. L'efficacité de l'appareil est assez élevée, malgré la faible puissance
La bobine de travail du chauffage par induction est constituée d'un fil d'un diamètre de 3,3 mm. Le meilleur matériau pour la bobine est un tuyau en cuivre, pour lequel un simple système de refroidissement par eau peut être utilisé. L'inducteur a:
- 6 tours d'enroulement,
- diamètre 24mm,
- hauteur 23 mm.
Pour cet élément du circuit, un échauffement important est considéré comme un phénomène caractéristique car l'installation fonctionne en mode actif. Ce point doit être pris en compte lors du choix d'un matériau pour la fabrication.
Module de condensateur résonant
Le condensateur résonant est réalisé sous la forme d'une batterie de petits condensateurs (le module est assemblé à partir de 23 petits condensateurs). La capacité totale de la batterie est de 2,3 microfarads. La conception permet l'utilisation de condensateurs d'une capacité de 100 nF (~ 275V, polypropylène MCP, classe X2).
Ce type de condensateurs n'est pas destiné à des fins telles que l'application dans un circuit de chauffage par induction. Cependant, comme l'a montré la pratique, le type d'éléments capacitifs noté est tout à fait satisfaisant pour un fonctionnement à une fréquence de résonance de 160 kHz. Il est recommandé d'utiliser un filtre EMI.
FILTRES EMI

Filtre de rayonnement électromagnétique. Il est recommandé d'utiliser approximativement ceci dans la conception d'un appareil de chauffage par induction afin de minimiser les interférences
Le transformateur réglable peut être remplacé par un circuit de démarrage progressif. Par exemple, vous pouvez recommander de recourir à un simple circuit limiteur de courant :
- radiateurs,
- lampes halogènes,
- autres appareils
d'une puissance d'environ 1 kW, connecté en série avec le chauffage par induction lors de la première mise sous tension.
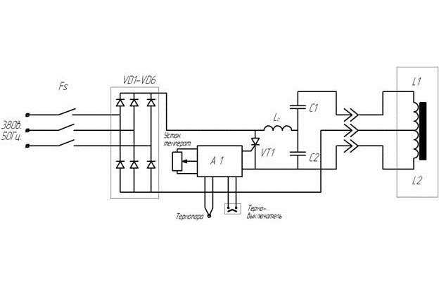
Schéma de travail
Le réchauffeur se compose des composants suivants :
- Unité d'onduleur, conçue pour une tension de 220 ... 240 V, à un courant d'au moins 10 A.
- Ligne de câble à trois fils (un fil est mis à la terre) avec un interrupteur normalement ouvert.
- Système de refroidissement par eau (il est fortement souhaitable d'utiliser des filtres de purification d'eau).
- Un ensemble de bobines qui diffèrent par les diamètres internes et les longueurs (avec une quantité de travail limitée, vous pouvez vous débrouiller avec une seule bobine).
- Bloc chauffant (vous pouvez utiliser un module sur des transistors de puissance, qui sont produits par les sociétés chinoises Infineon ou IGBT).
- Circuit d'amortissement avec plusieurs condensateurs Semikron.
Le générateur d'oscillations haute fréquence est considéré comme étant le même que celui de l'onduleur de base
Il est important que ses caractéristiques de performance soient pleinement conformes à celles indiquées dans les sections précédentes.

Après l'assemblage, l'unité est mise à la terre et, à l'aide de câbles de connexion, la bobine d'induction de chauffage est connectée à l'alimentation de l'onduleur.
Capacités opérationnelles approximatives d'un appareil de chauffage par induction en métal fait maison :
- La température de chauffage la plus élevée, ° С - 800.
- La puissance minimale de l'onduleur est de 2 kVA.
- La durée de l'inclusion de PV, pas moins de - 80.
- Fréquence de fonctionnement, kHz (réglable) - 1,0 ... 5,0.
- Le diamètre intérieur de la bobine, mm - 50.
Il convient de noter qu'un tel inducteur nécessitera un lieu de travail spécialement préparé - un réservoir pour les eaux usées, une pompe et une mise à la terre fiable.
Appareils de chauffage par induction à haute fréquence
La gamme d'applications la plus large concerne les appareils de chauffage par induction à haute fréquence. Les radiateurs se caractérisent par une fréquence élevée de 30-100 kHz et une large plage de puissance de 15-160 kW. Le type haute fréquence fournit une faible profondeur de chauffage, mais cela suffit pour améliorer les propriétés chimiques du métal.
Les appareils de chauffage par induction à haute fréquence sont faciles à utiliser et économiques, tandis que leur efficacité peut atteindre 95 %.Tous les types fonctionnent en continu pendant une longue période et la version à deux blocs (lorsque le transformateur haute fréquence est placé dans un bloc séparé) permet un fonctionnement 24 heures sur 24. Le radiateur dispose de 28 types de protections, chacune étant responsable de sa propre fonction. Exemple : contrôle de la pression d'eau dans le système de refroidissement.
- Chauffage par induction 60 kW Perm
- Chauffage à induction 65 kW Novossibirsk
- Chauffage à induction 60 kW Krasnoïarsk
- Chauffage à induction 60 kW Kalouga
- Chauffage par induction 100 kW Novossibirsk
- Chauffage à induction 120 kW Ekaterinbourg
- Chauffage à induction 160 kW Samara
Application:
- engrenage trempé en surface
- durcissement de l'arbre
- durcissement des roues de grue
- chauffer les pièces avant de les plier
- soudure de fraises, fraises, forets
- chauffer la pièce lors de l'emboutissage à chaud
- boulon d'atterrissage
- soudage et rechargement des métaux
- restauration des détails.
Suite
Caractéristiques de la chaudière à induction vortex
Nous connaissons déjà le principe de fonctionnement d'un chauffage par induction. Il en existe une variante : une chaudière à induction vortex ou VIN, qui fonctionne de manière légèrement différente.
Caractéristiques distinctives du VIN
Comme son homologue à induction, il fonctionne sur une tension haute fréquence, il doit donc être équipé d'un onduleur. Une caractéristique du dispositif VIN est qu'il n'a pas d'enroulement secondaire.
Son rôle est assuré par toutes les parties métalliques de l'appareil. Ils doivent être fabriqués à partir de matériaux présentant des propriétés ferromagnétiques. Ainsi, lorsque le courant est fourni à l'enroulement primaire de l'appareil, l'intensité du champ électromagnétique augmente fortement.
Il génère à son tour un courant dont l'intensité augmente rapidement.Les courants de Foucault provoquent une inversion de l'aimantation, à la suite de quoi toutes les surfaces ferromagnétiques s'échauffent très rapidement, presque instantanément.
Les appareils Vortex sont assez compacts, mais en raison de l'utilisation de métal, leur poids est important. Cela donne un avantage supplémentaire, puisque tous les éléments massifs du corps participent aux échanges thermiques. Ainsi, l'efficacité de l'unité approche les 100 %.
Cette caractéristique de l'appareil doit être prise en compte si une décision est prise de fabriquer indépendamment une chaudière VIN. Il ne peut être fait qu'en métal, le plastique ne doit pas être utilisé.
La principale différence entre la chaudière à induction vortex est que son corps agit comme un enroulement secondaire. Par conséquent, il est toujours en métal
Comment assembler un dispositif d'induction vortex ?
Comme nous le savons déjà, une telle chaudière diffère de son homologue à induction, cependant, la fabriquer soi-même est tout aussi simple. Certes, vous aurez maintenant besoin de compétences en soudage, car l'appareil doit être assemblé uniquement à partir de pièces métalliques.
Pour le travail, vous aurez besoin de:
- Deux segments d'un tuyau métallique à paroi épaisse de même longueur. Leurs diamètres doivent être différents, afin qu'une pièce puisse être placée dans une autre.
- Bobinage de fil de cuivre (émaillé).
- Un onduleur triphasé, c'est possible à partir d'un poste à souder, mais le plus puissant possible.
- Enveloppe pour l'isolation thermique de la chaudière.
Vous pouvez maintenant vous mettre au travail. On commence par la fabrication du corps de la future chaudière. Nous prenons un tuyau de plus grand diamètre et insérons la deuxième partie à l'intérieur. Ils doivent être soudés l'un dans l'autre afin qu'il y ait une certaine distance entre les parois des éléments.
Le détail résultant dans la section ressemblera à un volant.Une tôle d'acier d'une épaisseur d'au moins 5 mm est utilisée comme base et couvercle du boîtier.
Le résultat est un réservoir cylindrique creux. Maintenant, vous devez couper dans ses parois les tuyaux pour les tuyaux d'alimentation en froid et d'évacuation des liquides chauds. La configuration du tuyau et son diamètre dépendent des tuyaux du système de chauffage ; des adaptateurs peuvent être nécessaires en plus.
Après cela, vous pouvez commencer à enrouler le fil. Il est soigneusement, sous une tension suffisante, enroulé autour du corps de la chaudière.
Schéma de principe d'une chaudière à induction de type vortex maison
En fait, un fil enroulé servira d'élément chauffant, il est donc conseillé de fermer le boîtier de l'appareil avec un boîtier calorifuge. Ainsi, il sera possible d'économiser un maximum de chaleur et, par conséquent, d'augmenter l'efficacité de l'appareil et de le rendre sûr.
Vous devez maintenant intégrer la chaudière dans le système de chauffage. Pour ce faire, le liquide de refroidissement est vidangé, la section de tuyau de la longueur requise est coupée et l'appareil est soudé à sa place.
Il ne reste plus qu'à alimenter l'appareil de chauffage et n'oubliez pas d'y connecter l'onduleur. L'appareil est prêt à l'emploi. Mais avant de tester, vous devez remplir la ligne de liquide de refroidissement.
Vous ne savez pas quel liquide de refroidissement choisir pour remplir le circuit ? Nous vous recommandons de vous familiariser avec les caractéristiques des différents liquides de refroidissement et les recommandations pour choisir le type de fluide optimal pour le circuit de chauffage.
Effectuez un test de fonctionnement uniquement après avoir pompé le liquide de refroidissement dans le système.
Vous devez d'abord faire fonctionner l'appareil à la puissance minimale et surveiller attentivement la qualité des soudures. Si tout est en ordre, on augmente la puissance au maximum.
Sur notre site Web, il existe une autre instruction pour la fabrication d'un appareil à induction pouvant être utilisé pour chauffer le liquide de refroidissement dans le système de chauffage. Pour vous familiariser avec le processus d'assemblage d'un appareil de chauffage par induction, suivez ce lien.
Principe de fonctionnement et portée

Le générateur augmente la fréquence du courant et transfère son énergie à la bobine. L'inductance convertit le courant haute fréquence en un champ électromagnétique alternatif. Les ondes électromagnétiques changent à haute fréquence.
L'échauffement se produit en raison de l'échauffement des courants de Foucault, qui sont provoqués par des vecteurs de Foucault variables du champ électromagnétique. L'énergie à haut rendement est transmise presque sans perte et il y a suffisamment d'énergie pour chauffer le liquide de refroidissement et même plus.
L'énergie de la batterie est transférée au liquide de refroidissement, qui se trouve à l'intérieur du tuyau. Le caloporteur, à son tour, est le refroidisseur de l'élément chauffant. En conséquence, la durée de vie est augmentée.
L'industrie est le consommateur le plus actif d'appareils de chauffage par induction, car de nombreuses conceptions impliquent un traitement thermique élevé. Avec leur utilisation, la force des produits augmente.
Dans les forges à haute fréquence, des appareils à haute puissance sont installés.
Les entreprises de forgeage et de pressage, utilisant de telles unités, augmentent la productivité du travail et réduisent l'usure des matrices, réduisent la consommation de métal. Les installations avec chauffage traversant peuvent couvrir un certain nombre de pièces à la fois.
En cas de durcissement superficiel des pièces, l'utilisation d'un tel chauffage permet d'augmenter plusieurs fois la résistance à l'usure et d'obtenir un effet économique important.
Le domaine d'application généralement accepté des appareils est le brasage, la fusion, le chauffage avant déformation, le durcissement HDTV. Mais il existe encore des zones où des matériaux semi-conducteurs monocristallins sont obtenus, des films épitaxiés sont constitués, des matériaux sont expansés en el. terrain, soudage à haute fréquence de coques et de tuyaux.
Production de radiateurs à induction
Le chauffage par induction n'est pas encore aussi populaire que les chaudières à gaz et à combustible solide. Cela peut s'expliquer par le coût élevé de tels systèmes de chauffage pour les maisons privées. Pour un usage domestique, une chaudière basée sur la technologie à induction coûtera 30 000 roubles et plus. Par conséquent, il n'est pas surprenant que de nombreux propriétaires refusent d'acheter du matériel d'usine et de le fabriquer eux-mêmes. Si vous disposez du circuit approprié, de composants peu coûteux et de la capacité de lire la documentation technique, vous pouvez littéralement créer un appareil de chauffage par induction efficace et totalement sûr pour une chaudière de chauffage en quelques heures seulement.
Basé sur le transformateur
Il est possible de fabriquer des éléments chauffants par induction de haute qualité sur la base d'un transformateur à enroulements primaire et secondaire. Les courants de Foucault nécessaires au fonctionnement de tels équipements se forment dans l'enroulement primaire et créent un champ d'induction. Un champ électromagnétique puissant agit sur l'enroulement secondaire, qui est en fait un chauffage par induction et émet une grande quantité de chaleur utilisée pour chauffer le liquide de refroidissement.
La conception d'un appareil de chauffage par induction fait maison basé sur un transformateur comprendra les éléments suivants:
- Noyau du transformateur.
- Enroulement.
- Isolation thermique et électrique.
Le noyau est réalisé sous la forme de deux tubes ferromagnétiques de diamètres différents. Ils sont soudés les uns aux autres, après quoi un enroulement toroïdal est constitué de fil de cuivre durable. Au moins 85 tours sont effectués avec le maintien obligatoire d'une distance égale entre eux. Lorsque l'électricité passe à travers le noyau et l'enroulement dans un circuit fermé, des flux vortex sont créés qui chauffent le noyau et l'enroulement secondaire. Par la suite, la chaleur résultante est utilisée pour chauffer le liquide de refroidissement.
De la machine à souder à haute fréquence
Dans un circuit inducteur à faire soi-même utilisant un onduleur haute fréquence, les éléments principaux sont un alternateur, des éléments chauffants et des inducteurs. Le générateur sera nécessaire pour convertir une tension standard avec une fréquence de 50 Hertz en un courant électrique à haute fréquence. Après modulation, le courant est introduit dans la bobine d'inductance, qui a une forme cylindrique. L'enroulement de la bobine est en fil de cuivre, ce qui permet de générer un champ magnétique alternatif qui crée les courants de Foucault nécessaires, en raison de l'apparence desquels le corps métallique de la chemise d'eau est chauffé. La chaleur résultante est transférée au liquide de refroidissement.
Il n'est pas difficile de fabriquer un appareil de chauffage de haute qualité basé sur un onduleur de soudage haute fréquence. Il suffit de veiller à une isolation thermique de haute qualité et fiable, qui garantira la plus grande efficacité possible. Dans le cas contraire, en l'absence d'isolation thermique fiable, l'efficacité du système de chauffage est considérablement réduite, ce qui entraîne une consommation électrique importante pour le fonctionnement de l'équipement.
Il y a au moins 3 éléments principaux qui doivent être en état de marche dans l'appareil de chauffage
Description et avantages de la technologie
Le principe de fonctionnement des appareils de chauffage par induction est basé sur le dégagement de chaleur par les métaux lorsqu'un courant les traverse. Lorsqu'une tension est appliquée au circuit porteur de courant, un champ magnétique et un courant d'induction se forment, ce qui génère une grande quantité de chaleur. Aujourd'hui, cette technologie est utilisée pour fabriquer divers radiateurs électriques qui allient des dimensions compactes à une excellente puissance. En raison de la simplicité de conception de telles installations, il n'est pas difficile de les fabriquer soi-même.
L'un des avantages de cet appareil de chauffage est son efficacité de près de 100 %
Les avantages du chauffage par induction sont les suivants :
- Haute puissance.
- Capacité à travailler dans divers environnements.
- Respect total de l'environnement.
- Possibilité de chauffage sélectif.
- Automatisation complète des processus.
- Efficacité au niveau de 99%.
- Longue durée de vie.
Dans la vie de tous les jours, les technologies de chauffage par induction sont mises en œuvre dans les cuisinières et les chaudières de chauffage entièrement automatisées. Ces installations sont populaires sur le marché intérieur en raison de leur facilité d'entretien, de leur fiabilité de conception, de leur efficacité et de leur polyvalence d'utilisation.
Le schéma de l'appareil du chauffage par induction est si simple qu'il n'est pas difficile de l'assembler de vos propres mains. Tout ce dont vous avez besoin est une expérience minimale de lecture de circuits et la capacité de travailler avec un fer à souder ou un équipement similaire. Vous pouvez créer à la fois les versions les plus simples d'appareils de chauffage pour chauffer l'air intérieur et créer une chaudière à part entière pour une maison de campagne.
Dans cette vidéo, vous apprendrez à fabriquer un radiateur à induction simple.
Remarques importantes sur l'installation et l'utilisation de la chaudière
chauffage par induction
Fait maison les chaudières à induction sont extrêmement faciles à assembler, mise en place et exploitation. Cependant, avant de commencer à utiliser ce genre de radiateur, vous devez connaître quelques règles importantes, à savoir :
- L'installation de chauffage par induction maison est destinée à être utilisée uniquement dans des systèmes de chauffage de type fermé, dans lesquels la circulation de l'air est assurée par une pompe;Système de chauffage fermé
- le câblage des systèmes de chauffage qui fonctionneront en conjonction avec la chaudière considérée doit être constitué de tuyaux en plastique ou en propylène; Tuyaux en plastique pour le chauffage
- pour éviter l'apparition de divers types de problèmes, installez le radiateur non pas près de la surface la plus proche, mais à une certaine distance - au moins 30 cm des murs et 80-90 cm du plafond et du sol.
Il est fortement recommandé d'équiper le gicleur de la chaudière d'un clapet anti-retour. Grâce à ce dispositif simple, vous pouvez, si nécessaire, débarrasser le système de l'excès d'air, normaliser la pression et assurer des conditions de fonctionnement optimales.
Clapet anti-retour
Ainsi, à partir de matériaux peu coûteux à l'aide d'outils simples, vous pouvez assembler une installation complète pour un chauffage efficace des locaux et de l'eau. Suivez les instructions, rappelez-vous les recommandations spéciales et très bientôt vous pourrez profiter de la chaleur de votre propre maison.
Conclusion
Il y a une raison de prendre en charge la fabrication indépendante de l'appareil si le ménage possède déjà un panneau à induction.Le coût de son acquisition est assez élevé et comparable au prix d'un chauffe-électrode. La puissance de certains de ces modèles atteint 10 kW, alors que faire chez soi une installation avec un indicateur supérieur à 2,5 kW ne peut être fait que par un maître ayant le bon niveau de compétence (au minimum, il faut pouvoir assembler une fréquence circuit convertisseur). De plus, avant l'installation, il est nécessaire de s'assurer qu'il n'y a pas de fissures et de trous à travers lesquels le liquide du générateur de chaleur peut s'infiltrer: un tel incident peut provoquer un incendie.
Un appareil de chauffage par induction de conception simple, conçu pour desservir une petite surface de la pièce, est facile à fabriquer sans formation particulière. Des options plus puissantes et efficaces, par exemple avec une machine à souder ou deux cartes, nécessitent un assembleur de compétences en électronique. Les caractéristiques structurelles de ces installations nécessitent l'acquisition de contrôles supplémentaires pour assurer la sécurité.






































