- Quelles éoliennes sont les plus efficaces
- Alternative électronique chinoise
- Comment connecter le contrôleur à l'éolienne ?
- Connexion de l'éolienne à la batterie
- Raccordement d'une éolienne monophasée à un régulateur triphasé
- Le côté juridique de la question
- DIY
- L'éolienne la plus simple pour l'éclairage de la datcha
- Moulin à vent bricolage à partir d'un générateur de voiture
- Éolienne d'une machine à laver
- Alternative électronique chinoise
- Nœuds clés
- Variétés et modifications d'éoliennes verticales
- Moulins à vent bricolage pour la maison, mécanique d'éoliennes
- Que faudra-t-il ?
- matériaux
- Outils
- Principe de fonctionnement
- 1. Pour les éoliennes de grande puissance.
- 2.Pour les éoliennes de faible puissance.
- La base d'une éolienne domestique
- Sélection des matériaux
- Du tuyau en PVC
- aluminium
- fibre de verre
- Les nuances de l'utilisation des éoliennes
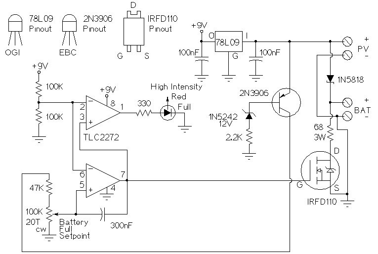
- Qu'est-ce qu'un contrôleur de charge ?
Quelles éoliennes sont les plus efficaces
| Horizontal | vertical |
| Ce type d'équipement a gagné en popularité, dans lequel l'axe de rotation de la turbine est parallèle au sol. Ces éoliennes sont souvent appelées moulins à vent, dans lesquels les pales tournent contre le vent. La conception de l'équipement comprend un système de défilement automatique de la tête.Il est nécessaire de trouver le flux de vent. Un dispositif est également nécessaire pour faire tourner les pales afin que même une petite quantité de force puisse être utilisée pour générer de l'électricité. L'utilisation de tels équipements est plus appropriée dans les entreprises industrielles que dans la vie quotidienne. En pratique, ils sont plus souvent utilisés pour créer des systèmes de parcs éoliens. | Les dispositifs de ce type sont moins efficaces en pratique. La rotation des pales de la turbine s'effectue parallèlement à la surface de la terre, quelle que soit la force du vent et son vecteur. La direction du flux n'a pas non plus d'importance, avec tout impact, les éléments de rotation défilent contre elle. En conséquence, l'éolienne perd une partie de sa puissance, ce qui entraîne une diminution de l'efficacité énergétique de l'ensemble de l'équipement. Mais en termes d'installation et d'entretien, les unités dans lesquelles les pales sont disposées verticalement sont plus adaptées à un usage domestique. Cela est dû au fait que l'ensemble de boîte de vitesses et le générateur sont montés au sol. Les inconvénients d'un tel équipement comprennent une installation coûteuse et des coûts d'exploitation importants. Un espace suffisant est nécessaire pour monter le générateur. Par conséquent, l'utilisation d'appareils verticaux est plus appropriée dans les petites exploitations privées. |
| À deux pales | Tripale | à plusieurs lames |
| Ce type d'unités se caractérise par la présence de deux éléments de rotation. Cette option est pratiquement inefficace aujourd'hui, mais est assez courante en raison de sa fiabilité. | Ce type d'équipement est le plus courant. Les unités à trois pales sont utilisées non seulement dans l'agriculture et l'industrie, mais aussi dans les ménages privés. Ce type d'équipement a gagné en popularité en raison de sa fiabilité et de son efficacité. | Ce dernier peut avoir 50 éléments de rotation ou plus. Pour assurer la génération de la quantité d'électricité requise, il n'est pas nécessaire de faire défiler les pales elles-mêmes, mais de les amener au nombre de tours requis. La présence de chaque élément de rotation supplémentaire permet d'augmenter le paramètre de la résistance totale de l'éolienne. En conséquence, la sortie de l'équipement au nombre de tours requis sera problématique. Les dispositifs de carrousel équipés d'une pluralité de pales commencent à tourner avec une petite force de vent. Mais leur utilisation est plus pertinente si le fait même de défiler joue un rôle, par exemple, lorsqu'il faut pomper de l'eau. Afin d'assurer efficacement la production d'une grande quantité d'énergie, les unités multipales ne sont pas utilisées. Pour leur fonctionnement, l'installation d'un dispositif d'engrenage est nécessaire. Cela complique non seulement toute la conception de l'équipement dans son ensemble, mais le rend également moins fiable par rapport aux équipements à deux et trois pales. |
| Avec des lames dures | Unités de navigation |
| Le coût de ces unités est plus élevé en raison du coût élevé de production des pièces de rotation. Mais par rapport aux équipements de voile, les générateurs à pales rigides sont plus fiables et ont une longue durée de vie. Comme l'air contient de la poussière et du sable, les éléments rotatifs sont soumis à une forte charge. Lorsque l'équipement fonctionne dans des conditions stables, il nécessite un remplacement annuel du film anti-corrosion qui est appliqué aux extrémités des aubes. Sans cela, l'élément de rotation commence à perdre ses propriétés de fonctionnement au fil du temps. | Ce type de pales est plus simple en termes de production et moins coûteux que le métal ou la fibre de verre.Mais les économies de fabrication peuvent entraîner des coûts importants à l'avenir. Avec un diamètre d'éolienne de trois mètres, la vitesse du bout de la pale peut aller jusqu'à 500 km/h, lorsque les révolutions de l'équipement sont d'environ 600 par minute. C'est une charge importante même pour les pièces rigides. La pratique montre que les éléments de rotation sur les équipements de navigation doivent être changés souvent, surtout si la force du vent est élevée. |
Selon le type de mécanisme rotatif, toutes les unités peuvent être divisées en plusieurs types:
- dispositifs de Darier orthogonaux ;
- unités avec un ensemble rotatif Savonius ;
- appareils avec une conception verticale-axiale de l'unité;
- équipement avec un type de mécanisme rotatif hélicoïdal.
Alternative électronique chinoise
Fabriquer un contrôleur d'éolienne de vos propres mains est une entreprise prestigieuse. Mais compte tenu de la vitesse de développement des technologies électroniques, le sens de l'auto-assemblage perd souvent de sa pertinence. De plus, la plupart des schémas proposés sont déjà obsolètes.

Assez décent, conçu pour une éolienne de 600 watts, un contrôleur de charge de fabrication chinoise. Un tel appareil peut être commandé depuis la Chine et reçu par la poste en un mois et demi environ.
Le boîtier résistant aux intempéries de haute qualité du contrôleur aux dimensions de 100 x 90 mm est équipé d'un puissant radiateur de refroidissement. La conception du boîtier correspond à la classe de protection IP67. La plage de températures extérieures est de - 35 à + 75ºС. Une indication lumineuse des modes d'état de l'éolienne est affichée sur le boîtier.
La question est de savoir quelle est la raison de consacrer du temps et des efforts à assembler une structure simple de vos propres mains, s'il existe une réelle opportunité d'acheter quelque chose de similaire et techniquement sérieux? Eh bien, si ce modèle ne suffit pas, les Chinois ont des options très "cool". Ainsi, parmi les nouveautés, un modèle d'une puissance de 2 kW pour une tension de fonctionnement de 96 volts a été noté.

Produit chinois de la liste des nouveaux arrivages. Fournit un contrôle de la charge de la batterie, fonctionnant en tandem avec une éolienne de 2 kW. Accepte une tension d'entrée jusqu'à 96 volts
Certes, le coût de ce contrôleur est déjà cinq fois plus cher que le développement précédent. Mais encore une fois, si vous comparez les coûts de production de quelque chose de similaire de vos propres mains, l'achat ressemble à une décision rationnelle.
La seule chose qui prête à confusion avec les produits chinois, c'est qu'ils ont tendance à s'arrêter soudainement de fonctionner dans les cas les plus inopportuns. Par conséquent, l'appareil acheté doit souvent être rappelé - naturellement, de vos propres mains. Mais c'est beaucoup plus facile et plus simple que de fabriquer soi-même un contrôleur de charge d'éolienne à partir de zéro.
Comment connecter le contrôleur à l'éolienne ?
Le contrôleur est le tout premier appareil auquel la tension générée par le générateur est appliquée. Le contrôleur est connecté à l'aide de bornes spéciales. Le générateur est connecté à l'entrée et les bornes de sortie sont connectées aux batteries.
Il existe de nombreux schémas d'autoproduction, dans lesquels il n'y a que quelques éléments simples. De tels dispositifs sont facilement mis en œuvre même par des personnes ayant une formation initiale, ils sont fiables et peu exigeants.Avec l'auto-fabrication d'une éolienne, de tels schémas offrent un fonctionnement à part entière, et l'absence de toute fonctionnalité supplémentaire n'est pas un inconvénient majeur. Moins il y a d'éléments dans le circuit, plus il est fiable et moins sujet aux pannes ou aux pannes, donc l'option est la plus réussie.

Connexion de l'éolienne à la batterie
La batterie est connectée au générateur via un redresseur - un pont de diodes. Les batteries ont besoin de courant continu, et le générateur de moulin à vent produit un changement, de plus, très instable en amplitude. Le redresseur change le courant alternatif, le modifiant pour diriger
Si le générateur est triphasé, alors il est nécessaire d'utiliser un redresseur triphasé, une attention particulière doit être portée à cela
Les piles ne sont généralement pas neuves, elles peuvent bouillir. Par conséquent, il est fortement recommandé d'utiliser au moins un contrôleur simple composé d'un régulateur à relais. Il éteindra la charge à temps et maintiendra le fonctionnement des batteries. Dans tous les cas, vous ne devez pas économiser sur l'équipement et réduire la composition du kit, car le fonctionnement complet de l'ensemble de l'éolienne en dépend.
Raccordement d'une éolienne monophasée à un régulateur triphasé
Un générateur monophasé peut être connecté à un contrôleur triphasé soit pour une phase, soit en parallèle pour les trois. Une option plus correcte consiste à utiliser une phase, c'est-à-dire le moulin à vent est connecté à deux contacts - pincement et une phase. Cela garantira le traitement correct de la tension et de sa sortie vers les appareils grand public.
En général, l'utilisation de tels dispositifs dissemblables n'est pas pratique.De plus, une confusion avec les options de connexion peut créer une menace importante pour l'intégrité de l'équipement, ce qui est inacceptable. Lors de l'assemblage du kit, vous devez immédiatement déterminer sa composition et le type d'appareils adjacents afin d'éviter l'utilisation d'appareils divers dans un même faisceau. Seules des personnes formées et spécialisées en génie électrique peuvent autoriser des connexions à risque, bien qu'elles-mêmes rejettent fermement de telles actions.
Le côté juridique de la question
Une éolienne artisanale pour une maison ne tombe pas sous le coup des interdictions, sa fabrication et son utilisation n'entraînent pas de sanctions administratives ou pénales. Si la puissance de l'éolienne ne dépasse pas 5 kW, elle appartient aux appareils électroménagers et ne nécessite aucune coordination avec la compagnie d'électricité locale. De plus, vous n'avez pas à payer d'impôts si vous ne tirez aucun bénéfice de la vente d'électricité. De plus, une éolienne génératrice artisanale, même avec une telle performance, nécessite des solutions d'ingénierie complexes : elle est facile à réaliser. Par conséquent, la puissance domestique dépasse rarement 2 kW. En fait, cette puissance est généralement suffisante pour alimenter une maison privée (bien sûr, si vous ne disposez pas d'une chaudière et d'un climatiseur puissant).
Dans ce cas, on parle de droit fédéral. Par conséquent, avant de décider de fabriquer un moulin à vent de vos propres mains, il ne serait pas superflu de vérifier la présence (l'absence) d'actes juridiques réglementaires assujettis et municipaux pouvant imposer certaines restrictions et interdictions. Par exemple, si votre maison est située dans une zone naturelle spécialement protégée, l'utilisation de l'énergie éolienne (et c'est une ressource naturelle) peut nécessiter des autorisations supplémentaires.
Des problèmes avec la loi peuvent survenir en présence de voisins agités. Les éoliennes pour la maison sont des bâtiments individuels, elles sont donc également soumises à certaines restrictions :
- La hauteur du mât (même si l'éolienne est sans pales) ne peut excéder les normes établies dans votre région. De plus, il peut y avoir des restrictions liées à l'emplacement de votre site. Par exemple, une trajectoire d'atterrissage vers l'aérodrome le plus proche peut passer au-dessus de vous. Ou à proximité immédiate de votre site, il y a une ligne électrique. En cas de chute, la structure peut endommager les poteaux ou les fils. Les limites générales sous une charge de vent normale sont de 15 mètres de hauteur (certaines éoliennes de fortune montent jusqu'à 30 mètres). Si le mât et le corps de l'appareil ont une grande section transversale, les voisins peuvent faire des réclamations contre vous, sur le terrain duquel l'ombre tombe. Il est clair que de telles plaintes découlent généralement « d'un préjudice », mais il existe une base juridique.
- Bruit de lame. La principale source de problèmes avec les voisins. Lors de l'utilisation d'une conception horizontale classique, le moulin à vent émet des infrasons. Ce n'est pas seulement un bruit désagréable, lorsqu'un certain niveau est atteint, les vibrations ondulatoires de l'air ont un effet néfaste sur le corps humain et les animaux domestiques. Un générateur de moulin à vent fait maison n'est généralement pas un "chef-d'œuvre" d'ingénierie et peut à lui seul faire beaucoup de bruit. Il est hautement souhaitable de tester officiellement votre appareil auprès des autorités de surveillance (par exemple, dans le SES) et d'obtenir un avis écrit indiquant que les normes de bruit établies ne sont pas dépassées.
- Un rayonnement électromagnétique. Tout appareil électrique émet des interférences radio. Prenez, par exemple, un moulin à vent d'un générateur de voiture.Pour réduire le niveau d'interférence du récepteur de voiture, des filtres à condensateur sont installés dans la voiture. Lors de l'élaboration d'un projet, assurez-vous de tenir compte de ce point.
Les réclamations peuvent être faites non seulement par les voisins qui ont des problèmes de réception des signaux de télévision et de radio. S'il existe des centres de réception industriels ou militaires à proximité, il n'est pas superflu de vérifier le niveau d'interférence dans l'unité de contrôle électronique des interférences (EW).
- Écologie. Cela semble paradoxal : il semblerait que vous utilisiez une unité respectueuse de l'environnement, quels problèmes peut-il y avoir ? Une hélice située à une hauteur de 15 mètres et plus peut devenir un obstacle à la migration des oiseaux. Les lames rotatives sont invisibles pour les oiseaux et elles sont facilement touchées.
DIY
L'achat d'une éolienne prête à l'emploi est hors de portée de la plupart des utilisateurs. De plus, le désir de fabriquer divers mécanismes et appareils est indéracinable chez les gens, et s'il y a aussi besoin urgent de résoudre le problème clairement. Considérez comment fabriquer une éolienne de vos propres mains.
L'éolienne la plus simple pour l'éclairage de la datcha
Les conceptions les plus simples sont utilisées pour éclairer une zone ou alimenter une pompe qui fournit de l'eau. Le processus implique, en règle générale, des appareils de consommation qui n'ont pas peur des surtensions. L'éolienne fait tourner le générateur, directement connecté aux consommateurs, sans kit de stabilisation de tension intermédiaire.
Moulin à vent bricolage à partir d'un générateur de voiture
Un générateur d'une voiture est la meilleure option lors de la création d'un moulin à vent fait maison. Il nécessite une reconstruction minimale, principalement le rembobinage de la bobine avec un fil plus fin avec plus de tours.La modification est minime et l'effet résultant vous permet d'utiliser un moulin à vent pour fournir une maison. Vous aurez besoin d'un rotor suffisamment rapide et puissant capable de faire tourner des appareils à haute résistance.
Éolienne d'une machine à laver
Le moteur électrique de la machine à laver est souvent utilisé pour créer un générateur. La meilleure option consiste à installer de puissants aimants en néodyme sur le rotor pour exciter les enroulements. Pour ce faire, il est nécessaire de percer des évidements dans le rotor avec un diamètre égal à la taille des aimants.
Ensuite, ils sont installés dans des prises à polarité alternée et remplis d'époxy. Le générateur fini est installé sur une plate-forme tournant autour d'un axe vertical, une roue avec un carénage est montée sur l'arbre. Un stabilisateur de queue est attaché au site à l'arrière, ce qui fournit des conseils pour l'appareil.
Alternative électronique chinoise
Fabriquer un contrôleur d'éolienne de vos propres mains est une entreprise prestigieuse. Mais compte tenu de la vitesse de développement des technologies électroniques, le sens de l'auto-assemblage perd souvent de sa pertinence. De plus, la plupart des schémas proposés sont déjà obsolètes.
Il s'avère moins cher d'acheter un produit prêt à l'emploi, fabriqué de manière professionnelle, avec une installation de haute qualité, sur des composants électroniques modernes. Par exemple, vous pouvez acheter un appareil adapté à un coût raisonnable sur Aliexpress.
Assez décent, conçu pour une éolienne de 600 watts, un contrôleur de charge de fabrication chinoise. Un tel appareil peut être commandé depuis la Chine et reçu par la poste en un mois et demi environ.
Le boîtier résistant aux intempéries de haute qualité du contrôleur aux dimensions de 100 x 90 mm est équipé d'un puissant radiateur de refroidissement. La conception du boîtier correspond à la classe de protection IP67.La plage de températures extérieures est de - 35 à + 75ºС. Une indication lumineuse des modes d'état de l'éolienne est affichée sur le boîtier.
La question est de savoir quelle est la raison de consacrer du temps et des efforts à assembler une structure simple de vos propres mains, s'il existe une réelle opportunité d'acheter quelque chose de similaire et techniquement sérieux? Eh bien, si ce modèle ne suffit pas, les Chinois ont des options très "cool". Ainsi, parmi les nouveautés, un modèle d'une puissance de 2 kW pour une tension de fonctionnement de 96 volts a été noté.
Produit chinois de la liste des nouveaux arrivages. Fournit un contrôle de la charge de la batterie, fonctionnant en tandem avec une éolienne de 2 kW. Accepte une tension d'entrée jusqu'à 96 volts
Certes, le coût de ce contrôleur est déjà cinq fois plus cher que le développement précédent. Mais encore une fois, si vous comparez les coûts de production de quelque chose de similaire de vos propres mains, l'achat ressemble à une décision rationnelle.
La seule chose qui prête à confusion avec les produits chinois, c'est qu'ils ont tendance à s'arrêter soudainement de fonctionner dans les cas les plus inopportuns. Par conséquent, l'appareil acheté doit souvent être rappelé - naturellement, de vos propres mains. Mais c'est beaucoup plus facile et plus simple que de fabriquer soi-même un contrôleur de charge d'éolienne à partir de zéro.
Nœuds clés
Comme mentionné, une éolienne peut être fabriquée à la maison. Il est nécessaire de préparer certains nœuds pour son fonctionnement fiable. Ceux-ci inclus:
- Lames. Ils peuvent être fabriqués à partir de différents matériaux.
- Générateur. Vous pouvez également l'assembler vous-même ou l'acheter prêt à l'emploi.
- Zone de queue. Utilisé pour déplacer les lames dans la direction du vecteur, offrant la plus grande efficacité possible.
- Multiplicateur. Augmente la vitesse de rotation du rotor.
- Mât pour fixations.Il joue le rôle d'un élément sur lequel tous les nœuds spécifiés sont fixés.
- Cordes de tension. Nécessaire pour fixer la structure dans son ensemble et la protéger de la destruction sous l'influence du vent.
- Batterie, onduleur et contrôleur de charge. Contribuer à la transformation, à la stabilisation de l'énergie et à son accumulation.

Les débutants devraient envisager de simples circuits d'éoliennes rotatives.
Variétés et modifications d'éoliennes verticales
Une éolienne orthogonale est équipée de plusieurs pales situées à une certaine distance parallèlement à l'axe de rotation. Ces moulins à vent sont également connus sous le nom de rotor Darrieus. Ces unités se sont avérées les plus efficaces et les plus fonctionnelles.
La rotation des pales est assurée par leur forme en aile, ce qui crée la force de levage nécessaire. Cependant, le fonctionnement normal de l'appareil nécessite des efforts considérables, de sorte que les performances du générateur peuvent être augmentées en installant des écrans statiques supplémentaires. Comme inconvénients, il convient de noter un bruit excessif, des charges dynamiques élevées (vibrations), qui entraînent souvent une usure prématurée des unités de support et une défaillance des roulements.
Il existe des éoliennes avec un rotor Savonius qui conviennent le mieux aux conditions domestiques. L'éolienne est constituée de plusieurs demi-cylindres qui tournent en continu autour de leur axe. La rotation s'effectue toujours dans le même sens et ne dépend pas de la direction du vent.
L'inconvénient de telles installations est le basculement de la structure sous l'action du vent. De ce fait, une tension est créée dans l'axe et le roulement de rotation du rotor tombe en panne.De plus, la rotation ne peut démarrer toute seule si seulement deux ou trois pales sont installées dans l'éolienne. À cet égard, il est recommandé de fixer deux rotors sur l'axe à un angle de 90 degrés l'un par rapport à l'autre.
L'éolienne multipale verticale est l'un des appareils les plus fonctionnels de cette gamme de modèles. Il a des performances élevées avec peu de charge sur les éléments porteurs.
La partie interne de la structure est constituée de lames statiques supplémentaires placées sur une rangée. Ils compriment le flux d'air et régulent sa direction, augmentant ainsi l'efficacité du rotor. Le principal inconvénient est le prix élevé dû au grand nombre de pièces et d'éléments.
Moulins à vent bricolage pour la maison, mécanique d'éoliennes
essence fonctionnement de l'éolienne - la transformation de la cinétique l'énergie éolienne en électricité. Chaque élément du système remplit sa fonction :
Roue éolienne, pales. Ils captent le mouvement des masses d'air, tournent et mettent l'arbre en mouvement.
Un générateur peut être immédiatement installé sur l'arbre, ou il peut y avoir une boîte de vitesses angulaire qui transférera le mouvement vers le bas au cardan. Grâce à l'utilisation d'une boîte de vitesses, il est possible d'obtenir une augmentation de la vitesse (multiplicateur).
Générateur - convertit l'énergie de rotation en énergie électrique. Si le générateur produit un courant stable, il est alors connecté aux batteries. Sinon, un relais régulateur de tension est installé de manière intermédiaire.
Il n'y a peut-être pas de piles dans le système, mais avec elles, le travail est plus stable - elles utilisent l'horloge venteuse pour se recharger et utilisent le potentiel accumulé lorsque le vent se calme.
Onduleur - est utilisé pour convertir la tension à la valeur souhaitée, par exemple 220V.Nécessaire pour plus de commodité, car la plupart des appareils sont conçus pour une telle tension. Mais le but du moulin à vent peut être différent, donc tous les circuits ne comprennent pas un onduleur.
L'anémoscope est un appareil utilisé pour les éoliennes puissantes. Il collecte des données sur la vitesse et la direction du vent. Presque jamais trouvé dans les conceptions faites maison
Habituellement, ils fabriquent une petite girouette et un mécanisme rotatif.
Mât - ou support sur lequel l'hélice sera fixée
En altitude, vous avez plus de chances d'attraper un vent stable et fort, il est donc important de faire attention au mât qui doit supporter des charges.
Les éoliennes peuvent être horizontales (avec une hélice classique) et verticales (rotatives). Les installations horizontales ont le rendement le plus élevé, elles sont donc le plus souvent reproduites par auto-fabrication.

Générateur de type vertical
Mais de tels moulins à vent doivent être tournés vers le vent, car avec un courant latéral, ils cessent de fonctionner. Une éolienne rotative à faire soi-même a également ses avantages.
La conception des systèmes verticaux peut varier considérablement, mais ils ont des caractéristiques communes.
- Les turbines situées verticalement capteront le vent, peu importe où il souffle (les modèles horizontaux doivent être équipés d'un guide), ce qui est très pratique si le vent dans une zone particulière n'est pas stable, variable.
- Une telle structure peut être placée directement sur le sol (bien sûr, s'il y a suffisamment de vent).
- Rendre l'installation plus facile qu'horizontale.
Le seul point négatif est l'efficacité relativement faible.
Que faudra-t-il ?
L'option la plus courante consiste à utiliser un moteur de machine à laver pour un générateur fait maison.S'il n'y a pas d'ancienne «lave-linge» disponible, vous pouvez trouver un tel moteur chez les brocanteurs sur le marché des ménages, dans le centre de service d'appareils électroménagers le plus proche ou dans un magasin spécialisé. Ce n'est pas un problème de commander un tel moteur en Chine.
Le neuf et l'occasion dureront longtemps. La puissance de 200 watts est facilement convertie en un kilowatt ou plus.


matériaux
Pour assembler le générateur, en plus du moteur, il vous faut :
- aimants en néodyme de tailles 20, 10 et 5 mm (32 au total) ;
- des diodes redresseuses ou un pont de diodes avec un courant de dizaines d'ampères (suivre la règle de la double marge de puissance);
- colle époxy;
- soudage à froid;
- papier de verre;
- étain du côté de la boîte.
Les aimants sont commandés en ligne depuis la Chine.




Outils
Les outils suivants accéléreront le processus de fabrication :
- tour;
- les ciseaux;
- tournevis avec buses;
- pinces.




Principe de fonctionnement
Les contrôleurs utilisés dans les éoliennes sont des dispositifs techniques complexes qui remplissent les fonctions suivantes :
- Effectue le contrôle de la charge des batteries rechargeables (ACB), qui sont le stockage de l'énergie électrique générée.
- Convertit le courant électrique alternatif produit par l'éolienne en courant continu, qui est le courant de fonctionnement des batteries.
- Contrôle la rotation des pales de l'éolienne.
- Il redirige le courant électrique généré, en fonction de la charge de la batterie et de la quantité d'énergie générée.
Fonctionnement des contrôleurs fournissant fonctionnement des éoliennes en mode automatique, s'effectue, selon leur conception et la puissance de l'éolienne, comme suit :
1. Pour les éoliennes de grande puissance.
- Complet avec le contrôleur, une résistance ballast est montée dans l'éolienne. Dans cette capacité, des éléments chauffants électriques ou d'autres résistances électriques avec une résistance importante peuvent être utilisés.
- Pendant le fonctionnement de l'éolienne, lorsque la tension sur les batteries atteint 14 - 15,0 Volts, le contrôleur les déconnecte de la ligne électrique et commute les flux d'énergie électrique générés par l'installation vers la résistance de ballast.
2.Pour les éoliennes de faible puissance.
Lorsque la charge de la batterie est terminée, et que les valeurs de tension ont atteint les valeurs maximales possibles, le contrôleur freine la rotation des pales de l'éolienne. Cette opération s'effectue en fermant les phases de l'éolienne, ce qui entraîne le freinage et l'arrêt de la rotation de l'installation.
La base d'une éolienne domestique
Le sujet de la fabrication et de l'installation d'éoliennes artisanales est très largement représenté sur Internet. Cependant, la plupart du matériel est une description banale des principes d'obtention d'énergie électrique à partir de sources naturelles.
La méthode théorique pour le dispositif (installation) des éoliennes est connue depuis longtemps et est tout à fait compréhensible. Mais comment les choses se passent-elles pratiquement dans le secteur domestique - une question qui est loin d'être entièrement divulguée.
Le plus souvent, il est recommandé de choisir des générateurs de voiture ou des moteurs à induction à courant alternatif complétés par des aimants en néodyme comme source de courant pour les éoliennes domestiques faites maison.
La procédure de conversion d'un moteur à courant alternatif asynchrone en un générateur pour une éolienne. Il consiste en la fabrication d'un "manteau de fourrure" du rotor à partir d'aimants en néodyme. Processus extrêmement complexe et long
Cependant, les deux options nécessitent des améliorations importantes, souvent complexes, coûteuses et chronophages.
Beaucoup plus simple et facile à tous égards d'installer des moteurs électriques comme ceux produits avant et sont maintenant produits par Ametek (exemple) et autres.
Pour une éolienne domestique, des moteurs à courant continu d'une tension de 30 à 100 volts conviennent. En mode générateur, environ 50% de la tension de fonctionnement déclarée peut être obtenue à partir d'eux.
Il convient de noter: lorsqu'ils fonctionnent en mode génération, les moteurs à courant continu doivent tourner jusqu'à une vitesse supérieure à la vitesse nominale.
Dans le même temps, chaque moteur individuel d'une douzaine d'exemplaires identiques peut présenter des caractéristiques complètement différentes.
Par conséquent, la sélection optimale d'un moteur électrique pour une éolienne domestique est logique avec les indicateurs suivants :
- Réglage de la tension de fonctionnement élevée.
- Paramètre bas RPM (vitesse angulaire de rotation).
- Courant de fonctionnement élevé.
Ainsi, un moteur fabriqué par Ametek avec une tension de fonctionnement de 36 volts et une vitesse angulaire de rotation de 325 tr/min semble bon pour l'installation.
C'est un tel moteur électrique qui est utilisé dans la conception d'une éolienne - une installation qui est décrite ci-dessous à titre d'exemple d'éolienne domestique.
Moteur à courant continu pour éolienne domestique. La meilleure option parmi les produits fabriqués par Ametek. Des moteurs électriques similaires fabriqués par d'autres sociétés sont également bien adaptés.
Il est facile de vérifier l'efficacité de n'importe quel moteur similaire. Il suffit de connecter une lampe automobile à incandescence conventionnelle de 12 volts aux bornes électriques et de tourner l'arbre du moteur à la main.Avec de bons indicateurs techniques du moteur électrique, la lampe s'allumera définitivement.
Sélection des matériaux
Les pales d'une éolienne peuvent être réalisées en tout matériau plus ou moins adapté, par exemple :
Du tuyau en PVC

C'est probablement la chose la plus facile à construire des pales à partir de ce matériau. Les tuyaux en PVC peuvent être trouvés dans toutes les quincailleries. Les tuyaux doivent être choisis ceux qui sont conçus pour les égouts avec pression ou un gazoduc. Sinon, le flux d'air par vent fort peut déformer les pales et les endommager contre le mât du générateur.
Les pales d'une éolienne sont soumises à de fortes charges dues à la force centrifuge, et plus les pales sont longues, plus la charge est importante.
Le bord de la pale d'une roue à deux pales d'une éolienne domestique tourne à une vitesse de centaines de mètres par seconde, telle est la vitesse d'une balle sortant d'un pistolet. Cette vitesse peut entraîner la rupture des tuyaux en PVC. Ceci est particulièrement dangereux car des éclats de tuyau volants peuvent tuer ou blesser gravement des personnes.
Vous pouvez vous en sortir en raccourcissant les pales au maximum et en augmentant leur nombre. L'éolienne à plusieurs pales est plus facile à équilibrer et moins bruyante
L'épaisseur des parois des tuyaux n'est pas sans importance. Par exemple, pour une éolienne à six pales en tube PVC de deux mètres de diamètre, leur épaisseur ne doit pas être inférieure à 4 millimètres. Pour calculer la conception des lames pour un artisan à domicile, vous pouvez utiliser des tableaux et des modèles prêts à l'emploi
Pour calculer la conception des lames pour un artisan à domicile, vous pouvez utiliser des tableaux et des modèles prêts à l'emploi.
Le gabarit doit être en papier, attaché au tuyau et encerclé. Cela doit être fait autant de fois qu'il y a de pales sur l'éolienne.À l'aide d'une scie sauteuse, le tuyau doit être coupé en fonction des marques - les lames sont presque prêtes. Les bords des tuyaux sont polis, les coins et les extrémités sont arrondis pour que le moulin à vent soit beau et fasse moins de bruit.
En acier, un disque à six bandes devrait être fabriqué, qui jouera le rôle d'une structure qui combine les pales et fixe la roue à la turbine.
Les dimensions et la forme de la structure de raccordement doivent correspondre au type de générateur et de courant continu qui sera utilisé dans le parc éolien. L'acier doit être choisi si épais qu'il ne se déforme pas sous les coups de vent.
aluminium

Par rapport aux tuyaux en PVC, les tuyaux en aluminium sont plus résistants à la fois à la flexion et à la déchirure. Leur inconvénient réside dans le poids important, qui nécessite des mesures pour assurer la stabilité de l'ensemble de la structure dans son ensemble. De plus, vous devez équilibrer soigneusement la roue.
Considérez les caractéristiques de l'exécution des pales en aluminium pour une éolienne à six pales.
Selon le gabarit, un motif en contreplaqué doit être créé. Déjà selon le gabarit à partir d'une feuille d'aluminium, découpez des ébauches de lames au nombre de six pièces. La future lame est enroulée dans une goulotte de 10 millimètres de profondeur, tandis que l'axe de défilement doit former un angle de 10 degrés avec l'axe longitudinal de la pièce. Ces manipulations doteront les pales de paramètres aérodynamiques acceptables. Un manchon fileté est fixé sur le côté intérieur de la lame.
Le mécanisme de connexion d'une éolienne à pales en aluminium, contrairement à une roue à pales en tuyaux de PVC, n'a pas de bandes sur le disque, mais des goujons, qui sont des morceaux d'une tige en acier avec un filetage adapté au filetage des bagues.
fibre de verre

Les lames fabriquées à partir de fibre de verre spécifique à la fibre de verre sont les plus irréprochables, compte tenu de leurs paramètres aérodynamiques, de leur résistance, de leur poids. Ces lames sont les plus difficiles à construire, car vous devez être en mesure de traiter le bois et la fibre de verre.
Nous envisagerons la mise en place de pales en fibre de verre pour une roue d'un diamètre de deux mètres.
L'approche la plus scrupuleuse doit être adoptée pour la mise en œuvre de la matrice de bois. Il est usiné à partir des barres selon le gabarit fini et sert de modèle de lame. Après avoir fini de travailler sur la matrice, vous pouvez commencer à fabriquer des lames, qui seront composées de deux parties.
Tout d'abord, la matrice doit être traitée avec de la cire, l'un de ses côtés doit être recouvert de résine époxy et de la fibre de verre doit être étalée dessus. Appliquez à nouveau de l'époxy, puis une couche de fibre de verre. Le nombre de couches peut être de trois ou quatre.
Ensuite, vous devez garder la bouffée résultante directement sur la matrice pendant environ une journée jusqu'à ce qu'elle sèche complètement. Ainsi, une partie de la lame est prête. De l'autre côté de la matrice, la même séquence d'actions est effectuée.
Les parties finies des lames doivent être reliées avec de l'époxy. A l'intérieur, vous pouvez mettre un bouchon en bois, le fixer avec de la colle, cela fixera les pales au moyeu de la roue. Une douille filetée doit être insérée dans le bouchon. Le nœud de connexion deviendra le hub de la même manière que dans les exemples précédents.
Les nuances de l'utilisation des éoliennes
Actuellement, les éoliennes sont utilisées dans divers secteurs de l'économie nationale. Des modèles industriels de différentes capacités sont utilisés par les sociétés pétrolières et gazières, les sociétés de télécommunications, les stations de forage et d'exploration, les installations de production et les agences gouvernementales.

L'éolienne peut être utilisée comme source d'énergie supplémentaire dans les hôpitaux et autres institutions pour assurer un approvisionnement continu en électricité dans les situations d'urgence.
Il convient de noter en particulier l'importance d'utiliser des éoliennes pour le rétablissement rapide de l'électricité interrompue lors de cataclysmes et de catastrophes naturelles. À cette fin, les éoliennes sont souvent utilisées par le ministère des Situations d'urgence.
Les éoliennes domestiques sont parfaites pour organiser l'éclairage et le chauffage des chalets et des maisons privées, ainsi qu'à des fins domestiques dans les fermes.
Dans ce cas, certains points doivent être pris en compte :
- Les appareils jusqu'à 1 kW ne peuvent fournir suffisamment d'électricité que dans les endroits venteux. Habituellement, l'énergie qu'ils génèrent est suffisante pour l'éclairage LED et l'alimentation de petits appareils électroniques.
- Pour fournir entièrement de l'électricité à une datcha (maison de campagne), vous aurez besoin d'une éolienne d'une capacité supérieure à 1 kW. Cet indicateur est suffisant pour alimenter des appareils d'éclairage, ainsi qu'un ordinateur et un téléviseur, mais sa puissance n'est pas suffisante pour alimenter en électricité un réfrigérateur moderne qui fonctionne 24 heures sur 24.
- Pour fournir de l'énergie au chalet, vous aurez besoin d'une éolienne d'une capacité de 3 à 5 kW, mais même cet indicateur ne suffit pas pour chauffer les maisons. Pour utiliser cette fonction, vous avez besoin d'une option puissante, à partir de 10 kW.
Lors du choix d'un modèle, il convient de noter que l'indicateur de puissance indiqué sur l'appareil n'est atteint qu'à la vitesse maximale du vent. Ainsi, une installation 300V ne produira la quantité d'énergie indiquée qu'à une vitesse d'air de 10-12 m/s.
Pour ceux qui souhaitent construire une éolienne de leurs propres mains, nous proposons l'article suivant, qui détaille des informations utiles.
Qu'est-ce qu'un contrôleur de charge ?
La fonction de contrôle de la quantité de charge est réalisée par un régulateur de ballast, ou contrôleur. Il s'agit d'un appareil électronique qui éteint la batterie lorsque la tension augmente ou décharge l'énergie excédentaire sur le consommateur - un élément chauffant, une lampe ou un autre appareil simple et peu exigeant pour certains changements de puissance. Lorsque la charge baisse, le contrôleur met la batterie en mode charge, aidant à reconstituer la réserve d'énergie.

Les premières conceptions de contrôleurs étaient simples et ne permettaient d'activer que le freinage de l'arbre. Par la suite, les fonctions de l'appareil ont été révisées et l'énergie excédentaire a commencé à être utilisée de manière plus rationnelle. Et avec le début de l'utilisation des éoliennes comme principale source d'énergie pour les chalets d'été ou les maisons privées, le problème de l'utilisation de l'énergie excédentaire a disparu de lui-même, car à l'heure actuelle, il y a toujours quelque chose à connecter dans n'importe quelle maison.
















































