- Avantages et inconvénients
- Schéma classique utilisant un ballast électromagnétique
- Le principe de fonctionnement d'une lampe fluorescente
- A quoi sert un starter ?
- Différences entre un starter et un ballast électronique
- Où pourrais-je acheter ?
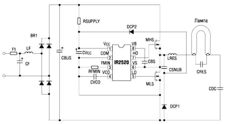
- Appareil à lampe fluorescente
- Comment la lampe démarre et fonctionne
- Classement du starter
- Variétés de ballast
- Mise en œuvre électromagnétique
- Mise en œuvre électronique
- Réparation d'une lampe fluorescente. Les défauts majeurs et leur élimination. Instruction
- Comment vérifier le ballast électronique des lampes fluorescentes ?
- Paire de lampes et un starter
- Ballast pour lampe à décharge
Avantages et inconvénients
Grâce aux progrès des caractéristiques technologiques des ballasts électroniques, ces accessoires sont devenus largement utilisés dans les lampes fluorescentes (FL).
Bloc de connexion EB
Avantages importants :
- Flexibilité de conception et excellentes caractéristiques de contrôle. Il existe différents types de ballasts avec des fonctions réglables qui peuvent piloter des LL à différents niveaux de sortie. Il existe des ballasts pour une faible luminosité et une faible consommation d'énergie. Pour un éclairement plus élevé, des ballasts à rendement lumineux élevé sont disponibles et peuvent être utilisés avec moins de lampes et un facteur de puissance plus élevé.
- Grande efficacité.Les selfs électroniques génèrent rarement beaucoup de chaleur interne et sont donc considérées comme plus efficaces. Ces EB fournissent des lampes fluorescentes sans scintillement et à puissance constante, ce qui est l'un des avantages les plus notables.
- Moins de charge de refroidissement. Étant donné que les EB ne comprennent pas de serpentin et de noyau, la chaleur générée est minimisée et, par conséquent, la charge de refroidissement est réduite.
- La possibilité de faire fonctionner plusieurs appareils en même temps. Un EB peut être utilisé pour contrôler 4 luminaires.
- Plus léger. Grâce à l'utilisation de ballasts électroniques, les luminaires sont plus légers. Parce qu'il n'inclut pas de noyau et de bobine, il est relativement léger.
- Moins de scintillement de la lampe. L'un des plus grands avantages de l'utilisation de ces ingrédients est de réduire ce facteur.
- Travail tranquille. Une autre caractéristique utile est que les EB fonctionnent silencieusement, contrairement aux ballasts magnétiques.
- Capacité de détection supérieure - Les PU sont capables de détecter car ils détectent la fin de la durée de vie de la lampe et éteignent la lampe avant qu'elle ne surchauffe et ne tombe en panne.
- Les selfs électroniques sont disponibles dans une vaste gamme dans de nombreux magasins d'électronique en ligne à des prix abordables.
Les inconvénients incluent le fait qu'avec les ballasts électroniques, les courants alternatifs peuvent générer des pics de courant près des pics de tension, créant un courant harmonique élevé. Ce n'est pas seulement un problème pour le système d'éclairage, mais cela peut également entraîner des problèmes supplémentaires tels que des champs magnétiques parasites, des tuyaux corrodés, des interférences provenant d'équipements de radio et de télévision, voire des équipements informatiques défectueux.
Le contenu harmonique élevé provoque également une surcharge des transformateurs et des conducteurs neutres dans les systèmes triphasés. La fréquence de scintillement plus élevée peut passer inaperçue à l'œil humain, cependant, elle pose des problèmes avec les télécommandes infrarouges utilisées dans les appareils multimédias domestiques tels que les téléviseurs.
Informations Complémentaires! Les ballasts électroniques n'ont pas les circuits pour résister aux surtensions et aux surcharges.
Schéma classique utilisant un ballast électromagnétique
La combinaison d'un accélérateur et d'un démarreur est également appelée ballast électromagnétique. Schématiquement, ce type de connexion peut être représenté sous la forme de la figure ci-dessous.
Pour augmenter l'efficacité et réduire les charges réactives, deux condensateurs sont introduits dans le circuit - ils sont désignés C1 et C2.
- La désignation LL1 est un starter, parfois on l'appelle un ballast.
- La désignation E1 est un démarreur, en règle générale, il s'agit d'une petite ampoule à décharge luminescente avec une électrode bimétallique mobile.
Initialement, avant que le courant ne soit appliqué, ces contacts sont ouverts, de sorte que le courant dans le circuit n'est pas fourni directement à l'ampoule, mais chauffe la plaque bimétallique qui, lorsqu'elle est chauffée, plie et ferme le contact. En conséquence, le courant augmente, chauffant les filaments chauffants dans la lampe fluorescente, et le courant diminue dans le démarreur lui-même et les électrodes s'ouvrent. Le processus d'auto-induction commence dans le ballast, conduisant à la création d'une impulsion haute tension, qui assure la formation de particules chargées qui, en interagissant avec le luminophore du revêtement, donnent l'apparence d'un rayonnement lumineux.
De tels schémas utilisant du ballast présentent un certain nombre d'avantages:
- faible coût de l'équipement requis;
- facilité d'utilisation.
Les inconvénients de tels régimes comprennent:
- Nature "vacillante" du rayonnement lumineux ;
- poids important et grandes dimensions de l'accélérateur;
- long allumage d'une lampe fluorescente;
- bourdonnement d'un accélérateur de travail;
- près de 15% de perte d'énergie.
- ne peut pas être utilisé en conjonction avec des appareils qui ajustent en douceur la luminosité de l'éclairage;
- à froid, l'inclusion ralentit considérablement.
L'inducteur est choisi strictement conformément aux instructions pour un type particulier de lampes fluorescentes. Cela garantira le plein exercice de leurs fonctions :
- limiter la valeur du courant aux valeurs requises lorsque les électrodes sont fermées ;
- générer une tension suffisante pour le claquage du milieu gazeux dans l'ampoule de la lampe ;
- s'assurer que la combustion de décharge est maintenue à un niveau stable et constant.
Une incohérence dans la sélection entraînera une usure prématurée de la lampe. En règle générale, les selfs ont la même puissance que la lampe.
Parmi les dysfonctionnements les plus courants des luminaires utilisant des lampes fluorescentes, on peut distinguer les suivants :
- panne d'étranglement, extérieurement, il apparaît dans le noircissement de l'enroulement, dans la fusion des contacts: vous pouvez vérifier vous-même ses performances, pour cela, vous avez besoin d'un ohmmètre - la résistance d'un bon ballast est d'environ quarante ohms, si l'ohmmètre indique moins plus de trente ohms - le starter doit être remplacé;
- panne du démarreur - dans ce cas, la lampe ne commence à briller que sur les bords, le clignotement commence, parfois la lampe du démarreur s'allume, mais la lampe elle-même ne s'allume pas, le dysfonctionnement ne peut être éliminé qu'en remplaçant le démarreur;
- parfois tous les détails du circuit sont en bon état, mais la lampe ne s'allume pas, en règle générale, la raison en est la perte de contacts dans les douilles: dans les lampes de mauvaise qualité, elles sont faites de matériaux de mauvaise qualité et donc fondre - un tel dysfonctionnement ne peut être éliminé qu'en remplaçant les douilles des douilles;
- la lampe clignote comme un stroboscope, un noircissement est observé sur les bords de l'ampoule, la lueur est très faible - dépannage du remplacement de la lampe.
Le principe de fonctionnement d'une lampe fluorescente
Une caractéristique du fonctionnement des lampes fluorescentes est qu'elles ne peuvent pas être directement connectées à l'alimentation électrique. La résistance entre les électrodes à l'état froid est importante et la quantité de courant circulant entre elles est insuffisante pour qu'une décharge se produise. L'allumage nécessite une impulsion haute tension.
Une lampe à décharge allumée se caractérise par une faible résistance, qui a une caractéristique réactive. Pour compenser la composante réactive et limiter le courant circulant, un starter (ballast) est connecté en série avec la source lumineuse luminescente.
Beaucoup ne comprennent pas pourquoi un démarreur est nécessaire dans les lampes fluorescentes. L'inductance, incluse dans le circuit de puissance avec le démarreur, génère une impulsion haute tension pour démarrer une décharge entre les électrodes. Cela se produit parce que lorsque les contacts du démarreur sont ouverts, une impulsion EMF d'auto-induction pouvant atteindre 1 kV se forme aux bornes de l'inductance.

A quoi sert un starter ?
L'utilisation d'un starter de lampe fluorescente (ballast) dans les circuits de puissance est nécessaire pour deux raisons :
- génération de tension de démarrage ;
- limiter le courant à travers les électrodes.
Le principe de fonctionnement de l'inducteur est basé sur la réactance de l'inducteur, qui est l'inducteur. La réactance inductive introduit un déphasage entre la tension et le courant égal à 90º.
La grandeur limitant le courant étant la réactance inductive, il s'ensuit que des inductances destinées à des lampes de même puissance ne peuvent pas être utilisées pour connecter des appareils plus ou moins puissants.
Des tolérances sont possibles dans certaines limites. Ainsi, plus tôt, l'industrie nationale produisait des lampes fluorescentes d'une puissance de 40 watts. Une inductance de 36 W pour lampes fluorescentes modernes peut être utilisée en toute sécurité dans les circuits d'alimentation de lampes obsolètes et vice versa.

Différences entre un starter et un ballast électronique
Le circuit d'étranglement pour allumer les sources lumineuses luminescentes est simple et très fiable. L'exception est le remplacement régulier des démarreurs, car ils comprennent un groupe de contacts NF pour générer des impulsions de démarrage.
Dans le même temps, le circuit présente des inconvénients importants qui nous ont obligés à rechercher de nouvelles solutions pour allumer les lampes :
- temps de démarrage long, qui augmente à mesure que la lampe s'use ou que la tension d'alimentation diminue;
- grande distorsion de la forme d'onde de la tension secteur (cosf
- lueur scintillante avec le double de la fréquence de l'alimentation électrique en raison de la faible inertie de la luminosité de la décharge de gaz ;
- grandes caractéristiques de poids et de taille;
- bourdonnement à basse fréquence dû à la vibration des plaques du système d'accélérateur magnétique;
- faible fiabilité de démarrage à basse température.
Le contrôle du starter des lampes fluorescentes est gêné par le fait que les dispositifs de détermination des spires en court-circuit ne sont pas très courants et qu'à l'aide de dispositifs standards on ne peut que constater la présence ou l'absence d'une coupure.
Pour pallier ces défauts, des circuits de ballasts électroniques (ballasts électroniques) ont été développés. Le fonctionnement des circuits électroniques repose sur un principe différent de génération d'une haute tension pour démarrer et entretenir la combustion.
L'impulsion haute tension est générée par les composants électroniques et une tension haute fréquence (25-100 kHz) est utilisée pour supporter la décharge. Le fonctionnement du ballast électronique peut s'effectuer selon deux modes :
- avec chauffage préalable des électrodes ;
- avec démarrage à froid.
Dans le premier mode, une basse tension est appliquée aux électrodes pendant 0,5 à 1 seconde pour le chauffage initial. Une fois le temps écoulé, une impulsion haute tension est appliquée, grâce à laquelle la décharge entre les électrodes est déclenchée. Ce mode est techniquement plus difficile à mettre en oeuvre, mais augmente la durée de vie des lampes.
Le mode de démarrage à froid est différent en ce que la tension de démarrage est appliquée aux électrodes froides, provoquant un démarrage rapide. Cette méthode de démarrage n'est pas recommandée pour une utilisation fréquente, car elle réduit considérablement la durée de vie, mais elle peut être utilisée même avec des lampes avec des électrodes défectueuses (avec des filaments brûlés).
Les circuits avec self électronique présentent les avantages suivants :
absence totale de scintillement ;
large plage de température d'utilisation;
petite distorsion de la forme d'onde de la tension secteur ;
absence de bruit acoustique ;
augmenter la durée de vie des sources d'éclairage;
petites dimensions et poids, possibilité d'exécution miniature;
la possibilité de gradation - modification de la luminosité en contrôlant le rapport cyclique des impulsions de puissance des électrodes.
Où pourrais-je acheter ?
Les mécanismes modernes utilisés pour piloter une lampe fluorescente ne sont pas seulement vendus par les détaillants d'électronique, mais aussi par de nombreuses entreprises qui ont des sites Web.
Lors du choix d'un appareil à ballast, il ne faut pas oublier que les indicateurs de puissance d'un tel appareil ne doivent pas trop dépasser la puissance de la source lumineuse, car dans ce cas une surchauffe et une panne rapide de la lampe sont constatées.
L'excès inverse est également autorisé, mais dans des limites raisonnables, car une telle situation provoque souvent l'épuisement du ballast lui-même.
Connecter une source lumineuse plus puissante à un ballast moins puissant est tout à fait possible, mais nécessitera une évaluation compétente de la diminution de la luminosité du dispositif d'éclairage et un contrôle du chauffage du ballast.
Appareil à lampe fluorescente
Afin de comprendre le principe de fonctionnement d'une lampe à une seule lampe, vous devez vous familiariser avec son circuit. Le luminaire se compose des éléments suivants :
- tube cylindrique en verre;
- deux socles à doubles électrodes ;
- démarreur fonctionnant au stade initial de l'allumage;
- starter électromagnétique;
- condensateur connecté en parallèle avec le secteur.
Le flacon du produit est en verre de quartz. Au stade initial de sa fabrication, de l'air en a été pompé et un environnement a été créé composé d'un mélange de gaz inerte et de vapeur de mercure. Ce dernier est à l'état gazeux en raison de la surpression créée dans la cavité interne du produit. Les murs sont recouverts de l'intérieur d'un composé phosphorescent, qui convertit l'énergie du rayonnement ultraviolet en lumière visible à l'œil humain.
Une tension secteur alternative est fournie aux bornes des électrodes aux extrémités du dispositif. Les filaments internes de tungstène sont recouverts de métal qui, lorsqu'il est chauffé, émet un grand nombre d'électrons libres depuis sa surface. Le césium, le baryum, le calcium peuvent être utilisés comme tels métaux.

Un starter électromagnétique est une bobine enroulée pour augmenter l'inductance sur un noyau électrique en acier avec une grande perméabilité magnétique.
Le démarreur fonctionne au stade initial du processus de décharge luminescente dans le mélange gazeux. Son corps contient deux électrodes, dont l'une est bimétallique, capable de se plier et de changer de taille sous l'influence de la température. Il joue le rôle d'un disjoncteur et d'un disjoncteur dans lequel la self est incluse.
Comment la lampe démarre et fonctionne
Au moment où le dispositif d'éclairage est allumé, le démarreur commence à fonctionner en premier. Il chauffe les électrodes, provoquant un court-circuit. Le courant dans le circuit augmente fortement, grâce à quoi les électrodes chauffent presque instantanément à la température requise. Après cela, les contacts du démarreur s'ouvrent et refroidissent.
Schéma de lancement visuel
Au moment de couper le circuit, une impulsion haute tension de 800 - 1000 V provient du transformateur, elle fournit la charge électrique nécessaire sur les contacts de l'ampoule dans un environnement de gaz inerte et de vapeur de mercure.
Le gaz est chauffé et un rayonnement ultraviolet est produit. En agissant sur le luminophore, le rayonnement fait briller la lampe avec une lumière blanche visible.Ensuite, le courant est réparti uniformément entre l'inducteur et la lampe, maintenant une performance de réseau stable pour une lueur uniforme sans ondulations. Il n'y a pas de consommation d'énergie du ballast à ce stade.
Étant donné que la tension dans le circuit pendant le fonctionnement de la lampe est faible, les contacts du démarreur restent ouverts.
La manette des gaz aide à se débarrasser de cet effet. Il transforme la tension basse fréquence alternative du réseau domestique en une tension constante, puis l'inverse en tension alternative, mais déjà à haute fréquence, les ondulations disparaissent.
Classement du starter
Dans les lampes fluorescentes, des selfs de type électronique ou électromagnétique (EMPRA) sont utilisées. Les deux types ont leurs propres caractéristiques.
Une self électromagnétique est une bobine avec un noyau métallique et un enroulement de fil de cuivre ou d'aluminium. Le diamètre du fil affecte la fonctionnalité du luminaire. Le modèle est assez fiable, mais des pertes de puissance jusqu'à 50% jettent un doute sur son efficacité.
Les structures électromagnétiques ne sont pas synchronisées avec la fréquence du secteur. Il en résulte des flashs juste avant l'allumage de la lampe. Les flashs n'interfèrent pratiquement pas avec l'utilisation confortable de la lampe, mais ils affectent négativement le ballast.
Variétés d'appareils électroniques et électromagnétiques
L'imperfection des technologies électromagnétiques et les importantes pertes de puissance lors de leur utilisation font que les ballasts électroniques remplacent de tels dispositifs.
Les selfs électroniques sont structurellement plus complexes et comprennent :
- Filtre pour éliminer les interférences électromagnétiques. Éteint efficacement toutes les vibrations indésirables de l'environnement extérieur et de la lampe elle-même.
- Dispositif pour changer le facteur de puissance. Contrôle le déphasage du courant alternatif.
- Filtre de lissage qui réduit le niveau d'ondulation CA dans le système.
- onduleur. Convertit le courant continu en courant alternatif.
- Ballast. Une bobine d'induction qui supprime les interférences indésirables et ajuste en douceur la luminosité de la lueur.
Circuit stabilisateur électronique
Parfois, dans les ballasts électroniques modernes, vous pouvez trouver une protection intégrée contre les surtensions.
Variétés de ballast
Différents types de ballasts sont regroupés selon les types de mise en œuvre : mise en œuvre électronique et électromagnétique. De plus, les modèles sont classés en fonction de la portée des dispositifs d'éclairage, parmi lesquels:
- Ballast électronique haute fréquence pour luminaires fluorescents, avec et sans préchauffage. Le premier modèle améliore les performances et la durée de vie de l'appareil, tout en réduisant l'effet de bruit. Le ballast sans préchauffage consomme moins d'énergie.
Ballast haute fréquence pour lampes au sodium. Il s'agit d'un ballast moins encombrant que les modèles conventionnels montés sur des luminaires basse pression, facile à installer, avec peu de consommation électrique pour ses propres besoins. - Ballast électronique pour appareils à décharge de gaz. Ce modèle est généralement conçu pour les lampes sodium et métal à haute pression, ce qui augmente leur durée de vie jusqu'à 20% par rapport à la norme. Le temps de démarrage est réduit, tout comme les effets de clignotement. Il est à noter que ces ballasts ne conviennent pas à tous les luminaires.
- Ballast multi-tubes. Il a l'avantage de pouvoir être utilisé avec plusieurs types d'appareils fluorescents, y compris l'éclairage d'aquarium, créant ainsi une amorce optimale.Il a pour fonction d'enregistrer tous les paramètres d'éclairage dans sa mémoire.
- Ballast à commande numérique. Il s'agit du modèle de dernière génération, offrant de nombreuses possibilités de flexibilité et de modularité dans l'installation des luminaires. Cela améliore l'aspect économique de la lampe LED et le confort de la luminosité. En même temps, c'est le modèle le plus cher.
Mise en œuvre électromagnétique
Les ballasts magnétiques (MB) sont des appareils de technologie ancienne. Ils sont utilisés pour la famille des lampes fluorescentes et certains appareils aux halogénures métalliques.
Ils ont tendance à provoquer des bourdonnements et des scintillements car ils régulent le courant progressivement. Les MB utilisent des transformateurs pour convertir et contrôler l'électricité. Lorsque le courant traverse la lampe, il ionise un plus grand pourcentage des molécules de gaz. Plus ils sont ionisés, plus la résistance du gaz est faible. Ainsi, sans MB, le courant montera si haut que la lampe chauffera et tombera en panne.
Mise en œuvre électromagnétique
Le transformateur, appelé "starter" en MB, est une bobine de fil - une inductance qui crée un champ magnétique. Plus le courant circule, plus le champ magnétique est important, plus il ralentit la croissance du courant. Étant donné que le processus se déroule dans un environnement de courant alternatif, le courant ne circule que dans un sens pendant 1/60 ou 1/50 de seconde, puis tombe à zéro avant de circuler dans le sens opposé. Par conséquent, le transformateur n'a besoin que de ralentir le flux de courant pendant un instant.
Mise en œuvre électronique
La performance des ballasts électroniques est mesurée par divers paramètres. Le plus important est le facteur de ballast.C'est le rapport entre le rendement lumineux de la lampe, commandé par l'EB considéré, et le rendement lumineux du même appareil, commandé par le ballast de référence. Cette valeur est comprise entre 0,73 et 1,50 pour EB. L'importance d'une plage aussi large réside dans les niveaux de rendement lumineux qui peuvent être obtenus à l'aide d'un seul EB. Cela trouve une grande application dans les circuits de gradation. Cependant, il a été constaté que des facteurs de ballast trop élevés et trop faibles dégradent la durée de vie du luminaire en raison de l'usure de la lumière résultant respectivement d'un courant élevé et faible.

Lorsque les véhicules électriques doivent être comparés au sein du même modèle et du même fabricant, le facteur d'efficacité du ballast est souvent utilisé, qui est le rapport du facteur de ballast exprimé en pourcentage à la puissance et donne une mesure relative de l'efficacité du système de l'ensemble de la combinaison. Une mesure de l'efficacité d'un ballast avec un paramètre de facteur de puissance (PF) est une mesure de l'efficacité avec laquelle l'EB convertit la tension et le courant d'alimentation en puissance utilisable fournie à la lampe avec une valeur idéale de 1.
Réparation d'une lampe fluorescente. Les défauts majeurs et leur élimination. Instruction
Si la lampe n'essaie pas de s'allumer, avant de la dépanner, vous devez mesurer la tension à ses bornes d'entrée. Si c'est le cas, la séquence de recherche est la suivante :
Tordez légèrement les lampes autour de l'axe longitudinal. Lorsqu'il est correctement installé, ses contacts doivent être parallèles au plan de la lampe. Cette position est déterminée par l'effort maximum de rotation ou de réinstallation avec mémorisation de leur position dans l'espace.
Remplacez le démarreur par un démarreur connu en bon état.Les électriciens qui entretiennent les luminaires fluorescents ont toujours une réserve de démarreurs à tester. En son absence, vous pouvez temporairement retirer le démarreur d'une lampe de travail. En même temps, vous pouvez le laisser en marche - le démarreur n'affecte pas les performances d'une lampe fluorescente déjà allumée.
Vérifiez le bon fonctionnement des lampes. Dans les luminaires à deux lampes, elles sont connectées en série. Le démarreur et le starter leur sont communs. Les luminaires à quatre lampes sont structurellement deux luminaires à deux lampes combinés dans un seul boîtier. Par conséquent, lorsqu'une lampe tombe en panne, la seconde s'éteint avec elle.
L'état de fonctionnement des lampes est vérifié en les remplaçant par des lampes utilisables. Vous pouvez mesurer la résistance des filaments avec un multimètre - elle ne dépasse pas des dizaines d'ohms. Le noircissement de l'intérieur de l'ampoule de la lampe dans la zone des filaments n'indique pas un dysfonctionnement, mais il est vérifié en premier.
Si le démarreur et la lampe sont OK, vérifiez l'accélérateur. Sa résistance, mesurée au multimètre, ne dépasse pas la centaine d'ohms. Vous pouvez utiliser un tournevis indicateur en vérifiant le passage de la "phase" dans la manette des gaz : s'il est à son entrée, il doit être à la sortie. En cas de doute, l'accélérateur est remplacé.
Vérifiez le câblage de la lampe
Faites attention aux connexions de contact des douilles d'accélérateur, de démarreur et de lampe. Pour la commodité d'effectuer cette opération, il est préférable de retirer la lampe du plafond et de la poser sur la table.
Cela le rendra plus facile et plus sûr.
Schéma d'une lampe fluorescente avec une lampe Si la lampe essaie sans succès de s'allumer, alors ils recherchent la cause dans l'ordre: démarreur, lampe, accélérateur.Leur échec dans cette situation est également probable.
Schéma d'une lampe fluorescente à deux lampes
Lors de l'utilisation de ballasts électroniques (ballasts électroniques), il n'est pas facile de déterminer son état de fonctionnement à l'aide d'un multimètre. Dans ce cas, en remplaçant les lampes par de nouvelles, en vérifiant l'état de fonctionnement de toutes les connexions de contact, remplacez le ballast électronique. Il peut être réparé, mais cela nécessite des connaissances en électronique: la capacité de vérifier les composants électroniques et de travailler avec un fer à souder, de comprendre les circuits et les principes de leur fonctionnement.

Équipement de contrôle électronique
Si la luminosité de la lampe a diminué, elle doit être remplacée. À des températures négatives, les lampes fluorescentes mettent plus de temps à s'allumer ou ne s'allument pas du tout.
Comment vérifier le ballast électronique des lampes fluorescentes ?
Si dans une pièce sombre, lorsque la source lumineuse est allumée, une lueur à peine perceptible des filaments incandescents est notée, alors la défaillance du dispositif de ballast électronique est probable, ainsi qu'une panne du condensateur.
Le schéma standard de tous les luminaires est presque identique, mais peut présenter des différences importantes. Par conséquent, lors de la première étape du test, vous devez décider du type de ballast électronique.

Vérification du ballast
Le test commence par le démontage du tube, après quoi il est nécessaire de court-circuiter les fils des filaments incandescents et de connecter une lampe traditionnelle de 220 V à faible puissance. Le diagnostic de l'appareil dans un atelier de réparation professionnel est effectué à l'aide d'un oscilloscope, d'un générateur de fréquences et d'autres instruments de mesure nécessaires.
L'auto-contrôle implique non seulement une inspection visuelle de la carte électronique, mais également une recherche et une identification cohérentes des pièces défectueuses.
Les ballasts économiques se caractérisent par la présence de condensateurs à défaillance rapide pour 400V et 250V.
Paire de lampes et un starter

Schéma avec un starter
Deux démarreurs sont nécessaires ici, mais un ballast coûteux peut être utilisé seul. Le schéma de connexion dans ce cas sera un peu plus compliqué :
Nous connectons le fil du support de démarrage à l'un des connecteurs de la source lumineuse
Le deuxième fil (il sera plus long) doit aller du deuxième support de démarrage à l'autre extrémité de la source lumineuse (ampoule)
Veuillez noter qu'il a deux nids des deux côtés. Les deux fils doivent entrer dans des prises parallèles (identiques) situées du même côté.
Nous prenons le fil et l'insérons d'abord dans la douille libre de la première puis de la deuxième lampe
Dans la deuxième prise de la première, nous connectons le fil avec la prise qui lui est connectée
Nous connectons la deuxième extrémité bifurquée de ce fil au starter
Il reste à brancher une seconde source lumineuse au démarreur suivant
Nous connectons le fil au trou libre dans la douille de la deuxième lampe
Avec le dernier fil, nous connectons le côté opposé de la deuxième source de lumière à l'accélérateur

Aubergine: description et caractéristiques de 53 variétés populaires et inhabituelles pour terrain découvert et serres (Photo & Vidéo) +Avis
Ballast pour lampe à décharge
Lampe à décharge - mercure ou halogénure métallique,
de même que luminescent, il a une caractéristique courant-tension décroissante. C'est pourquoi
il faut utiliser un ballast pour limiter le courant dans le réseau et allumer la lampe. Ballasts
car ces lampes sont à bien des égards similaires aux ballasts de lampes fluorescentes et seront ici
décrit très brièvement.
Le ballast le plus simple (ballast de réacteur) est une self inductive,
connecté en série avec la lampe pour limiter le courant. S'allume en parallèle
condensateur pour améliorer le facteur de puissance. Un tel ballast peut être calculé
facilement similaires à celles faites ci-dessus pour une lampe fluorescente. Il faut en tenir compte
que le courant d'une lampe à décharge est plusieurs fois supérieur au courant d'une lampe fluorescente. C'est pourquoi
n'utilisez pas d'étranglement d'une lampe fluorescente. Parfois, l'impulsion est utilisée
allumeur (IZU, inginitor) pour allumer la lampe.
Si la tension secteur n'est pas suffisante pour allumer la lampe, l'inductance peut être
combiné avec un autotransformateur pour augmenter la tension.
Ce type de ballast présente l'inconvénient que lorsque la tension secteur change
le flux lumineux de la lampe change, qui dépend de la puissance proportionnelle à
tension au carré.
Ce type de ballast à puissance constante a reçu le plus
distribution maintenant parmi les ballasts inductifs. Changement de tension d'alimentation
réseau de 13 % entraîne une modification de la puissance de la lampe de 2 %.
Dans ce circuit, le condensateur joue le rôle d'un élément limiteur de courant. C'est pourquoi
le condensateur est généralement réglé suffisamment grand.
Les meilleurs sont les ballasts électroniques, qui sont similaires
lampes fluorescentes. Tout ce qui est dit
à propos de ces ballasts est vrai pour et pour les lampes à décharge. De plus, dans de tels ballasts
vous pouvez régler le courant de la lampe, en réduisant la quantité de lumière. Donc si tu vas
utilisez une lampe à décharge de gaz pour éclairer l'aquarium, alors il est logique pour vous d'acheter
Ballast électronique.
retour à l'index











































