- Caractéristiques du réglage de différents types de lampes
- Lampes LED à intensité variable - qu'est-ce que c'est
- Quel gradateur est nécessaire pour les ampoules LED conventionnelles
- Est-il possible de diminuer la luminosité des lampes LED 12V
- Les meilleurs gradateurs à bouton-poussoir et tactile
- Legrand Etika 672218
- Legrand Valena Allure 722762
- Délumo
- Gradateur à télécommande tactile LIVOLO
- Comment résoudre le problème des lumières LED scintillantes
- Compatibilité des lampes LED avec les gradateurs
- Règles pour choisir la meilleure option
- Types de gradateurs
- Methode de CONTROLE
- Méthode d'installation et emplacement
- Pour montage mural
- Pour montage encastré à côté du ruban
- Fonctions supplémentaires
- Caractéristiques de la lampe led dimmable et ses différences par rapport à l'habituelle
- Comment distinguer une ampoule à intensité variable d'une ampoule ordinaire ?
- Lumières LED réglables
- But du gradateur
- Classification des gradateurs pour lampes à LED
- Lieu et méthode d'installation
- Selon le principe de gestion
- Mécanique
- Capteur
- "Télécommande"
- Nous assemblons un gradateur de nos propres mains
- Circuit sur triacs :
- Gradateur sur la puce N555
- Variateur sur thyristors et dinistors
- Gradateur pour bande LED
Caractéristiques du réglage de différents types de lampes
Différents types de lampes nécessitent différents schémas de contrôle pour leur fonctionnement. Oui pour lampes à incandescence et halogènes analogues, conçus pour une tension de fonctionnement de 220 volts, seule la possibilité de modifier la tension fournie est possible. Cela entraîne une modification de l'intensité de la lueur de la source lumineuse. Pour les appareils avec une tension de fonctionnement de 12 Volts DC, la modification du flux lumineux est effectuée au moyen d'un RÉGULATEUR PWM, qui est capable de modifier en douceur la tension de fonctionnement de sortie sans augmenter ni diminuer son amplitude.
Lampes LED à intensité variable - qu'est-ce que c'est
Les lampes à LED équipées d'un dispositif qui vous permet de régler en douceur leur lueur sont appelées lampes à LED à intensité variable.
Noter! Sources de lumière LED, équipé de dispositifs de gradation, vers l'extérieur en aucun cas ne diffère pas de analogues qui ne sont pas équipés de tels appareils. La présence de la possibilité de gradation de la lampe est indiquée dans son marquage avec la désignation dimmable.

Les lampes qui n'ont pas de gradateur dans leur conception ne fonctionnent que dans deux modes : allumé et éteint. Et en présence d'un dispositif de gradation, ils sont capables d'ajuster l'intensité de la lueur conformément aux valeurs spécifiées (généralement de 10 à 100%).
Quel gradateur est nécessaire pour les ampoules LED conventionnelles
Lors du choix d'un régulateur pour sources lumineuses à led, les indicateurs suivants deviendront les critères :
- caractéristiques techniques - puissance électrique et tension de fonctionnement ;
- type d'appareil (son objectif) - pour les lampes à incandescence, les lampes halogènes ou à LED;
- conception - détermine le type d'exécution, la méthode de réglage et l'emplacement.

Lors du choix d'un modèle spécifique, il ne faut pas oublier que le non-respect des critères ci-dessus peut entraîner les conséquences négatives suivantes :
- surchauffe de l'appareil si la puissance des sources lumineuses qui lui sont connectées est dépassée;
- l'impossibilité d'effectuer les réglages requis ou de les enregistrer dans la mémoire de l'appareil affecte négativement la fonctionnalité du contrôleur ;
- la conception du gradateur ne permet pas de le placer à l'emplacement d'installation sélectionné en raison des particularités des éléments de fixation prévus par un modèle particulier.
Est-il possible de diminuer la luminosité des lampes LED 12V
Pour le rétroéclairage et l'éclairage artificiel, les bandes LED sont largement utilisées, dans lesquelles les sources lumineuses fonctionnent à une tension de 12 volts.
Pour contrôler le fonctionnement d'un tel appareil, on utilise un gradateur pour une bande de LED, qui est inclus dans le circuit d'alimentation de la source lumineuse et peut contrôler son fonctionnement à la fois dans un mode donné et à télécommande la gestion.
Un gradateur pour une bande LED de la même couleur de lueur a un canal de contrôle, qui consiste à modifier uniquement la luminosité de la lueur. Pour les bandes tricolores (RGB-glow), les appareils sont équipés de trois canaux de contrôle, qui vous permettent également de régler le taux de changement de toutes les couleurs.

Les meilleurs gradateurs à bouton-poussoir et tactile
Legrand Etika 672218

Avec ce produit, vous pouvez allumer et éteindre la lumière dans la pièce, ainsi que régler la luminosité de l'éclairage. Il convient aux lampes d'une puissance totale allant jusqu'à 400 watts. Le mécanisme Legrand Etika 672218 est composé de deux boutons. Le bouton de gauche est conçu pour allumer et éteindre l'éclairage, et le second pour régler le niveau d'éclairage dans la pièce. Sous les touches de l'appareil se trouve une LED qui s'allume en rouge en mode de fonctionnement capacitif et en vert en mode inductif. Un de ces modes peut être forcé. Également dans ce modèle, vous pouvez définir la mémoire automatique qui, lorsqu'elle est activée, donnera la luminosité utilisée auparavant.Cette fonction peut être désactivée si nécessaire.
Les boutons d'alimentation et de réglage sont en plastique ABS, ce qui ne changera pas sa couleur sous l'influence du soleil. Le mécanisme du produit est en polycarbonate. "Legrand Etika 672218" a une protection IP20.
Le coût moyen est de 3000 roubles.
Legrand Etika 672218
Avantages :
- Disponible en deux options de couleur ;
- Il y a une fonction mémoire ;
- Installation facile;
- Fabricant fiable.
Défauts:
Pas trouvé.
Legrand Valena Allure 722762

Une caractéristique de ce modèle est qu'il convient à tout type d'appareils d'éclairage. Un maximum de 10 lampes peuvent être connectées. L'éclairage s'allumera progressivement, 2 secondes après l'allumage, la luminosité sera réglée sur celle qui a été réglée lors de la dernière utilisation du produit. "Legrand Valena Allure" dispose de trois modes de fonctionnement : le mode de gradation normal, le mode nuit, lorsque la luminosité diminue progressivement et s'éteint complètement après 60 minutes, ainsi que le mode de luminosité défini (0 %, 33 %, 60 % et 100 %). Il convient également de noter que ce modèle dispose d'une protection intégrée contre les surcharges et les courts-circuits. Vous pouvez contrôler ce modèle à distance, ainsi qu'en utilisant les boutons.
Le coût moyen est de 4500 roubles.
Legrand Valena Allure 722762
Avantages :
- Convient à tous les types de lampes;
- 3 modes de fonctionnement ;
- Protection de surcharge.
Défauts:
Il n'y a pas de voyant lumineux.
Délumo
Ce modèle a un contrôle tactile, ainsi qu'une grande variété de panneaux de couleurs. Grâce à cela, le produit s'intégrera facilement dans n'importe quel intérieur et le complétera harmonieusement. Vous pouvez connecter une lampe ou un groupe composé de plusieurs lampes à cet appareil.Dans ce cas, le changement de tous les paramètres se produira simultanément pour tout le groupe. Avec l'aide de "Delumo", vous pouvez allumer et éteindre la lumière, régler sa luminosité et il existe également une fonction de démarrage progressif. Il convient également de noter que l'appareil s'éteindra automatiquement 10 heures après sa mise en marche.
Ce modèle ne nécessite pas de montage mural. "Delumo" a une batterie qui durera plusieurs années d'utilisation active. Et son fonctionnement effectué aux dépens installation d'un gradateur radio dans le réseau, qui contrôlera tous les signaux fournis.
Le coût moyen est de 2100 roubles.
Gradateur Delumo
Avantages :
- Il est possible de contrôler plusieurs sources lumineuses ;
- Le panneau avant est en verre et propose plus de 20 options de couleur ;
- Démarrage en douceur ;
- Convient à tout type de lampe.
Défauts:
Non.
Gradateur à télécommande tactile LIVOLO
Le gradateur LIVOLO a un écran tactile en verre. Disponible en 4 options de couleurs qui s'adapteront à tous les styles d'intérieur. Avec "LIVOLO", vous pouvez facilement remplacer un interrupteur conventionnel. De plus, vous aurez des avantages à allumer et éteindre la lumière en douceur, ce qui sera particulièrement utile dans La nuit, et il est également possible de régler la luminosité de l'éclairage, ce qui prolongera la durée de vie de vos lampes. Le réglage des paramètres est rapide et ne nécessite pas beaucoup d'efforts, car les capteurs de ce modèle répondent immédiatement à toutes les actions. De plus, "LIVOLO" peut être contrôlé à l'aide de la télécommande, ce qui vous évitera de faire des mouvements inutiles.
"LIVOLO" a un degré de protection IP20.Et la charge maximale par appareil est de 500 watts.
Le coût moyen est de 2000 roubles.
Gradateur à télécommande tactile LIVOLO
Avantages :
- Télécommande possible ;
- 4 choix de couleurs ;
- Allumage en douceur.
Défauts:
Pas souvent trouvé dans les magasins.
Comment résoudre le problème des lumières LED scintillantes
Le moyen le plus simple et le plus efficace de remettre la lampe dans un état stable est de remplacer l'interrupteur par un neuf sans indicateur. Si vous le souhaitez, vous pouvez éteindre le néon ou le rétroéclairage LED en mordant le fil d'alimentation. Si vous ne comprenez pas quel fil déconnecter, il vaut mieux ne pas le faire.
Certains artisans ajoutent une lampe à incandescence au circuit de l'appareil d'éclairage, qui prendra le relais du courant qui va charger le condensateur, à l'exclusion du démarrage de la LED. Cependant, il y a deux inconvénients: la consommation électrique de l'appareil augmentera et il n'est pas facile d'installer une lampe supplémentaire dans une lampe standard. Mais en général, l'idée est bonne.

Il est conseillé aux personnes versées dans le domaine de connecter une petite résistance au circuit d'alimentation de la lampe, qui prend bien la tension. La puissance de la résistance doit être de 2 watts. Il est préférable de connecter une résistance de 50 kΩ dans la zone de la cartouche ou de la boîte de jonction, en connectant les contacts avec un bornier et en isolant avec une gaine thermorétractable. N'oubliez pas de couper d'abord l'alimentation électrique. Ne pas utiliser une valeur de résistance supérieure à la valeur recommandée afin d'éviter une consommation d'énergie inutile.
Il existe un autre moyen de se débarrasser des lampes vacillantes. Il est nécessaire de connecter l'indicateur de commutation au secteur avec un fil séparé.L'opération est simple, mais nécessite des connexions filaires supplémentaires, ce que tous les propriétaires de locaux ne peuvent pas faire seuls.
Choisir façon de résoudre le problèmenous vous conseillons d'arrêter en désactivant le rétroéclairage secteur ou sur la dernière version avec l'installation d'une résistance de limitation de courant, qui coûte quelques roubles et se cache facilement dans la lampe. Un minimum de consommables et un peu d'habileté, et votre lampe à économie d'énergie fonctionnera parfaitement.

N'oubliez pas que la faible lueur de l'appareil LED ne signifie pas son dysfonctionnement. Les lampes à économie d'énergie doivent être achetées un peu plus que la valeur nominale requise. en changeant Lampe à incandescence 60 W, achetez une lampe LED 8W.
Compatibilité des lampes LED avec les gradateurs
Il n'y a pas de régulateurs universels, pour chaque type de source lumineuse, un certain type de gradateur est sélectionné.
Les sources d'éclairage à diode peuvent être réglables et non régulées. Les fabricants de sources lumineuses peuvent produire des produits qui fonctionnent avec un type particulier de gradateur. Pour déterminer la compatibilité, vous pouvez utiliser les tableaux disponibles auprès des vendeurs.
Il faut choisir des régulateurs en tenant compte des paramètres techniques des ampoules :
- Si la source lumineuse n'est pas régulée, l'installation d'une lampe avec un gradateur n'est pas autorisée. Le résultat peut être un travail de mauvaise qualité et une panne du régulateur lui-même. De telles situations ne s'appliquent pas au service de garantie.
- Le travail des sources lumineuses réglables peut fonctionner avec des gradateurs standard qui fonctionnent comme une coupure de phase. Il convient de tenir compte du fait que le niveau de gradation de la lumière sera affecté par le nombre d'éléments de diode installés sur l'interrupteur.La plupart des gradateurs ont besoin d'un niveau de charge minimum de 20 à 45 watts pour fonctionner correctement. Pour atteindre ce niveau de puissance, vous avez besoin d'une ampoule à incandescence. Mais pour une installation dans un réseau d'une puissance de 220 volts, 2-3 lampes à diodes sont nécessaires.
- Si une seule source lumineuse à diode est utilisée, il est recommandé de privilégier un gradateur basse tension. Un tel dispositif est utilisé pour changer le paramètre d'une lumière LED basse tension ayant un dispositif de transformateur magnétique.
Règles pour choisir la meilleure option
Les clients peuvent acheter deux types de bandes LED, les soi-disant monochromes, c'est-à-dire une couleur ou RVB tricolore. Dans ce dernier cas, toutes les couleurs peuvent être connectées séparément, mélangées et divers effets peuvent être obtenus.
Les gradateurs peuvent être de différentes tailles, puissances, ce qui permet à la personne intéressée de choisir le bon produit pour n'importe quelle bande LED
Et le futur propriétaire doit savoir que pour contrôler la bande multicolore, vous devrez acheter un contrôleur RVB spécial. Étant donné que les capacités du régulateur pour un contrôle total d'une telle source de lumière ne suffisent pas.
De plus, vous devez examiner attentivement les paramètres techniques de l'appareil. Étant donné que la puissance de tout dispositif de contrôle doit dépasser celle de la bande LED elle-même, cette caractéristique doit être prise en compte avant même l'achat.
De plus, les options peuvent être les suivantes :
- Si le propriétaire des lieux ne prévoit pas d'augmenter davantage la longueur de la bande LED et, par conséquent, sa puissance, cette caractéristique du gradateur doit être supérieure de 20 à 30% et c'est au moins, et le meilleur de tous, demi.Cela aidera à prolonger la durée de vie du régulateur, éliminant la possibilité d'une usure rapide et d'une défaillance ultérieure.
- Si vous envisagez d'augmenter la puissance de la bande LED, l'appareil doit être acheté dans cet esprit. Ou plus tard, vous devrez à nouveau dépenser de l'argent pour acquérir un nouveau régulateur. De plus, la réserve de marche doit être calculée en tenant compte des 20 à 50% prescrits pour la réserve.
Lorsqu'un acheteur potentiel calcule de manière incorrecte la puissance, l'appareil ne pourra pas remplir ses fonctions, il ne s'allumera donc tout simplement pas. Et c'est avec le résultat le plus favorable, car il arrive souvent qu'une surcharge entraîne une panne instantanée.

L'installation de tout type de régulateur est simple, donc dans certains cas, l'utilisateur pourra effectuer lui-même cette procédure
De plus, il est important de déterminer le type de contrôle. N'importe lequel d'entre eux (mécanique, électronique, à distance) est fiable et permettra à une personne de manipuler efficacement la luminosité de la bande LED
Par conséquent, tout dépendra du montant qu'une personne est prête à payer. S'il décide d'économiser de l'argent, alors le modèle le plus abordable avec type de commande mécanique.
Lorsque le futur utilisateur a plus de fonds à sa disposition, un appareil avec une télécommande attachée doit être préféré. Puisqu'il améliore le confort, ce qui est un avantage non négligeable.
De plus, lors du choix, vous ne devez pas économiser sur la qualité du gradateur, il ne doit provenir que d'un fabricant bien connu. Quelles sont les sociétés Osram, Gauss, Philips et un certain nombre d'autres.
Si, néanmoins, on souhaite réduire les coûts et acheter un produit chinois, il convient de rappeler qu'un tel achat peut entraîner des maux de tête, une perte d'efficacité et un certain nombre d'autres problèmes de santé. Les autres caractéristiques lors du choix ne sont pas si importantes et tout dépend des préférences personnelles.
Ceux qui souhaitent assembler un gradateur de leurs propres mains sur notre site Web recevront un guide détaillé. Nous vous recommandons de lire un article très utile.
Types de gradateurs
Les rubans, comme vous le savez, sont monochromes et multicolores. Les options les plus courantes pour les rubans multicolores sont RVB (rouge, vert bleu) et RVB + W (rouge, vert bleu, blanc). La différence entre RVB ordinaire et RVB + W est que dans le premier cas, la bande utilise des LED séparées de différentes couleurs, situées individuellement ou en groupes, mais alternativement : R-G-B-R-G...

Bande RVB assemblée à partir de LED de différentes couleurs
La bande RVB + W utilise des LED à quatre couleurs, composées de plusieurs cristaux situés dans un seul appareil. En activant certains cristaux, vous pouvez obtenir l'apparition de nombreuses couleurs supplémentaires, dont le blanc. Vous pouvez également mettre en évidence des LED RGB 5050 tricolores à trois cristaux, qui fonctionnent également sur le principe du mélange des couleurs.

Pour les options de bande multicolore, bien sûr, des types spéciaux de gradateurs sont nécessaires pour contrôler indépendamment trois canaux.
De plus, les gradateurs pour rubans LED se distinguent par :
- méthode de gestion;
- méthode et emplacement d'installation ;
- caractéristiques supplémentaires.
Methode de CONTROLE
Selon la méthode de contrôle de la bande LED, les gradateurs peuvent être divisés en quatre groupes suivants :
rotatif.Le réglage de la luminosité de la bande dans de tels gradateurs se fait à l'aide d'un bouton rotatif conventionnel. Dans ce cas, l'allumage/extinction peut se faire soit en tournant le bouton, soit en appuyant dessus ;

Acheter
bouton. Dans de tels appareils, la luminosité de l'éclairage est réglée à l'aide de touches ordinaires, comme sur un interrupteur, ou de boutons mécaniques ;

Gradateurs muraux et mini-gradateurs avec bouton de commande mécanique
Acheter
sensoriel. L'appareil est contrôlé par des boutons tactiles. Vous n'avez pas besoin d'appuyer dessus, il suffit de les toucher suffisamment ;

Acheter
Télécommandé. Le réglage du niveau d'éclairement requis pour cette catégorie de régulateurs s'effectue à distance à l'aide d'une télécommande sans fil IR ou radio. Certains de ces appareils disposent d'une connexion Wi-Fi intégrée ou d'un microphone. Le premier peut être contrôlé à partir d'un appareil mobile, le second - par la voix.

Gradateurs monochromes et RVB avec télécommande
Méthode d'installation et emplacement
Les gradateurs pour bandes produits aujourd'hui ont une conception différente. En fonction des tâches et des idées de conception, vous pouvez choisir la conception qui vous convient le mieux.
Pour montage mural
Habituellement (mais pas nécessairement) de tels dispositifs ont la forme et les dimensions d'un interrupteur classique. Ils sont encastrés dans le mur ou ont une conception aérienne. Une option très pratique pour organiser l'éclairage ou éclairer les salons.

Pour montage encastré à côté du ruban
Parfois, il est peu pratique d'utiliser une structure murale ou il est difficile de l'installer (par exemple, vous ne voulez pas faire de réparations répétées). Dans ce cas, le gradateur peut être placé près de la bande ou à n'importe quel endroit pratique. Par exemple, cachez-vous derrière des éléments intérieurs ou dans l'espace entre les plafonds.C'est là que le montage dissimulé devient pratique. Vous devrez contrôler un tel appareil à distance : à l'aide d'une télécommande filaire ou sans fil.

Ce gradateur a une télécommande, il peut donc être placé n'importe où.
Fonctions supplémentaires
Les gradateurs modernes, en plus de leur tâche principale de réglage de la luminosité, peuvent effectuer un grand nombre de fonctions supplémentaires. Avec l'avènement des microcontrôleurs, cela a cessé d'être un plaisir coûteux. En règle générale, ces gradateurs sont appelés contrôleurs de bande LED, car il est déjà difficile de les appeler gradateurs.
Les fonctions les plus intéressantes remplies par les contrôleurs sont :
- Allumage par minuterie (imitation de la présence du propriétaire).
- Création d'effets lumineux (running light, fondu périodique, changement de couleur, etc.).
- Mode musique légère (utilise le microphone intégré).
- Intégration dans une maison intelligente ou connexion à un PC via une interface filaire.
- Entrées pour connecter des capteurs externes (alarme, lumière, etc.).
- Possibilité de programmation indépendante.

Ce contrôleur pour rubans LED ne peut plus être qualifié de gradateur : il réalise plusieurs dizaines de fonctions supplémentaires, peut être programmé et intégré dans une maison intelligente
Caractéristiques de la lampe led dimmable et ses différences par rapport à l'habituelle
Revenons au problème du réglage de la luminosité d'une lampe à LED conventionnelle. Pourquoi cela arrive-t-il? Le fait est qu'un dispositif à semi-conducteur, qui est une LED, nécessite une tension d'alimentation constante pour fonctionner et une tension alternative dans le réseau d'éclairage. De plus, le courant traversant la diode doit avoir une valeur strictement spécifiée. Sinon, l'appareil tombera en panne.
Un gradateur intégré dans une ampoule ou un luminaire LED résout simplement ces problèmes. Il convertit la tension AC en DC et l'abaisse à la valeur requise. De plus, il définit le courant requis à travers la diode et le maintient à un niveau donné - il se stabilise.
Que se passe-t-il lorsque vous essayez de faire varier l'intensité d'une telle ampoule avec un variateur ? Vous tournez le bouton et la tension de fonctionnement sur la charge change. Mais en pilote de lampe led 220V a des instructions claires - pour maintenir la tension et le courant à un niveau donné. Il fait son travail tant qu'il le peut. Vous vous tordez - rien ne change. Mais si la tension d'entrée est trop faible, l'appareil abandonne : il éteint les diodes (produits de marque) ou commence à se comporter de manière imprévisible (option budgétaire). C'est pourquoi une lampe à LED ordinaire, allumée via un gradateur, se comporte, pour le moins, de manière inadéquate : elle ne comprend tout simplement pas ce qui se passe.
Les concepteurs ont résolu le problème de la gradation des lampes LED en changeant le circuit de commande. Maintenant, il surveille la tension fournie à l'ampoule. Si un changement est détecté, il change automatiquement le courant à travers la LED. Moins de tension signifie moins de courant. Plus de tension - plus de courant, mais seulement s'il ne dépasse pas le maximum autorisé. En conséquence, il est devenu possible de régler la luminosité, mais la protection des diodes contre les surcharges a été préservée. Ces appareils d'éclairage modifiés étaient appelés lampes à intensité variable.
Ainsi, les ampoules LED, dont la conception prévoit un mode de gradation, peuvent être utilisées avec des gradateurs. Mais avec quoi ? Les gradateurs AC fonctionnant selon le principe de coupure demi-onde sont de deux types.
- Coupe du bord avant.
- Coupe du bord arrière.
Qu'est-ce que ça veut dire? Le premier type ne fournit que le reste de la demi-onde CA à la charge, coupant son extrémité avant. La seconde donne une demi-onde dès le début, mais coupe le reste au bon moment. Cela ressemble à ceci :
Les premiers sont plus courants en raison de la simplicité de la conception du circuit et du prix inférieur. Ces derniers sont légèrement plus chers, mais créent moins d'interférences pouvant interférer avec les équipements audio. Avec quels types de gradateurs les ampoules à intensité variable peuvent-elles fonctionner ? À la fois avec ceux-ci et d'autres, mais la deuxième option (couper le bord de fuite) est préférable, car la tension sur l'illuminateur augmente progressivement et non brusquement. Ce mode est plus "compréhensible" par les pilotes d'ampoules à intensité variable.
Si vous avez déjà un variateur à la pointe de la technologie, mais que vous décidez de remplacer les ampoules à incandescence par des diodes, alors n'hésitez pas à le changer. Tout fonctionnera bien, mais à condition que ampoules led dimmables et qualité.
Comment distinguer une ampoule à intensité variable d'une ampoule ordinaire ?
Les lampes à intensité variable, qui sont produites aujourd'hui, ne sont pas différentes des lampes ordinaires. Toutes les différences, comme vous le comprenez, sont à l'intérieur, dans le circuit du pilote de puissance. Pour savoir quel type d'appareil vous tenez entre vos mains, vous devez étudier attentivement l'emballage ou la documentation qui l'accompagne, le cas échéant. L'emballage d'une ampoule à intensité variable doit porter l'inscription appropriée "dimmable", "dimmable" ou quelque chose de similaire. Souvent, au lieu d'une inscription, des icônes sont utilisées représentant un bouton de gradateur rotatif.

Lumières LED réglables
Laissons de côté les ampoules un moment et parlons des lampes à LED, qui ne sont pas moins populaires.Comment ça se passe avec la possibilité de régler la luminosité de ceux-ci ? Il y a beaucoup plus d'options que les ampoules LED. Selon la tâche à accomplir, vous pouvez choisir l'une des options suivantes :
- Luminaire avec driver dimmable intégré.
- Un luminaire avec un driver dimmable externe (il s'agit généralement de projecteurs).
- Un luminaire avec un variateur intégré dans le driver - ici, vous n'avez même pas besoin d'acheter un variateur séparément.
- Driver dimmable pour lampes LED.

But du gradateur
La tâche du gradateur est de fournir un changement dans la luminosité de la lueur des appareils d'éclairage. Les interrupteurs d'éclairage réglables vous permettent d'obtenir n'importe quelle intensité d'éclairage : de la lumière tamisée à l'extrême luminosité. L'utilisation de gradateurs rend inutiles les interrupteurs doubles ou triples, il n'est pas nécessaire d'acheter des appareils d'éclairage coûteux avec des contrôleurs de tension.
Noter! Pour contrôler l'intensité lumineuse les ampoules à économie d'énergie auront besoin d'un appareil spécial - un démarreur électronique. Les avantages des gradateurs comprennent les caractéristiques suivantes :
Les avantages des gradateurs comprennent les caractéristiques suivantes :
- contrôle de la luminosité de la lumière ;
- régler le temps de changement de luminosité ;
- contrôle depuis la télécommande;
- longue durée de vie;
- scintillement artistique programmé, créant des peintures rétro-éclairées ;
- efficacité énergétique (certains modèles).

Inconvénients des gradateurs :
- consommation excessive d'électricité dans certains cas;
- la création d'interférences radio perturbant le fonctionnement des appareils électroménagers ;
- les petites charges provoquent un dysfonctionnement des gradateurs ;
- le fonctionnement des gradateurs entraîne souvent un scintillement indésirable de la lumière.
Classification des gradateurs pour lampes à LED
Lors de l'achat de gradateurs, vous devez considérer que les variateurs d'économie d'énergie, Lampes LED et conventionnelles les incandescents ont certaines différences et classification. Les gradateurs sont divisés en fonction des caractéristiques de conception, de la méthode et du lieu d'installation, du principe de contrôle et d'autres caractéristiques.
Une variété de gradateurs facilite le choix du bon appareil
Lieu et méthode d'installation
Sur le lieu d'installation, les gradateurs sont divisés en télécommande, modulaire et mural.
- Modulaire. Ce type de gradateur est monté sur un rail DIN dans un tableau de distribution électrique avec un RCD. De tels variateurs peuvent être facilement installés ou remplacés à tout moment, mais pour cet appareil, il est nécessaire de prévoir la pose d'un fil séparé lors de la réparation ou de la construction. Les gradateurs modulaires sont parfaits pour l'amélioration de l'habitat selon le système "maison intelligente".
- Télécommande. Ce sont de petits appareils de 20÷30 mm de long et dotés de trois capteurs de contrôle. Puisqu'ils permettent une télécommande, ces gradateurs peuvent être montés à côté de la lampe ou directement dans le luminaire lui-même. Le gradateur peut être installé simultanément avec le lustre et ne nécessite pas de poursuite des murs ou du plafond. Une option idéale s'il est décidé d'installer des variateurs pour l'éclairage et que la réparation a déjà été effectuée.
La télécommande du gradateur est assez pratique
Mur. Ces gradateurs sont montés de la même manière que les prises et les interrupteurs directement dans la pièce où se trouvent les lampes à LED dimmables.L'installation d'un tel gradateur doit être effectuée avant la réparation et le revêtement de finition, car burinage du mur requis pour l'installation ou plafond.
Selon le principe de gestion
Si nous parlons du principe de contrôle du gradateur, ils sont à leur tour divisés en mécanique, sensoriel et à distance.
Mécanique
Les variateurs d'éclairage à commande mécanique sont les dispositifs les plus anciens et les plus simples pour régler l'intensité du flux lumineux des lampes. Sur le corps du gradateur, il y a un bouton rond rotatif, à travers lequel la résistance variable est contrôlée et, en conséquence, les lampes sont allumées et éteintes.
Bon vieux gradateur mécanique sans problème
Parmi les gradateurs mécaniques, il existe des modèles à bouton-poussoir et à clavier. De tels appareils sont comme d'habitude les interrupteurs ont un bouton pour éteindre l'appareil d'éclairage du secteur.
Capteur
Les gradateurs à commande tactile ont un look plus solide et moderne. Pour faire varier l'intensité des lampes LED, il vous suffit de toucher légèrement l'écran tactile. Cependant, ces gradateurs sont plus chers que leurs homologues mécaniques.
Un tel gradateur tactile ne laissera personne indifférent
"Télécommande"
La technologie améliore le confort
Régulateurs éclairage télécommandé sont équipés d'une télécommande, avec laquelle le niveau optimal d'intensité d'éclairage des lampes est ajusté via un canal radio ou via un port infrarouge. Le contrôle radio est possible même depuis la rue, tandis que la télécommande avec un port infrarouge ne peut effectuer des réglages qu'en la pointant directement sur le variateur.
Variateur avec télécommande radio
Il existe également des modèles de gradateurs qui vous permettent de contrôler l'éclairage via Wi-Fi, et ils sont principalement utilisés dans les systèmes de maison intelligente.
L'une des variétés de gradateurs sont les gradateurs acoustiques qui répondent aux applaudissements ou aux commandes vocales.
Nous assemblons un gradateur de nos propres mains
Circuit sur triacs :
Dans ce circuit, l'oscillateur maître est construit sur deux triacs, un triac VS1 et un diac VS2. Après avoir allumé le circuit, les condensateurs commencent à se charger à travers la chaîne de résistances. Lorsque la tension sur le condensateur atteint la tension d'ouverture du triac, le courant commence à les traverser et le condensateur est déchargé.
Plus la résistance de la résistance est faible, plus le condensateur se charge rapidement, plus le rapport cyclique des impulsions est faible
La modification de la résistance de la résistance variable contrôle la profondeur de déclenchement sur une large plage. Un tel schéma peut être utilisé uniquement pour les LED, mais aussi pour toute charge réseau.
Schéma de connexion AC :
Gradateur sur la puce N555
La puce N555 est une minuterie analogique-numérique. Son avantage le plus important est la possibilité de travailler dans une large gamme de tension d'alimentation. Les microcircuits ordinaires à logique TTL fonctionnent à partir de 5V et leur unité logique est de 2,4V. Les séries CMOS ont une tension plus élevée.
Mais le circuit du générateur avec la possibilité de modifier le rapport cyclique s'avère assez encombrant. De plus, pour les microcircuits à logique standard, l'augmentation de la fréquence réduit la tension du signal de sortie, ce qui rend impossible la commutation de transistors à effet de champ puissants et ne convient qu'aux charges de faible puissance. La minuterie sur la puce N555 est idéale pour les contrôleurs PWM, car elle vous permet simultanément de régler à la fois la fréquence et le rapport cyclique des impulsions
Tension de sortie est d'environ 70% de la tension d'alimentation, grâce à laquelle il peut même être contrôlé par des transistors à effet de champ Mosfets avec un courant allant jusqu'à 9A
La minuterie de la puce N555 est idéale pour les contrôleurs PWM, car elle vous permet de régler simultanément la fréquence et le rapport cyclique des impulsions. La tension de sortie est d'environ 70% de la tension d'alimentation, grâce à laquelle elle peut même être contrôlée par des transistors à effet de champ Mosfets avec un courant allant jusqu'à 9A. Avec un coût extrêmement faible des pièces utilisées, les coûts de montage s'élèveront à 40-50 roubles
Avec le coût extrêmement bas des pièces utilisées, les coûts de montage s'élèveront à 40-50 roubles.
Et ce schéma vous permettra de contrôler la charge à 220V avec une puissance allant jusqu'à 30 W :
Le microcircuit ICEA2A, après un peu de raffinement, peut être remplacé sans douleur par le N555 moins rare. Une difficulté peut entraîner la nécessité d'un enroulement automatique du transformateur. Vous pouvez enrouler les enroulements sur un cadre en forme de W conventionnel à partir d'un ancien transformateur grillé de 50 à 100 W. Le premier enroulement est constitué de 100 tours de fil émaillé d'un diamètre de 0,224 mm. Le deuxième enroulement - 34 tours avec un fil de 0,75 mm (la section transversale peut être réduite à 0,5 mm), le troisième enroulement - 8 tours avec un fil de 0,224 à 0,3 mm.
Variateur sur thyristors et dinistors
Gradateur LED 220V avec charge jusqu'à 2A :
Ce circuit demi-onde à deux ponts se compose de deux étages de miroirs. Chaque demi-onde de tension traverse son propre circuit thyristor-dinistor.
La profondeur du cycle de service est régulée par une résistance variable et un condensateur
Lorsqu'une certaine charge est atteinte sur le condensateur, il ouvre le dinistor, à travers lequel le courant circule vers le thyristor de commande. Lorsque la polarité de la demi-onde est inversée, le processus se répète dans la deuxième chaîne.
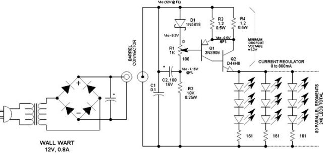
Gradateur pour bande LED
Circuit de gradation pour la bande LED sur le stabilisateur intégré de la série KREN.
Dans le schéma de connexion classique du stabilisateur de tension, la valeur de stabilisation est définie par une résistance connectée à l'entrée de commande. L'ajout du condensateur C2 et d'une résistance variable au circuit transforme le stabilisateur en une sorte de comparateur.
L'avantage du circuit est qu'il combine à la fois le pilote de puissance et le gradateur, de sorte que la connexion ne nécessite pas de circuits supplémentaires. L'inconvénient est qu'avec un grand nombre de LED sur le stabilisateur, il y aura une dissipation thermique importante, ce qui nécessite l'installation d'un radiateur puissant.
La façon de connecter un gradateur à une bande LED dépend des tâches de gradation. La connexion devant le pilote d'alimentation LED vous permettra de régler uniquement l'éclairage global, et si vous assemblez plusieurs gradateurs pour la LED de vos propres mains et les installer sur chaque site Bande LED après l'alimentation, il sera possible de régler l'éclairage zonal.









































