- Raffinement des appareils typiques
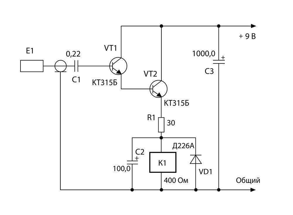
- Instructions pour assembler un interrupteur tactile sur des transistors et des relais
- Caractéristiques de conception et principe de fonctionnement
- Types de commutateurs tactiles
- capacitif
- Commutateurs opto-acoustiques
- Avec télécommande
- Avec minuterie
- Éléments de circuits
- Options et capacités de l'appareil
- Que propose le marché ?
- Introduction aux rubans
- Avantages
- Certaines caractéristiques des interrupteurs de marque
- Configuration de la télécommande
- Connexion d'un interrupteur tactile à touche unique Livolo VL-C701R
- La relation des mécanismes
- Assemblage de circuits
Raffinement des appareils typiques
Beaucoup de gens ne sont pas satisfaits que la zone tactile sur le panneau soit plutôt petite, et pour fixer le signal, vous devez toucher à l'endroit indiqué. Donnons un exemple de la façon dont il est possible d'augmenter la surface de contact de surface indirect.
Augmenter la zone de sensibilité du capteur
Vous devez prendre le fil et le souder soigneusement à l'endroit où le signal est fourni par le capteur sur la carte du capteur (pour cela, vous devez étudier le schéma de circuit de l'appareil). Le fil connecté est posé autour du périmètre du boîtier. De ce fait, un tel cadre permettra, sans amplifier le niveau du signal, de déclencher le capteur au toucher de la face avant.
Il convient de noter qu'une telle amélioration annulera la garantie du fabricant.
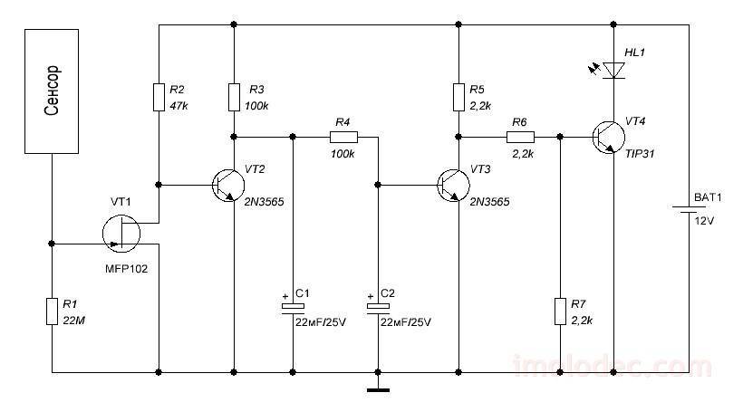
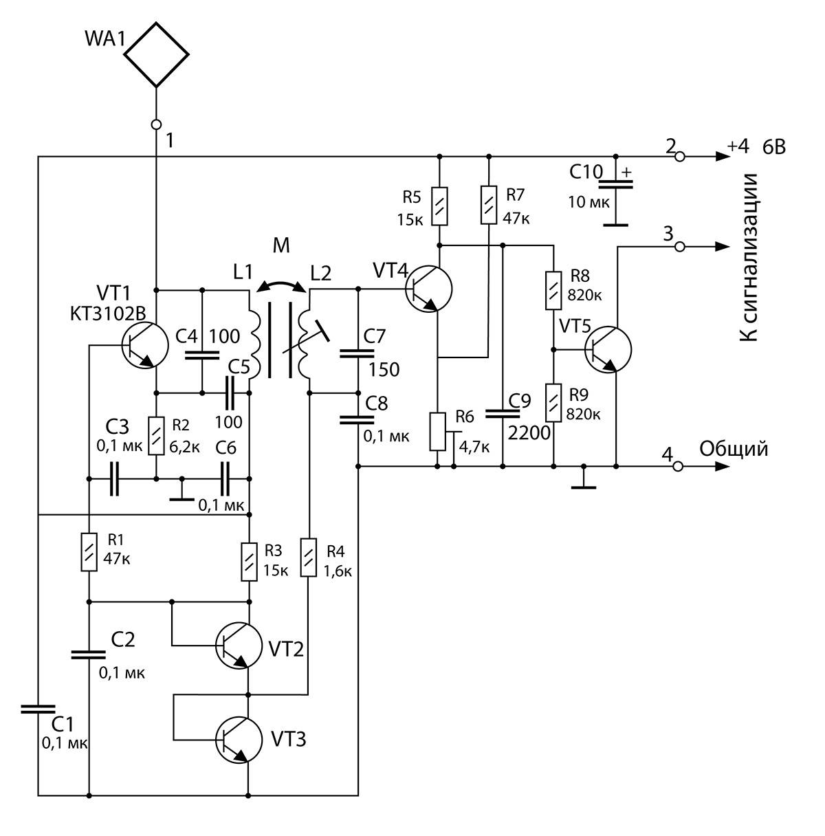
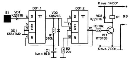
Instructions pour assembler un interrupteur tactile sur des transistors et des relais
L'un des interrupteurs tactiles 220V les plus simples pour la fabrication de bricolage est considéré comme un circuit utilisant un relais. Au cœur de celui-ci se trouve un simple amplificateur, sur deux transistors VT1 et VT2 de la série KT315B, un signal issu d'un capteur inductif traversant un condensateur d'isolement C1. Selon l'état du relais K1 lui-même, soit une coupure de tension se produit, soit l'alimentation est rétablie.
Pour l'appareil, il est nécessaire de prévoir la fourniture d'une tension constante de 9V à la carte, via une alimentation externe ou un circuit abaisseur supplémentaire utilisant un pont de diodes et un transformateur.

Commutateur tactile utilisant un relais
Caractéristiques de conception et principe de fonctionnement
L'interrupteur tactile fonctionne même lorsque le bouton est faiblement touché. Se compose de trois éléments principaux :
- bloc de contrôle. Le système traite le signal externe et le transmet aux parties nécessaires.
- Dispositif de commutation. load Donne un réseau électrique qui se ferme et s'ouvre et modifie l'intensité du courant du circuit vers la lampe.
- Commande tactile (panneau). Il est destiné à la perception de touches de signaux ou de la télécommande. Dans les capteurs modernes, vous ne pouvez pas toucher les appareils, tenez simplement votre main à proximité.

Les modèles standard d'interrupteurs sont dotés des caractéristiques suivantes :
- Allumer / éteindre la lumière, régler le contrôle.
- luminosité du fonctionnement des équipements de chauffage et signaler les changements de température.
- Ouvrir/fermer les stores.
- Allumer / éteindre les appareils électroménagers connectés à l'interrupteur.
Parmi les fonctionnalités supplémentaires, un capteur de mouvement est très utile.
Types de commutateurs tactiles
Les interrupteurs tactiles sont de plusieurs types :
- capacitif ;
- optique-acoustique;
- avec panneau de commande ;
- avec une minuterie.
Pour faire le bon choix en fonction de vos besoins, considérez chaque type plus en détail.
capacitif
Type d'interrupteur populaire. Le capteur tactile est très sensible, il se déclenche à l'approche des personnes, lorsque la main est amenée sur la surface tactile ou maintenue à côté. Un tel interrupteur sera pertinent dans la cuisine, car vous n'avez pas besoin de le toucher pour qu'il fonctionne.
Ces commutateurs sont élégants et faciles à utiliser. Ils sont plus faciles à entretenir que les interrupteurs à bouton-poussoir conventionnels.

Commutateurs opto-acoustiques
Ces interrupteurs réagissent au son ou au mouvement dans la portée du capteur. Lorsqu'il n'y a personne dans la pièce, la lumière s'éteint. Ils vous permettent d'économiser de l'énergie. Dans les appartements, de tels interrupteurs sont rarement utilisés. Ils sont plus souvent placés dans des espaces communs pour éclairer des pièces ou ouvrir des portes qui "sentent" l'approche du visiteur.
Avec télécommande
Les interrupteurs avec télécommande sont particulièrement pratiques dans une maison où vivent des enfants ou des personnes handicapées. Utile si l'interrupteur est mal situé ou s'il est difficile pour les enfants de l'atteindre. Et ils offrent également un confort lorsqu'il n'y a pas envie de sortir du lit pour éteindre la lumière ou l'appareil, baisser les rideaux.

Avec minuterie
La minuterie vous permet d'allumer et d'éteindre l'appareil ou la lumière dans un certain mode. Les minuteries sont universelles. Ils sont faciles à utiliser, fonctionnent avec tout type de lampe : LED, halogène ou incandescente.
Leur avantage est la sécurité. En cas de court-circuit, le disjoncteur passe automatiquement en position arrêt.
Les interrupteurs sont équipés d'indicateurs indiquant s'il est actuellement activé.Et les utilisateurs notent également la facilité d'installation, la facilité d'utilisation, l'apparence attrayante, la fiabilité.
Un interrupteur avec minuterie convient si vous souhaitez régler le temps de son fonctionnement. Cela peut être pratique lorsque vous devez programmer un appareil électrique pour qu'il s'allume ou s'éteigne. Ces interrupteurs vous aident à économiser de l'énergie.

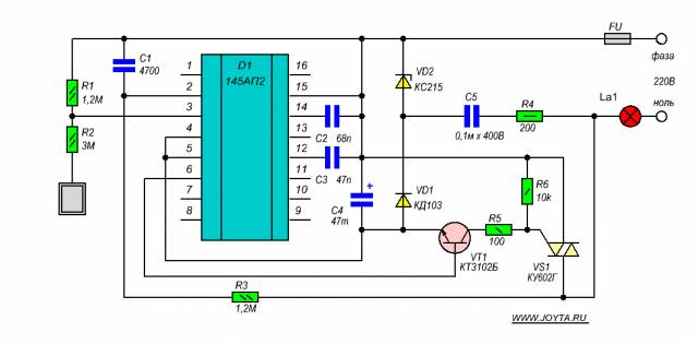
Éléments de circuits
Commençons par décider des éléments dont nous avons besoin pour le circuit du gradateur d'éclairage.
En fait, les circuits sont assez simples et ne nécessiteront pas de rares détails, même un radioamateur peu expérimenté peut s'en occuper.
- Triac. Il s'agit d'un thyristor symétrique à triode, sinon on l'appelle aussi triac (le nom vient de la langue anglaise). C'est un dispositif semi-conducteur, qui est une variété de thyristors. Il est utilisé pour les opérations de commutation dans les circuits électriques 220 V. Le triac a deux sorties de puissance principales, auxquelles la charge est connectée en série. Lorsque le triac est fermé, il n'y a pas de conduction et la charge s'éteint. Dès qu'un signal de déverrouillage lui est appliqué, une conduction apparaît entre ses électrodes et la charge est mise sous tension. Sa principale caractéristique est le courant de maintien. Tant qu'un courant supérieur à cette valeur parcourt ses électrodes, le triac reste ouvert.
- Dinistor. Il appartient aux dispositifs à semi-conducteurs, est une sorte de thyristors et a une conductivité bidirectionnelle. Si nous considérons plus en détail le principe de son fonctionnement, le dinistor est composé de deux diodes connectées l'une à l'autre. Dinistor est également appelé diac d'une autre manière.
- Diode.Il s'agit d'un élément électronique qui, selon le sens du courant électrique, a une conductivité différente. Il a deux électrodes - une cathode et une anode. Lorsqu'une tension directe est appliquée à la diode, elle est ouverte ; dans le cas d'une tension inverse, la diode est fermée.
- condensateur non polaire. Leur principale différence avec les autres condensateurs est qu'ils peuvent être connectés à un circuit électrique sans respecter la polarité. L'inversion de polarité est autorisée pendant le fonctionnement.
- Résistances fixes et variables. Dans les circuits électriques, ils sont considérés comme un élément passif. Une résistance fixe a une certaine résistance ; pour une variable, cette valeur peut changer. Leur but principal est de convertir le courant en tension ou inversement la tension en courant, d'absorber l'énergie électrique, de limiter le courant. Une résistance variable est aussi appelée potentiomètre, elle possède un contact de sortie mobile, le soi-disant moteur.
- LED pour indicateur. Il s'agit d'un dispositif à semi-conducteur qui a une transition électron-trou. Lorsqu'un courant électrique le traverse dans le sens direct, il crée un rayonnement optique.
Le circuit gradateur triac utilise une méthode de réglage de phase. Dans ce cas, le triac est l'élément régulateur principal, la puissance de charge pouvant être connectée à ce circuit dépend de ses paramètres. Par exemple, si vous utilisez un triac VT 12-600, vous pouvez régler la puissance charges jusqu'à 1 kW. Si vous souhaitez faire votre gradateur pour une charge plus puissante, alors choisissez un triac avec de grands paramètres en conséquence.
Options et capacités de l'appareil
Le développement d'un produit à commutation tactile équipé d'une minuterie mérite évidemment une attention particulière. Voici les caractéristiques traditionnelles, telles que :
- silence d'action;
- conception intéressante;
- utilisation en toute sécurité.
En plus de tout cela, une autre fonctionnalité utile est ajoutée - une minuterie intégrée. Avec son aide, l'utilisateur a la possibilité de contrôler le commutateur par programme. Par exemple, réglez l'heure de marche et d'arrêt dans une certaine plage de temps.
Une option de développement de commutateur unique avec une fonctionnalité de minuterie intégrée. Avec l'aide de tels dispositifs, la possibilité de contrôler l'éclairage à une heure strictement spécifiée s'ouvre. Économiser de l'électricité, c'est évident
En règle générale, ces appareils ont non seulement une minuterie, mais également un accessoire d'un type différent - par exemple, un capteur acoustique.
Dans cette variante, l'appareil fonctionne comme un contrôleur de mouvement ou de bruit. Il suffit de donner une voix ou de taper dans les mains et les lampes de l'appartement s'allumeront d'une lumière vive.
À propos, en cas de luminosité trop élevée, il existe une autre fonctionnalité - le réglage du gradateur. Des interrupteurs tactiles équipés d'un variateur vous permettent de contrôler l'intensité de la lumière.
Modification des dispositifs sensoriels - interrupteur acoustique. Il fonctionne selon une méthodologie un peu différente, mais c'est aussi un appareil qui supporte les technologies de capteurs. Dans ce cas, l'élément capteur est un microphone sensible.
Certes, il y a une nuance pour de tels développements. Les gradateurs ne prennent généralement pas en charge l'utilisation de lampes fluorescentes et LED dans les luminaires. Mais l'élimination de cette lacune est très probablement une question de temps.
Que propose le marché ?
Une large gamme d'interrupteurs à distance sans fil vous permet de choisir un produit en fonction du prix, des caractéristiques et de l'apparence.
Ci-dessous, nous ne considérons que quelques modèles proposés par le marché:
- Fenon TM-75 est un interrupteur télécommandé en plastique et conçu pour 220 V. Les caractéristiques de l'appareil incluent la présence de deux canaux, une portée de 30 mètres, une télécommande et une fonction d'allumage retardé. Chaque canal peut être connecté à un groupe d'appareils d'éclairage et contrôlé. L'interrupteur sans fil Fenon TM-75 peut être utilisé avec des lustres, des spots, des éclairages à LED et sur rail, ainsi que d'autres appareils alimentés en 220 volts.
- Inted 220V est un interrupteur radio sans fil conçu pour un montage mural. Il a une clé et est installé en combinaison avec l'unité de réception. La tension de fonctionnement du produit est de 220 volts et la portée est de 10 à 50 mètres. L'interrupteur d'éclairage sans fil est monté à l'aide de vis autotaraudeuses ou de ruban adhésif double face. Le corps est en plastique.
- INTED-1-CH est un interrupteur d'éclairage avec télécommande. Avec ce modèle, vous pouvez contrôler les sources lumineuses à distance. La puissance des lampes peut atteindre 900 W et la tension de fonctionnement du produit est de 220 V. À l'aide de l'interrupteur radio, vous pouvez contrôler l'équipement, allumer et éteindre la lumière ou l'alarme. Le produit est basé sur un récepteur et un émetteur. Ce dernier a la forme d'un porte-clés, qui a une petite taille et transmet un signal sur une distance allant jusqu'à 100 m.Le corps du produit n'est pas protégé de l'humidité, une protection supplémentaire doit donc être fournie lorsqu'il est installé à l'extérieur.
- Interrupteur tactile sans fil contrôlé par télécommande.Le produit est mural, de petite taille et en verre trempé et PVC. La tension de fonctionnement est de 110 à 220 V et la puissance nominale peut atteindre 300 W. Le forfait comprend un interrupteur, une télécommande et des boulons pour fixer l'accessoire. Le cycle de vie moyen est de 1000 clics.
- Inted 220V pour 2 récepteurs - interrupteur sans fil pour montage mural. La gestion se fait au moyen de deux clés. Le corps est en plastique. La tension de fonctionnement est de 220 V. Le nombre de canaux indépendants est de 2.
- BAS-IP SH-74 est un commutateur radio sans fil avec deux canaux indépendants. La gestion est effectuée à l'aide d'un téléphone mobile sur le système d'exploitation Android. Pour travailler, vous devez installer l'application BAS. Le modèle SH-74 est utilisé pour contrôler les lampes à incandescence d'une puissance allant jusqu'à 500 W, ainsi que les ampoules fluorescentes (limite de puissance - 200 W).
- Feron TM72 est un interrupteur sans fil qui contrôle l'éclairage à une distance allant jusqu'à 30 mètres. Les sources lumineuses sont combinées dans une unité de réception, et l'allumage et l'extinction se font à l'aide de la télécommande. Le modèle TM72 dispose de deux canaux, chacun pouvant être connecté à un groupe spécifique d'appareils. Le produit dispose d'une grande réserve de puissance par canal (jusqu'à 1 kW), ce qui vous permet de connecter différents types de source lumineuse. Un gros plus du modèle est la présence d'un délai égal à 10 à 60 secondes.
- Le commutateur sans fil Smartbuy 3 canaux 220V est conçu pour connecter des sources lumineuses à trois canaux avec une limite de puissance allant jusqu'à 280 W. La tension d'alimentation nominale est de 220 V. Le contrôle est effectué à partir de la télécommande, qui a une portée de 30 mètres.
- Z-Wave CH-408 est un interrupteur radio mural qui vous permet de programmer différents scénarios de contrôle d'éclairage. Si nécessaire, jusqu'à huit interrupteurs peuvent y être connectés. Parmi les fonctionnalités supplémentaires, il convient de souligner la gestion des appareils Z-Wave (jusqu'à 80) et la facilité de configuration, quel que soit le contrôleur principal. L'appareil est alimenté par deux batteries, lorsqu'elles sont déchargées, un signal correspondant est donné. Le firmware est mis à jour via le réseau Z-Wave. La distance maximale au contrôleur ne doit pas dépasser 75 mètres. Classe de protection - IP-30.
- Feron TM-76 est un interrupteur d'éclairage sans fil contrôlé à distance à l'aide d'un signal radio. Le récepteur est connecté à des sources lumineuses et la télécommande contrôle l'unité de réception à une distance allant jusqu'à 30 mètres. Le modèle Feron TM-76 dispose de trois canaux indépendants, auxquels vous pouvez connecter votre propre groupe d'appareils d'éclairage. La gestion dans ce cas sera effectuée séparément, à l'aide de la télécommande. La réserve de puissance maximale est de 1 kW, ce qui vous permet de connecter des lampes de différents types (y compris des lampes à incandescence). La tension de fonctionnement est de 220 V.
Introduction aux rubans
Les bandes sont souvent installées dans une niche de plafond au-dessus d'une zone spécifique de l'appartement (par exemple, au-dessus d'un lieu de couchage ou d'une salle à manger). De nombreux locataires ne peuvent pas dire exactement de quelle couleur ils ont besoin, de plus, avec le temps, le même rétroéclairage peut devenir ennuyeux. Dans une telle situation, le contrôleur RVB de la bande LED vous aidera, avec lequel le rétroéclairage peut être réglé individuellement.
Le nom RVB lui-même représente trois mots - rouge, vert, bleu, c'est-à-dire rouge, vert et bleu.Il est difficile de choisir une couleur parmi une offre de solutions de couleurs aussi médiocre, c'est pourquoi de nombreux maîtres recommandent d'installer des contrôleurs. Grâce à ces appareils, les résidents pourront ajuster les couleurs à leur guise, par exemple, jaune, orange, violet, ainsi que régler leur intensité.
Avant d'acheter des bandes LED, vous devez comprendre un peu leur classification. Généralement il y en a deux :
- CMS 3528 ;
- CMS 5050.
Les deux types de rubans diffèrent par leur taille et leurs paramètres : le premier a des côtés de 3,5 mm sur 2,8 mm, le second a 5 mm sur 5 mm, ce qui se reflète dans les noms eux-mêmes. L'abréviation SMD signifie Surface Mounted Device.
Une autre caractéristique importante est la puissance du flux lumineux. Pour SMD 3528, il est inférieur, car dans une telle bande, les LED sont à puce unique, tandis que dans SMD 5050, elles sont à trois puces. Le deuxième type brillera plus fort, mais il consommera 3 fois plus d'énergie.
Un paramètre important est le nombre de LED par mètre de ruban, où il peut y avoir 30, 60, 120 ou 240 pièces. Plus il y a de LED, plus le rétroéclairage brillera. Mais les rubans avec beaucoup de petites ampoules coûteront plus cher. Les experts conseillent de ne pas acheter d'appareils trop lumineux, car 60 diodes par mètre suffisent pour éclairer une niche au plafond. Pour décorer les meubles, vous pouvez acheter le ruban le plus simple avec 30 diodes. Ces recommandations sont optimales pour tous les intérieurs.

Pour installer un éclairage dans une niche au plafond, par exemple, vous pouvez prendre un ruban de type SMD 5050 contenant 60 diodes pour 1 mètre. Il a les caractéristiques suivantes :
- la couleur des diodes est RVB, c'est-à-dire multicolore ;
- le nombre de diodes - 60 pièces par mètre;
- puissance - 14 W / m;
- tension - 24 V.
Également sur l'emballage sera présenté l'abréviation IP avec des chiffres adjacents. Cette caractéristique indique le degré de protection. Par exemple, la case indique IP33, ce qui signifie ce qui suit :
- Le premier chiffre 3 indique le degré de protection contre la pénétration de corps étrangers et autres contacts avec le dispositif d'éclairage. Sur une échelle de 0 à 5, il indique une protection contre les particules fines jusqu'à 2,5 mm.
- Le deuxième chiffre 3 indique le degré de protection contre l'eau. Les LED sont protégées contre les éclaboussures inclinées à un angle allant jusqu'à 60 degrés.
Le ruban est enroulé sur une bobine (ou bobine), sa longueur standard est de 5 mètres, il est donc préférable d'acheter deux bobines, car il faut souvent de 5 à 8 mètres, et parfois plus, pour éclairer diverses niches. L'appareil est conditionnellement divisé en plusieurs petites sections, chacune comportant 6 LED. Les segments sont un dispositif d'éclairage complètement indépendant qui s'allumera lorsqu'il sera connecté au réseau.
La bande LED est très plastique, elle peut donc être montée dans des niches de n'importe quelle complexité et forme, sans parler des lignes droites et des transitions. Au verso des LED se trouve un ruban adhésif double face collant, grâce auquel le motif coloré adhère fermement à n'importe quelle surface.
Avantages
Les interrupteurs tactiles classiques et traversants peuvent présenter de nombreuses caractéristiques positives. Les principaux incluent:
- Fonctionnement silencieux du module principal exécutif, qui est intégré au commutateur.
- La praticité installée du circuit de commutation.
- Sécurité totale du fonctionnement du produit, car l'alimentation est fournie galvaniquement à travers le découplage.
- Un look moderne qui s'intégrera dans n'importe quel intérieur.
Il convient de noter que les produits améliorés peuvent être touchés même lorsqu'ils sont mouillés, ce qui n'est pas recommandé avec les mains avec des instruments à clavier. toucher Le réglage de l'interrupteur n'est pas un processus difficile, grâce à cela, le maître peut compléter le mécanisme Télécommande fonctionnelle.

Certaines caractéristiques des interrupteurs de marque
En plus des fonctions habituelles d'activation et d'interruption du mouvement du courant par le toucher, de nombreuses entreprises qui produisent des systèmes de contrôle de type capteur les équipent d'unités supplémentaires. Il peut ainsi s'agir d'un système d'interconnexion entre deux appareils identiques ou d'une télécommande. Le premier cas est assez intéressant dans la mesure où pour contrôler l'alimentation en énergie, vous pouvez utiliser non pas un appareil, mais plusieurs. En changeant l'état de l'un d'entre eux, les autres passent au mode de fonctionnement sélectionné. De plus, l'utilisation d'une telle technologie est justifiée dans les complexes de maisons intelligentes ou les systèmes d'alarme, où, en plus du contrôle manuel, un contrôle automatique est utilisé. Un exemple serait un système de sécurité. Lorsqu'une pénétration est détectée, la lumière s'allume, produisant un effet psychologique sur l'intrus, tout en le mettant en évidence pour une meilleure prise de vue vidéo et photo.

Configuration de la télécommande
Les interrupteurs tactiles sont vraiment très élégants - ils auront fière allure dans le hall, le couloir, la cuisine et n'importe où ailleurs. Et ces appareils sont bons car ils peuvent être contrôlés à distance. Pour ce faire, il vous suffit de commander une télécommande universelle sur Internet. Le prix de cet appareil, qui est un porte-clés avec un mousqueton et un panneau avant en métal, n'est pas si élevé.

Il y a quatre boutons sur le panneau de commande à distance, ils sont désignés en lettres latines - A, B, C, D. Cet appareil fonctionne sur une batterie 27A avec une tension de 12 volts. Une telle télécommande est compatible avec une variété d'interrupteurs tactiles, en particulier avec les interrupteurs populaires de la marque LIVOLO des séries C6 et C7.

La configuration de cette télécommande est simple. Tout d'abord, vous devez appuyer sur le bouton de l'interrupteur tactile (en même temps, il doit être en position «off») et le maintenir enfoncé jusqu'à ce que le signal sonore «Pi» soit entendu par l'appareil tactile - à temps, il s'agit de 5 secondes.
Ensuite, vous devez appuyer sur l'un des boutons de la télécommande (A, B ou C), à la suite de quoi un autre bip doit retentir - cela signifie que la procédure de «liaison» est terminée. Maintenant, le bouton sur lequel nous avons appuyé sur la télécommande pendant la liaison peut être contrôlé (désactivé, activé) par des commutateurs tactiles à distance. Tous les autres boutons des interrupteurs sont liés à la télécommande exactement de la même manière.

Il convient de noter que plusieurs appareils tactiles peuvent être liés à un seul bouton de la télécommande. Autrement dit, plusieurs boutons et même plusieurs télécommandes peuvent être liés à un seul capteur. Il existe des informations sur Internet selon lesquelles vous pouvez créer 8 de ces fixations (je ne l'ai pas essayé moi-même).
| Dans le même temps, le bouton D a une fonction légèrement différente de toutes les autres - il est conçu pour éteindre les trois lignes à la fois. |
Le détachement du capteur de la télécommande est également très simple. Pour ce faire, touchez le capteur et maintenez-le enfoncé pendant une dizaine de secondes.
Au bout de cinq secondes, le premier bip retentit, mais il n'est pas nécessaire d'en tenir compte.Et seulement lorsqu'un deuxième bip se fait entendre - tous les paramètres précédents seront réinitialisés
La portée de fonctionnement de la télécommande universelle VL-RMT-02 est de 30 mètres. C'est tout à fait suffisant pour un usage quotidien - la télécommande remplira correctement ses fonctions sur tout le territoire d'un appartement ordinaire.
Connexion d'un interrupteur tactile à touche unique Livolo VL-C701R
Voyons donc comment se connecter interrupteur tactile 220 volts. En fait, ce n'est pas différent du schéma de connexion d'un interrupteur simple.

Il y a deux bornes sur le corps de l'interrupteur marquées "L-in" et "L-load". Terminal "L-in", dont l'abréviation littérale ressemble à - "terminal de ligne en direct". Si vous utilisez la traduction électrique, cela signifie quelque chose comme ceci : "ligne sous tension" - ligne sous tension, "borne" - contact, vis de contact. En général, il s'agit d'un contact pour le raccordement d'un fil PHASE (celui qui sortait de la boîte de jonction).

Le terminal «L-load» dans le manuel d'instructions s'appelle «lightin terminal», il se traduit par quelque chose comme ceci: «lightin» - dispositifs d'éclairage, «load» - load. C'est-à-dire qu'il s'agit d'un contact pour connecter un fil qui va à une charge d'éclairage (un fil qui va à une lampe ou un lustre).
Comme vous pouvez le voir, il n'y a rien de compliqué dans ce "miracle électronique", tout est comme dans un interrupteur classique, il y a deux bornes "phase-input", "phase-output". Nous dénudons les fils à la longueur souhaitée et les connectons aux bornes.

Si vous installez un interrupteur tactile pour remplacer l'ancien, dévissez simplement les fils de l'ancien et connectez-le au nouveau. L'essentiel est de décider où se trouve la phase et de la connecter au contact souhaité de l'interrupteur tactile (contact "L-in").

La seule chose que je conseillerais, si vous utilisez un câble avec une âme toronnée, utilisez des cosses NShVI. L'interrupteur tactile a des bornes à vis, et si vous y poussez un noyau toronné nu lors du serrage, vous pouvez facilement l'écraser.
Et voici à quoi ressemble l'interrupteur Livolo vu de côté

La relation des mécanismes
Pour connecter correctement le commutateur tactile, vous devez savoir de quoi chaque nœud est responsable. Le dispositif classique fonctionne selon le schéma suivant :
- Un signal faible est formé sur l'élément sensible, qui est envoyé à l'entrée du microcircuit installé. À cet endroit, l'onde d'information entrante est amplifiée à la valeur souhaitée, après quoi l'électrode triac est alimentée à travers le transistor de commande. Toutes les manipulations de partage sont effectuées en quelques secondes.
- Le temps d'ouverture de la commande de sortie de l'élément est ajusté en fonction de la durée d'enclenchement If.
- transistor, l'utilisateur maintient l'interrupteur sur ses doigts pendant une longue période, puis le courant dans le circuit d'alimentation augmentera rapidement. Dans une telle situation, l'éclairage dans la même pièce augmentera.
- Pour éteindre les doigts, la lumière doit être maintenue sur le capteur et après avoir atteint la luminosité maximale du flux lumineux.
Si un débutant veut comprendre comment cela fonctionne, le capteur doit étudier en détail le circuit de l'unité classique. Pour l'auto-fabrication d'une pastille sensible, vous pouvez utiliser les règles habituelles du cuivre.
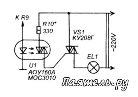
Assemblage de circuits
Passons maintenant à l'assemblage de notre gradateur. Gardez à l'esprit que le circuit peut être monté, c'est-à-dire à l'aide de fils de connexion. Mais il sera préférable d'utiliser un PCB. Pour cela, vous pouvez prendre du textolite en feuille (35x25 mm suffiront).Le gradateur, monté sur un triac à l'aide d'un circuit imprimé, permet de minimiser la taille du bloc, il aura de petites dimensions, ce qui permet de l'installer à la place d'un interrupteur classique.

Avant de commencer le travail, faites le plein de colophane, de soudure, d'un fer à souder, de pinces coupantes et de fils de connexion.
Ensuite, le circuit régulateur est assemblé selon l'algorithme suivant :
- Dessinez les schémas de connexion au tableau. Percez des trous pour les éléments de connexion. À l'aide de peinture nitro, tracez des pistes sur le schéma et déterminez également l'emplacement des plots de montage pour la soudure.
- Ensuite, la planche doit être gravée. Préparez une solution de chlorure ferrique. Prenez la vaisselle de sorte que la planche ne repose pas fermement sur le fond, mais avec ses coins, pour ainsi dire, repose contre ses murs. Pendant la gravure, retournez périodiquement la planche et remuez la solution. Dans le cas où cela doit être fait rapidement, réchauffez la solution à une température de 50 à 60 degrés.
- L'étape suivante consiste à étamer la planche et à la laver avec de l'alcool (il n'est pas souhaitable d'utiliser de l'acétone).
- Installez les éléments dans les trous réalisés, coupez les extrémités excédentaires et utilisez un fer à souder pour souder tous les contacts.
- Soudez le potentiomètre à l'aide des fils de connexion.
- Et maintenant, le circuit gradateur assemblé est testé pour les lampes à incandescence.
- Connectez l'ampoule, allumez le circuit dans le réseau électrique et tournez le bouton du potentiomètre. Si tout est assemblé correctement, la luminosité de la lampe devrait changer.













































