- Comment choisir un pilote (alimentation) pour les LED
- Assemblage de luminaires dans un boîtier avec rubans LED
- Idée N1 - Halogène pour aider
- Le principe de fonctionnement de l'ampoule LED
- Est-ce que ça vaut le coup: faites-le vous-même ou achetez
- Lampe de bureau
- Schémas des lampes LED
- Variante avec pont de diodes
- Fabrication d'éléments LED
- Luminaires pour une lumière plus douce
- Dispositifs de résistance
- Quelle puissance faut-il
- Dispositif de lampe à LED
- Schémas des lampes LED
- Schéma d'un convertisseur avec un pont de diodes
- Élément DEL
- Schémas pour une lueur plus douce
- Quels matériaux sont nécessaires pour fabriquer
- Dispositif à diodes LED
- Chauffeur
- Source de pouvoir
- Les lampes et leur effet sur les plantes
- Lampes LED sur différentes bases
- Elément important : Driver LED
Comment choisir un pilote (alimentation) pour les LED
Liens utiles:
- Composants pour assembler des phytolampes maison
- Exemples photo et vidéo de phytolampes maison pour plantes
Pour chaque diode, à son tour, la description indique la chute de tension à différents courants. Par exemple, pour une diode rouge de 660 nm à un courant de 600 mA, ce sera 2,5 V :
Le nombre de diodes pouvant être connectées au pilote, la chute de tension totale doit être dans les limites de la tension de sortie du pilote.C'est-à-dire que des diodes rouges de 24 à 33 660 nm peuvent être connectées à un pilote 50W 600 mA avec une tension de sortie de 60-83 V. (C'est-à-dire 2,5 * 24 \u003d 60, 2,5 * 33 \u003d 82,5).
Autre exemple : Nous voulons assembler une lampe bicolore rouge + bleu. Nous avons choisi un rapport rouge sur bleu de 3:1 et voulons calculer quel pilote prendre pour 42 diodes rouges et 14 bleues. Nous considérons: 42 * 2,5 + 14 * 3,5 \u003d 154 V. Donc, nous avons besoin de deux pilotes 50 W 600 mA, chacun aura 21 diodes rouges et 7 bleues, la chute de tension totale sur chacun sera de 77 V, ce qui entre dans son tension de sortie.
Maintenant quelques précisions importantes :
1) Ne cherchez pas un driver de plus de 50 W : ils le sont, mais ils sont moins efficaces qu'un ensemble similaire de drivers de puissance inférieure. De plus, ils deviendront très chauds, ce qui vous obligera à payer un supplément pour un refroidissement plus puissant. De plus, les pilotes de plus de 50 W sont généralement beaucoup plus chers, par exemple un pilote de 100 W peut être plus cher que deux pilotes de 50 W. Par conséquent, cela ne vaut pas la peine de les chasser. Oui, et c'est plus fiable lorsque les circuits LED sont divisés en sections, si quelque chose brûle soudainement, tout ne brûlera pas, mais seulement une partie. Par conséquent, il est avantageux de se diviser en plusieurs pilotes et de ne pas s'efforcer de tout accrocher à un seul. Conclusion : 50W est la meilleure option, pas plus.
2) Le courant pour les pilotes est différent : 300 mA, 600 mA, 750 mA fonctionnent. Il y a pas mal d'autres options. Dans l'ensemble, l'utilisation d'un driver de 300 mA sera plus efficace en termes d'efficacité par 1 W, il ne chargera pas non plus fortement les LED, et elles chaufferont moins et dureront plus longtemps.Mais le principal inconvénient de ces pilotes est que les diodes fonctionneront «à moitié», et qu'elles auront donc besoin d'environ deux fois plus que pour un analogique de 600 mA. Un pilote de 750 mA poussera les diodes à leurs limites, de sorte que les diodes deviendront très chaudes et nécessiteront un refroidissement très puissant et bien pensé. Mais même malgré cela, dans tous les cas, ils se dégradent par surchauffe plus tôt que la «durée de vie» moyenne des lampes à LED fonctionnant, par exemple, à un courant de 500 à 600 mA. Par conséquent, nous vous recommandons d'utiliser des pilotes 600mA. Ils s'avèrent être la solution la plus optimale en termes de rapport prix-performance-durée de vie.
3) La puissance des diodes est indiquée nominale, c'est-à-dire maximale possible. Mais ils ne sont jamais alimentés au maximum (pourquoi - voir point 2). Il est très facile de calculer la puissance réelle de la diode : il faut multiplier le courant du driver utilisé par la chute de tension de la diode. Par exemple, lors de la connexion d'un pilote de 600 mA à une diode rouge de 660 nm, nous obtiendrons la tension de diode réelle: 0,6 (A) * 2,5 (V) \u003d 1,5 W.
Assemblage de luminaires dans un boîtier avec rubans LED
Avant de commencer le montage, il est recommandé d'étudier le circuit classique d'une simple lampe connectée à un réseau 220 volts. Il se compose de deux résistances de 12 kΩ et de deux LED connectées en parallèle. Ce schéma est utilisé pour un nombre pair de lampes à LED.

Si un nombre impair de LED est utilisé, un pilote doit être inclus dans le circuit pour stabiliser le courant et la tension de sortie. Il est recommandé d'acheter un produit prêt à l'emploi adapté à une lampe spécifique.L'auto-assemblage du pilote est réalisé à l'aide d'un pont redresseur, de condensateurs et de diodes ordinaires utilisés pour convertir la tension du secteur en une tension avec la valeur et la fréquence souhaitées. Le rôle des résistances dans ce circuit est de limiter le courant.
L'une des options de lampe les plus simples est une bande LED, qui est fixée à n'importe quelle surface plane avec du ruban adhésif double face. Les lampes non fonctionnelles peuvent servir de base, à condition que leurs dimensions correspondent aux dimensions du ruban. Lorsque tous les travaux préparatoires sont terminés, vous pouvez commencer à fabriquer des lampes à LED de vos propres mains.

Après la fixation, toute la partie travaillante est connectée à l'alimentation, que vous pouvez acheter prête à l'emploi ou l'assembler vous-même. Dans ce dernier cas, l'unité assemblée peut être placée à l'intérieur du boîtier du luminaire, tandis que l'unité d'alimentation finie est installée uniquement à côté du luminaire. Dans les deux cas, le dispositif d'éclairage assemblé sera soigné et économique, fournissant un éclairage normal de la surface de travail.
Lors du montage, une attention particulière doit être portée à la qualité de l'isolation de toutes les pièces conductrices.
Idée N1 - Halogène pour aider
L'option la plus simple n'est pas de réinventer la roue à partir de zéro, mais d'utiliser une lampe d'éclairage ancienne ou grillée pour la base. Parmi la grande variété d'équipements d'éclairage, les ampoules halogènes sont assez répandues. Dans la vie de tous les jours, leurs modèles à culot G et GU sont particulièrement populaires, nous allons donc envisager la fabrication d'une lampe à LED en prenant l'exemple d'une telle lampe.
Pour le travail, vous aurez besoin des éléments suivants:
- LED - fournissent un flux lumineux, la puissance d'une ampoule maison dépendra de ses caractéristiques techniques. À ces fins, il est souhaitable d'avoir les mêmes éléments LED, car cela simplifiera le calcul et le principe de leur connexion.
- Résistances - au cas où vous auriez besoin de limiter le courant dans le circuit des pièces LED, vous pouvez toutefois vous en passer si la résistance des LED est suffisante pour le schéma de connexion sélectionné.
- Colle, mastic ou autre matériau pour fixer les éléments LED.
- Fils de connexion, base pour fixer les LED dans l'ampoule LED.
- Outils de serrurier (tournevis, marteau, pinces), fer à souder pour le raccordement électrique des pièces LED et résistives.
Lorsque vous choisissez le nombre de LED dans une lampe, dessinez d'abord une disposition sur la plaque, puis choisissez comment les connecter - série ou série-parallèle. Vous ne pouvez choisir un circuit parallèle pour une lampe LED maison que si chaque pièce est conçue pour 12 V ou si vous limitez la tension pour chacune d'elles avec une résistance.
Vous pouvez créer vous-même la disposition de la future lampe ou utiliser le formulaire standard:
Riz. 1 : Disposition des voyants
Le processus de fabrication d'une ampoule LED comprendra les étapes suivantes :
À l'aide d'un tournevis, retirez le mastic des broches de la base de l'ancienne lampe et assommez-les avec un marteau ou une pince.
Riz. 2. Retirez le mastic des broches
Il est important de ne pas en faire trop pour ne pas casser le boîtier. Préparez la base pour les leds, textolite, getinaks, carton électrique conviennent, du papier collé sur une feuille d'aluminium conviendra également
Découpez un cercle de diamètre approprié en fonction des dimensions intérieures du luminaire halogène
Préparez la base pour les leds, textolite, getinax, carton électrique conviennent, du papier collé sur une feuille d'aluminium conviendra également. Découpez un cercle de diamètre approprié aux dimensions intérieures du luminaire halogène.
Riz. 3 : préparez la base pour les LED
- Conformément à la disposition choisie, faites des trous dans la base, pour cela vous pouvez utiliser une découpe, une perforatrice ou un couteau.
- Installez les LED dans les trous de la base et fixez-les avec de la colle.
Riz. 4. Fixez les LED à la base
Soudez les éléments LED dans la lampe de manière à ce que le courant traversant chacun d'eux ou un groupe séparé ne dépasse pas la valeur autorisée. Vous pouvez vous organiser en groupes à votre guise; pour limiter l'intensité du courant, vous pouvez installer une résistance dans le circuit. Lors de la soudure, veillez à respecter la polarité des fils.
Riz. 5. Souder selon le schéma sélectionné
- Soudez deux morceaux de fil de cuivre aux conclusions obtenues à partir des éléments semi-conducteurs "+" et "-". Il n'est pas permis de les connecter avec des torsions conformément à la clause 2.1.21 du PUE.
- A la fin de la soudure, il est conseillé de recouvrir ou de remplir les pattes et joints de colle, cela servira de diélectrique pour la nouvelle lampe.
- Installez le disque avec les éléments LED dans le boîtier de l'ampoule.
Riz. 6. Installez le lecteur dans le boîtier
Collez-le autour du périmètre pour le fixer au réflecteur. Maintenant que vous avez un appareil assemblé fini entre vos mains, n'oubliez pas de marquer les bornes.
Cependant, notez que vous ne pouvez pas connecter la lampe directement à un réseau 220 Volt, puisque l'appareil sera conçu pour du 12 V.
Le principe de fonctionnement de l'ampoule LED
Le fonctionnement des lampes à LED est basé sur l'action d'un semi-conducteur d'une taille de 1-2 mm. À l'intérieur, il y a un mouvement de particules élémentaires chargées qui convertissent le courant en courant continu à partir d'un courant alternatif. Cependant, le cristal de la puce a un autre type de conductivité électrique - les électrons négatifs.
Fig.1 - le principe de fonctionnement des lampes à LED.
Le côté avec le moins d'électrons est appelé le type p. L'autre, où il y a plus de particules, est de "type n". Lorsqu'ils entrent en collision, des particules de lumière, des photons, sont générées. Si le système est sous tension, les LED continueront à émettre un flux de lumière. Toutes les ampoules LED modernes fonctionnent sur ce principe.
Est-ce que ça vaut le coup: faites-le vous-même ou achetez
Dans la fabrication de leur
Les panneaux d'éclairage manuel à base de bande LED présentent plusieurs avantages :
- Économie. Acheté
les modèles avec des caractéristiques d'éclairage similaires coûteront plusieurs
fois plus cher que le coût du fait maison. - Conception et
implémentations de conception. Vous pouvez créer un panneau LED de vos propres mains
n'importe quelle forme, taille et intensité lumineuse pour des tâches spécifiques, ce qui n'est pas toujours disponible
dans la version du magasin, et la commande auprès du maître sera encore plus chère. - À
utiliser des matériaux de qualité et des équipements bien conçus
une telle lampe durera plus d'une douzaine sans aucune urgence
années.
Cependant, avec tous les avantages
dans assemblage à faire soi-même Les panneaux de glace ont aussi des inconvénients :
- Utilisation de bandes LED de mauvaise qualité, fausses et bon marché.Leur durée de vie se termine rapidement, l'appareil devra donc être refait, réparé.
- Calcul incorrect du bloc d'alimentation et du contrôleur.
- Le chauffage des LED avec une intensité lumineuse suffisante n'a pas été pris en compte. La luminosité des cristaux de glace chute rapidement et certains s'éteignent complètement.
- Mauvaise qualité des composants.
- Paramètres instables du courant électrique à la sortie du transformateur.

Si vous avez de l'expérience, de la confiance en vous et la disponibilité de matériaux éprouvés de haute qualité, vous pouvez commencer à fabriquer votre propre panneau LED. Sinon, il est plus rentable de le commander auprès d'un professionnel ou simplement de l'acheter dans un magasin fiable.
Lampe de bureau
Vous pouvez créer une applique murale, une lampe de table ou un lampadaire créatif dans votre bureau à partir de plusieurs dizaines de LED. Mais pour cela, il y aura un flux de lumière qui ne sera pas suffisant pour la lecture, un niveau d'éclairage suffisant du lieu de travail est nécessaire ici.
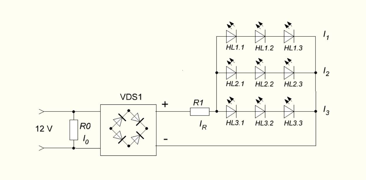
Vous devez d'abord déterminer le nombre de LED et la puissance nominale.
Après avoir découvert la capacité de charge du pont de diodes redresseur et du condensateur. Nous connectons un groupe de LED au contact négatif du pont de diodes. Nous connectons toutes les LED, comme indiqué sur la figure.
Schéma : connexion des lampes
Soudez les 60 LED ensemble. Si vous avez besoin de connecter des LED supplémentaires, continuez simplement à les souder en série plus à moins. Utilisez des fils pour connecter le négatif d'un groupe de LED à l'autre jusqu'à ce que l'ensemble du processus d'assemblage soit terminé. Ajoutez maintenant un pont de diodes. Connectez-le comme indiqué dans l'image ci-dessous.Câble positif au câble positif du premier groupe de LED, connectez le câble négatif au câble commun de la dernière LED du groupe.
Fils LED courts
Ensuite, vous devez préparer la base de l'ancienne ampoule en coupant les fils de la carte et en les soudant aux entrées CA du pont de diodes, marquées d'un signe ~. Vous pouvez utiliser des attaches en plastique, des vis et des écrous pour connecter deux cartes ensemble si toutes les diodes sont placées sur des cartes séparées. N'oubliez pas de remplir les planches de colle, en les isolant d'un court-circuit. Il s'agit d'une lampe LED réseau assez puissante qui durera jusqu'à 100 000 heures de fonctionnement continu.
Schémas des lampes LED
Tout d'abord, vous devez développer une option d'assemblage. Il existe deux méthodes principales, chacune avec ses avantages et ses inconvénients. Ci-dessous, nous les examinerons plus en détail.
Variante avec pont de diodes
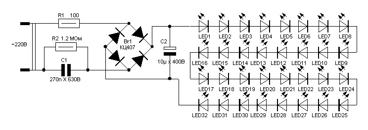
Le circuit comprend quatre diodes connectées dans des directions différentes. Grâce à cela, le pont acquiert la capacité de transformer le courant secteur de 220 V en un courant pulsé.
Le circuit en pont LED est simple et logique. Même un maître novice qui maîtrise les bases du travail indépendant peut l'exécuter.
Cela se passe comme suit : lorsque des alternances sinusoïdales traversent deux diodes, elles changent, ce qui provoque une perte de polarité.
Lors de l'assemblage, un condensateur est connecté à la sortie positive devant le pont; devant la borne négative - une résistance de 100 ohms. Un autre condensateur est installé derrière le pont : il sera nécessaire pour lisser les chutes de tension.
Fabrication d'éléments LED
Le moyen le plus simple de créer une lampe à LED consiste à créer une source de lumière à partir d'une lampe cassée.Il est nécessaire de vérifier le fonctionnement des pièces détectées, ce qui peut être fait à l'aide d'une batterie 12 V.
Les éléments défectueux doivent être remplacés. Pour ce faire, dessoudez les contacts, retirez les éléments grillés, mettez-en de nouveaux à leur place
Il est important de respecter l'alternance des anodes et des cathodes, qui sont montées en série
Si vous n'avez besoin de changer que 2 à 3 pièces de la puce, il vous suffit de les souder aux zones où se trouvaient auparavant les composants défaillants.
Avec un auto-assemblage complet, vous devez connecter 10 diodes à la suite, en respectant les règles de polarité. Plusieurs circuits complétés sont soudés aux fils.
Dans la fabrication de la lampe, vous pouvez utiliser des cartes avec des LED, que l'on peut trouver dans des appareils grillés.
Il est seulement important de vérifier leurs performances. Lors de l'assemblage des circuits, il est important de s'assurer que les extrémités soudées ne se touchent pas, car cela peut entraîner un court-circuit de l'appareil et une défaillance du système.
Lors de l'assemblage des circuits, il est important de s'assurer que les extrémités soudées ne se touchent pas, car cela peut entraîner un court-circuit de l'appareil et une défaillance du système.
Luminaires pour une lumière plus douce
Pour éviter la caractéristique de scintillement des lampes à LED, le schéma décrit ci-dessus peut être complété par plusieurs détails. Ainsi, il devrait être composé d'un pont de diodes, de résistances de 100 et 230 ohms, de condensateurs de 400 nF et 10 uF.
Pour protéger l'appareil des chutes de tension, une résistance de 100 ohms est placée au début du circuit, suivie d'un condensateur de 400 nF, après quoi un pont de diodes est installé et une autre résistance de 230 ohms, suivie de la chaîne LED assemblée.
Dispositifs de résistance
Un schéma similaire est également tout à fait accessible à un maître novice. Il nécessite deux résistances 12k et deux chaînes du même nombre de LED qui sont soudées en série par rapport à la polarité. Dans ce cas, une bande du côté de R1 est connectée à la cathode et l'autre - à R2 - à l'anode.
Les lampes fabriquées selon ce schéma ont une lumière plus douce, car les éléments actifs sont allumés à tour de rôle, grâce à quoi la pulsation des flashs est presque imperceptible à l'œil nu.
Pour calculer la puissance de la lampe, vous devez connaître la quantité de courant qui traverse les LED. Cette valeur peut être calculée à l'aide de la formule ci-dessus. Dans ce cas, il faut tenir compte du fait que la chute de tension dans les 12 LED connectées en série est d'environ 36V
Les appareils sont utilisés avec succès comme lampe de table et à d'autres fins. Pour créer un éclairage optimal, les experts recommandent d'utiliser des bandes de 20 à 40 diodes. Un plus petit nombre donne un petit flux lumineux, la connexion d'un plus grand nombre d'éléments est techniquement assez difficile à réaliser.
Quelle puissance faut-il
L'alimentation ne peut fonctionner longtemps, de manière stable et fiable que si elle est correctement dimensionnée en termes de puissance conformément aux règles suivantes :
- Vous devez d'abord décider combien et quelles LED seront incluses dans le circuit. Par exemple, un mètre de bande de glace SMD 5050 avec 60 LED consomme 14 watts.
- Ensuite, vous devez calculer la charge totale consommée. Si un total de 5 mètres d'une telle bande LED est utilisé (à partir de l'exemple discuté ci-dessus), la puissance totale sera de 14x5 = 70 watts.
- Vous devez maintenant déterminer la puissance pratique de l'alimentation. Cela devrait être 20% de plus. Dans ce cas (70 W x 0,2) + 70 W = 84 W.
Si l'alimentation est mal calculée, les LED commenceront à surchauffer constamment, ce qui finira par entraîner leur défaillance rapide ou une détérioration de la lueur.

Le pilote et l'alimentation des LED sont des appareils complètement différents. Le premier, en règle générale, remplit la fonction de redressement et de stabilisation du courant à la sortie, et le second l'abaisse également à la valeur requise.
Dispositif de lampe à LED
La lampe LED se compose des six parties suivantes :
- Diode électro-luminescente;
- socle;
- chauffeur;
- diffuseur;
- radiateur.
L'élément de commande d'un tel appareil est une LED qui génère un flux d'ondes lumineuses.

Les appareils à LED peuvent être conçus pour différentes tensions. Les plus demandés sont les petits produits pour 12-15 W et les plus gros luminaires pour 50 watts
Le socle, qui peut avoir un aspect et une taille différents, est également utilisé pour d'autres types de lampes - fluorescentes, halogène, incandescent. Dans le même temps, certains appareils à LED, tels que les bandes de LED, peuvent se passer de cette pièce.
Un élément important de la conception est le pilote, qui convertit la tension du secteur en un courant sur lequel le cristal fonctionne.
Le fonctionnement efficace de la lampe dépend en grande partie de ce nœud. De plus, un pilote de haute qualité avec une bonne isolation galvanique fournit un flux lumineux constant et brillant sans aucune trace de clignotement.
Une LED conventionnelle produit un faisceau lumineux directionnel. Pour modifier l'angle de sa distribution et fournir un éclairage de haute qualité, un diffuseur est utilisé.Une autre fonction de ce composant est de protéger le circuit des influences mécaniques et naturelles.
Le radiateur est conçu pour évacuer la chaleur dont l'excès peut endommager l'appareil. Les performances fiables du dissipateur thermique optimisent les performances de la lampe et prolongent sa durée de vie.
Plus cette partie est petite, plus la charge thermique que la LED devra supporter est importante, ce qui affectera la vitesse de son épuisement.
Schémas des lampes LED
L'alignement de la transpiration variable et la création de la puissance et de la résistance nécessaires pour les luminaires à LED sont résolus de deux manières. Les régimes peuvent être conditionnellement divisés en:
- avec pont de diodes ;
- résistance, avec un nombre pair d'éléments LED.
Chaque option a des schémas simples et ses propres avantages.
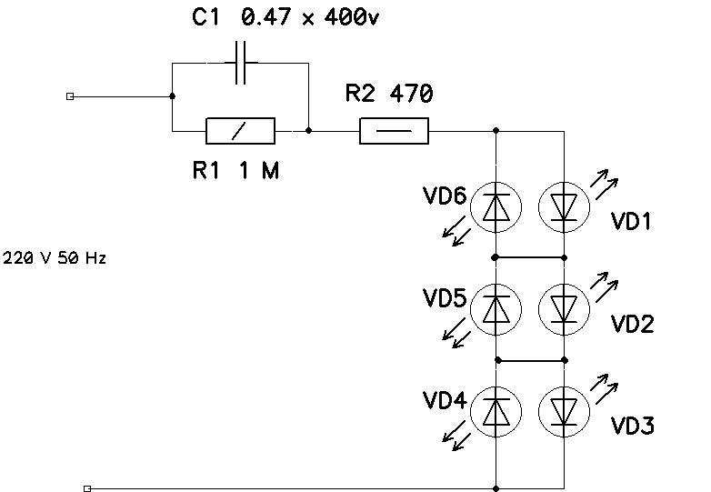
Schéma d'un convertisseur avec un pont de diodes
Le pont de diodes est constitué de 4 diodes dirigées dans des directions différentes. Sa tâche est de transformer un courant alternatif sinusoïdal en un courant pulsé. Chaque demi-onde traverse deux éléments et le moins change sa polarité.
Dans le circuit, pour une lampe à LED, un condensateur C10,47x250 v est connecté au côté positif du pont à partir de la source CA. Une résistance de 100 ohms est placée devant la borne négative. Derrière le pont, parallèlement à celui-ci, un autre condensateur est installé - C25x400 v, qui atténue la chute de tension. Il est facile de réaliser un tel schéma de vos propres mains, il suffit d'avoir les compétences nécessaires pour travailler avec un fer à souder.
Élément DEL
La carte avec des éléments LED est utilisée en standard, à partir d'une lampe défaillante. Il est nécessaire de vérifier avant le montage que toutes les pièces fonctionnent. Pour cela, une batterie 12 V est utilisée, elle peut provenir d'une voiture. Les éléments qui ne fonctionnent pas peuvent être remplacés en dessoudant soigneusement les contacts et en en mettant de nouveaux.Portez une attention particulière à l'emplacement des pattes d'anode et de cathode. Ils sont connectés en série.
Lors du remplacement de 2 à 3 pièces, il vous suffit de les souder en fonction de la position occupée par les éléments défaillants.
Lors de l'assemblage d'une nouvelle lampe à LED de vos propres mains, vous devez vous rappeler une règle simple. Les lampes sont connectées 10 en série, puis ces circuits sont connectés en parallèle. En pratique, cela ressemble à ceci :
- Mettez 10 LED à la suite et soudez les pattes de l'anode de l'une avec la cathode de la seconde. Il s'avère 9 connexions et une queue libre sur les bords.
- Souder toutes les chaînes aux fils. À une cathode se termine, à l'autre anode.
Dans les textes, la désignation verbale des contacts est souvent utilisée, icônes sur les schémas. Rappel pour les électriciens débutants :
- cathode, positif - "+", rejoint le moins;
- L'anode est négative - "-", rejoint le plus.
Lors de l'assemblage de circuits de vos propres mains, assurez-vous que les extrémités soudées ne touchent pas les autres. Cela conduira à un court-circuit et brûlera tout le circuit que vous avez réussi à faire.
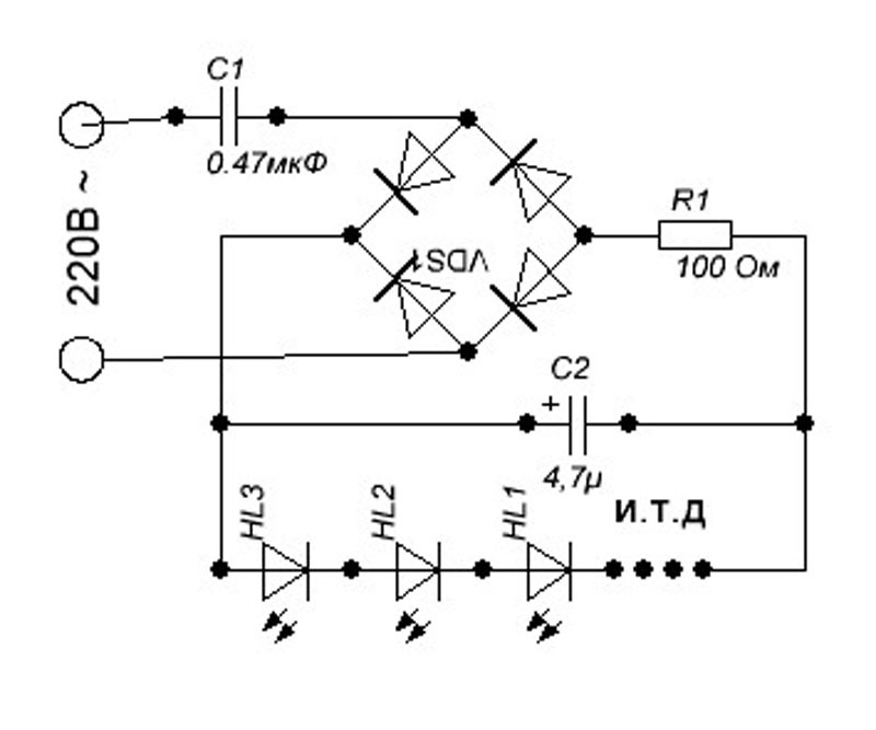
Schémas pour une lueur plus douce
Pour que la lampe LED n'irrite pas les yeux en clignotant, plusieurs détails doivent être ajoutés au schéma de montage. En général, le convertisseur de courant se compose de :
- pont de diodes ;
- Condensateurs 400 nF et 10 uF ;
- Résistances 100 et 230 ohms.
Pour se protéger contre les surtensions, une résistance de 100 ohms est d'abord placée et un condensateur de 400 nF est soudé derrière. Dans la version précédente, ils sont installés à différentes extrémités de l'entrée. Derrière le condensateur après le pont de diodes, une autre résistance de 230 ohms est installée. Il est suivi d'une série de LED (+).
Quels matériaux sont nécessaires pour fabriquer
Pour assembler une ampoule, vous devez acheter les éléments structurels suivants :
- Cadre;
- LED (individuellement ou montées sur une bande);
- diodes redresseuses ou pont de diodes ;
- fusibles (s'il y a une lampe inutile brûlée, ils peuvent en être retirés);
- condensateur. La capacité et la tension doivent correspondre au nombre de puces et au schéma de câblage ;
- si vous devez fabriquer un cadre pour installer des puces, vous devez acheter un matériau résistant à la chaleur qui ne conduit pas le courant. Le métal ne fonctionnera pas, il est donc préférable d'acheter du carton épais ou du plastique durable.
Parmi les outils de travail, vous aurez besoin d'une pince, d'un fer à souder, de ciseaux, d'un support et d'une pince à épiler. Vous aurez également besoin de clous liquides ou de colle pour monter les LED si vous utilisez du carton.
Dispositif à diodes LED
Le dispositif d'une lampe LED 220 volts n'est pas très compliqué et peut très bien être envisagé même à un niveau amateur. La lampe LED classique 220 volts comprend les éléments obligatoires suivants :
- Corps de palier avec plinthe ;
- Lentille diffusante spéciale;
- Radiateur à dissipation de chaleur ;
- Module LED ;
- Pilotes de lampes à DEL ;
- Source de courant.
Vous pouvez vous familiariser avec la structure d'une lampe LED 220 volts (technologie COB) dans la figure ci-dessous.
La structure de l'illuminateur LED
Ce dispositif LED est fabriqué en une seule unité et contient dans sa conception un grand nombre de cristaux homogènes, qui sont soudés lors de l'assemblage pour former de nombreux contacts. Pour le connecter au driver, il suffit de connecter une seule des paires de contacts (le reste des cristaux est connecté en parallèle).
Dans leur forme, ces produits peuvent être ronds et cylindriques, et ils sont connectés au réseau par une base filetée ou à broche spéciale.Pour un système LED public, en règle générale, les luminaires sont sélectionnés avec un indice de température de couleur de 2700K, 3500K ou 5000K (dans ce cas, les gradations du spectre peuvent prendre n'importe quelle valeur). De tels dispositifs sont assez souvent utilisés à des fins décoratives et pour éclairer des bannières publicitaires et des panneaux d'affichage.
Considérez les modules individuels de la lampe LED plus en détail.
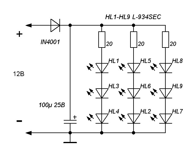
Chauffeur
Sous une forme simplifiée, le circuit de commande utilisé pour alimenter la lampe à partir d'un réseau de 220 volts ressemble à celui illustré dans la figure ci-dessous.
Schéma du pilote le plus simple
Le nombre de pièces de ce dispositif, qui remplit une fonction d'adaptation, est relativement faible, ce qui s'explique par les caractéristiques de conception du circuit. Son circuit électrique contient deux résistances d'extinction R1, R2 et des LED HL1 et HL2 qui leur sont reliées selon un principe anti-parallèle.
Informations Complémentaires. Cette inclusion d'éléments limiteurs assure la protection du circuit contre les surtensions inverses de la tension d'alimentation. De plus, à la suite d'une telle inclusion, la fréquence du signal arrivant aux lampes double (jusqu'à 100 Hz).
La tension d'alimentation secteur avec une valeur efficace de 220 volts est fournie au circuit via le condensateur de limitation C1, à partir duquel elle est fournie au pont redresseur, puis directement à la lampe.
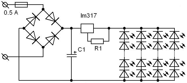
Source de pouvoir
Un circuit d'alimentation de lampe à LED typique est illustré dans la figure ci-dessous.
Schéma d'un module d'alimentation avec un driver
Cette partie du dispositif d'éclairage est réalisée sous la forme d'une unité séparée et peut donc être librement retirée du boîtier (dans le but de le réparer vous-même, par exemple). À l'entrée du circuit, il y a un électrolyte redresseur (condensateur), après quoi les ondulations avec une fréquence de 100 Hertz disparaissent partiellement.
La résistance R1 est nécessaire à la formation d'une chaîne de décharge de condensateur lorsque le circuit est déconnecté de la source d'alimentation.
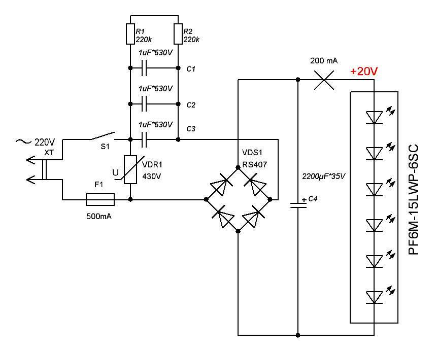
Les lampes et leur effet sur les plantes
Les jardiniers débutants sont souvent confrontés à de nombreux problèmes. L'un d'eux est l'éclairage des serres. La science a depuis longtemps prouvé l'effet positif de la lumière sur les plantes. Il convient de rappeler l'analyse spectrale de la lumière blanche. Il se compose de couleurs vertes, bleues et rouges. Presque toutes les plantes ont des feuilles vertes. Cela signifie qu'ils absorbent eux-mêmes le bleu et le rouge de la lumière du soleil et réfléchissent le vert, ils n'en ont absolument pas besoin.
Si nous mélangeons du rouge avec du bleu, nous obtenons du violet. C'est exactement ce dont les plantes ont besoin. Par conséquent, pour leur croissance, il est préférable d'utiliser un éclairage LED, d'utiliser des lampes pour les serres qui n'ont pas de vert. Ils ne contiennent pas non plus de couleurs ultraviolettes et infrarouges nocives. Par conséquent, la gamme de lampes à LED est aujourd'hui considérée comme la plus efficace pour mettre en valeur la future récolte.

Le principe de fonctionnement d'une LED classique est très simple. Un courant lui est appliqué, qui, à son tour, est converti en rayons lumineux. L'ampoule LED se compose des pièces suivantes :
- Système optique;
- corps;
- substrat dissipateur de chaleur.

Ces lampes pour la maison et la serre sont assez chères, mais elles peuvent bien fonctionner à basse température. Les températures élevées, en revanche, réduisent considérablement leur ressource et peuvent désactiver la LED.Les lampes dues au substrat ne chauffent pas. Ils peuvent être placés à côté des plantes. La connexion au réseau se fait à l'aide d'une base conventionnelle E27 et E14
Lors de l'achat de lampes ou de bandes LED, vous devez faire attention aux paramètres suivants :
- la superficie du territoire éclairé;
- durée de vie de la lampe ;
- tension d'alimentation ;
- alimentation de l'appareil ;
- angle d'éclairage ;
- la taille;
- le poids.
L'angle d'éclairage peut être de 90 à 360°. Les dimensions et le poids des appareils d'éclairage présentent également des différences importantes. Vous pouvez vérifier si la lampe scintille en la regardant dans le viseur d'un appareil photo numérique. Comment fabriquer une lampe LED de vos propres mains? Il est nécessaire dans sa fabrication de prendre en compte plusieurs facteurs :
Pour contrôler la lampe, vous avez besoin d'un appareil spécial - un pilote qui doit être inséré dans la base.
Pour une serre de grande surface, des ampoules haute puissance appropriées sont nécessaires.

Il y a beaucoup de LED dans les lampes à haute puissance. Il peut y en avoir plus d'une centaine. Souvent en usine, les lampes pour serres sont équipées de LED rouges et bleues. Des réflecteurs spéciaux fournissent un éclairage LED directionnel pour la serre. Chaque plante plantée dans ce cas reçoit une certaine portion de lumière. L'éclairage est allumé matin et soir.
Les lampes pour serres présentent les avantages suivants:
- ils sont très économiques ;
- avoir une grande durabilité;
- avoir un rendement lumineux élevé ;
- économiser l'électricité;
- les produits sont respectueux de l'environnement;
- ne nécessitent pas d'élimination dans des conditions particulières ;
- ne pas nuire aux plantes et aux humains ;
- diffèrent dans la maintenabilité ;
- la récolte mûrit 10 à 15 jours plus tôt que d'habitude.
Les lampes pour serres consomment 10 fois moins d'électricité que d'habitude.Ils peuvent travailler en continu pendant au moins 50 000 heures, et souvent jusqu'à 100 000 heures. Il a plus de 10 ans. Même après une telle période de combustion, ils réduisent simplement le niveau de flux lumineux, mais ils ne s'éteignent pas toujours. Le seul inconvénient de l'éclairage de serre à LED est le coût élevé de l'équipement. Par conséquent, cela vaut la peine d'essayer de fabriquer vous-même des lampes pour la culture de plantes.
Lampes LED sur différentes bases
Une version économique de la lampe à LED peut être fabriquée de vos propres mains sur la base d'une lampe grillée. Pour ce faire, il est nécessaire de démonter soigneusement la lampe grillée sans endommager la base et de la nettoyer et de la dégraisser. Dans la base, nous plaçons une résistance de protection de 100 Ohm et deux condensateurs de 220 nF dont la tension de fonctionnement est de 400 V, un condensateur de 10 microfarad responsable de l'absence de scintillement, un redresseur (pont de diodes) et des LED dans un rapport de 1 ( lueur rouge) à 3 (blanc). Nous connectons les composants du circuit par soudure et isolons avec de la colle de montage, en remplissant tout l'espace de la base entre les parties du circuit et en les fixant.
En plus d'une lampe conventionnelle, une lampe halogène est utilisée pour créer une lampe LED de vos propres mains.
Pour assembler une lampe sur une lampe halogène, les composants suivants sont nécessaires :
- schéma de montage, que vous pouvez créer vous-même ou prendre sur Internet;
- LED ;
- lampe halogène non fonctionnelle;
- colle à séchage rapide;
- fil de cuivre;
- fer à souder et soudure;
- substrat en aluminium de 0,2 mm d'épaisseur, qui remplacera le radiateur;
- résistances ;
- perforateur.
Le processus d'assemblage se déroule dans l'ordre suivant :
- Nous nettoyons la lampe halogène de tous les composants et mastics.
- Nous le sortons du réflecteur.
- Nous préparons un disque réflecteur sur lequel les LED seront situées. Nous collons le disque sur un substrat en aluminium (vous pouvez obtenir un modèle de disque sur Internet) et y faisons des trous.
- Selon le schéma, nous plaçons les LED sur le disque avec leurs jambes vers le haut, en tenant compte de leur polarité. On roule un peu de colle entre eux, en évitant le contact avec les contacts.
- Nous soudons les contacts des LED de sorte que la chaîne commence par une polarité positive ("+") et se termine par une polarité négative ("-").
- Nous connectons les contacts positifs ensemble par soudure.
- En soudant, nous attachons des résistances aux contacts négatifs et connectons leurs contacts les uns aux autres avec de la soudure, obtenant des résistances chargées négativement.
- Nous connectons également les contacts des résistances entre elles et y soudons des fils de cuivre. Pour éviter un court-circuit, remplissez l'espace entre les contacts et les fils avec de la colle.
- Nous collons le disque et le réflecteur halogène ensemble.
- Après polymérisation de l'adhésif, une alimentation 12 V peut être connectée.
Elément important : Driver LED
Pour le bon fonctionnement de l'appareil DIY LED, vous devez résoudre le problème avec le pilote. Le schéma de ce nœud est assez simple. L'algorithme de fonctionnement consiste à faire passer un courant alternatif de 220V au pont de diodes à travers le condensateur C1.
Le courant redressé passe aux LED HL1-HL27 connectées en série, dont le nombre peut atteindre 80 pièces.
Le pilote d'un appareil LED fait maison est assemblé selon le schéma ci-dessus. Vous pouvez également utiliser des éléments prêts à l'emploi bp 3122, bp 2832a ou bp 2831a
Pour éviter le scintillement et obtenir une couleur uniformément uniforme, il est souhaitable d'utiliser le condensateur C2, qui doit avoir autant de capacité que possible.







































