Interrupteur avec variateur : appareil, critères de sélection et aperçu des fabricants

Interrupteur avec gradateur : schémas de câblage

Connecter un gradateur

L'installation s'effectue, ainsi que l'installation de l'interrupteur, en coupant le fil de phase de charge. Cependant, afin d'installer qualitativement l'appareil et de vérifier son fonctionnement normal, il est recommandé de faire appel à un ingénieur électricien professionnel pour cela.

Interrupteur avec variateur : appareil, critères de sélection et aperçu des fabricants

Gradateur - qu'est-ce que c'est, principe de fonctionnement du gradateur, avantages et inconvénients, portée, schéma de connexion de l'appareil

Interrupteur avec variateur : appareil, critères de sélection et aperçu des fabricants

Schéma de connexion du gradateur

Interrupteur avec variateur : appareil, critères de sélection et aperçu des fabricants

Comment faire Gradateur bricolage

Interrupteur avec variateur : appareil, critères de sélection et aperçu des fabricants

Raccordement d'un gradateur : schémas de câblage et notice d'installation

Interrupteur avec variateur : appareil, critères de sélection et aperçu des fabricants

Gradateur pour lampes LED

Interrupteur avec variateur : appareil, critères de sélection et aperçu des fabricants

Installation du commutateur: schéma d'installation, comment connecter les fils

Classification des gradateurs

Il existe deux types de gradateurs - monobloc et modulaire.Les systèmes monoblocs sont fabriqués comme une seule unité et sont conçus pour être installés dans un boîtier en tant qu'interrupteur. Les gradateurs monoblocs, en raison de leur petite taille, sont populaires pour une installation dans des cloisons minces. Le champ d'application principal des systèmes monoblocs concerne les appartements dans des immeubles à plusieurs étages.

Il existe plusieurs types de dispositifs monoblocs sur le marché :

  1. Avec réglage mécanique. Le contrôle s'effectue à l'aide d'un cadran rotatif. De tels gradateurs ont une conception simple et un faible coût. Au lieu d'une méthode de commande rotative, une version push est parfois utilisée.
  2. Avec commande à bouton-poussoir. Ce sont des mécanismes plus complexes techniquement et fonctionnels. La multifonctionnalité est obtenue en regroupant les contrôleurs contrôlés à partir de la télécommande.
  3. modèles sensoriels. Ce sont les appareils les plus avancés et les plus chers. De tels systèmes s'intègrent bien dans l'intérieur environnant, particulièrement décoré dans un style moderne. Les commandes sont transmises à l'aide d'un signal infrarouge ou de fréquences radio.

Interrupteur avec variateur : appareil, critères de sélection et aperçu des fabricants

Les systèmes modulaires sont similaires aux disjoncteurs. Ils sont placés dans des boîtes de jonction sur des rails DIN. Des dispositifs modulaires sont utilisés pour éclairer les paliers et les couloirs. De plus, les systèmes modulaires sont populaires dans les maisons privées où il est nécessaire d'éclairer les zones environnantes. Les gradateurs modulaires sont contrôlés par un bouton à distance ou un interrupteur à clé.

Selon les caractéristiques de conception, on distingue les modifications simples, doubles et triples. Dans la plupart des cas, les consommateurs choisissent des gradateurs simples.

Interrupteur avec variateur : appareil, critères de sélection et aperçu des fabricants

Fonctions supplémentaires

Les modèles modernes ont des fonctionnalités avancées :

  1. Travail de la minuterie.
  2. La possibilité d'intégrer un gradateur dans un système à plus grande échelle - "maison intelligente".
  3. Le variateur, si nécessaire, permet de créer l'effet de la présence des propriétaires dans la maison. La lumière s'allumera et s'éteindra dans différentes pièces selon un certain algorithme.
  4. Fonction de miroitement artistique. De même, les lumières de la guirlande de sapin de Noël clignotent.
  5. Possibilité de commande vocale du système.
  6. En standard, les commandes sont données depuis la télécommande.

Conseils de choix et d'utilisation

Souvent, un gradateur est acheté pour réduire considérablement les factures d'électricité. Il faut comprendre que de grosses économies ne fonctionneront pas, mais il sera toujours possible de réduire les coûts de 15 à 17 %.

Lors du choix d'un modèle, faites attention au design. Les fabricants proposent différentes collections qui diffèrent non seulement par leurs caractéristiques techniques, mais également par leur design extérieur - couleur, forme, taille du panneau décoratif. N'oubliez pas que les mécanismes des régulateurs sont sensibles à tout excès de température dans l'appartement, généralement il est limité à +27 à -28°C

Rappelons que les mécanismes des régulateurs sont sensibles à tout excès de température dans l'appartement, généralement celui-ci est limité à +27 à -28°C.

Pour le fonctionnement normal de l'appareil, une charge minimale de 40 W est requise, sinon le mécanisme de travail échouera rapidement.

Si vous essayez de connecter le gradateur à des appareils d'éclairage non répertoriés dans le manuel, cela ne fonctionnera pas. La puissance de l'appareil doit nécessairement correspondre à la puissance totale des lampes.

Schéma de connexion du gradateur

Les gradateurs, également appelés gradateurs, sont connectés en série au circuit d'alimentation alimentant l'ampoule. Ces dispositifs peuvent être mécaniques ou électroniques. Dans le second cas, l'appareil, en plus de la fonction principale, effectue un certain nombre d'actions supplémentaires.Il est capable d'éteindre l'éclairage au bout d'un certain temps, de créer un effet de présence, de travailler sur commande, etc.
Tous les types d'interrupteurs avec gradateur sont conçus principalement pour fonctionner avec des lampes à incandescence. D'autres sources lumineuses, telles que les lampes à économie d'énergie, échouent très rapidement lorsque vous travaillez avec un gradateur, et le gradateur lui-même peut se casser.

Le dispositif de commande se connecte de la même manière qu'un interrupteur classique. La seule chose à respecter strictement est la polarité de la connexion. Dans ce cas, le fil d'alimentation est connecté à la borne L. Le conducteur destiné à l'alimentation du luminaire est connecté à la borne restante.

Les gradateurs électroniques peuvent être connectés en parallèle les uns avec les autres. Un tel schéma, composé de deux dispositifs, permet d'obtenir, en fait, des interrupteurs de passage qui ont pour fonction de régler la lumière. Le schéma d'installation et de connexion d'un gradateur est similaire à la connexion de prises ou d'interrupteurs, à l'exception du respect obligatoire de la polarité.

Après avoir connecté le gradateur, les fils situés à l'arrière sont soigneusement pliés et le gradateur lui-même est placé dans la prise. Il ne reste plus qu'à installer le cadre et la poignée de réglage.

Gradateur avec interrupteur

Un circuit légèrement plus compliqué est également populaire, mais bien sûr très pratique, en particulier pour une utilisation dans les chambres à coucher - un interrupteur est installé à la coupure de phase devant le gradateur. Le gradateur est monté près du lit et l'interrupteur d'éclairage, comme prévu, à l'entrée de la pièce. Maintenant, en étant allongé dans le lit, il est possible de régler les lampes et, en quittant la pièce, la lumière peut être complètement éteinte.Lorsque vous revenez dans la chambre et appuyez sur l'interrupteur à l'entrée, les ampoules s'allumeront avec la même luminosité avec laquelle elles brûlaient au moment de l'extinction.

Interrupteur avec variateur : appareil, critères de sélection et aperçu des fabricants

Comme pour les interrupteurs de passage, des gradateurs de passage sont également connectés, ce qui permet de contrôler l'éclairage à partir de deux points. À partir de chaque emplacement d'installation de gradateur, trois fils doivent entrer dans la boîte de jonction. Une phase du secteur est fournie au contact d'entrée du premier gradateur. La broche de sortie du deuxième gradateur est connectée à la charge d'éclairage. Et les deux paires de fils restants sont interconnectés par des cavaliers.

Lire aussi :  Bactéries pour fosses septiques "Docteur Robik": conseils d'achat et mode d'emploi

Les meilleurs gradateurs rotatifs

TDM Électrique SQ 18404-0016,2.7A

Interrupteur avec variateur : appareil, critères de sélection et aperçu des fabricants

Cet appareil est une commande rotative blanche. Il est conçu pour contrôler l'éclairage. Ce modèle est fabriqué en plastique ABS, il est donc très durable, résistant à la chaleur, ne change pas son apparence à cause de l'exposition au soleil. "TDM Electric SQ 18404-0016,2.7A" a des contacts céramique-métal, qui ont été obtenus par frittage de mélanges spéciaux et de poudres, ce qui rend le produit résistant aux arcs et ayant une bonne conductivité. A noter que le socle de ce modèle est en plastique. Cela assure la légèreté du gradateur et sa solidité. Il y a un étrier en métal, qui a des pieds de montage et est en acier galvanisé. Cela donne une protection contre la corrosion et une résistance supplémentaire au produit.

"TDM Electric SQ 18404-0016,2.7A" est installé comme une installation encastrée. Il a un degré de protection contre l'humidité et la poussière IP20, ce qui est optimal pour un usage domestique. Le poids du produit est de 90 grammes.

Le coût moyen est de 265 roubles.

TDM Électrique SQ 18404-0016,2.7A
Avantages :

  • Réglage pratique ;
  • Installation facile;
  • Prix.

Défauts:

Non.

IEK QUART EDK10-K01-03-DM

Interrupteur avec variateur : appareil, critères de sélection et aperçu des fabricants

Cet appareil de réglage de la luminosité de l'éclairage est doté d'un bouton rotatif pratique, avec lequel l'indicateur optimal est réglé. Ce modèle de la série QUARTA a un design classique qui conviendra aussi bien à la maison qu'au bureau.

"IEK QUARTA EDK10-K01-03-DM" convient au travail avec des sources lumineuses dont la puissance totale ne dépasse pas 400 W. Lorsque vous allumez l'appareil, la luminosité de l'éclairage sera la même qu'avant de l'éteindre. Le mécanisme pivotant de ce produit est en métal, qui ne se prête pas à la rouille. Cela prolongera la durée de vie du gradateur, qui est évalué à plus de 30 000 tours. Le boîtier est en plastique blanc brillant. L'installation de "IEK QUARTA EDK10-K01-03-DM" peut être effectuée avec des vis ou des entretoises. Le châssis de la douille de ce modèle est en acier, qui possède en plus un revêtement anti-corrosion. "IEK QUARTA EDK10-K01-03-DM" a un degré de protection IP20.

Le coût moyen est de 230 roubles.

IEK QUART EDK10-K01-03-DM
Avantages :

  • Fabriqué en plastique durable et ignifuge ;
  • Conforme à GOST ;
  • Mécanisme pivotant pratique.

Défauts:

Connexion peu pratique.

Schneider Electric Blanca BLNSS040011

Interrupteur avec variateur : appareil, critères de sélection et aperçu des fabricants

Ce modèle d'appareil électronique de la célèbre marque Schneider Electric convient à la gradation non seulement des lampes à LED, mais également des lampes halogènes et à incandescence. Le mécanisme de régulation de "Blanca BLNSS040011" est rotatif-poussé. Ce modèle est fabriqué en plastique ABS blanc brillant. Cela donne une résistance supplémentaire et une protection contre les contraintes mécaniques.La puissance totale des lampes connectées peut atteindre 400 watts. Ainsi, une caractéristique de ce modèle est une combinaison avec un capteur de présence et la possibilité de stocker la luminosité de l'éclairage en mémoire.

"Blanca BLNSS040011" a un degré de protection IP20. La taille du produit est de 8,5 * 8,5 * 4,6 cm.

Le coût moyen est de 1850 roubles.

Schneider Electric Blanche BLNSS040011
Avantages :

  • Fabricant fiable;
  • Fonctionne avec différents types de lampes ;
  • Conception élégante;
  • Allumage en douceur ;
  • A une mémoire de luminosité.

Défauts:

  • Prix ​​élevé;
  • Certaines lampes commencent à "bourdonner".

Schneider Electric Senda SND2200521

Interrupteur avec variateur : appareil, critères de sélection et aperçu des fabricants

Ce gradateur de Schneider Electric appartient à la gamme Senda. Ce modèle a une installation cachée. Fabriqué par "Senda SND2200521" en plastique ABS blanc, qui résiste à toute contrainte mécanique et ne change pas de couleur à cause de la lumière du soleil. Pour régler la luminosité de l'éclairage, un mécanisme rotatif-poussoir est utilisé. La puissance maximale des lampes connectées est de 500 W. Cet appareil est facile à installer. Puisqu'il existe des bornes à serrage rapide avec des guides-fils spéciaux. De plus, l'extrémité nue du fil est protégée sous la forme d'un sectionneur, ce qui ne permettra pas à un court-circuit de se produire. De plus, le produit est doté de pattes puissantes qui fixent solidement le gradateur au mur.

"Senda SND2200521" a un degré de protection IP20, qui garantit la protection des éléments internes contre l'humidité, la poussière ou la saleté. La taille du produit est de 7,1 * 7,1 * 4,8 cm.

Le coût moyen est de 1300 roubles.

Schneider Electric Senda SND2200521
Avantages :

  • Installation facile;
  • Assemblage de qualité;
  • Plastique résistant ;
  • Fabricant fiable.

Défauts:

Prix ​​élevé.

Classification des gradateurs

Actuellement, il existe plusieurs variétés de gradateurs monoblocs sur le marché :

Gradateurs avec un régulateur mécanique, qui se présente sous la forme d'un disque rotatif. La conception de tels produits est relativement simple, ce qui explique leur prix tout à fait raisonnable. Il existe des gradateurs à poussoir ou à allumer. Dans le premier cas, pour fermer le circuit électrique, il faut appuyer légèrement sur le bouton du régulateur, les appareils du second type allument toujours la lumière, à partir de son intensité minimale.

Interrupteur avec variateur : appareil, critères de sélection et aperçu des fabricants

Gradateurs à bouton-poussoir. Ce sont des appareils plus complexes, mais leurs fonctions sont considérablement étendues en raison de la possibilité de combiner ces contrôleurs en groupes pouvant être contrôlés à partir de la télécommande.

Interrupteur avec variateur : appareil, critères de sélection et aperçu des fabricants

Gradateurs tactiles. Ils sont assez chers, mais aussi les appareils les plus prestigieux qui s'intègrent parfaitement dans les intérieurs de pièces décorées dans un style moderne. De plus, les modèles tactiles, comme les gradateurs du type précédent, sont équipés de récepteurs de signal qui permettent de modifier l'intensité de l'éclairage à l'aide d'une télécommande infrarouge ou via radio.

Interrupteur avec variateur : appareil, critères de sélection et aperçu des fabricants

Outre les gradateurs monoblocs, il existe des appareils à commande modulaire, qui s'effectuent à l'aide d'un bouton externe ou d'un interrupteur à bascule. De tels régulateurs sont utilisés pour contrôler l'éclairage dans les lieux publics, ainsi que pour les installer dans des boîtes de jonction.

Comme déjà mentionné, la plupart des modèles de gradateurs sont conçus pour être utilisés dans des circuits avec des lampes à incandescence ou à LED.

Quant au design, il existe sur le marché des gradateurs simples, doubles et triples.Dans le même temps, la grande majorité sont des modèles uniques.

Compatibilité des lampes avec les gradateurs

Vous avez sûrement entendu dire que vous ne pouvez pas installer de gradateur dans un circuit pour LED et lampes à économie d'énergie de 220 V. Auparavant, cet avis était pertinent, en effet, seules les lampes à incandescence pouvaient être connectées via le régulateur. Mais maintenant, il existe déjà des lampes à diodes LED DIM spéciales qui ne nécessitent aucun gradateur séparé. Ils peuvent être exécutés à travers un gradateur ordinaire pour lampes à incandescence. De plus, les lampes LED DIM peuvent être installées dans le même circuit que les lampes à incandescence.

Lire aussi :  Voisins inondés par le bas : que faire pour éliminer les réclamations de leur côté

Interrupteur avec variateur : appareil, critères de sélection et aperçu des fabricants

Si vous avez déjà installé des lampes à LED, avant d'acheter un régulateur, déterminez leur compatibilité dans un circuit électrique.

Les lampes LED peuvent être :

  • Non réglementé. Vous ne pouvez pas les mettre dans le même circuit avec un gradateur, sinon cela conduira à des dysfonctionnements de la lampe et à l'avenir à sa combustion.
  • Ajustable. Ils peuvent être associés à des gradateurs qui fonctionnent sur le principe de la coupure des fronts d'une onde de tension sinusoïdale. La seule mise en garde est que le travail principal du gradateur commence avec une charge minimale de 20 à 45 watts. Pour atteindre une telle charge, une lampe à incandescence suffit, mais les lampes à LED auront besoin de 3 à 4 pièces. Dans le cas où il n'y a qu'une seule lampe dans le luminaire, un régulateur basse tension avec un transformateur magnétique peut être utilisé.
  • avec régulateur spécial. De nombreux fabricants produisent des lampes à LED qui nécessitent un gradateur séparé.

Dans les magasins d'électricité, les vendeurs disposent de tableaux spéciaux grâce auxquels vous pouvez connaître la compatibilité des lampes à LED avec certains types de régulateurs.

Lorsque vous achetez de telles lampes, faites attention à l'emballage d'usine ou consultez le vendeur s'il est dimmable. Les fabricants affichent cette possibilité avec des inscriptions spéciales ou des icônes rondes sur l'emballage.

Interrupteur avec variateur : appareil, critères de sélection et aperçu des fabricants

Les lampes LED à gradation Gauss fonctionnant sur 220 V ont fait leurs preuves sur le marché des appareils électriques.

Comme vous pouvez le voir, le variateur utilisé dans le réseau électrique domestique est très pratique pour le confort humain et est avantageux d'un point de vue économique. Et la combinaison avec des lampes LED 220 V améliore ces effets plusieurs fois. On peut dire que c'est exactement le cas lorsque « le jeu en vaut la chandelle ».

Fonctionnement du gradateur

Il y a une opinion erronée sur les économies d'énergie importantes. En réalité, les économies réelles sont de l'ordre de 15 % à une luminosité minimale. Cela est dû au fait qu'une partie de l'énergie est dépensée en dissipation par le gradateur.

Le fonctionnement des gradateurs doit être effectué à une température ambiante ne dépassant pas 27C, afin d'éviter la surchauffe. La charge connectée à l'appareil doit être d'au moins 40 W, sinon le gradateur fonctionnera beaucoup moins. Les gradateurs eux-mêmes doivent être utilisés strictement dans le but prévu spécifié dans le manuel d'instructions.

Interrupteur avec variateur : appareil, critères de sélection et aperçu des fabricants

Schéma de connexion du commutateur d'intercommunication

Interrupteur avec variateur : appareil, critères de sélection et aperçu des fabricants

Schéma de connexion du gradateur

Interrupteur avec variateur : appareil, critères de sélection et aperçu des fabricants

Raccordement d'un gradateur : schémas de câblage et notice d'installation

Interrupteur avec variateur : appareil, critères de sélection et aperçu des fabricants

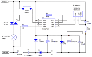
Gradateur - schéma

Interrupteur avec variateur : appareil, critères de sélection et aperçu des fabricants

Schéma de connexion d'un commutateur d'intercommunication à partir de 3 emplacements

Interrupteur avec variateur : appareil, critères de sélection et aperçu des fabricants

Schéma de câblage d'un interrupteur va-et-vient

Types de lampes utilisées

Dans la vie de tous les jours, plusieurs types de lampes d'éclairage sont utilisées :

  • Lampes à incandescence ordinaires ;
  • lampes halogènes;
  • Luminescent (femmes de ménage);
  • LED.

Chaque type de lampe nécessite sa propre approche de réglage. Il n'y a pas de différence entre les lampes à incandescence et les lampes halogènes. Le principal critère de sélection est de tenir compte de la puissance de commutation possible des lampes et du contrôleur connecté.

La partie principale des régulateurs est conçue pour contrôler les lampes à incandescence, car ici, il est le plus facile de manipuler le réglage. Une méthode de contrôle triac est généralement utilisée avec une coupure d'une partie de l'onde sinusoïdale alternative.

L'inconvénient des lampes à incandescence est le fait que lorsque la tension diminue, la température de la spirale diminue et le spectre d'émission se déplace vers la région rouge.

La modification de la luminosité des sources lumineuses à LED se heurte à un certain nombre de difficultés, notamment les suivantes :

  • Les éléments LED ont une plage étroite de valeurs de courant admissibles et, par conséquent, de petites limites de réglage. Lorsqu'ils sont dépassés, la LED tombe en panne et, avec une diminution significative, elle cesse simplement d'émettre de l'énergie lumineuse, car elle a une certaine valeur de seuil d'ouverture;
  • Les lampes LED sont disponibles en trois options d'alimentation :
  1. Directement à partir de AC 220V;
  2. Grâce à un transformateur abaisseur ;
  3. Avec courant continu.

Les LED à inclure dans le réseau 220V ont leur propre pilote, il n'est donc pas possible d'utiliser un gradateur conventionnel. Un transformateur de lampe basse tension ne doit pas être connecté à un régulateur car la tension de sortie diffère de la tension sinusoïdale pour laquelle le transformateur est conçu.

La seule option de contrôle possible est l'utilisation de la modulation de largeur d'impulsion. Ce n'est pas le niveau de tension qui est régulé ici, mais la durée des impulsions appliquées. Cela est devenu possible grâce au fait que les LED n'ont pas de délai d'allumage et peuvent fonctionner lorsque des impulsions de durée arbitrairement courte sont appliquées. Pour éviter un scintillement notable, la fréquence des impulsions de puissance est élevée. Les gradateurs qui fonctionnent de cette manière sont spécialement marqués et nécessitent des lampes LED pour les contrôler, qui peuvent être utilisées dans des systèmes d'éclairage à intensité variable.

Interrupteur avec variateur : appareil, critères de sélection et aperçu des fabricantsGradateur à DEL

Important! Les modèles spéciaux de lampes à LED ont des pilotes spéciaux pour l'alimentation 220V utilisant des gradateurs classiques. Ces pilotes effectuent eux-mêmes une modulation de largeur d'impulsion, en fonction du niveau de la tension d'alimentation.

Il n'y a pas de commandes conçues pour régler la luminosité des lampes fluorescentes. Cela est dû aux caractéristiques de leur travail et de leur inclusion :

  • Pour allumer la décharge, une impulsion haute tension est nécessaire, qui est générée par le ballast de la lampe;
  • La décharge en arc est utilisable dans une plage étroite du mode d'alimentation.

Quels sont les avantages d'un régulateur ?

Comme mentionné ci-dessus, la gradation réduit la consommation d'énergie en premier lieu. Cette raison est déjà suffisante pour le connecter aux lampes LED de la maison et de tout autre local. Mais il y a toute une liste d'avantages.

Ceux-ci inclus:

  1. La possibilité de modifier l'intensité de la lueur - offre aux propriétaires une augmentation du confort de vie, contribue à rendre tout intérieur individuel et exclusif. Ainsi, par exemple, une pièce à l'aide de l'éclairage peut être divisée en zones distinctes.Et il s'avérera également modifier la luminosité en fonction de l'heure de la journée, des besoins.
  2. Imitation de la présence des propriétaires dans les locaux - cette option sera indispensable pendant les vacances, les voyages d'affaires, ce qui permettra de tromper facilement les cambrioleurs.
  3. Arrêt / arrêt automatique - les gradateurs modernes peuvent être programmés, en plus, ils peuvent être contrôlés par divers appareils externes, par exemple des tablettes, des smartphones. Il existe des dispositifs de signalisation spéciaux qui donnent des commandes aux pilotes de puissance.
Lire aussi :  Pompe de nettoyage de puits : critères de sélection et règles de fonctionnement

Toutes sortes de modes d'éclairage prédéfinis, clignotants, vous permettent de choisir les meilleures options pour n'importe quel moment de la journée une fois et de ne pas perdre de temps à l'avenir. De plus, ce n'est pas seulement pratique, mais vous permet également d'économiser davantage.

Interrupteur avec variateur : appareil, critères de sélection et aperçu des fabricants
La photo montre une sinusoïde ordinaire de courant électrique, c'est sous cette forme qu'elle est fournie aux lampes à LED, mais la gradation dans ce cas est impossible.

Un avantage important est la télécommande. Avec son aide, une personne peut réguler la tension et, par conséquent, la luminosité de la lueur, de différentes manières, par exemple en utilisant la télécommande, la radio et les signaux sonores (applaudissements, voix).

Dans le même temps, les régulateurs modernes eux-mêmes se distinguent par leur durabilité et leur simplicité. De plus, ils sont pratiques à utiliser.

Vous devez également savoir qu'ils peuvent être utilisés pour contrôler les lampes à LED avec les culots standard habituels, par exemple, ils peuvent être familiers E27, E14, ainsi que de nombreux autres populaires et rares. Cela simplifie grandement la création du système.

Il est également important que les gradateurs soient capables de contrôler la lueur d'une lampe, de plusieurs et même d'un groupe entier.Ils sont résistants aux surcharges, silencieux avec un modèle correctement sélectionné, ont un petit poids, sont compacts

Interrupteur avec variateur : appareil, critères de sélection et aperçu des fabricants
Il s'agit à nouveau d'une sinusoïde de courant, mais si on la compare à l'image précédente, on peut voir qu'elle est significativement "coupée" - c'est-à-dire que des impulsions courtes avec de longues pauses sont le résultat d'une gradation

Le coût d'un tel équipement est variable, de sorte que le consommateur intéressé pourra choisir la meilleure solution en fonction de son budget, ce qui garantira le résultat attendu.

objectif

Le mot "dimmer" vient de l'anglais "dim", qui en traduction littérale en russe signifie "assombrir". Mais le gradateur russe lui-même est souvent appelé gradateur, car il s'agit d'un appareil électronique avec lequel vous pouvez modifier la puissance électrique (c'est-à-dire l'ajuster vers le haut ou vers le bas).

Interrupteur avec variateur : appareil, critères de sélection et aperçu des fabricants

Le plus souvent, à l'aide d'un tel appareil, la charge d'éclairage est contrôlée. Le gradateur est conçu pour modifier la luminosité de la lumière émise par les lampes à LED, ainsi que les lampes à incandescence et halogènes.

Interrupteur avec variateur : appareil, critères de sélection et aperçu des fabricantsL'exemple le plus simple d'un gradateur est une résistance variable (ou rhéostat). Au XIXe siècle, le physicien allemand Johann Poggendorf a inventé cet appareil afin qu'il puisse être utilisé pour réguler la tension et le courant dans un circuit électrique en augmentant ou en diminuant la résistance. Un rhéostat est un dispositif à résistance réglable et un élément conducteur. La résistance peut changer progressivement et en douceur. Pour obtenir une faible luminosité de la lumière, il est nécessaire de réduire la tension. Mais la résistance et l'intensité du courant seront importantes, ce qui entraînera un fort échauffement de l'appareil.Donc, un tel régulateur n'est absolument pas rentable, il fonctionnera avec une faible efficacité.

Les autotransformateurs peuvent également être utilisés comme gradateur. Leur utilisation est due au rendement élevé, dans toute la plage réglable, une tension pratiquement sans distorsion avec la fréquence requise de 50 Hz sera émise. Mais les autotransformateurs sont assez volumineux, pèsent beaucoup et pour les contrôler, vous devez appliquer un effort mécanique considérable. De plus, un tel dispositif coûtera cher.

Gradateur électronique - cette option est la plus rentable d'un point de vue économique. Il est compact et a un principe de fonctionnement légèrement différent. Parlons-en plus en détail.

Quel interrupteur est préférable d'acheter

Le principe de fonctionnement de tous les interrupteurs est basé sur la fermeture et l'ouverture du circuit. Les modèles de clavier sont les plus populaires, mais les appareils tactiles et intelligents sont également bien établis. Assez rarement, les acheteurs choisissent des commutateurs rotatifs.

Selon la méthode d'installation, le commutateur peut être aérien, c'est-à-dire adapté au câblage externe, ou caché - pour le câblage interne. Certains modèles sont universels et s'appliquent dans les deux cas.

Les modèles avec un degré de protection jusqu'à IP20 ne peuvent être utilisés qu'à l'intérieur, car ils ne sont pas protégés de l'eau et de la saleté. Pour la rue, vous devez choisir des produits avec une protection d'au moins IP44 - ils n'ont pas peur de la pluie et du vent.

La présence d'un rétroéclairage vous aide à trouver rapidement l'interrupteur dans une pièce sombre

Il est important de considérer que toutes les lampes ne peuvent pas fonctionner avec des indicateurs. Par exemple, lorsque la lumière est éteinte, les LED continuent de brûler faiblement ou de clignoter en tandem avec un tel interrupteur.

Lors du choix d'un modèle «intelligent», il est nécessaire de clarifier ce qui est nécessaire au bon fonctionnement de l'appareil.Souvent, l'unité de contrôle n'est pas incluse dans le kit et doit être achetée séparément. En général, les appareils tactiles sont assez capricieux et chers.

Gradateur avec interrupteur

Un circuit légèrement plus compliqué est également populaire, mais bien sûr très pratique, en particulier pour une utilisation dans les chambres à coucher - un interrupteur est installé à la coupure de phase devant le gradateur. Le gradateur est monté près du lit et l'interrupteur d'éclairage, comme prévu, à l'entrée de la pièce. Maintenant, en étant allongé dans le lit, il est possible de régler les lampes et, en quittant la pièce, la lumière peut être complètement éteinte. Lorsque vous revenez dans la chambre et appuyez sur l'interrupteur à l'entrée, les ampoules s'allumeront avec la même luminosité avec laquelle elles brûlaient au moment de l'extinction.

Comme pour les interrupteurs de passage, des gradateurs de passage sont également connectés, ce qui permet de contrôler l'éclairage à partir de deux points. À partir de chaque emplacement d'installation de gradateur, trois fils doivent entrer dans la boîte de jonction. Une phase du secteur est fournie au contact d'entrée du premier gradateur. La broche de sortie du deuxième gradateur est connectée à la charge d'éclairage. Et les deux paires de fils restants sont interconnectés par des cavaliers.

Évaluation
Site sur la plomberie

Nous vous conseillons de lire

Où remplir la poudre dans la machine à laver et combien de poudre verser