- Quelles sont les différences entre les gradateurs
- Par type d'implantation
- Par exécution
- A titre d'ajustement
- Nous assemblons un gradateur de nos propres mains
- Circuit sur triacs :
- Gradateur sur la puce N555
- Variateur sur thyristors et dinistors
- Gradateur pour bande LED
- Les gradateurs économisent-ils de l'énergie
- Gradateurs à DEL populaires de 220 volts
- Niveau de luminosité minimal
- Numérique
- 04-10 Mini - variateur 12 V, 72 W, RF
- ARLIGHT SR-2839DIM BLANC
- Schneider Electric Blanca BLNSS040011
- Avantages de la gradation des LED
- Réponses aux questions courantes
- Classification des gradateurs pour lampes à LED
- Lieu et méthode d'installation
- Selon le principe de gestion
- Mécanique
- Capteur
- "Télécommande"
- Les meilleurs gradateurs rotatifs
- Werkel WL01-DM600-LED
- Schneider Electric Blanca BLNSS040011
- TDM Électrique Ladoga SQ1801-0109
- ABB Cosmo 619-010200-192
Quelles sont les différences entre les gradateurs
Il existe de nombreux paramètres auxquels vous devez prêter attention lors du choix d'un appareil. Certains appareils conviennent à la plupart des variétés d'ampoules, tandis que d'autres ne sont utilisés qu'en combinaison avec des dimmroids.
Lors de l'achat d'interrupteurs avec gradateur, vous devez faire attention au type d'installation. Ils peuvent être installés à l'extérieur et à l'intérieur, ainsi que sur des rails DIN.
De plus, ces dispositifs diffèrent selon la méthode de contrôle et d'exécution.Les gradateurs sont également divisés selon le mode de régulation.
Par type d'implantation
Le montage externe du gradateur est le plus simple. De tels commutateurs sont une petite boîte dans laquelle tous les éléments du régulateur sont présents. Pour installer ce type de gradateur, il n'est pas nécessaire de percer une niche dans le mur. Le boîtier peut être monté directement sur le mur.
Les gradateurs extérieurs sont le plus souvent utilisés dans les installations d'éclairage industriel où la beauté du design n'est pas une priorité. De plus, de tels dispositifs sont utilisés dans la décoration intérieure dans des styles urbains et autres, lorsque le câblage extérieur met l'accent sur l'intention du concepteur.
Il existe 2 types de gradateurs internes. Le premier comprend des appareils qui sont une boîte dont l'installation nécessite de percer une niche. Après l'installation, la partie supérieure de la boîte ne dépasse pas de la surface du mur. Le deuxième type comprend des luminaires conçus pour connecter des projecteurs, dans lesquels se trouvent des ampoules LED. De tels dispositifs sont de petite taille et sont fixés lors du câblage. Ces gradateurs portables sont télécommandés.
Gradateur modulaire pour lampes LED montées sur rails DIN. Ce variateur s'installe dans les tableaux électriques, mais peut également être utilisé pour régler l'éclairage et créer des effets lumineux. Ces appareils sont utilisés dans la création du système "Smart Home". Le gradateur est installé dans un boîtier de montage. Le variateur est contrôlé par une télécommande, comme ça ne remonte pas à la surface.

Par exécution
Selon le type de performance, les gradateurs peuvent être :
- rotatif-poussoir ;
- rotatif;
- bouton;
- sensoriel.
Les options les plus simples incluent un type de gradateur rotatif. Il a des fonctionnalités simples. Le contrôle de la luminosité est effectué par un contrôleur ou un bouton rotatif rond. Sa rotation est dans le sens des aiguilles d'une montre et dans le sens inverse des aiguilles d'une montre.
Le type pivotant est presque le même que le type pivotant. Avec une seule pression, la lumière s'allumera avec la luminosité qui a été réglée en dernier. Un levier rotatif ou un contrôleur est utilisé pour régler la luminosité.
Le type de bouton-poussoir ressemble à un interrupteur standard. Il y a 1 ou 2 boutons sur le contrôleur. En cliquant dessus, vous pouvez régler rapidement la luminosité souhaitée. Cette conception est simple et fiable, mais semble moderne.
Les gradateurs tactiles sont les plus avancés technologiquement. Leur conception peut être très différente. Le capteur peut être plat, représenté par un cercle, etc. Les appareils peuvent être utilisés dans la conception de la plupart des options intérieures. De tels gradateurs sont beaux, mais en cas de panne, il est souvent nécessaire de changer l'appareil.

A titre d'ajustement
Les gradateurs AC sont divisés selon le principe de régulation du travail. Le gradateur de pointe est le moins cher et le plus courant. Son schéma est simple: seule une demi-onde est fournie à la charge à l'intérieur, tandis que son début est coupé. Une charge d'amplitude donnée est appliquée à l'ampoule, puis son atténuation est observée lorsque la sinusoïde passe par zéro.
La deuxième option est un gradateur avec coupure du bord de fuite. Dans ce cas, la régulation de la luminosité ne s'effectue pas à partir de "zéro", mais dans une plage donnée. De plus, les luminaires avec des régulateurs déjà installés sont attribués dans une classe distincte. Ils sont contrôlés par des boutons ou une télécommande.

Nous assemblons un gradateur de nos propres mains
Circuit sur triacs :
Dans ce circuit, l'oscillateur maître est construit sur deux triacs, un triac VS1 et un diac VS2. Après avoir allumé le circuit, les condensateurs commencent à se charger à travers la chaîne de résistances. Lorsque la tension sur le condensateur atteint la tension d'ouverture du triac, le courant commence à les traverser et le condensateur est déchargé.
Plus la résistance de la résistance est faible, plus le condensateur se charge rapidement, plus le rapport cyclique des impulsions est faible
La modification de la résistance de la résistance variable contrôle la profondeur de déclenchement sur une large plage. Un tel schéma peut être utilisé non seulement pour les LED, mais également pour toute charge de réseau.
Schéma de connexion AC :
Gradateur sur la puce N555
La puce N555 est une minuterie analogique-numérique. Son avantage le plus important est la possibilité de travailler dans une large gamme de tension d'alimentation. Les microcircuits ordinaires à logique TTL fonctionnent à partir de 5V et leur unité logique est de 2,4V. Les séries CMOS ont une tension plus élevée.
Mais le circuit du générateur avec la possibilité de modifier le rapport cyclique s'avère assez encombrant. De plus, pour les microcircuits à logique standard, l'augmentation de la fréquence réduit la tension du signal de sortie, ce qui rend impossible la commutation de transistors à effet de champ puissants et ne convient qu'aux charges de faible puissance. La minuterie sur la puce N555 est idéale pour les contrôleurs PWM, car elle vous permet simultanément de régler à la fois la fréquence et le rapport cyclique des impulsions
La tension de sortie est d'environ 70% de la tension d'alimentation, grâce à laquelle elle peut même être contrôlée par des transistors à effet de champ Mosfets avec un courant allant jusqu'à 9A
La minuterie de la puce N555 est idéale pour les contrôleurs PWM, car elle vous permet de régler simultanément la fréquence et le rapport cyclique des impulsions.La tension de sortie est d'environ 70% de la tension d'alimentation, grâce à laquelle elle peut même être contrôlée par des transistors à effet de champ Mosfets avec un courant allant jusqu'à 9A. Avec un coût extrêmement faible des pièces utilisées, les coûts de montage s'élèveront à 40-50 roubles
Avec le coût extrêmement bas des pièces utilisées, les coûts de montage s'élèveront à 40-50 roubles.
Et ce schéma vous permettra de contrôler la charge à 220V avec une puissance allant jusqu'à 30 W :
Le microcircuit ICEA2A, après un peu de raffinement, peut être remplacé sans douleur par le N555 moins rare. Une difficulté peut entraîner la nécessité d'un enroulement automatique du transformateur. Vous pouvez enrouler les enroulements sur un cadre en forme de W conventionnel à partir d'un ancien transformateur grillé de 50 à 100 W. Le premier enroulement est constitué de 100 tours de fil émaillé d'un diamètre de 0,224 mm. Le deuxième enroulement - 34 tours avec un fil de 0,75 mm (la section transversale peut être réduite à 0,5 mm), le troisième enroulement - 8 tours avec un fil de 0,224 à 0,3 mm.
Variateur sur thyristors et dinistors
Gradateur LED 220V avec charge jusqu'à 2A :
Ce circuit demi-onde à deux ponts se compose de deux étages de miroirs. Chaque demi-onde de tension traverse son propre circuit thyristor-dinistor.
La profondeur du cycle de service est régulée par une résistance variable et un condensateur
Lorsqu'une certaine charge est atteinte sur le condensateur, il ouvre le dinistor, à travers lequel le courant circule vers le thyristor de commande. Lorsque la polarité de la demi-onde est inversée, le processus se répète dans la deuxième chaîne.
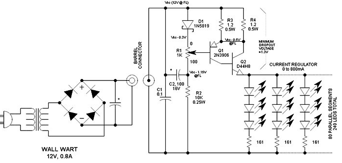
Gradateur pour bande LED
Circuit de gradation pour la bande LED sur le stabilisateur intégré de la série KREN.
Dans le schéma de connexion classique du stabilisateur de tension, la valeur de stabilisation est définie par une résistance connectée à l'entrée de commande. L'ajout du condensateur C2 et d'une résistance variable au circuit transforme le stabilisateur en une sorte de comparateur.
L'avantage du circuit est qu'il combine à la fois le pilote de puissance et le gradateur, de sorte que la connexion ne nécessite pas de circuits supplémentaires. L'inconvénient est qu'avec un grand nombre de LED sur le stabilisateur, il y aura une dissipation thermique importante, ce qui nécessite l'installation d'un radiateur puissant.
La façon de connecter un gradateur à une bande LED dépend des tâches de gradation. La connexion devant le pilote d'alimentation LED vous permettra de régler uniquement l'éclairage général, et si vous assemblez plusieurs gradateurs pour la LED de vos propres mains et les installez sur chaque section de la bande LED après l'alimentation, ce sera possible pour régler l'éclairage de la zone.
Les gradateurs économisent-ils de l'énergie
Un autre mythe est que vous économisez de l'énergie lorsque vous utilisez des gradateurs. Tout d'abord, cela s'applique aux lampes à incandescence.
La plupart des utilisateurs croient encore que si vous laissez des ampoules à incandescence ordinaires dans la lampe et que vous dévissez le gradateur de 50 %, vous paierez 2 fois moins pour la lumière. Ce n'est pas tout à fait vrai.
Pour réduire la luminosité d'une lampe à incandescence de 2 fois, vous devez baisser la tension d'environ 80 %. Dans ce cas, l'intensité du courant diminuera légèrement, en raison de la résistance non linéaire du filament.
La consommation électrique réelle de la lampe dans ce cas sera de 75 à 80% de l'original. Vous recevrez 2 fois moins de lumière et n'économiserez que 20 % de misérables.
Par conséquent, les seules économies réelles ne sont pas réalisées en gradant, mais en remplaçant de simples lampes à LED.
Un point positif et un avantage du fonctionnement constant des LED en mode gradué est une augmentation de leur durée de vie.
Par exemple, si vous prenez initialement une ampoule deux fois plus puissante que nécessaire et que vous la dévissez avec un gradateur à la luminosité requise, une telle lampe durera à 100% non seulement pendant la période déclarée par l'usine, mais aussi beaucoup plus longtemps.
Mais avec les lampes halogènes, la situation peut être l'inverse. De plus, la gradation entraîne une diminution de la génération de chaleur.
Sur la base de ce qui précède, les experts recommandent toujours d'acheter des gradateurs et des lampes pour eux dans le même magasin, avec un contrôle visuel de la compatibilité de leurs fonctions. Dans ce cas, vous ne rencontrerez à 100% aucune surprise ni aucun problème.
Gradateurs à DEL populaires de 220 volts
Les gradateurs LED d'aujourd'hui peuvent avoir une portée énorme. De plus, les gradateurs peuvent être divisés selon le type d'installation :
Les gradateurs modulaires pour lampes à LED sont installés dans les tableaux de distribution. Ces appareils peuvent non seulement régler la luminosité, mais également exécuter un large éventail d'autres fonctions. Vous pouvez facilement contrôler cet appareil à l'aide de la télécommande.

Habituellement, ces appareils sont produits uniquement pour contrôler les lampes à LED. Dans des conditions domestiques, ils sont utilisés assez rarement, car ils ont un prix élevé.
Les gradateurs monoblocs pour lampes à LED sont également considérés comme un produit assez courant. Ce type est considéré comme le plus courant.

Vous pouvez l'installer à la place d'une lampe ordinaire. Pour utiliser cet appareil, vous pouvez contrôler la lampe LED, vous avez besoin d'une fonction PWM.
Les gradateurs à LED peuvent également varier dans la manière dont ils sont contrôlés. Voici leurs principales variétés :
- Pivot.Le processus de contrôle aura lieu à l'aide d'une poignée.
- Pivot-poussée. Le processus de contrôle dans cet appareil aura lieu en appuyant et en tournant le bouton.
- Claviers. En appuyant sur les touches, vous pouvez augmenter ou diminuer la luminosité de l'éclairage.
- Toucher. Ce produit est considéré comme plus moderne. Avec leur aide, vous pouvez également utiliser d'autres fonctions.

Le circuit de gradation pour lampes à LED ne diffère pas des circuits d'autres produits. Sur la photo ci-dessous, vous pouvez voir ce schéma.

Niveau de luminosité minimal
Un autre moment désagréable est que dans la plupart des cas, vous n'obtiendrez jamais une diminution uniforme de la luminosité, jusqu'à des valeurs nulles.
Les lampes à LED ne peuvent pas produire un éclairage aussi minimal de la pièce, ce qui peut être obtenu avec un filament de tungstène à peine lumineux. C'est-à-dire qu'à la torsion maximale du gradateur (dans le sens de la diminution), un flux de lumière assez visible sera toujours observé.
Vous voulez le baisser encore plus, mais rien n'en sortira. Ensuite, la lumière s'éteindra tout simplement.
N'oubliez pas non plus que les différents gradateurs et ampoules ont chacun leur propre niveau minimum.
Et il y a aussi l'incompatibilité de certains types de lampes avec certains types de gradateurs.
Cela peut être dû à la différence des principes de gradation. La phase de la sinusoïde dans un appareil est coupée au bord d'attaque du bord d'attaque (R, RL) et dans l'autre au bord de fuite du bord d'attaque (RC, RCL). En conséquence, dans un cas, la lampe fonctionnera normalement, mais dans l'autre, ce ne sera pas le cas.
Familiarisez-vous avec les caractéristiques et vérifiez toutes les inscriptions dans le magasin.
Une autre différence qui s'applique déjà aux lampes à incandescence est qu'elles s'allument un peu plus tard.Et pas seulement des ampoules ordinaires, mais même plus tardives que leurs autres homologues à LED.
Vous tournez le régulateur au minimum, mais ils ne s'allument pas. Et seulement lorsqu'une certaine valeur est atteinte, la lumière commence à apparaître.
Leur intervalle de gradation réel est un peu plus court que celui des autres espèces. Par conséquent, si vous envisagez déjà d'acheter des lampes à incandescence, recherchez des commandes de luminosité spéciales pour celles-ci.
Sur presque tous les gradateurs, vous pouvez saisir la position lorsque les ampoules commencent à clignoter, pour ainsi dire. Cela est dû à leur fonctionnement instable dans les limites inférieures et supérieures de régulation.
Les lampes de certains fabricants commencent même à se fissurer aux points extrêmes de réglage. Tous ces problèmes peuvent être résolus avec des gradateurs réglables. Vous pouvez y jeter une certaine plage et configurer le microcontrôleur pour le mode de fonctionnement souhaité.
Numérique
Les appareils qui régulent la luminosité des bandes LED, liés au numérique, sont très confortables pour contrôler la luminosité de toutes les bandes LED. Les régulateurs numériques offrent un fonctionnement en courant plus stable et réduisent au minimum la perte de puissance. De plus, l'utilisation de tels commutateurs ne permet pas aux LED de surchauffer, ce qui augmente considérablement la durée de leur fonctionnement.
04-10 Mini - variateur 12 V, 72 W, RF
Un appareil radiocommandé miniature très demandé par les consommateurs, grâce auquel il est possible de transférer la bande SMD (monochrome) vers plusieurs modes de fonctionnement, il peut y en avoir jusqu'à 25. Le kit est livré avec une télécommande qui permet à vous de régler le régulateur à distance.L'appareil fonctionne à une distance d'environ 50 mètres, ce qui est très pratique, il diffère également des autres en ce qu'il ne nécessite pas de viser directement le distributeur lui-même pour contrôler les fonctions. Permet à l'utilisateur de régler indépendamment la luminosité requise, d'allumer et d'éteindre l'appareil.

04-10 Mini - variateur 12 V, 72 W, RF
Avantages :
- appartient à la catégorie budgétaire ;
- a une petite taille;
- un bon ensemble complet la télécommande est incluse dans l'ensemble;
- la télécommande fonctionne sans direction vers l'appareil lui-même et à grande distance.
Défauts:
- des pannes de signal se produisent lors de la réception de la télécommande ;
- puissance maximale 4/8 W/m.
ARLIGHT SR-2839DIM BLANC
Un dispositif monozone pour régler la luminosité des bandes de diodes, auquel un panneau de commande avec un capteur est attaché, il dispose également d'un contrôleur intégré d'une puissance de 1-10A. La gradation provient d'un circuit dont la tension peut être de 12 ou 24V.

ARLIGHT SR-2839DIM BLANC
Avantages :
- le réglage est effectué à distance ;
- facile à installer;
- un capteur est installé sur la télécommande ;
- excellente trousse.
Défauts:
- prix élevé;
- tailles.
Schneider Electric Blanca BLNSS040011
Le variateur de ce modèle est produit par une société française spécialisée dans la fabrication de matériel d'éclairage. L'appareil a un type d'installation caché et un mécanisme équipé d'une doublure spéciale. Équipé d'un bouton rotatif et poussoir, a une surface brillante en thermoplastique. La puissance peut atteindre 400V et la tension jusqu'à 220W. Peut être utilisé avec des détecteurs de mouvement. Fonction de mémoire intégrée mémorisant le dernier niveau d'éclairage.

Schneider Electric Blanca BLNSS040011
Avantages :
- fonctionnel;
- peut être installé caché ;
- facile à installer;
- matériau de haute qualité à partir duquel il est fabriqué;
- petites dimensions;
- en rapport avec ses qualités a un prix acceptable.
Défauts:
- surface rapidement sale;
- il est difficile de régler le niveau de luminosité minimum, vous devez d'abord régler le niveau moyen et le baisser lentement.
Avantages de la gradation des LED
Le réglage de la luminosité des LED permet de révéler pleinement tout leur potentiel. Les caractéristiques de performance de la LED font de cet élément d'éclairage un candidat idéal pour la gradation.
- La luminosité de la LED peut être modifiée dans une très large plage, contrairement aux lampes fluorescentes.
- La modification de la luminosité n'affecte pas la température de couleur et le rendu des couleurs, contrairement aux lampes à incandescence.
- La réduction de la luminosité entraîne une augmentation de la durée de vie, et non l'inverse, comme c'est le cas avec les lampes halogènes.
- Les luminaires à LED sont dimmables sans délai, ce qui leur permet d'être utilisés même dans les scénarios d'éclairage les plus dynamiques.
Réponses aux questions courantes
Question numéro 1. Quelles sont les différences entre les gradateurs Legrand ?
- marche/arrêt automatique ;
- type de commande vocale ou sonore ;
- possibilité de télécommande;
- l'élément principal de la smarthouse.
Question numéro 2. Quel régulateur est le plus pratique : clavier ou rotatif ?
- Les contrôleurs d'éclairage à bouton-poussoir ont un contrôleur intégré qui vous permet de mémoriser la quantité d'éclairage souhaitée. Il n'est pas nécessaire de régler le niveau souhaité à chaque fois que vous l'allumez.
- Gradateurs rotatifs - n'ont pas de microcontrôleur intégré, donc chaque fois que vous allumez, vous devez tourner le bouton au niveau souhaité. De telles espèces n'ont pas de mémoire fonctionnelle, et ont donc un moindre coût.
Question numéro 3. Pourquoi utiliser des gradateurs ?
Les éléments de contrôle vous permettent de créer la quantité d'éclairage souhaitée pour différents événements :
- lecture de livres;
- travailler à l'ordinateur;
- concerts/représentations théâtrales ;
- dessin ou dessin;
- compétitions sportives.
La modification de la quantité de lumière vous permet de réduire la consommation d'énergie du réseau, respectivement, la consommation d'énergie est réduite et les coûts sont économisés.
Question numéro 4. Quels sont les principaux types de gradateurs LEGRAND ?
- simple - ce type fonctionne avec une seule ampoule ou fonctionne avec plusieurs sources combinées en un groupe;
- groupe - travailler avec un groupe spécifique. Ainsi, il est possible d'éclairer la pièce avec une valeur inégale. Il peut y avoir plus de lumière sur le lieu de travail, moins dans la partie non active de la pièce.
Gradateur tactile pour bandes LED
Ce petit appareil est devenu largement utilisé lors de la connexion de bandes LED. En raison de ses dimensions, il peut être monté directement dans le boîtier en profilé d'aluminium.
La connexion se fait en soudant les fils de la bande LED d'un côté et les fils d'alimentation de l'unité de l'autre.
La planche a un pavé tactile qui répond à une légère pression. Une courte pression allume ou éteint le rétroéclairage. Un appui long permet de régler en douceur le flux lumineux du minimum au maximum.
De tels cas sont généralement conçus pour une tension d'un volt.
Il existe des modèles qui n'ont pas du tout besoin d'être cliqués. Ils réagissent à l'approche d'un objet ou d'une main, les gradateurs dits intelligents.
Ce sont des gradateurs basés sur un capteur infrarouge et un microcontrôleur. Le microcontrôleur est responsable de l'activation et de la désactivation en douceur du rétroéclairage.
Il est très pratique de monter de tels appareils et bandes LED dans la cuisine dans la zone de travail des comptoirs, dans les armoires ou dans l'éclairage au sol.
Ils sont également utilisés dans les laboratoires et autres installations industrielles où il est nécessaire de minimiser le contact des mains avec toutes les surfaces.
Ici, le contrôle du flux lumineux se fait uniquement via la télécommande. Pas de poignées, roues, etc.
Cependant, contrairement aux gradateurs infrarouges, les gradateurs radiocommandés ont la capacité d'envoyer un signal à travers divers obstacles - cloisons, faux plafond et même à travers un mur dans une pièce adjacente.
Ces modèles sont alimentés par des bandes LED monochromes.
Si pour les options RVB, il existe des contrôleurs spéciaux qui aident à modifier non seulement les couleurs, mais également l'intensité du rétroéclairage, alors pour les bandes SMD monochromes, ces gradateurs sont la meilleure solution.
Cela peut être très pratique lorsque vous ne voulez pas du tout modifier le design des murs et y coller des éléments supplémentaires. Le gradateur est caché derrière le plafond ou d'autres cloisons, ou même monté directement dans le panneau électrique dans le couloir de l'appartement.
Vous pouvez commander ici des gradateurs de haute qualité de marques bien établies telles que Schneider Electric, Legrand, Werkel avec livraison à domicile.
D'autres modèles tout aussi utiles et chics (avec un certificat de conformité européen) peuvent être récupérés chez nos camarades chinois ici.
Classification des gradateurs pour lampes à LED
Lors de l'achat de gradateurs, vous devez tenir compte du fait que les variateurs pour lampes à économie d'énergie, à LED et à incandescence conventionnelles présentent certaines différences et classifications.Les gradateurs sont divisés en fonction des caractéristiques de conception, de la méthode et du lieu d'installation, du principe de contrôle et d'autres caractéristiques.
Une variété de gradateurs facilite le choix du bon appareil
Lieu et méthode d'installation
Sur le lieu d'installation, les gradateurs sont divisés en télécommande, modulaire et mural.
- Modulaire. Ce type de gradateur est monté sur un rail DIN dans un tableau de distribution électrique avec un RCD. De tels variateurs peuvent être facilement installés ou remplacés à tout moment, mais pour cet appareil, il est nécessaire de prévoir la pose d'un fil séparé lors de la réparation ou de la construction. Les gradateurs modulaires sont parfaits pour l'amélioration de l'habitat selon le système "maison intelligente".
- Télécommande. Ce sont de petits appareils de 20÷30 mm de long et dotés de trois capteurs de contrôle. Puisqu'ils permettent une télécommande, ces gradateurs peuvent être montés à côté de la lampe ou directement dans le luminaire lui-même. Le gradateur peut être installé simultanément avec le lustre et ne nécessite pas de poursuite des murs ou du plafond. Une option idéale s'il est décidé d'installer des variateurs pour l'éclairage et que la réparation a déjà été effectuée.
La télécommande du gradateur est assez pratique
Mur. Ces gradateurs sont montés de la même manière que les prises et les interrupteurs directement dans la pièce où se trouvent les lampes à LED dimmables. L'installation d'un tel gradateur doit être effectuée avant la réparation et l'application du revêtement de finition, car l'installation nécessite de chasser les murs ou le plafond.
Selon le principe de gestion
Si nous parlons du principe de contrôle du gradateur, ils sont à leur tour divisés en mécanique, sensoriel et à distance.
Mécanique
Les variateurs d'éclairage à commande mécanique sont les dispositifs les plus anciens et les plus simples pour régler l'intensité du flux lumineux des lampes. Sur le corps du gradateur, il y a un bouton rond rotatif, à travers lequel la résistance variable est contrôlée et, en conséquence, les lampes sont allumées et éteintes.
Bon vieux gradateur mécanique sans problème
Parmi les gradateurs mécaniques, il existe des modèles à bouton-poussoir et à clavier. De tels appareils, ainsi que des interrupteurs conventionnels, ont une clé pour éteindre l'appareil d'éclairage du secteur.
Capteur
Les gradateurs à commande tactile ont un look plus solide et moderne. Pour faire varier l'intensité des lampes LED, il vous suffit de toucher légèrement l'écran tactile. Cependant, ces gradateurs sont plus chers que leurs homologues mécaniques.
Un tel gradateur tactile ne laissera personne indifférent
"Télécommande"
La technologie améliore le confort
Les gradateurs à télécommande sont équipés d'une télécommande, avec laquelle le niveau optimal d'intensité lumineuse des lampes est réglé via un canal radio ou via un port infrarouge. Le contrôle radio est possible même depuis la rue, tandis que la télécommande avec un port infrarouge ne peut effectuer des réglages qu'en la pointant directement sur le variateur.
Variateur avec télécommande radio
Il existe également des modèles de gradateurs qui vous permettent de contrôler l'éclairage via Wi-Fi, et ils sont principalement utilisés dans les systèmes de maison intelligente.
L'une des variétés de gradateurs sont les gradateurs acoustiques qui répondent aux applaudissements ou aux commandes vocales.
Les meilleurs gradateurs rotatifs
Ces modèles ont une conception simple, se distinguent par leur facilité d'utilisation et leur longue durée de vie.Ils sont capables de mémoriser les paramètres et sont conçus pour ajuster en douceur la luminosité de la source lumineuse.
Werkel WL01-DM600-LED
5
★★★★★
note éditoriale
100%
les acheteurs recommandent ce produit
Le corps du modèle est en polycarbonate de haute qualité. Il résiste aux dommages mécaniques et présente une stabilité thermique élevée. L'appareil est connecté au circuit selon le commutateur de circuit et ne nécessite pas de recâblage.
Puissance maximale - 600 watts. Le rétroéclairage Contour LED transmet des informations sur le mode de fonctionnement actuel de l'appareil et permet de le retrouver facilement dans l'obscurité. La réduction automatique de l'intensité à des niveaux d'éclairage élevés garantit une consommation d'énergie économique.
Avantages :
- étui élégant et solide;
- sécurité d'utilisation;
- connexion simplifiée ;
- indication de tension dans le réseau ;
- La durée de vie annoncée est de 10 ans.
Défauts:
prix élevé.
Werkel WL01-DM600-LED s'intégrera parfaitement dans n'importe quel intérieur moderne. Le bon choix pour la gradation des lampes à incandescence ou halogènes.
Schneider Electric Blanca BLNSS040011
4.9
★★★★★
note éditoriale
94%
les acheteurs recommandent ce produit
Le modèle dispose d'une mémoire de niveau d'éclairage, ce qui facilite le réglage après une panne de courant soudaine. Le cadre a des fentes pour les vis et vous permet d'installer rapidement le gradateur.
Le boîtier est en thermoplastique, n'a pas peur des températures élevées et de l'usure. Le revêtement de surface protecteur protège l'appareil contre les dommages mécaniques. Une butée rigide est prévue pour éliminer les risques de défilement. La puissance maximale du variateur est de 400W.
Avantages :
- étui résistant;
- mise en place simple ;
- longue durée de vie;
- mémoriser les paramètres ;
- bonne réserve de marche.
Défauts:
tourne lentement.
Schneider Electric Blanca est capable de faire varier l'intensité des lampes halogènes ou LED.
TDM Électrique Ladoga SQ1801-0109
4.8
★★★★★
note éditoriale
92%
les acheteurs recommandent ce produit
Le corps du variateur est en plastique ABS auto-extinguible. Cela lui confère une résistance élevée, une résistance à l'inflammation et à une contrainte thermique élevée, à l'exposition au soleil.
La puissance maximale de l'appareil est de 600 W, l'intensité du courant est de 2,5 A. La tige à ressort garantit la fiabilité avec une forte torsion. Le type d'installation ouvert simplifie l'auto-installation. Le dispositif peut avoir une orientation horizontale et verticale.
Avantages :
- boîtier fiable et résistant à la chaleur;
- mise en place rapide ;
- régulateur durable;
- prix abordable.
Défauts:
grandes dimensions.
TDM Ladoga SQ1801-0109 est conçu pour contrôler les réseaux d'éclairage dans les locaux résidentiels et non chauffés.
ABB Cosmo 619-010200-192
4.6
★★★★★
note éditoriale
84%
les acheteurs recommandent ce produit
Tous les éléments du corps du modèle sont en plastique ABS, ce qui garantit leur résistance aux dommages mécaniques et à l'usure. La lunette a une finition semi-mate pour une couche supplémentaire de protection contre les rayures et la saleté.
La puissance maximale est de 800 W, la fréquence nominale est comprise entre 50 et 60 Hz. Le cadre résistant à la chaleur a des trous pour les fixations. Un pointeur de motif spécial sur le panneau élimine la possibilité d'une installation incorrecte.
Avantages :
- très grande réserve de marche;
- le boîtier solide n'a pas peur de surchauffer;
- installation pratique;
- indication de tension dans le réseau ;
- bas prix.
Défauts:
pas de protection contre les surcharges.
ABB Cosmo convient au contrôle des sources lumineuses halogènes et des lampes à incandescence à la maison ou au bureau.













































