- Le choix de l'appareil fini
- Comment connecter un gradateur de vos propres mains?
- Instructions pour connecter un gradateur pour lampes à LED
- Types de gradateurs
- Gradateur simple
- Éléments de circuits
- Le but principal et l'essence du gradateur
- Connexion d'un gradateur à une lampe LED (lustre)
- Classification des gradateurs pour lampes à LED
- Lieu et méthode d'installation
- Selon le principe de gestion
- Mécanique
- Capteur
- "Télécommande"
- Installation d'une machine différentielle dans un tableau
- Gradateur monobloc - simple et pratique
- Exigences et conseils d'utilisation
- Le principe de fonctionnement et les principaux types de gradateurs
- Classement du variateur par type d'exécution
- Classification des gradateurs par méthode de contrôle
- Classement par type de lampes
- Vidéo - Règles de connexion des lampes à un gradateur
- Vidéo - Quelques mots sur le variateur pour LED
- De quoi aura-t-on besoin pour travailler ?
- Le but principal et l'essence du gradateur
- Caractéristiques de sélection et de fonctionnement
Le choix de l'appareil fini
Les plus populaires sont les gradateurs fabriqués sous le nom de Schneider, Makel et Legrand. Les derniers appareils électroniques sont créés avec une puissance de 300 à 1000 watts
Habituellement, lors du choix d'un gradateur, l'attention est portée sur le prix.
à d'autres importants critères de sélection du gradateur comprendre:
- facilité d'utilisation, car certains peuvent aimer un clavier, tandis que d'autres peuvent aimer un contrôleur avec une télécommande ;
- type d'appareil qui peut être combiné ou non avec l'intérieur de la maison ;
- marque de régulateur, car les marques plus connues sont de bonne qualité et en même temps vendues à un prix abordable.
Il est recommandé de sélectionner un appareil en 4 étapes
Les gradateurs de la célèbre marque Legrand conviennent à toutes les lampes, y compris les luminaires 220 et 12 V. Pour déterminer quel régulateur est nécessaire pour une lampe, vous devez utiliser la formule suivante : multipliez le nombre d'ampoules d'un luminaire par la puissance d'une source lumineuse. Par exemple, pour un appareil avec 12 ampoules 12 V, un variateur d'une puissance d'au moins 144 V convient.
Comment connecter un gradateur de vos propres mains?
Établir une connexion gradateur pour led les lampes peuvent être indépendamment. Pour ce faire, vous devez avoir un minimum de connaissances dans le domaine de l'électricité et disposer d'un tournevis.
Instructions pour connecter un gradateur pour lampes à LED
La procédure de raccordement de l'appareil en utilisant le régulateur Legrand à titre d'exemple :
- La première étape consistera à couper l'électricité dans le réseau domestique. À l'aide de l'indicateur, il est nécessaire de déterminer la ligne électrique de phase. Démontez le régulateur de tension avec un tournevis et dégagez la douille.
- Il y a trois connecteurs sur le corps de l'appareil. Le premier est la phase, le second est la charge et le troisième sert à connecter des commutateurs supplémentaires. Le package gradateur comprend un circuit, avec son aide, la connexion sera établie.
- À l'aide d'un tournevis cruciforme, desserrez les boulons de serrage et installez les contacts du circuit dans les connecteurs. Lors de la connexion, utilisez le brochage. Dans notre exemple, le fil de contact blanc est la phase et le bleu sert à connecter la charge.Après avoir installé les fils, les boulons sont serrés, cela est nécessaire pour assurer un contact de haute qualité. Mais il est déconseillé de pincer les vis pour ne pas abîmer le contact.
- Ensuite, le gradateur est installé dans la prise, il doit être solidement fixé dans le boîtier lui-même avec deux vis.
- La prochaine étape sera l'installation d'un cadre de protection en plastique et de boutons. La clé est montée en tenant compte des nuances spécifiées dans la documentation de service. En règle générale, un bouton large est conçu pour allumer et éteindre la lumière, et un bouton étroit est nécessaire pour régler la luminosité de la lumière.
- Au stade final, le diagnostic du fonctionnement du dispositif de régulation est effectué ; avant cela, il est nécessaire d'allumer l'électricité dans le réseau.
Types de gradateurs
Les dispositifs électroniques de réglage de la luminosité de la lumière sont créés en fonction de plusieurs paramètres. La principale chose qui distingue les gradateurs les uns des autres est le type d'exécution. Selon lui, les régulateurs d'intensité lumineuse sont :
- modulaire, c'est-à-dire utilisé dans un standard situé dans le couloir ou l'entrée;
- couplé à un interrupteur, qui est monté dans un boîtier spécial et forcé de fonctionner en appuyant sur un bouton;
- monobloc, utilisé à la place d'un interrupteur.
Le dernier type d'appareils électroniques - les gradateurs monoblocs - sont divisés en types en fonction de la méthode de contrôle. Par conséquent, les gradateurs sont subdivisés en appareils suivants :
- rotatif (équipé d'une poignée qui, si elle est dirigée vers la gauche, éteint la lumière et, lorsqu'elle est tournée vers la droite, augmente l'intensité de l'éclairage);
- rotatif-poussoir, agissant de la même manière que le rotatif ordinaire, mais différent en ce qu'ils n'allument la lumière qu'après avoir légèrement appuyé sur la poignée;
- les claviers, qui sont des appareils dont une partie est chargée d'allumer et d'éteindre la lumière, et la seconde de diminuer et d'augmenter sa luminosité.
Un rôle essentiel dans le choix d'un gradateur est joué par le type de lampe dont la lumière doit être ajustée. Par exemple, il est d'usage d'équiper les lampes à incandescence d'appareils électroniques simples qui effectuent leur tâche en modifiant la tension. Les gradateurs standard sont également bien adaptés aux lampes halogènes connectées à une source d'alimentation 220 V.
Un gradateur est connecté à une lampe à incandescence et l'autre est connecté à une lampe halogène.
Si vous avez besoin de réguler l'alimentation lumineuse d'une lampe halogène fonctionnant à une tension de 12 ou 24 V, vous devrez alors utiliser un appareil plus complexe. Il est souhaitable que le gradateur d'un tel dispositif d'éclairage fonctionne avec un transformateur abaisseur. Si l'appareil pour la conversion actuelle bobinage, il est recommandé d'utiliser un variateur marqué des lettres "RL". Et avec un transformateur électronique, il est plus raisonnable d'utiliser un régulateur marqué "C".
Version de l'appareil pour les appareils fonctionnant à partir d'une tension ne dépassant pas 24 V
Les lampes à diodes électroluminescentes nécessitent l'utilisation d'un type spécial de régulateur d'intensité lumineuse, c'est-à-dire un dispositif qui module la fréquence du courant en impulsions. Pour lampe à économie d'énergie ou fluorescente choisir un gradateur n'est pas facile. L'option la plus acceptable est un gradateur, dont le circuit comprend un démarreur électronique.
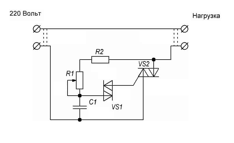
Gradateur simple
La mise en service la plus simple est un gradateur qui fonctionne avec un dinistor et un triac. Le premier dispositif est un dispositif à semi-conducteur qui exécute sa tâche de plusieurs manières.En d'autres termes, le dinister ressemble à deux diodes connectées situées en face l'une de l'autre. Et le simister est un thyristor compliqué qui commence à faire passer du courant au moment où le courant de commande est appliqué à l'électrode.
En plus du dinister et du simister, le circuit de gradation simple comprend des résistances - constantes et variables. Avec eux, plusieurs diodes et un condensateur sont également utilisés.
L'appareil est connecté au tableau de distribution, à la boîte de jonction et au luminaire
Éléments de circuits
Commençons par décider des éléments dont nous avons besoin pour le circuit du gradateur d'éclairage.

En fait, les circuits sont assez simples et ne nécessiteront pas de rares détails, même un radioamateur peu expérimenté peut s'en occuper.
- Triac. Il s'agit d'un thyristor symétrique à triode, sinon on l'appelle aussi triac (le nom vient de la langue anglaise). C'est un dispositif semi-conducteur, qui est une variété de thyristors. Il est utilisé pour les opérations de commutation dans les circuits électriques 220 V. Le triac a deux sorties de puissance principales, auxquelles la charge est connectée en série. Lorsque le triac est fermé, il n'y a pas de conduction et la charge s'éteint. Dès qu'un signal de déverrouillage lui est appliqué, une conduction apparaît entre ses électrodes et la charge est mise sous tension. Sa principale caractéristique est le courant de maintien. Tant qu'un courant supérieur à cette valeur parcourt ses électrodes, le triac reste ouvert.
- Dinistor. Il appartient aux dispositifs à semi-conducteurs, est une sorte de thyristors et a une conductivité bidirectionnelle.Si nous considérons plus en détail le principe de son fonctionnement, le dinistor est composé de deux diodes connectées l'une à l'autre. Dinistor est également appelé diac d'une autre manière.
- Diode. Il s'agit d'un élément électronique qui, selon le sens du courant électrique, a une conductivité différente. Il a deux électrodes - une cathode et une anode. Lorsqu'une tension directe est appliquée à la diode, elle est ouverte ; dans le cas d'une tension inverse, la diode est fermée.
- condensateur non polaire. Leur principale différence avec les autres condensateurs est qu'ils peuvent être connectés à un circuit électrique sans respecter la polarité. L'inversion de polarité est autorisée pendant le fonctionnement.
- Résistances fixes et variables. Dans les circuits électriques, ils sont considérés comme un élément passif. Une résistance fixe a une certaine résistance ; pour une variable, cette valeur peut changer. Leur but principal est de convertir le courant en tension ou inversement la tension en courant, d'absorber l'énergie électrique, de limiter le courant. Une résistance variable est aussi appelée potentiomètre, elle possède un contact de sortie mobile, le soi-disant moteur.
- LED pour indicateur. Il s'agit d'un dispositif à semi-conducteur qui a une transition électron-trou. Lorsqu'un courant électrique le traverse dans le sens direct, il crée un rayonnement optique.

Le circuit gradateur triac utilise une méthode de réglage de phase. Dans ce cas, le triac est l'élément régulateur principal, la puissance de charge dépend de ses paramètres, qui peut être connecté à ce régime. Par exemple, si vous utilisez un triac VT 12-600, vous pouvez régler puissance de charge jusqu'à 1kW.Si vous souhaitez faire votre gradateur pour une charge plus puissante, alors choisissez un triac avec de grands paramètres en conséquence.
Le but principal et l'essence du gradateur
Quelques mots sur ce qu'est un gradateur et pourquoi est-il nécessaire ?
Cet appareil est électronique, conçu pour l'utiliser pour changer la puissance électrique. Le plus souvent, ils modifient ainsi la luminosité des appareils d'éclairage. Fonctionne avec des lampes à incandescence et LED.

Le réseau électrique fournit un courant de forme sinusoïdale. Pour que l'ampoule change de luminosité, une onde sinusoïdale de coupure doit lui être appliquée. Il est possible de couper le front avant ou arrière de l'onde grâce aux thyristors installés dans le circuit du gradateur. Cela contribue à réduire la tension fournie à la lampe, ce qui entraîne par conséquent une diminution de la puissance et de la luminosité de la lumière.
Important à retenir ! De tels régulateurs génèrent des interférences électromagnétiques. Pour les réduire, un filtre inductif-capacitif ou une self est inclus dans le circuit du gradateur
Connexion d'un gradateur à une lampe LED (lustre)
Lors du processus de connexion à une lampe à LED, vous devez d'abord suivre le schéma standard de connexion. Il s'agit de s'assurer que la phase va au gradateur. Après cela, vous devez diriger le fil du contact de sortie du gradateur vers le luminaire.

Séparément, il convient de prêter attention à ces caractéristiques de connexion d'un gradateur:
- Des appareils de types différents ne peuvent pas être connectés à un gradateur (lampes LED avec lampes fluorescentes).
- Tous les contacts doivent être connectés correctement. Sinon, les lampes risquent de griller.
- Ne connectez pas trop de lampes à un seul régulateur. Il ne devrait pas y en avoir plus de dix.
- Toutes les lampes connectées au variateur doivent être du même type et de la même puissance. Les appareils universels ont la possibilité de sélectionner à la fois manuellement et automatiquement la forme du signal de sortie. Ceci est nécessaire pour un travail plus correct avec la charge. De plus, dans de tels cas, il devient possible de limiter la limite inférieure de tension.
Classification des gradateurs pour lampes à LED
Lors de l'achat de gradateurs, vous devez tenir compte du fait que les variateurs pour lampes à économie d'énergie, à LED et à incandescence conventionnelles présentent certaines différences et classifications. Les gradateurs sont divisés en fonction des caractéristiques de conception, de la méthode et du lieu d'installation, du principe de contrôle et d'autres caractéristiques.
Une variété de gradateurs facilite le choix du bon appareil
Lieu et méthode d'installation
Sur le lieu d'installation, les gradateurs sont divisés en télécommande, modulaire et mural.
- Modulaire. Ce type de gradateur est monté sur un rail DIN dans un tableau de distribution électrique avec un RCD. De tels variateurs peuvent être facilement installés ou remplacés à tout moment, mais pour cet appareil, il est nécessaire de prévoir la pose d'un fil séparé lors de la réparation ou de la construction. Les gradateurs modulaires sont parfaits pour l'amélioration de l'habitat selon le système "maison intelligente".
- Télécommande. Ce sont de petits appareils de 20÷30 mm de long et dotés de trois capteurs de contrôle. Puisqu'ils permettent une télécommande, ces gradateurs peuvent être montés à côté de la lampe ou directement dans le luminaire lui-même. Le gradateur peut être installé simultanément avec le lustre et ne nécessite pas de poursuite des murs ou du plafond. Une option idéale s'il est décidé d'installer des variateurs pour l'éclairage et que la réparation a déjà été effectuée.
La télécommande du gradateur est assez pratique
Mur. Des gradateurs similaires sont montés avec précision aussi bien que prises et interrupteurs directement dans la pièce où se trouvent les lampes LED dimmables. L'installation d'un tel gradateur doit être effectuée avant la réparation et l'application du revêtement de finition, car l'installation nécessite de chasser les murs ou le plafond.
Selon le principe de gestion
Si nous parlons du principe de contrôle du gradateur, ils sont à leur tour divisés en mécanique, sensoriel et à distance.
Mécanique
Les variateurs d'éclairage à commande mécanique sont les dispositifs les plus anciens et les plus simples pour régler l'intensité du flux lumineux des lampes. Sur le corps du gradateur, il y a un bouton rond rotatif, à travers lequel la résistance variable est contrôlée et, en conséquence, les lampes sont allumées et éteintes.
Bon vieux gradateur mécanique sans problème
Parmi les gradateurs mécaniques, il existe des modèles à bouton-poussoir et à clavier. De tels appareils, ainsi que des interrupteurs conventionnels, ont une clé pour éteindre l'appareil d'éclairage du secteur.
Capteur
Les gradateurs à commande tactile ont un look plus solide et moderne. Pour faire varier l'intensité des lampes LED, il vous suffit de toucher légèrement l'écran tactile. Cependant, ces gradateurs sont plus chers que leurs homologues mécaniques.
Un tel gradateur tactile ne laissera personne indifférent
"Télécommande"
La technologie améliore le confort
Les gradateurs à télécommande sont équipés d'une télécommande, avec laquelle le niveau optimal d'intensité lumineuse des lampes est réglé via un canal radio ou via un port infrarouge.Le contrôle radio est possible même depuis la rue, tandis que la télécommande avec un port infrarouge ne peut effectuer des réglages qu'en la pointant directement sur le variateur.
Variateur avec télécommande radio
Il existe également des modèles de gradateurs qui vous permettent de contrôler l'éclairage via Wi-Fi, et ils sont principalement utilisés dans les systèmes de maison intelligente.
L'une des variétés de gradateurs sont les gradateurs acoustiques qui répondent aux applaudissements ou aux commandes vocales.
Installation d'une machine différentielle dans un tableau
Après avoir sélectionné le schéma de connexion difavtomat, il est nécessaire de l'installer correctement avec intégration dans le réseau électrique. Le plus souvent, l'interrupteur différentiel est monté dans le tableau où le compteur d'électricité est installé, mais parfois un ensemble d'appareils modulaires est installé dans une boîte de jonction supplémentaire située à l'intérieur. Dans les deux cas, règles et étapes pour connecter un appareil sont identiques.
La technologie d'installation de difavtomat, à première vue, est très simple! Mais même un tel travail peut être fait avec des erreurs, dont nous parlerons ci-dessous.
Gradateur monobloc - simple et pratique
Ces gradateurs viennent dans diverses modifications. Ils diffèrent les uns des autres en termes de contrôle. Ça peut être:
- Toucher. Les professionnels appellent les appareils avec cette option de contrôle les plus fiables en fonctionnement. En fait, il n'y a rien à casser dedans, car il n'y a pas d'éléments mécaniques dans les régulateurs. Il vous suffit de toucher légèrement l'écran du gradateur pour l'activer.
- Rotatif. Pour éteindre la lampe, vous devez tourner le cadran de l'appareil à fond vers la gauche. Une variante d'un tel gradateur est un mécanisme rotatif poussoir.L'utilisateur doit cliquer sur l'appareil pour l'éteindre ou l'allumer. Et le réglage même du niveau d'éclairage requis s'effectue en tournant le cadran.
- Clavier. Il est extérieurement impossible de distinguer un tel gradateur d'un interrupteur conventionnel. Vous devez appuyer sur une touche pour allumer la lumière et la maintenir enfoncée pendant un certain temps. Tant que la touche est enfoncée, l'intensité lumineuse augmente.

Gradateur à bascule monobloc
Exigences et conseils d'utilisation
Avant d'installer et de connecter l'appareil (et le schéma de connexion du gradateur sera discuté un peu plus tard), vous devez vous familiariser avec les exigences de base et les recommandations. Tous sont énumérés ci-dessous.
Si un gradateur LED est connecté, la puissance de l'appareil d'éclairage utilisé avec celui-ci doit être d'au moins 40 W
Ainsi, en cas de puissance moindre, la durée de vie de votre produit sera sensiblement réduite.
Il est également important que la puissance du gradateur soit supérieure à la puissance totale de tous les luminaires.
Il est fortement déconseillé d'installer l'appareil dans une pièce où la température de l'air est supérieure à 25 degrés. Le fait est que la surchauffe affectera négativement les travaux ultérieurs.
Dans le cas de la connexion d'un gradateur à des LED, l'appareil doit être sélectionné exclusivement de haute qualité
Sinon, il peut tout simplement ne pas gérer le contrôle de l'éclairage.
Enfin, dans le cas de la connexion de l'appareil à des lampes fluorescentes, comme indiqué ci-dessus, un appareil spécial doit être sélectionné.

Le principe de fonctionnement et les principaux types de gradateurs
Avant d'installer un dimère, vous devez comprendre son fonctionnement général.Quant au principe de fonctionnement, dans ce cas c'est assez simple. Le variateur pré-régule la tension d'alimentation de l'appareil d'éclairage dans la pièce. Si vous gérez correctement cela, l'appareil pourra modifier la tension d'alimentation de la lampe de 0 à 100%.

Plus la tension appliquée sera faible, plus la luminosité de l'éclairage dans la pièce sera faible. De plus, cet appareil présente diverses variantes de conception. Il existe plusieurs paramètres à la fois selon lesquels les gradateurs modernes sont classés. Faisons connaissance avec chacun d'eux plus en détail.

Classement du variateur par type d'exécution
De ce point de vue, tous les gradateurs sont divisés en trois grands groupes, considérez-les.
- Modèle. De tels appareils sont destinés à être installés dans un tableau de distribution. Avec leur aide, vous pouvez régler, ainsi qu'allumer l'éclairage dans des lieux pouvant être classés comme publics (cela peut être un couloir ou, par exemple, un escalier, une entrée).
- Monobloc. Les représentants de cette catégorie sont montés à la place d'un interrupteur conventionnel. C'est pourquoi les problèmes d'installation de tels gradateurs de vos propres mains ne se posent souvent pas du tout. Les appareils sont très populaires, ils ont donc récemment acquis des sous-espèces qui diffèrent dans la manière dont ils sont contrôlés.
- Avec interrupteur. Et ces appareils sont installés dans une boîte spéciale, où les prises sont souvent montées. Quant à l'organe de commande, dans ce cas le bouton agit comme tel (pas toujours, mais dans la plupart des cas).

Classification des gradateurs par méthode de contrôle
Ainsi, les modèles de ménages monoblocs peuvent avoir, comme nous venons de le noter, plusieurs options de contrôle.
- Modèles rotatifs. Ils ont une poignée rotative spéciale.Si vous le déplacez vers la position la plus à gauche, cela éteindra l'éclairage, et si vous le tournez vers la droite, la luminosité des lampes augmentera.
- Modèles de clavier. Extérieurement, ils sont une copie exacte d'un disjoncteur à deux boutons. La première touche a pour but de régler la luminosité de la lumière, et la seconde est de l'éteindre/allumer.
- Modèles à tourner et à pousser. Ils fonctionnent presque sur le même principe que les rotatifs, cependant, ils diffèrent en ce que pour allumer l'éclairage, vous devez noyer un peu la poignée.

Les plus pratiques sont à juste titre considérés comme des gradateurs avec une fonction de télécommande. Grâce à la télécommande, vous pourrez régler la luminosité de la lumière de n'importe où dans la pièce. De plus, certains modèles remplissent également la fonction d'interrupteur. Chacun a son propre schéma de connexion de gradateur, mais nous en reparlerons plus tard.

Classement par type de lampes
Nous ne pouvons que convenir que l'utilisation de différents régulateurs pour chaque type particulier de lampe est pour le moins étrange. Mais le fait est que les lampes modernes sont très diverses et présentent une variété de caractéristiques de conception.

Quant aux lampes à incandescence, elles utilisent les gradateurs les plus simples, qui fonctionnent selon un principe extrêmement simple: la luminosité de l'éclairage des filaments est régulée en modifiant la tension. De plus, de tels gradateurs peuvent également être utilisés pour des lampes halogènes alimentées par une tension standard de 220 volts. Enfin, la conception des données de l'appareil elle-même n'est pas fondamentalement complexe.
Vidéo - Règles de connexion des lampes à un gradateur
Mais pour les ampoules halogènes fonctionnant de 12 à 24 volts, des gradateurs plus complexes sont utilisés.Idéalement, un transformateur abaisseur devrait être présent dans le schéma de raccordement, mais si cela n'est pas possible pour une raison ou une autre, vous pouvez choisir un gradateur par le type d'un transformateur existant. Si ce dernier est électronique, vous aurez besoin d'un modèle marqué C, et s'il s'enroule - marqué RL.
Enfin, un gradateur spécial doit être utilisé avec les décharges LED, qui modulent par impulsion la fréquence du courant.

Vidéo - Quelques mots sur le variateur pour LED
Les plus difficiles en termes de réglage de l'intensité de l'éclairage sont les lampes fluorescentes (ou, comme on les appelle aussi, à économie d'énergie). Beaucoup pensent même que de tels réseaux d'éclairage ne devraient pas du tout être atténués. Mais si vous n'êtes pas d'accord avec ces personnes, assurez-vous d'inclure un démarreur électronique (ou un ballast électronique en abrégé) dans le circuit.

De quoi aura-t-on besoin pour travailler ?
Un gradateur est un gradateur qui vous permet de modifier l'intensité de la lumière dans une pièce en tournant un bouton ou en appuyant sur une touche.
Selon le type de réglage de la puissance de la lueur, ce sont :
- résistif;
- transformateur;
- semi-conducteur.
La première option est la plus simple, mais elle ne peut pas être qualifiée d'économique, car une diminution de la luminosité de la lueur ne modifie pas la puissance de charge. Les deux autres sont beaucoup plus efficaces, mais ont aussi conception plus complexe. Selon le principe de fonctionnement, cela dépendra des pièces incluses dans le gradateur. Afin de ne pas être distrait du travail, il est préférable de faire le plein à l'avance de tout ce dont vous avez besoin.
Pour les exemples ci-dessous, vous aurez besoin des éléments électroniques suivants :
- Triac - est une clé dans le circuit, utilisée pour ouvrir ou verrouiller une section du circuit à partir du flux de courant électrique.Il est utilisé dans les circuits avec une tension d'alimentation de 220V, dispose de trois sorties - deux de puissance et une de contrôle.
- Thyristor - également installé comme clé et transféré dans un état stable, nécessaire au fonctionnement du circuit.
- Un microcircuit est un élément plus complexe d'un circuit électronique avec ses propres fonctions de logique et de contrôle.
- Dinistor - est également un élément semi-conducteur qui fait passer le courant électrique dans les deux sens.
- Une diode est un semi-conducteur unidirectionnel qui s'ouvre à partir du flux direct de courant électrique et est verrouillé à partir de l'inverse.
- Un condensateur est un élément capacitif dont la tâche principale est d'accumuler la quantité de charge requise sur les plaques. Pour la fabrication de gradateurs faits maison, il est préférable d'utiliser un modèle non polaire.
- Les résistances - sont des résistances actives, pour les gradateurs, elles sont utilisées dans les diviseurs de tension et les circuits de réglage du courant. Les résistances fixes et variables sont utiles dans les circuits.
- LED - utiles pour fournir une indication lumineuse dans le gradateur.
En fonction du circuit et de l'appareil spécifiques du gradateur, l'ensemble des pièces nécessaires dépendra également, tout ce qui précède n'a pas besoin d'être acheté. Notez que certains d'entre eux peuvent être soudés à partir d'anciens téléviseurs, radios et autres appareils électroménagers que vous n'utilisez plus. Ensuite, considérons des exemples de schémas spécifiques.
C'est intéressant : comment connecter un interrupteur triple lumière - diagramme, comment se connecter correctement, instructions montage avec vidéo
Le but principal et l'essence du gradateur
Quelques mots sur ce qu'est un gradateur et pourquoi est-il nécessaire ?
Cet appareil est électronique, conçu pour l'utiliser pour changer la puissance électrique. Le plus souvent, ils modifient ainsi la luminosité des appareils d'éclairage.Fonctionne avec des lampes à incandescence et LED.

Le réseau électrique fournit un courant de forme sinusoïdale. Pour que l'ampoule change de luminosité, une onde sinusoïdale de coupure doit lui être appliquée. Il est possible de couper le front avant ou arrière de l'onde grâce aux thyristors installés dans le circuit du gradateur. Cela contribue à réduire la tension fournie à la lampe, ce qui entraîne par conséquent une diminution de la puissance et de la luminosité de la lumière.
Important à retenir ! De tels régulateurs génèrent des interférences électromagnétiques. Pour les réduire, un filtre inductif-capacitif ou une self est inclus dans le circuit du gradateur
Caractéristiques de sélection et de fonctionnement
Lors du choix d'un gradateur, vous devez faire attention non seulement aux lampes avec lesquelles il peut fonctionner et à ses fonctions. Il faut aussi regarder pour quelle charge totale il est conçu. Un maximum d'un gradateur de lumière peut "tirer" 1000 watts de charge, mais la plupart des modèles sont conçus pour 400-700 watts
Les fabricants éminents, en fonction de la puissance, ont une différence de prix significative. Les produits chinois n'ont pas de différence de coût tangible.
| Nom | Du pouvoir | Courant maximal | Compatibilité | Prix | Fabricant |
|---|---|---|---|---|---|
| Volsten V01-11-D11-S Magenta 9008 | 600W | 2 A | Lampes incandescentes | 546 roubles | Russie/Chine |
| TDM Valdaï RL | 600W | 1 A | Lampes incandescentes | 308 roubles | Russie/Chine |
| MAKEL Mimoza | 1000 W/IP 20 | 4 A | Lampes incandescentes | 1200 roubles | Turquie |
| Lézard Mira 701-1010-157 | 1000W/IP20 | 2 A | Lampes incandescentes | 770 roubles | Turquie/Chine |
Le deuxième point à retenir est que les gradateurs fonctionnent avec une charge minimale. Ceux-ci, dans la plupart des cas, ont un minimum de 40 watts, certains milliers ont 100 watts.Si les lampes connectées sont de puissance inférieure, elles peuvent clignoter ou ne pas s'allumer. Cela se produit lorsque des LED sont utilisées à la place des ampoules à incandescence. Dans ce cas, l'une des lampes est laissée ancienne (à incandescence), ce qui fournira la charge minimale requise.
D'autres caractéristiques de fonctionnement sont liées à la compatibilité. Comme déjà mentionné, les gradateurs conventionnels ne peuvent pas fonctionner avec lampes fluorescentes (y compris ceux qui économisent de l'énergie). Les halogènes ne réagissent tout simplement pas aux changements de forme de l'impulsion. Et si vous décidez de remplacer les ampoules à incandescence par des ampoules plus économiques, vous devrez probablement également changer le variateur.















































