Comment concevoir un schéma thermique pour une chaufferie pour une maison privée + quelques exemples d'automatisation

Schéma thermique d'une chaufferie avec chaudières à vapeur, dessin | conception de centrales thermiques

Protection des chaudières à eau chaude contre la corrosion

En conclusion, il convient de noter que le circuit d'eau chaude de la chaudière du système de chauffage est soumis à des charges corrosives plus importantes que le système de chauffage domestique lui-même. Les gaz de combustion peuvent endommager l'échangeur de chaleur dans lequel circule l'eau chauffée.

Par conséquent, afin de niveler l'effet des catalyseurs pour les processus de corrosion, le liquide de refroidissement à l'entrée de l'échangeur de chaleur de la chaudière doit être chauffé à 60-70 degrés Celsius.

Certes, cette mesure de précaution n'est justifiée que dans le cas de l'utilisation d'échangeurs de chaleur en acier en acier de construction. Les échangeurs de chaleur en cuivre ou en acier inoxydable ne souffrent pas de corrosion

Publié: 03.10.2014

Exemples de projets

Exemples de projets

Les chaudières sont très populaires dans notre pays et aujourd'hui, elles chauffent avec succès à la fois de petits bâtiments privés et d'immenses installations industrielles. Ce sont des bâtiments municipaux et divers établissements d'enseignement - cliniques, hôpitaux, écoles, instituts et universités, jardins d'enfants et écoles, usines et usines, cafés et restaurants, centres commerciaux.

Conception typique d'une chaufferie

Dans la construction de chaufferies, le moment de la conception est très important. Aujourd'hui, il existe des projets standard qui sont autorisés pour la construction.

Chacun se compose d'une ou plusieurs chaudières, brûleurs, une chaudière, un coffret de commande automatique avec des capteurs, des pompes, une conduite de gaz avec des vannes et d'autres éléments et dispositifs qui assureront le fonctionnement normal de la chaufferie.

Chacun de ces éléments est nécessaire et important, et leur quantité et leur qualité dépendent du type de chaufferie et du fabricant.
Par type de carburant les chaufferies peuvent être à combustible liquide et à combustible solide. À leur tour, ces deux types peuvent être divisés en plusieurs sous-espèces en fonction du combustible utilisé : diesel, charbon, gazole, bois, etc.

Il existe des chaufferies encore moins puissantes, mais plus fonctionnelles qui fonctionnent sur plusieurs types de combustibles en même temps, tandis que l'une d'elles sera toujours la principale (dominante), et l'autre auxiliaire.

Ces chaudières sont appelées combinées.

Centrales à combustible liquide

Les chaudières à combustible liquide fonctionnent dans de grandes installations de production (par exemple, des raffineries de pétrole), elles utilisent du pétrole, du mazout, du carburant diesel, du carburant diesel comme carburant.

Installations à combustible solide

Les chaudières à combustible solide fonctionnent souvent là où il est difficile ou presque impossible d'utiliser du gaz ou du combustible liquide - dans les régions reculées du pays. En règle générale, dans les chalets privés, les maisons de campagne, les colonies de chalets. Les branches et la paille, le bois de chauffage, le charbon, les copeaux de bois et autres déchets de bois sont utilisés comme combustible.

Chaudières à gaz

Les chaudières à gaz sont les types de chaudières les plus courants. Ils fonctionnent plus souvent au gaz naturel, moins souvent aux hydrocarbures liquéfiés et gaz de pétrole associé. Ils sont utilisés pour le chauffage des bâtiments municipaux, des immeubles d'habitation, des résidences privées et des bureaux, des entrepôts et des locaux techniques, des installations industrielles, des projets de construction anciens et nouveaux.
Selon le type d'exécution, les chaufferies peuvent également être placées sur le toit, autonomes, fixes et mobiles, modulaires et à ossature.
L'exécution de projets standard implique un assemblage maximal de structures et une facilité d'installation et de mise en service. Cela garantit des délais courts pour l'exécution de toute la documentation nécessaire et la mise en service de la chaufferie.

Appareils de chauffage de l'eau

Comme éléments chauffants des locaux peuvent être:

  • radiateurs traditionnels installés sous les ouvertures des fenêtres et près des murs froids, par exemple, du côté nord du bâtiment ;
  • contours des tuyaux du chauffage au sol, sinon - sols chauds;
  • plinthes chauffantes;
  • convecteurs au sol.

Le chauffage par radiateur à eau est l'option la plus fiable et la moins chère parmi celles répertoriées. Il est tout à fait possible d'installer et de connecter soi-même les batteries, l'essentiel est de choisir le bon nombre de sections de puissance. Inconvénients - faible chauffage de la zone inférieure de la pièce et emplacement des appareils bien en vue, ce qui n'est pas toujours cohérent avec le design intérieur.

Comment concevoir un schéma thermique pour une chaufferie pour une maison privée + quelques exemples d'automatisation

Tous les radiateurs disponibles dans le commerce sont divisés en 4 groupes selon le matériau de fabrication :

  1. Aluminium - sectionnel et monolithique. En effet, elles sont coulées en silumine - un alliage d'aluminium avec du silicium, elles sont les plus performantes en terme de vitesse de chauffe.
  2. Bimétallique. Un analogue complet des batteries en aluminium, seul un cadre en tubes d'acier est fourni à l'intérieur. Champ d'application - immeubles de grande hauteur à plusieurs appartements avec chauffage central, où le caloporteur est alimenté avec une pression supérieure à 10 bars.
  3. Panneau en acier. Radiateurs de type monolithique relativement bon marché constitués de tôles embouties et d'ailettes supplémentaires.
  4. Sectionnel en fonte. Des appareils lourds, gourmands en chaleur et coûteux avec un design original. En raison du poids décent, certains modèles sont équipés de pieds - il n'est pas réaliste d'accrocher un tel "accordéon" au mur.

En termes de demande, les premières positions sont occupées par les appareils en acier - ils sont peu coûteux et, en termes de transfert de chaleur, le métal fin n'est pas très inférieur au silumin. Voici les éléments chauffants en aluminium, bimétalliques et en fonte. Choisissez ceux que vous préférez.

Construction de chauffage au sol

Le système de chauffage par le sol se compose des éléments suivants :

  • circuits de chauffage en tuyaux métal-plastique ou polyéthylène, remplis d'une chape de ciment ou posés entre des bûches (dans une maison en bois);
  • collecteur de distribution avec débitmètres et vannes thermostatiques pour réguler le débit d'eau dans chaque boucle ;
  • unité de mélange - une pompe de circulation plus une vanne (à deux ou trois voies), maintenant la température du liquide de refroidissement dans la plage de 35 à 55 ° C.

Comment concevoir un schéma thermique pour une chaufferie pour une maison privée + quelques exemples d'automatisation

L'unité de mélange et le collecteur sont reliés à la chaudière par deux lignes - alimentation et retour. L'eau chauffée à 60 ... 80 degrés est mélangée par portions avec une vanne dans les circuits à mesure que le liquide de refroidissement en circulation se refroidit.

Planchers chauffants - les plus confortables et une méthode de chauffage économique, bien que les coûts d'installation soient 2 à 3 fois plus élevés que l'installation d'un réseau de radiateurs. L'option de chauffage optimale est indiquée sur la photo - circuits d'eau au sol + batteries régulées par des têtes thermiques.

Comment concevoir un schéma thermique pour une chaufferie pour une maison privée + quelques exemples d'automatisation
Chauffage par le sol au stade de l'installation - pose de tuyaux sur l'isolant, fixation de la bande d'amortissement pour coulée ultérieure avec du mortier de ciment-sable

Plinthes et convecteurs de sol

Les deux types d'appareils de chauffage sont similaires dans la conception de l'échangeur de chaleur à eau - un serpentin en cuivre à plaques minces - des ailettes. Dans la version au sol, la partie chauffante est fermée par un boîtier décoratif qui ressemble à un socle, des espaces sont laissés en haut et en bas pour le passage de l'air.

L'échangeur de chaleur du convecteur de sol est installé dans un logement situé sous le niveau du sol fini. Certains modèles sont équipés de ventilateurs silencieux qui augmentent les performances de l'appareil de chauffage. Le liquide de refroidissement est fourni par des tuyaux posés de manière cachée sous la chape.

Les appareils décrits s'intègrent avec succès dans la conception de la pièce et les convecteurs au sol sont indispensables près des murs extérieurs transparents entièrement en verre. Mais les propriétaires ordinaires ne sont pas pressés d'acheter ces appareils, car :

  • radiateurs en cuivre-aluminium de convecteurs - pas un plaisir bon marché;
  • pour le chauffage complet d'un chalet situé dans la voie du milieu, vous devrez installer des radiateurs autour du périmètre de toutes les pièces;
  • les échangeurs de chaleur au sol sans ventilateurs sont inefficaces ;
  • les mêmes produits avec des ventilateurs émettent un bourdonnement monotone et silencieux.

Comment concevoir un schéma thermique pour une chaufferie pour une maison privée + quelques exemples d'automatisation
Plinthe chauffante (photo de gauche) et convecteur sous plancher (droite)

Calculs de conception

La première section de la note explicative du projet présente les calculs des principaux indicateurs du système d'alimentation en chaleur :

  • La consommation de chaleur maximale pour le chauffage de la maison principale est de 86 103 W.
  • La consommation de chaleur maximale pour la ventilation est de 12 915 W.
  • La consommation de chaleur maximale pour chauffer une petite maison est de 6 415 W.
  • La consommation d'eau maximale seconde et horaire, sur la base de laquelle la chaudière de la série Buderus SU-500 a été sélectionnée.
  • La capacité estimée de la chaufferie, en tenant compte de 15% de la réserve, est de 162 kW.
  • Consommation de gaz pour les chaudières et les cuisinières à gaz.
Lire aussi :  Appareil de ventilation à faire soi-même dans une maison avec des appareils à gaz

Sur la base des calculs de conception, deux chaudières à gaz murales à condensation Buderus Logamax GB 162-85, connectées en cascade, ont été fournies comme principale source d'approvisionnement en chaleur.

Comment concevoir un schéma thermique pour une chaufferie pour une maison privée + quelques exemples d'automatisation2 chaudières gaz à condensation Buderus Logamax GB 162-85 assurent une puissance thermique de la chaufferie de 170 kW

Le calcul des indicateurs pour le système d'alimentation en chaleur dans ce projet de chaufferie prend 4 feuilles.

Des astuces

Étant donné que chaque année, les développeurs présentent de nouvelles exigences, il est peu probable qu'il contourne la question de la conception d'un système de chauffage. Beaucoup de gens préfèrent laisser ce travail responsable à des spécialistes. De plus, si tout le travail est effectué par une seule organisation, la conception, la sélection des matériaux et les travaux d'installation plairont au développeur par leur qualité. Mais vous pouvez tout faire de vos propres mains.

Vous devez d'abord développer plusieurs projets du système de chauffage. Ensuite, après les avoir examinés, vous devez faire un choix. Après cela, il est nécessaire d'élaborer une estimation et de faire un calcul. Avec l'aide du projet de chauffage, des schémas d'installation sont réalisés. En parallèle, vous devez faire une liste des composants nécessaires, ainsi que de tous les équipements.

Comment concevoir un schéma thermique pour une chaufferie pour une maison privée + quelques exemples d'automatisationComment concevoir un schéma thermique pour une chaufferie pour une maison privée + quelques exemples d'automatisation

La conception du système de chauffage doit inclure les documents suivants :

  • toutes les données initiales présentées sous forme de tableau ;
  • esquisses de schéma ;
  • accord;
  • Caractéristiques;
  • spécificités de l'équipement ;
  • matériaux nécessaires;
  • élaboré des recommandations pour le chauffage des tuyauteries ;
  • raccordement aux réseaux électriques.

Après avoir étudié toutes les règles de conception d'un système de chauffage, vous pouvez procéder en toute confiance aux travaux d'installation, sans craindre les conséquences. Comme on peut le voir ci-dessus, vous pouvez effectuer cette procédure de vos propres mains. Si vous effectuez correctement tous les calculs et achetez les appareils nécessaires, vous pourrez concevoir avec succès un système de chauffage et l'utiliser pendant la saison froide.

Comment concevoir un schéma thermique pour une chaufferie pour une maison privée + quelques exemples d'automatisationComment concevoir un schéma thermique pour une chaufferie pour une maison privée + quelques exemples d'automatisation

Vous en apprendrez plus sur la conception d'un système de chauffage dans la vidéo suivante.

Mise en place du contrôle à distance de la chaufferie

L'interface de télécommunication Vitocom 100 de type LAN1 de Viessmann est prévue pour la commande à distance de l'automatisation de la chaufferie.Avec ce module, vous pouvez implémenter les fonctions suivantes :

  • Réglage des modes de fonctionnement, des points de consigne et des programmes horaires pour jusqu'à 3 circuits de chauffage par système de chauffage. Interrogation des informations sur l'installation.
  • Afficher les messages.
  • Transfert de messages par e-mail vers un ordinateur personnel, un smartphone (nécessite la fonction du programme client de messagerie).
  • Transfert de messages par SMS vers un téléphone mobile, un smartphone ou un télécopieur (via le service Internet payant Vitodata 100 Gestion des défauts).
  • Accès à tous les circuits de chauffage de la chaufferie.
  • Réglage des modes de fonctionnement, des consignes, des programmes horaires et des courbes de chauffe.

Chauffage par radiateur

Le projet de chauffage révèle les principales caractéristiques et caractéristiques de la création d'un système de chauffage par radiateur. En particulier, le projet indique le type de câblage du système de chauffage, le type d'appareils de chauffage et la méthode de leur connexion au réseau de chauffage, l'emplacement d'installation des conduits de chauffage par le sol, les dispositifs de contrôle de la température des pièces, et bien plus encore.

Dans ce projet de chauffage typique, le système de chauffage par radiateur présente les caractéristiques et caractéristiques suivantes :

En plus des données générales ci-dessus, le projet de chauffage comprend des dessins détaillés du système de chauffage par radiateurs sur les plans de chaque étage. Dans notre cas, nous fournissons des dessins du système de chauffage sur les plans des premier et deuxième étages.

Comment concevoir un schéma thermique pour une chaufferie pour une maison privée + quelques exemples d'automatisation
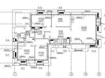
Le projet du système de chauffage sur le plan du premier étage de la maison (l'illustration peut être agrandie)

Comment concevoir un schéma thermique pour une chaufferie pour une maison privée + quelques exemples d'automatisationVue extérieure du système de chauffage au 1er étage

Comment concevoir un schéma thermique pour une chaufferie pour une maison privée + quelques exemples d'automatisation
Le projet du système de chauffage sur le plan du deuxième étage de la maison (l'illustration peut être agrandie)

Comment concevoir un schéma thermique pour une chaufferie pour une maison privée + quelques exemples d'automatisationVue extérieure du système de chauffage au 2e étage

En plus des plans d'étage, le projet contient un schéma du système de chauffage, qui représente le plus clairement l'ensemble du système de chauffage dans son ensemble.

Comment concevoir un schéma thermique pour une chaufferie pour une maison privée + quelques exemples d'automatisationLe schéma du système de chauffage montre plus clairement les éléments du projet

Schéma d'une chaufferie thermique pour une maison privée

Comment concevoir un schéma thermique pour une chaufferie pour une maison privée + quelques exemples d'automatisation

Il y a deux options : sol et mur. Ces derniers sont le plus souvent installés dans la cuisine, ainsi que dans le couloir, car ils ne prennent pas beaucoup de place, bien qu'ils comportent de nombreux composants. Le principal inconvénient est la faible puissance, mais pour un petit volume, cela suffira. Ainsi, afin d'assembler vous-même une chaufferie, vous pouvez être guidé par les étapes suivantes:

  • Vous devez d'abord poser la cheminée, les égouts, le câblage électrique et le système principal.
  • Ensuite, terminez avec des matériaux non combustibles, respectivement, en tenant compte de toutes les exigences du SNiP.
  • Installez et réalisez une chaudière, une chaudière à l'endroit de votre choix et n'oubliez pas le vase d'expansion.

Caractéristiques générales

Dans la pièce où se trouve l'unité, il est nécessaire d'avoir une fenêtre ou une porte qui s'ouvre vers l'extérieur.
Malgré l'importance de la zone, il est permis de construire un espace avec des chaudières d'un montant supérieur à 2 unités.
Le respect des exigences de sécurité incendie est obligatoire. Ceci s'applique également à l'utilisation de divers matériaux. Par exemple, lors de la finition, vous devez utiliser du plâtre ou des carreaux - ce seront des éléments incombustibles.
De plus, la similitude de la ventilation, de la cheminée et des équipements doit certainement être

Parce qu'il est très important que le mouvement des masses d'air soit au moins trois fois par jour.

Conseils d'utilisation

Lors de l'utilisation de l'appareil, il est nécessaire de le monter correctement et d'interagir avec lui, en respectant des mesures spéciales.Sinon, il y a un risque élevé de problèmes graves, à savoir un incendie ou même une explosion. Les points énumérés ci-dessous sont exactement ce qui est nécessaire pour assurer la sécurité pendant le fonctionnement.

  • Comme déjà mentionné dans l'article, la présence d'une fenêtre est obligatoire - flux d'air de ventilation naturelle à l'intérieur de la pièce.
  • Pour l'entretien d'un service spécial, la distance à laquelle la chaudière et le mobilier doivent être situés (plus de 0,7 mètre de large) doit être prise en compte.

Si vous utilisez un appareil au sol pour le travail, vous devez y fixer un substrat en matériau solide et également incombustible.

Comment concevoir un schéma thermique pour une chaufferie pour une maison privée + quelques exemples d'automatisation

Fonctionnement et sécurité

Comment concevoir un schéma thermique pour une chaufferie pour une maison privée + quelques exemples d'automatisation

Le système de gaz n'étant pas sûr, en cas d'écart par rapport à la norme, il est nécessaire d'éteindre l'équipement et de contacter l'entreprise impliquée dans sa réparation et sa maintenance. L'alimentation en carburant doit être interrompue immédiatement dans plusieurs cas. Ceux-ci inclus:

  • l'odeur de gaz;
  • surchauffe du liquide de refroidissement;
  • panne de courant;
  • déclencher une alarme ;
  • violation de l'intégrité de la section de pipeline ;
  • une flamme qui s'est éteinte sans s'éteindre et pour toute autre raison ;
  • mauvaise ventilation, tirage insuffisant dans la cheminée;
  • changement des lectures du capteur, qui indiquent clairement un dysfonctionnement du système;
  • détection d'un fonctionnement incorrect du système ou des dispositifs de contrôle, un ou plusieurs.

Comment concevoir un schéma thermique pour une chaufferie pour une maison privée + quelques exemples d'automatisation

Pour prévenir les situations d'urgence, il est recommandé de vérifier quotidiennement le câble électrique et son isolation. Tout défaut nécessite son remplacement rapide. La présence d'une alimentation en eau ou de réservoirs d'eau dans la chaufferie à gaz est une condition préalable

Les précautions supplémentaires incluent :

  • achat d'extincteurs;
  • installation d'alarme incendie;
  • stock de sable, autres matériaux en vrac sûrs.

Pour les grandes chaufferies, il est nécessaire de préparer des schémas d'évacuation, cependant, en règle générale, cette exigence ne s'applique pas aux "chambres à gaz" desservant des maisons privées.

La pièce pour ce type d'équipement de chauffage, tout d'abord, est conçue pour assurer la sécurité des personnes, donc parler du principe de fonctionnement d'une chaudière à gaz n'est pas tout à fait correct. C'est l'équipement qui y fonctionne, et la pièce ne crée que des conditions optimales pour les appareils. Et pour une personne protégée par ses murs de loin du type de carburant le plus sûr.

À la fin du sujet - une vidéo populaire, courte, volumineuse et, à en juger par les critiques, honnête:

Qu'est-ce qu'un schéma de principe d'une chaufferie

Le dessin graphique doit refléter tous les mécanismes, appareils, appareils, ainsi que les tuyaux qui les relient. Les schémas standard de la chaufferie comprennent à la fois les chaudières et les pompes (circulation, appoint, recirculation, réseau), ainsi que les réservoirs d'accumulateur et de condensat. Il prévoit également des dispositifs d'alimentation en carburant, sa combustion, ainsi que des dispositifs de désaération de l'eau, des échangeurs de chaleur, les mêmes ventilateurs, des écrans thermiques, des panneaux de commande.

Lire aussi :  Comment allumer une chaudière à gaz - instructions

Comment concevoir un schéma thermique pour une chaufferie pour une maison privée + quelques exemples d'automatisation

Les réseaux de chaleur fonctionnant à l'eau sont divisés en deux groupes :

  • Ouvert (le liquide est pris dans les paramètres locaux);
  • Fermé (l'eau retourne à la chaudière, dégageant de la chaleur).

L'exemple le plus populaire de schéma de circuit est un exemple de chaudière à eau chaude de type ouvert. Le principe est que la pompe de circulation est installée sur la ligne de retour, elle est chargée de fournir de l'eau à la chaudière, puis à tout le système. Les lignes d'alimentation et de retour seront connectées par deux types de cavaliers - dérivation et recirculation.

Le schéma technologique peut provenir de toutes les sources fiables, mais il serait bon d'en discuter avec des spécialistes. Il vous conseillera, vous dira si cela convient à votre situation, vous expliquera tout le système d'action

Dans tous les cas, c'est la conception la plus importante pour une maison privée, donc l'attention doit être maximale

Conception d'une chaufferie dans une maison privée: dispositions générales

Le système d'alimentation en chaleur fonctionne 24 heures sur 24 pendant près de 7 à 8 mois, "brûlant" des dizaines de milliers de roubles dans les fours des chaudières. Par conséquent, tous les propriétaires s'efforcent d'optimiser les performances du système. De plus, pour renforcer la fiabilité de la conception et réduire la consommation d'énergie des appareils de chauffage, un calcul précis des schémas thermiques des chaudières à eau chaude, effectué au stade de la conception, sera utile.

Pour ce faire, il vous suffit de calculer les options de placement de la chaudière, du vase d'expansion, du chauffage supplémentaire, en cours de route, après avoir décidé des caractéristiques du câblage et des nuances de circulation.

C'est-à-dire que vous devez rédiger un projet de chaufferie, composé des documents suivants:

Comment concevoir un schéma thermique pour une chaufferie pour une maison privée + quelques exemples d'automatisation

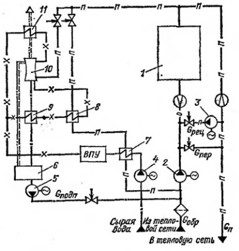
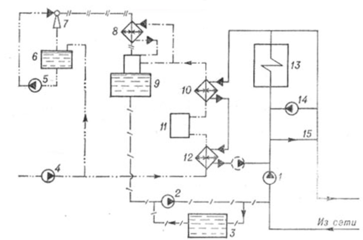
Schéma thermique principal d'une chaufferie à eau chaude

  • Schémas de placement de tous les composants du système dans la maison elle-même. Ce document sera utile à l'étape de l'installation du pipeline.
  • Dispositions des réchauffeurs, des pompes, des vases d'expansion et d'autres équipements. Ce document lors du montage des branches de chauffage et de chauffage de l'eau d'une chaufferie à eau chaude.
  • Spécifications pour tous les composants du système. Ce document est utilisé dans le processus d'achat de matériaux et d'équipements.

De plus, les trois documents peuvent tenir sur un schéma de principe d'une chaufferie, rédigé sous une forme simplifiée (lorsque les icônes sont remplacées par des dessins d'équipements et de vannes d'arrêt et de régulation).Et plus loin dans le texte, nous examinerons plusieurs variétés de tels schémas.

Messages d'avertissement SMS sur les urgences et les paramètres système critiques

Sur la base des signaux des relais et des capteurs GSM, le contrôleur génère et envoie des messages SMS (si une carte d'opérateur mobile est disponible), des messages d'avertissement sur les paramètres critiques des systèmes qui assurent le fonctionnement de la chaudière et de la chaufferie.

Les messages SMS dans les situations d'urgence sont générés automatiquement. Il est également possible de demander, à partir des numéros de téléphone connectés au contrôleur, l'état de la chaufferie et les paramètres de température. Pour chaque situation et pour chaque événement lors du fonctionnement de l'équipement de la chaudière, un message SMS spécifique est fourni, qui explique ce qui se passe dans le système d'aide au fonctionnement de la chaufferie.

L'antenne GSM du module doit être placée dans la zone de meilleure réception du signal GSM et de manière à ce que le signal du réseau GSM ne soit pas affaibli par le métal. La distance à toute surface métallique doit être d'au moins 5 cm.

S'il y a un module GSM de la chaufferie, il est nécessaire de vérifier régulièrement le fonctionnement du module, c'est-à-dire qu'il est nécessaire d'envoyer des SMS à son numéro en
format : "Hein ?". La fréquence des demandes de l'état actuel du module GSM et de l'équipement qui y est connecté est déterminée par le gestionnaire qui exploite cet équipement dans l'établissement (il n'y a aucune restriction sur le nombre de demandes).

Avant d'installer l'équipement principal, il est nécessaire de coordonner avec l'organisme de mise en service le parcours de pose des canaux de câbles dans la chaufferie sous les lignes d'automatisation et de prévoir les retraits nécessaires des murs, des canalisations et des collecteurs à leur place.

Automatisation des équipements de chaudière

Il serait insensé de ne pas profiter des opportunités qui facilitent le fonctionnement des systèmes de chauffage. L'automatisation vous permet d'utiliser un ensemble de programmes qui contrôlent les flux de chaleur en fonction de la routine quotidienne, des conditions météorologiques, et aident également à chauffer en plus des pièces individuelles, par exemple une piscine ou une pépinière.

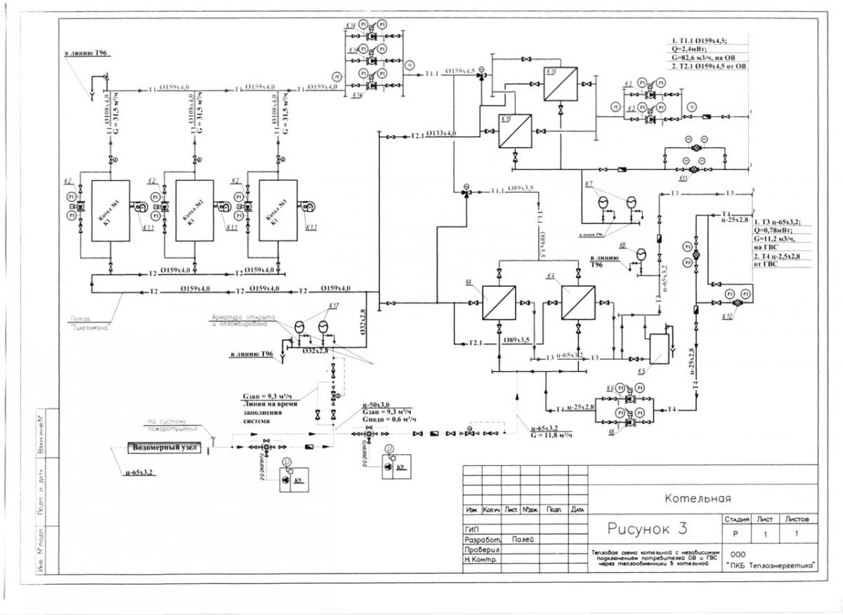
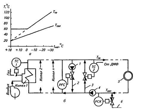
Un exemple de schéma de circuit automatisé : le fonctionnement automatique de la chaufferie commande le fonctionnement des circuits de recirculation d'eau, ventilation, chauffage d'eau, échangeur de chaleur, 2 circuits de chauffage par le sol, 4 circuits de chauffage du bâtiment

Il existe une liste de fonctions utilisateur qui adaptent le fonctionnement de l'équipement en fonction du mode de vie des habitants de la maison. Par exemple, en plus du programme standard de fourniture d'eau chaude, il existe un ensemble de solutions individuelles plus pratiques et même économiques pour les résidents. Pour cette raison, un schéma d'automatisation de la chaufferie peut être développé avec le choix de l'un des modes populaires.

Bon programme de nuit

Il a été prouvé que la température optimale de l'air nocturne dans la pièce doit être inférieure de plusieurs degrés à la température diurne, c'est-à-dire que l'option idéale consiste à abaisser la température dans la chambre d'environ 4 ° C pendant le sommeil. Dans le même temps, une personne ressent une gêne lorsqu'elle se réveille dans une pièce inhabituellement fraîche. Par conséquent, tôt le matin, le régime de température doit être rétabli. Les inconvénients sont facilement résolus grâce à la commutation automatique systèmes de chauffage pour le mode nuit et retour. Les contrôleurs de nuit sont exploités par DE DIETRICH et BUDERUS.

Système de priorité à l'eau chaude

La régulation automatique des débits d'eau chaude est également l'une des fonctions de l'automatisation générale des équipements. Il est divisé en trois types :

  • priorité, dans laquelle pendant l'utilisation de l'eau chaude, le système de chauffage est complètement éteint;
  • mixte, lorsque les puissances des chaudières sont délimitées au chauffage sanitaire et au chauffage domestique ;

non prioritaire, dans lequel les deux systèmes agissent ensemble, mais en premier lieu est le chauffage du bâtiment.

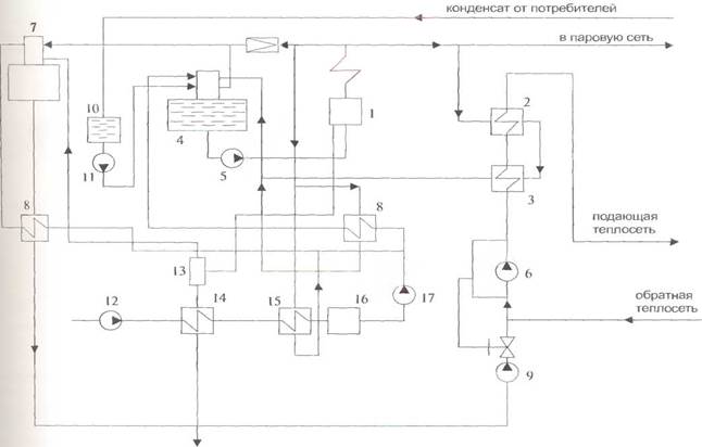
Schéma automatisé : 1 - chaudière à eau chaude ; 2 – pompe réseau ; 3 – pompe à eau de source ; 4 - chauffage ; 5 – Bloc HVO ; 6 – pompe d'appoint ; 7 - bloc de désaération ; 8 - refroidisseur; 9 - réchauffeur; 10 - désaérateur; 11 – refroidisseur de condensat ; 12 - pompe de recirculation

Modes de fonctionnement à basse température

Le passage aux programmes basse température devient l'orientation principale des derniers développements des fabricants de chaudières. L'avantage de cette approche est une nuance économique - une réduction de la consommation de carburant. Seule l'automatisation vous permet de régler la température, de choisir le bon mode et ainsi de réduire le niveau de chauffage. Tous les points ci-dessus doivent être pris en compte lors de l'élaboration d'un schéma thermique pour une chaudière à eau chaude.

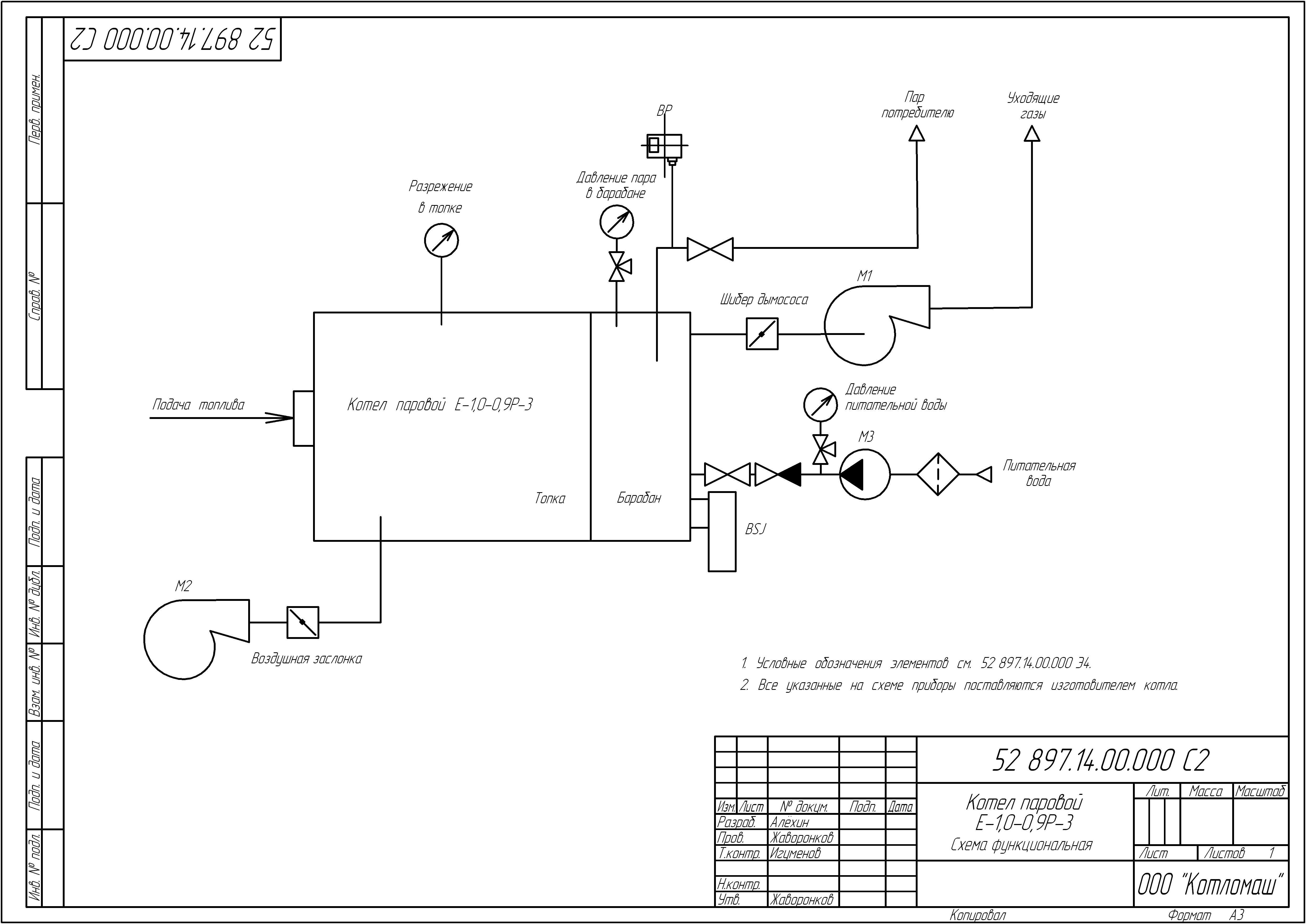
Le principe de fonctionnement de la chaudière à vapeur

Pour le fonctionnement des chaudières à vapeur à haute pression, on utilise de l'eau traitée chimiquement, chauffée à travers des piles de tuyaux à tamis, sous l'influence de gaz de combustion chauds formés à la suite de la combustion de combustibles fossiles.

Lorsque la température augmente, l'eau est convertie en vapeur, qui pénètre dans la zone d'application pour transférer l'énergie thermique ou l'énergie cinétique du jet.

Comment concevoir un schéma thermique pour une chaufferie pour une maison privée + quelques exemples d'automatisationConception schématique de la chaudière à vapeur

Principe d'opération:

  1. L'eau naturelle entre dans le traitement de l'eau, où elle est nettoyée des solides en suspension et adoucie. Ensuite, il est alimenté dans des réservoirs d'eau traitée chimiquement et introduit dans l'unité à l'aide de pompes d'alimentation pour appareils à vapeur.
  2. Avant d'entrer dans le tambour, le milieu nutritif entre par un économiseur - un dispositif de chauffage en fonte situé dans la section arrière de l'unité pour réduire la température des gaz de combustion et augmenter l'efficacité de la chaudière à vapeur.
  3. Depuis le tambour supérieur, l'eau pénètre dans le tambour inférieur par des tuyaux non chauffés et en monte par des tuyaux de convection de levage sous la forme d'un mélange vapeur-eau.
  4. Dans le tambour supérieur, le processus de séparation de l'humidité a lieu.
  5. La vapeur sèche est envoyée aux consommateurs par des conduites de vapeur.
  6. S'il s'agit d'un générateur de vapeur, alors la vapeur est réchauffée dans le surchauffeur.

Les principales erreurs dans la conception d'un circuit de chauffage

Ici, je souhaite attirer votre attention sur plusieurs points clés dans lesquels le plus grand nombre de problèmes de conception d'un système de chauffage domestique est autorisé. Le premier problème est précisément le manque de compréhension que lors de la conception d'un schéma de chauffage, il faut faire attention aux diamètres des tuyaux

Dans notre cas, les diamètres des tuyaux sont réduits à impossible.

Le premier problème est précisément le manque de compréhension que lors de la conception d'un schéma de chauffage, il faut faire attention aux diamètres des tuyaux. Dans notre cas, les diamètres des tuyaux sont réduits à impossible.

Lire aussi :  Comment choisir une chaudière à gaz : les 5 principaux points à regarder avant d'acheter

Prenons un système de chauffage par radiateurs : Le réseau du système de chauffage est posé avec des tuyaux PPR de 20 mm. En même temps, je dis et montre très souvent que l'installation du chauffage commence par des tuyaux 32 PPR, en option.Et que les radiateurs eux-mêmes sont reliés par un tuyau dm 20 mm.

Et voici un autre schéma et encore un tuyau dm 20 mm pour tous les radiateurs. Oui, je n'exclus pas l'utilisation d'au moins un tuyau dm 25. Mais ce n'est que lorsqu'un concepteur compétent calcule pour vous toute l'hydraulique et sélectionne les vannes nécessaires avec réglage et avec des nombres exacts pour le réglage.

Dans d'autres cas, nous commençons avec des tuyaux dm 32 mm avec la possibilité de ne pas y connecter plus de 8 radiateurs de dix sections.

Idem pour le système de chauffage au sol. Sur le distributeur de chauffage par le sol de deux à dix circuits d'une longueur maximale de 100 mètres chacun, il est nécessaire de monter un tuyau dm 32 PPR. S'il y a plus de circuits et en nombre ou en longueur, il faut alors diviser en deux, trois, etc. collecteurs.

Ils demandent aussi souvent où puiser et monter la pompe de circulation, sur le départ ou le retour ?

Si vous avez un système mono, c'est-à-dire des radiateurs ou un chauffage au sol, vous pouvez monter une pompe sur la conduite de retour.

Si le système est combiné, où il y a des radiateurs, un chauffage par le sol, une chaudière à chauffage indirect, alors dans de tels systèmes, il est nécessaire d'installer pompes de circulation pour canalisation d'approvisionnement.

Puisqu'un clapet anti-retour doit être monté derrière la pompe afin que H5 soit pressé à travers d'autres circuits. De plus, devant la pompe du circuit de chauffage au sol, il est nécessaire de monter vanne à trois voies pour réglage de la température du liquide de refroidissement dans le chauffage par le sol.

Et la pompe doit aspirer avec précision le liquide de refroidissement de la vanne et ainsi le mélanger, et non y enfoncer: comme sur le schéma.

La polémique continue à ce jour à ce sujet. Je propose de ne pas discuter, mais de regarder les modules ou groupes de pompage importés.Au début, une pompe à trois voies était montée sur tout, et après cela, une pompe qui tire d'une vanne à trois voies.

Les mêmes erreurs concernant le choix des diamètres de tuyaux ont été commises lors de la tuyauterie d'une chaudière à chauffage indirect. Sur presque toutes les chaudières, la sortie d'eau froide, chaude et de chauffage est de 1 pouce.

Et pourquoi alors réduire les canalisations, surtout quand on distribue l'eau par des distributeurs

Ici, il est important de conserver autant que possible le diamètre des tuyaux principaux de la chaudière.

Car l'eau commence à se faire rare juste au moment où les diamètres des canalisations se réduisent. Et cela sonne souvent de la part des installateurs, comme : Pourquoi avez-vous besoin de payer trop cher pour des tuyaux d'un diamètre plus grand ?

Et le manque d'eau n'est pas son souci.

En plus de tout dans le schéma, une vanne à trois voies est également montée sur la chaudière à chauffage indirect. Il n'est pas nécessaire là-bas.

Comment concevoir un schéma thermique pour une chaufferie pour une maison privée + quelques exemples d'automatisation

Il n'est pas nécessaire de monter un groupe de sécurité sur la chaudière. Nous devons monter le groupe dans notre cas pour l'alimentation du collecteur principal. Et sur la chaudière à l'entrée d'eau froide, connectez un vase d'expansion, une soupape de sécurité pour 8-10 bar, un robinet de vidange et un clapet anti-retour.

L'interrupteur de température n'est pas monté sur le tuyau de recirculation d'eau chaude, mais dans le corps même de la chaudière à une hauteur de 1/3 du bas de la chaudière.

En général, comme d'habitude, on veut le meilleur, mais ça s'avère comme toujours.

Bâtiment séparé pour la chaufferie

Les équipements d'une puissance de 200 kW ou plus doivent être installés dans un bâtiment séparé de la maison.

Outre les exigences générales, dans ce cas, certaines conditions supplémentaires sont imposées:

  • Résistance à la chaleur du matériau de construction à partir duquel les murs et les toits sont construits (y compris la finition intérieure).
  • Une chaufferie séparée doit avoir un volume de pièce d'au moins 15 m3.Au résultat obtenu, on ajoute 0,2 m3 pour chaque kW de puissance impliquée dans le chauffage de l'habitation.
  • Plafonds. Hauteur - à partir de 250 cm.
  • Zone de vitrage. Il est déterminé par la formule 0,03 m2 / 1 m3 du volume du bâtiment.
  • Fenêtre. Assurez-vous d'avoir une fenêtre ou une imposte.
  • La présence d'une fondation séparée pour la chaudière. Il ne doit pas dépasser 15 cm par rapport au niveau général. Si le poids de l'équipement de chauffage ne dépasse pas 200 kg, il peut être monté sur un sol en béton.
  • Existence d'un système d'arrêt d'urgence du gaz. Il est installé sur le tuyau.
  • Des portes. Il est permis d'utiliser uniquement des structures non renforcées sur des charnières faibles.
  • Ventilation. Sa puissance doit être suffisante pour garantir qu'en une heure, tout l'air de la pièce est remplacé au moins trois fois.

L'acceptation et le placement de la chaudière dans la chaufferie sont stricts: les représentants du service de gaz ne font généralement pas de concessions.

Règles de fonctionnement

Après avoir installé la chaudière, elle est d'abord lancée, ce qui est un processus assez compliqué. Il est clairement associé à des règles sérieuses et à des instructions sérieuses.

Avant d'allumer la chaufferie, si elle est au diesel ou à combustible solide, il est nécessaire de l'inspecter pour déceler les dommages et l'état de préparation opérationnelle.

  1. Le surchauffeur, le réchauffeur d'air, le revêtement du collecteur et l'alimentation en eau, ainsi que tous les composants du système de chauffage de l'eau, doivent être inspectés.
  2. Tous les articles de tiers, les déchets de la fournaise et les conduits de gaz doivent être éliminés.
  3. Vous devez également inspecter les bouchons sur les conduites de gazoduc, de vapeur, d'eau ou de drainage.
  4. Après la révision de l'équipement supplémentaire, il doit être mis en mode veille, pendant lequel il ne doit y avoir aucune vibration ni bruit de cognement.Si des pannes surviennent lors de l'inspection, elles doivent être éliminées avant le démarrage de la chaudière.
  5. Avant le premier allumage, les volets d'arrêt et individuels doivent être ouverts et les mécanismes de guidage du ventilateur doivent être fermés avec l'extracteur de fumée.

Comment concevoir un schéma thermique pour une chaufferie pour une maison privée + quelques exemples d'automatisationComment concevoir un schéma thermique pour une chaufferie pour une maison privée + quelques exemples d'automatisation

Lors de travaux sur des chaudières à eau chaude automatiques, un spécialiste doit être présent pour contrôler la consommation de combustible, l'état de la pression et les degrés dans la chaudière. Pour un fonctionnement normal, le traitement chimique de l'eau est obligatoire, ainsi que le contrôle de l'approvisionnement approprié en eau du système. L'eau est fournie à la chaudière manuellement ou automatiquement. Le contrôle de l'alimentation est effectué par l'opérateur en fonction des données des instruments, indiquant le degré d'eau dans le tambour.

Pour la comptabilité dans la chaufferie, un journal spécial est fourni qui contrôle le traitement de l'eau, les indicateurs des résultats de l'analyse de l'eau, le respect des conditions de purge chaudières et travaux sur réparation d'équipement. Les chaudières d'une capacité inférieure à 0,7 t/h doivent être nettoyées régulièrement si l'épaisseur de calamine est de 5 mm.

Comment concevoir un schéma thermique pour une chaufferie pour une maison privée + quelques exemples d'automatisationComment concevoir un schéma thermique pour une chaufferie pour une maison privée + quelques exemples d'automatisation

Ne laissez pas les chaudières à eau chaude sans surveillance jusqu'à ce que la combustion dans le four soit complètement terminée, que les déchets de combustible en soient retirés et que la pression soit réduite à zéro. Les personnes non autorisées ne doivent pas être autorisées à équiper les chaufferies, sauf si elles ont reçu l'autorisation de l'administration. La salle, les chaudières et tous les équipements auxiliaires doivent toujours être en état de fonctionnement et de propreté maximale. Ne gardez pas d'objets tiers et encombrants dans le bâtiment. Les portes doivent être dégagées et les portes doivent être faciles à ouvrir.

Avant de démarrer le système, les conduits de gaz doivent être ventilés, éclairés, protégés de la pénétration éventuelle de poussière de gaz. L'état du four et des conduites de gaz est confirmé par le résultat de l'analyse.Si des signes de contamination de gaz apparaissent, le feu ne doit pas être utilisé dans la chaufferie.

Le serrage des boulons et des colliers pendant le fonctionnement de la chaudière doit être effectué avec le plus grand soin, uniquement avec un outil spécial, sans utiliser de leviers d'extension, avec une personne responsable

Comment concevoir un schéma thermique pour une chaufferie pour une maison privée + quelques exemples d'automatisationComment concevoir un schéma thermique pour une chaufferie pour une maison privée + quelques exemples d'automatisation

Pour plus d'informations sur la façon de faire une chaufferie pour que le service de gaz l'accepte, voir la vidéo suivante.

Évaluation
Site sur la plomberie

Nous vous conseillons de lire

Où remplir la poudre dans la machine à laver et combien de poudre verser