Relais temporisé à faire soi-même : tour d'horizon de 3 options maison

Circuit de relais temporisé: instructions pour l'autoproduction à la maison

Comment fonctionne la puce 555

Avant de passer à l'exemple d'un dispositif relais, considérons la structure du microcircuit. Toutes les autres descriptions seront faites pour la puce de la série NE555 fabriquée par Texas Instruments.

Comme on peut le voir sur la figure, la base est une bascule RS avec une sortie inversée, contrôlée par les sorties des comparateurs. L'entrée positive du comparateur supérieur est appelée SEUIL, l'entrée négative du comparateur inférieur est appelée TRIGGER. Les autres entrées des comparateurs sont reliées à un diviseur de tension d'alimentation de trois résistances de 5 kΩ.

Relais temporisé à faire soi-même : tour d'horizon de 3 options maison

Comme vous le savez probablement, la bascule RS peut être dans un état stable (a un effet mémoire, taille 1 bit) soit en "0" logique, soit en "1" logique. Comment ça marche :

  • L'arrivée d'une impulsion positive à l'entrée R (RESET) met la sortie au "1" logique (c'est-à-dire "1" et non "0", puisque le déclencheur est inverse - cela est indiqué par un cercle à la sortie du gâchette);
  • L'arrivée d'une impulsion positive sur l'entrée S (SET) positionne la sortie au "0" logique.

Des résistances de 5 kOhm d'un montant de 3 pièces divisent la tension d'alimentation par 3, ce qui conduit au fait que la tension de référence du comparateur supérieur (l'entrée "-" du comparateur, c'est aussi l'entrée CONTROL VOLTAGE du microcircuit ) est de 2/3 Vcc. La tension de référence du fond est de 1/3 Vcc.

Dans cette optique, il est possible de compiler des tables d'état du microcircuit concernant les entrées TRIGGER, THRESHOLD et la sortie OUT

Notez que la sortie OUT est le signal inversé de la bascule RS.

SEUIL < 2/3 Vcc SEUIL > 2/3 Vcc
DÉCLENCHEUR < 1/3 Vcc SORTIE = journal "1" état OUT indéterminé
DÉCLENCHEUR > 1/3 Vcc OUT reste inchangé SORTIE = journal "0"

Dans notre cas, l'astuce suivante est utilisée pour créer un relais temporisé : les entrées TRIGGER et THRESHOLD sont combinées ensemble et un signal leur est fourni depuis la chaîne RC. La table d'état dans ce cas ressemblerait à ceci :

DEHORS
SEUIL DE DECLENCHEMENT < 1/3 Vcc SORTIE = journal "1"
1/3 Vcc < SEUIL, DÉCLENCHEMENT < 2/3 Vcc OUT reste inchangé
SEUIL DE DECLENCHEMENT > 2/3 Vcc SORTIE = journal "0"

Le schéma de câblage NE555 pour ce cas est le suivant :

Relais temporisé à faire soi-même : tour d'horizon de 3 options maison

Après la mise sous tension, le condensateur commence à se charger, ce qui entraîne une augmentation progressive de la tension aux bornes du condensateur à partir de 0 V et au-delà. A son tour, la tension aux entrées TRIGGER et THRESHOLD va au contraire décroître à partir de Vcc +.Comme le montre le tableau d'état, la sortie OUT est "0" logique après la mise sous tension de Vcc+, et la sortie OUT passe à "1" logique lorsque la tension chute en dessous de 1/3 Vcc aux entrées TRIGGER et THRESHOLD spécifiées.

Il est important que le temps de retard du relais, c'est-à-dire l'intervalle de temps entre la mise sous tension et la charge du condensateur jusqu'à ce que la sortie OUT passe au "1" logique, puisse être calculé à l'aide d'une formule très simple :

T=1.1*R*C

Ensuite, nous donnons un dessin d'une conception de microcircuit dans un boîtier DIP et montrons l'emplacement des broches de la puce :

Relais temporisé à faire soi-même : tour d'horizon de 3 options maison

Il convient également de mentionner qu'en plus de la série 555, la série 556 est produite dans un boîtier à 14 broches. La série 556 contient deux temporisateurs 555.

Champ d'application du relais temporisé

L'homme a toujours cherché à se faciliter la vie en introduisant divers appareils dans la vie de tous les jours. Avec l'avènement de la technologie basée sur un moteur électrique, la question s'est posée de l'équiper d'une minuterie qui piloterait automatiquement cet équipement.

Allumé pendant une durée déterminée - et vous pouvez aller faire d'autres choses. L'appareil s'éteindra après la période définie. Pour une telle automatisation, un relais avec une fonction de minuterie automatique était nécessaire.

Un exemple classique de l'appareil en question se trouve dans un relais d'une ancienne machine à laver de style soviétique. Sur son corps, il y avait un stylo avec plusieurs divisions. Je règle le mode souhaité et le tambour tourne pendant 5 à 10 minutes, jusqu'à ce que l'horloge à l'intérieur atteigne zéro.

Relais temporisé à faire soi-même : tour d'horizon de 3 options maison
Le relais temporisé électromagnétique est de petite taille, consomme peu d'électricité, n'a pas de pièces mobiles cassées et est durable

Aujourd'hui, des relais temporisés sont installés dans divers équipements :

  • fours à micro-ondes, fours et autres appareils électroménagers;
  • ventilateurs d'extraction;
  • systèmes d'arrosage automatiques;
  • automatisation de la commande d'éclairage.

Dans la plupart des cas, l'appareil est fabriqué sur la base d'un microcontrôleur, qui contrôle simultanément tous les autres modes de fonctionnement de l'équipement automatisé. C'est moins cher pour le fabricant. Pas besoin de dépenser de l'argent sur plusieurs appareils distincts responsables d'une chose.

Selon le type d'élément en sortie, le relais temporisé est classé en trois types :

  • relais - la charge est connectée via un "contact sec";
  • triac;
  • thyristor.

La première option est la plus fiable et la plus résistante aux surtensions du réseau. Un appareil avec un thyristor de commutation en sortie ne doit être pris que si la charge connectée est insensible à la forme de la tension d'alimentation.

Pour fabriquer vous-même un relais temporisé, vous pouvez également utiliser un microcontrôleur. Cependant, les produits faits maison sont principalement faits pour des choses et des conditions de travail simples. Un contrôleur programmable coûteux dans une telle situation est un gaspillage d'argent.

Il existe des circuits beaucoup plus simples et moins chers basés sur des transistors et des condensateurs. De plus, il existe plusieurs options, il y a beaucoup de choix pour vos besoins spécifiques.

Schéma relais temporisé | Électricien à la maison

Circuit de relais temporisé

Relais temporisé à faire soi-même : tour d'horizon de 3 options maison

Circuit de relais temporisé

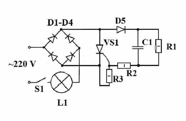
Considérez le circuit de relais temporisé le plus simple pour 220 volts. Ce circuit de relais temporisé peut être utilisé pour divers besoins. Par exemple, avec les éléments spécifiés, pour un agrandisseur photographique ou pour l'éclairage temporaire d'escaliers, de plates-formes.

Le schéma montre :

  • D1-D4 - pont de diodes KTs 405A ou toute diode avec un courant redressé direct maximal admissible (Iv.max) d'au moins 1A et une tension inverse maximale admissible (Uobr.max) d'au moins 300 V.
  • D5 - diode KD 105B ou toute diode avec Iv.max pas moins de 0,3A et Uobr.max pas moins de 300V.
  • VS1 - thyristor KU 202N ou KU 202K(L,M), VT151, 2U202M(N).
  • R1 - Résistance MLT - 0,5, 4,3 mOhm.
  • R2 - Résistance MLT - 0,5, 220 Ohm.
  • R3 - Résistance MLT - 0,5, 1,5 kOhm.
  • C1 - condensateur 0,5 uF, 400 V.
  • L1 - lampe(s) à incandescence ne dépassant pas 200 W.
  • S1 - interrupteur ou bouton.
Le fonctionnement du circuit de relais temporisé

Lorsque les contacts S1 sont fermés, le condensateur C1 commence à se charger, "+" est appliqué à l'électrode de commande du thyristor, le thyristor s'ouvre, le circuit commence à consommer un courant important et la lampe L1, connectée en série avec le circuit , se allume. La lampe agit également comme un limiteur de courant à travers le circuit, de sorte que le circuit ne fonctionnera pas avec des lampes à économie d'énergie. Lorsque le condensateur C1 est complètement chargé, le courant cesse de le traverser, le thyristor se ferme, la lampe L1 s'éteint. Lorsque les contacts S1 s'ouvrent, le condensateur se décharge à travers la résistance R1 et le relais temporisé revient à son état d'origine.

Finalisation du circuit du relais temporisé

Avec les paramètres spécifiés des éléments du circuit, le temps de combustion L1 sera de 5 à 7 secondes. Pour modifier le temps de réponse du relais, vous devez remplacer le condensateur C1 par un condensateur de capacité différente. En conséquence, avec une augmentation de la capacité, le temps de fonctionnement du relais temporisé augmente. Vous pouvez mettre deux ou plusieurs condensateurs en parallèle et les connecter ou les déconnecter avec des interrupteurs, auquel cas vous obtiendrez un réglage progressif du temps de fonctionnement du relais temporisé. Pour régler l'heure en douceur, vous devez ajouter une résistance variable R4. Vous pouvez combiner les deux méthodes de réglage, vous obtenez un relais avec presque n'importe quelle durée de fonctionnement.

Relais temporisé à faire soi-même : tour d'horizon de 3 options maison

Circuit de relais temporisé modifié

Lire aussi :  Pourquoi l'eau est-elle trouble dans le puits - causes et solutions

Changements de schéma :

  • C2 est un condensateur supplémentaire, vous pouvez prendre le même que C1.
  • S2 - interrupteur (tumbler) connectant le condensateur C2 (augmente le temps de fonctionnement du relais temporisé).
  • R4 est une résistance variable, vous pouvez prendre SP-1, 1,0-1,5 kOhm, ou une valeur proche.

Lors du prototypage, avec les cotes des pièces indiquées sur les schémas, l'ampoule (60W) s'est allumée pendant environ 5 secondes. En ajoutant un condensateur C2 d'une capacité de 1 μF et une résistance R4 de 1,0 kOhm en parallèle, il est devenu possible de régler le temps de combustion de l'ampoule de 10 à 20 secondes (en utilisant R4).

Un autre circuit de relais temporisé peut être tiré de l'article «Désodorisant automatique», un tel circuit peut être utilisé pour presque tous les appareils.

Soyez prudent lors de la configuration et de l'utilisation de l'appareil, les pièces du circuit sont sous tension dangereuse.

PS Un grand merci à M. Yakovlev V.M. pour aider.

Il sera intéressant de lire :

Appareils utiles, Appareils électroniques, Schémas de câblage
bricolage, électronique, circuit électrique

Nous créons un relais temporisé pour 12 et 220 volts

Les minuteries à transistor et à microcircuit fonctionnent à une tension de 12 volts. Pour une utilisation à des charges de 220 volts, des dispositifs à diodes avec un démarreur magnétique sont installés.

Pour assembler un contrôleur avec une sortie de 220 volts, approvisionnez-vous en :

  • trois résistances ;
  • quatre diodes (courant supérieur à 1 A et tension inverse 400 V) ;
  • un condensateur avec un indicateur de 0,47 mF ;
  • thyristor;
  • Bouton Start.

Relais temporisé à faire soi-même : tour d'horizon de 3 options maison

Après avoir appuyé sur le bouton, le réseau se ferme et le condensateur commence à se charger. Le thyristor, qui était ouvert pendant la charge, se ferme après la charge du condensateur. En conséquence, l'alimentation en courant s'arrête, l'équipement est éteint.

La correction s'effectue en choisissant la résistance R3 et la puissance du condensateur.

Fabrication sur diodes

Pour monter le système sur diodes, les éléments nécessaires :

  • 3 résistances ;
  • 2 diodes, conçues pour un courant de 1 A ;
  • thyristor VT 151;
  • dispositif de démarrage.

Relais temporisé à faire soi-même : tour d'horizon de 3 options maison

L'interrupteur et un contact du pont de diodes sont connectés à une alimentation 220 volts. Le deuxième fil du pont est connecté à l'interrupteur. Le thyristor est relié à des résistances de 200 et 1 500 ohms et à une diode. Les deuxièmes bornes de la diode et la 200ème résistance sont connectées au condensateur. Une résistance de 4300 ohms est connectée en parallèle avec le condensateur.

A l'aide de transistors

Pour assembler un circuit sur des transistors, vous devez stocker:

  • condensateur;
  • 2 transistors ;
  • trois résistances (nominal 100 kOhm K1 et 2 modèles R2, R3) ;
  • bouton.

Relais temporisé à faire soi-même : tour d'horizon de 3 options maison

Une fois le bouton allumé, le condensateur est chargé à travers les résistances r2 et r3 et l'émetteur du transistor. Dans ce cas, la tension chute aux bornes de la résistance, à mesure que le transistor s'ouvre. Après l'ouverture du deuxième transistor, le relais est activé.

Au fur et à mesure que la capacité se charge, le courant chute, et avec lui la tension aux bornes de la résistance jusqu'au point auquel le transistor se ferme et le relais est relâché. Pour un nouveau démarrage, une décharge complète de la capacité est requise, elle s'effectue en appuyant sur un bouton.

Création à base de puce

Pour créer un système basé sur des puces, vous aurez besoin de :

  • 3 résistances ;
  • diode;
  • puce TL431;
  • bouton;
  • conteneurs.

Relais temporisé à faire soi-même : tour d'horizon de 3 options maison

Le contact du relais est connecté en parallèle avec le bouton auquel est connecté le "+" de la source d'alimentation. Deuxième contact de relais sortie vers une résistance de 100 ohms. La résistance est également connectée à des résistances.

Les deuxième et troisième broches du microcircuit sont connectées respectivement à une résistance de 510 ohms et à une diode. Le dernier contact du relais est également connecté à un semi-conducteur, avec un dispositif d'exécution. Le "-" de l'alimentation est relié à une résistance de 510 ohms.

Utilisation de la minuterie ne555

Le circuit le plus simple à mettre en œuvre est le temporisateur intégré NE555, cette option est donc utilisée dans de nombreux circuits. Pour installer le contrôleur de temps, vous aurez besoin de :

  • planche 35x65;
  • Fichier de programme Sprint Layout ;
  • résistance ;
  • Bornes à vis;
  • fer à souder par points;
  • transistor;
  • diode.

Relais temporisé à faire soi-même : tour d'horizon de 3 options maison

Le circuit est monté sur la carte, la résistance est située sur sa surface ou est sortie par des fils. La carte a des emplacements pour les bornes à vis. Après avoir soudé les composants, l'excès de soudure est retiré et les contacts sont vérifiés. Pour protéger le transistor, une diode est montée en parallèle avec le relais. L'appareil définit le temps de réponse. Si vous connectez un relais à la sortie, vous pouvez régler la charge.

Relais temporisé à faire soi-même : tour d'horizon de 3 options maison

  • l'utilisateur appuie sur un bouton ;
  • le circuit se ferme et la tension apparaît ;
  • la lumière s'allume et le compte à rebours commence ;
  • une fois la durée réglée écoulée, la lampe s'éteint, la tension devient égale à 0.

L'utilisateur peut régler l'intervalle du mécanisme d'horloge entre 0 et 4 minutes, avec un condensateur - 10 minutes. Les transistors utilisés dans le circuit sont des dispositifs bipolaires de faible et moyenne puissance de type n-p-n.

Le retard dépend des résistances et du condensateur.

Appareils multifonctions

Les contrôleurs de temps multifonctions effectuent :

  • compte à rebours en deux versions simultanément dans une même période ;
  • comptage parallèle des intervalles de temps en permanence ;
  • compte à rebours;
  • fonction chronomètre ;
  • 2 options pour le démarrage automatique (la première option après avoir appuyé sur le bouton de démarrage, la seconde - après que le courant est appliqué et que la période définie s'est écoulée).

Pour le fonctionnement de l'appareil, un bloc de mémoire y est installé, dans lequel les paramètres et les modifications ultérieures sont stockés.

Champ d'application

Dans le processus de développement de la civilisation humaine, les gens ont toujours essayé de se faciliter la vie et ont proposé divers dispositifs utiles.Après la vulgarisation des équipements électriques auprès de la population, il devint nécessaire d'inventer une minuterie qui éteindrait l'appareil au bout d'un certain temps. Autrement dit, vous pouvez allumer l'appareil et vaquer à vos occupations, après quoi la minuterie l'éteindra automatiquement à l'heure spécifiée ou programmée. À ces fins, ils ont créé un relais temporisé. L'appareil 12 V se caractérise par sa facilité de fabrication, il ne sera donc pas difficile de le fabriquer soi-même.

Relais temporisé à faire soi-même : tour d'horizon de 3 options maisonUn exemple est les relais d'une vieille machine à laver, qui étaient populaires pendant les années de l'Union soviétique. Dans la version classique, ils avaient une poignée ronde mécanique avec des divisions. Après l'avoir fait défiler dans une certaine direction, le compte à rebours a commencé et la machine s'est arrêtée lorsque la minuterie à l'intérieur du relais a atteint la valeur "zéro".

Le relais temporisé existe aussi dans l'électrotechnique moderne :

  • fours à micro-ondes ou autres équipements similaires ;
  • systèmes d'arrosage automatiques;
  • ventilateurs pour le soufflage ou l'extraction d'air;
  • systèmes de contrôle automatique de l'éclairage.

Relais temporisé à faire soi-même : tour d'horizon de 3 options maison

Ceci est plus simple et plus économique pour le fabricant, car il n'est pas nécessaire d'installer deux éléments qui remplissent la même fonction, si toutes les tâches peuvent être assurées par une seule unité de contrôle.

Tous les modèles (d'usine et faits maison) selon le type d'élément situé à la sortie sont divisés en :

  • relais;
  • triac;
  • thyristor.

Dans la première option, toute la charge est connectée et passe par un "contact sec". C'est le plus fiable parmi les analogues. Pour l'auto-fabrication, vous pouvez également utiliser un microcontrôleur. Mais cela n'est pas pratique, car les relais temporisés faits maison ordinaires sont conçus pour des tâches simples.Par conséquent, l'utilisation de microcontrôleurs est un gaspillage d'argent. Il vaut mieux dans ce cas utiliser des circuits simples sur condensateurs et transistors.

La minuterie 12V la plus simple à la maison

La solution la plus simple est un relais temporisé 12 volts. Un tel relais peut être alimenté à partir d'une alimentation 12v standard, dont il existe de nombreux vendus dans divers magasins.

Relais temporisé à faire soi-même : tour d'horizon de 3 options maison

La figure ci-dessous montre un schéma d'un dispositif d'allumage et d'extinction du réseau d'éclairage, monté sur un compteur de type intégral K561IE16.

Relais temporisé à faire soi-même : tour d'horizon de 3 options maison

Image. Une variante du circuit de relais 12v, lorsque l'alimentation est appliquée, il allume la charge pendant 3 minutes.

Ce circuit est intéressant en ce que la LED clignotante VD1 agit comme un générateur d'impulsions d'horloge. Sa fréquence de scintillement est de 1,4 Hz. Si la LED d'une marque particulière est introuvable, vous pouvez en utiliser une similaire.

Considérez l'état de fonctionnement initial, au moment de l'alimentation 12v. Au moment initial, le condensateur C1 est complètement chargé à travers la résistance R2. Log.1 apparaît sur la sortie sous le n°11, rendant cet élément nul.

Le transistor connecté à la sortie du compteur intégré s'ouvre et fournit une tension de 12V à la bobine du relais, à travers les contacts de puissance dont le circuit de commutation de charge se ferme.

L'autre principe de fonctionnement du circuit fonctionnant sous une tension de 12V est de lire les impulsions provenant de l'indicateur VD1 avec une fréquence de 1,4 Hz sur la broche n°10 du compteur DD1. A chaque diminution du niveau du signal entrant, il y a, pour ainsi dire, une augmentation de la valeur de l'élément de comptage.

Lorsqu'une impulsion 256 arrive (cela équivaut à 183 secondes ou 3 minutes), un journal apparaît sur la broche n° 12. une.Un tel signal est une commande pour fermer le transistor VT1 et interrompre le circuit de connexion de charge via le système de contact de relais.

Lire aussi :  Que se passe-t-il si le soleil devient un trou noir : les conséquences de l'apocalypse

Dans le même temps, log.1 de la sortie sous le n ° 12 est transmis via la diode VD2 à la jambe d'horloge C de l'élément DD1. Ce signal bloque la possibilité de recevoir des impulsions d'horloge à l'avenir, la minuterie ne fonctionnera plus, jusqu'à ce que l'alimentation 12V soit réinitialisée.

Les paramètres initiaux du temporisateur de fonctionnement sont définis de différentes manières en connectant le transistor VT1 et la diode VD3 indiqués sur le schéma.

En transformant légèrement un tel appareil, vous pouvez créer un circuit qui a le principe de fonctionnement opposé. Le transistor KT814A doit être remplacé par un autre type - KT815A, l'émetteur doit être connecté au fil commun, le collecteur au premier contact du relais. Le deuxième contact du relais doit être connecté à la tension d'alimentation 12V.

Relais temporisé à faire soi-même : tour d'horizon de 3 options maison

Image. Une variante du circuit de relais 12v qui allume la charge 3 minutes après la mise sous tension.

Maintenant, après la mise sous tension, le relais sera éteint et l'impulsion de commande ouvrant le relais sous la forme de la sortie log.1 12 de l'élément DD1 ouvrira le transistor et appliquera une tension de 12V à la bobine. Après cela, via les contacts de puissance, la charge sera connectée au réseau électrique.

Cette version de la minuterie, fonctionnant à partir d'une tension de 12V, maintiendra la charge à l'état éteint pendant une période de 3 minutes, puis la connectera.

Lors de la réalisation du circuit, n'oubliez pas de placer un condensateur de 0,1 uF, marqué C3 sur le circuit et avec une tension de 50V, le plus près possible des broches d'alimentation du microcircuit, sinon le compteur tombera souvent en panne et le temps d'exposition du relais sera parfois inférieur à ce qu'il devrait être.

Il s'agit notamment de la programmation du temps de pose. En utilisant, par exemple, un tel commutateur DIP comme indiqué sur la figure, vous pouvez connecter un contact de commutation aux sorties du compteur DD1, et combiner les seconds contacts ensemble et se connecter au point de connexion des éléments VD2 et R3.

Relais temporisé à faire soi-même : tour d'horizon de 3 options maison

Ainsi, à l'aide de micro-interrupteurs, vous pouvez programmer le temps de retard du relais.

La connexion du point de connexion des éléments VD2 et R3 à différentes sorties DD1 modifiera le temps d'exposition comme suit :

Numéro de contre-pied Chiffre du compteur temps de maintien
7 3 6 s
5 4 11 s
4 5 23 s
6 6 45 s
13 7 1,5 mn
12 8 3 minutes
14 9 6 minutes 6 secondes
15 10 12 min 11 s
1 11 24 min 22 s
2 12 48 min 46 s
3 13 1 heure 37 min 32 s

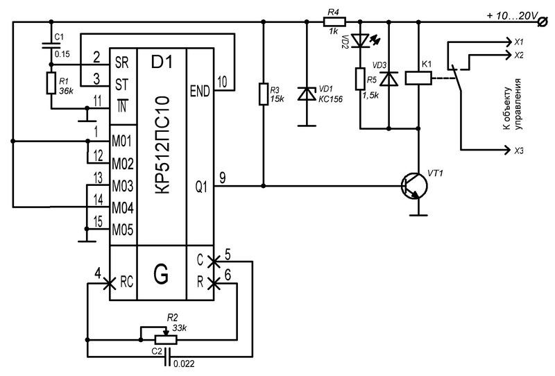
Temporisateur cyclique monocanal universel

Autre option : temporisateur cyclique monocanal universel.

Schème:

Relais temporisé à faire soi-même : tour d'horizon de 3 options maison
Capacités de l'appareil : - durée de cycle de minuterie réglable jusqu'à 4 milliards de secondes (variable de 4 octets) pendant le micrologiciel. - deux actions par cycle (allumer et éteindre la charge), réglées à l'aide de trois boutons. - la possibilité d'allumer/éteindre le charge en contournant la minuterie.- Discrétion de comptage 1 seconde.- Consommation moyenne de courant sans charge 11 microampères (environ 2 ans de fonctionnement à partir de CR2032).- Correction de course (grossier). mange 120uA.

Principe de fonctionnement : la minuterie répète les actions enregistrées (marche/arrêt) avec une certaine période (cycle) définie par l'utilisateur dans la mémoire EEPROM lors du flashage du contrôleur. Exemple de tâche : vous devez allumer la charge à 21h00 et l'éteindre à 7h00, et cela tous les trois jours. Solution : on flashe le timer avec un cycle de "3 jours", on le démarre.La première fois que nous approchons de la minuterie à 21h00, maintenez enfoncé le bouton PROG et sans le relâcher, appuyez sur le bouton ON, la LED s'allumera pendant 0,5 seconde et la sortie s'allumera. La deuxième fois que nous approchons de la minuterie à 7h00, maintenez enfoncé le bouton PROG et sans le relâcher, appuyez sur le bouton OFF, la LED s'allumera pendant 0,5 seconde et la sortie s'éteindra. Ça y est, le timer est programmé et effectuera ces actions tous les trois jours en même temps. Si la charge doit être allumée ou éteinte en contournant la minuterie, vous devez appuyer sur les boutons ON ou OFF sans le bouton PROG, le programme n'échouera pas et la charge s'allumera / s'éteindra la prochaine fois à l'heure précédemment définie. pouvez vérifier le fonctionnement de la minuterie en appuyant sur le bouton PROG, la LED clignotera une fois par seconde.

Description des tests avec différents condensateurs dans l'article précédent.

Pour une configuration plus simple de l'appareil, une calculatrice (générateur de code EEPROM) a également été écrite. Avec lui, vous pouvez créer un fichier HEX pour remplacer une partie du code dans le fichier du firmware.

Mise à jour 29/02/2016Configurateur 16/04/2016 Forum

Relais temporisé bricolage

Analysons les moyens les plus simples de créer des systèmes de ralentissement à faire soi-même.

12 volts

Nous avons besoin d'une carte de circuit imprimé, d'un fer à souder, d'un petit ensemble d'un condensateur qui effectue un relais, des transistors, des émetteurs.

Le circuit est conçu de telle manière que lorsque le bouton est éteint, il n'y a pas de tension sur les plaques de capacité. Pendant le court-circuit du bouton, le condensateur se charge rapidement puis commence à se décharger, fournissant une tension à travers les transistors et les émetteurs.

Dans ce cas, le relais sera fermé ou ouvert jusqu'à ce qu'il reste quelques volts sur le condensateur.

Vous pouvez régler la durée de décharge du condensateur par sa capacité ou par la valeur de la résistance du circuit connecté.

Demande de service:

  • le paiement est en cours de préparation ;
  • les chemins sont étamés ;
  • transistors, diodes et relais sont soudés.

220 volts

Fondamentalement, ce schéma n'est pas très différent du précédent. Le courant traverse le pont de diodes et charge le condensateur. A ce moment, une lampe est allumée, qui agit comme une charge. Ensuite, le processus de décharge et de déclenchement de la minuterie a lieu. La procédure de montage et le jeu d'outils sont les mêmes que dans la première option.

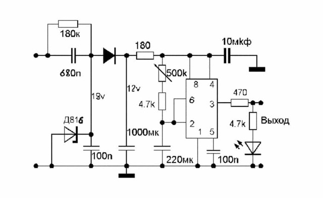
Schéma NE555

Relais temporisé à faire soi-même : tour d'horizon de 3 options maison

D'une autre manière, la puce 555 est appelée une minuterie intégrale. Son utilisation garantit la stabilité du maintien de l'intervalle de temps, l'appareil ne répond pas aux chutes de tension dans le réseau.

Lorsque le bouton est éteint, l'un des condensateurs est déchargé et le système peut rester dans cet état indéfiniment. Après avoir appuyé sur le bouton, le conteneur commence à se charger. Après un certain temps, il est déchargé à travers le transistor du circuit.

Le transistor de décharge s'ouvre et le système revient à son état d'origine.

Il existe 3 modes de fonctionnement :

  • monostable. Au signal d'entrée, il s'allume, une onde d'une certaine longueur sort et s'éteint en prévision d'un nouveau signal;
  • cyclique. À des intervalles prédéterminés, le circuit entre en mode de fonctionnement et s'éteint ;
  • bistable. Ou un interrupteur (le bouton enfoncé fonctionne, enfoncé - ne fonctionne pas).

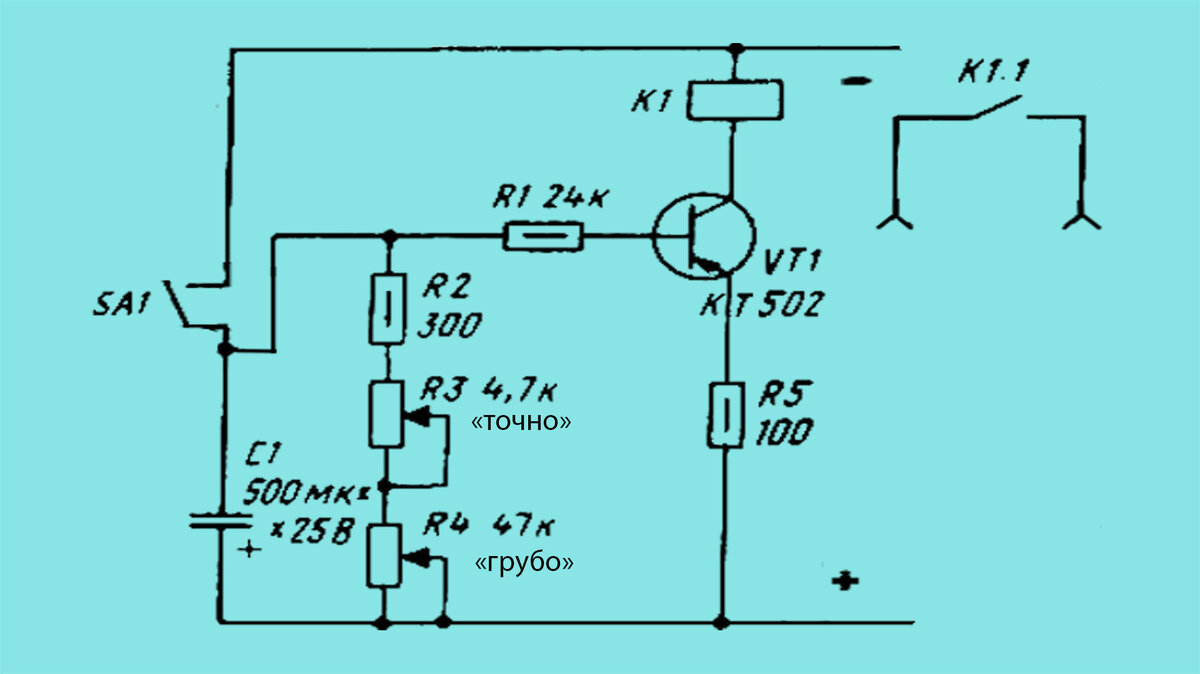
Minuterie à l'enclenchement

Après l'application de la tension, la capacité est chargée, le transistor s'ouvre, tandis que les deux autres sont fermés. Par conséquent, il n'y a pas de charge de sortie. Lors de la décharge du condensateur, le premier transistor se ferme, les deux autres s'ouvrent. L'alimentation commence à circuler vers le relais, les contacts de sortie se ferment.

La période dépend de la capacité du condensateur, résistance variable.

Dispositif cyclique

Relais temporisé à faire soi-même : tour d'horizon de 3 options maison

Les compteurs les plus couramment utilisés sont les générateurs. Le premier génère un signal à des intervalles spécifiés, et le second les reçoit, définissant un zéro logique ou un après un certain nombre d'entre eux.

Tout cela est créé à l'aide d'un contrôleur, vous pouvez trouver beaucoup de circuits, mais ils nécessiteront des connaissances en ingénierie radio.

Une autre option consiste à décharger ou à charger complètement la capacité à l'aide d'un microcircuit, qui envoie un signal au transistor de commande, qui fonctionne en mode clé.

Relais temporisé FET

Un simple relais temporisé (ou un simple relais temporisé pour les débutants 2) sur un transistor bipolaire n'est pas difficile à fabriquer, mais un tel relais ne peut pas obtenir de retards importants. La durée du retard détermine le circuit RC composé (pour un relais temporisé et un transistor bipolaire) d'un condensateur, d'une résistance dans le circuit de base et d'une jonction base-émetteur du transistor. Plus la capacité est grande, plus le retard est important. Plus la résistance totale de la résistance dans le circuit de base et la jonction base-émetteur est élevée, plus le retard est important. Il est impossible d'augmenter la résistance de la jonction base-émetteur pour obtenir un retard important. c'est un paramètre fixe du transistor utilisé. La résistance de la résistance dans le circuit de base ne peut pas être augmentée indéfiniment. ouvrir le transistor nécessite un courant au moins h31e inférieur au courant nécessaire pour allumer le relais. Si, par exemple, 100 mA sont nécessaires pour allumer le relais, h31e = 100, alors le courant de base Ib = 1 mA est nécessaire pour ouvrir le transistor. Pour ouvrir un transistor à effet de champ avec une grille isolée, un courant important n'est pas nécessaire, dans ce cas, vous pouvez même négliger ce courant et supposer que le courant n'est pas nécessaire pour ouvrir un tel transistor.L'IGF est contrôlé en tension, vous pouvez donc utiliser un circuit RC avec n'importe quelle résistance et donc n'importe quel retard. Considérez le schéma :

Lire aussi :  Assemblage de four à faire soi-même pour les tests

Figure 1 - Relais temporisé sur un transistor à effet de champ

Ce circuit est similaire au circuit à transistor bipolaire de l'article précédent, seulement ici à la place du transistor bipolaire n-MOSFET (transistor bipolaire à grille isolée (et canal induit) à canal n) et une résistance (R1) est ajoutée pour décharger le condensateur C1. La résistance R3 est facultative :

Figure 2 - Relais temporisé FET sans R3

Les transistors à effet de champ à grille isolée peuvent être endommagés par l'électricité statique, ils doivent donc être manipulés avec précaution : essayez de ne pas toucher la borne de grille avec les mains et les objets chargés, mettez la borne de grille à la terre si possible, etc.

Relais temporisé à faire soi-même : tour d'horizon de 3 options maisonRelais temporisé à faire soi-même : tour d'horizon de 3 options maisonRelais temporisé à faire soi-même : tour d'horizon de 3 options maison

Le processus de vérification du transistor et de l'appareil fini est montré dans la vidéo:

Car les paramètres du circuit RC sont influencés de manière négligeable par les paramètres du transistor, alors le calcul de la durée du retard est assez facile à réaliser. Dans ce circuit, la durée du retard est toujours affectée par la durée de maintien du bouton et plus la résistance de la résistance R2 est petite, plus cet effet est faible, mais n'oubliez pas que cette résistance est nécessaire pour limiter le courant en ce moment les contacts du bouton sont fermés, si sa résistance est trop faible ou si le cavalier est remplacé, alors lorsque vous appuyez sur le bouton, l'alimentation peut tomber en panne ou sa protection contre les courts-circuits peut fonctionner. (s'il y en a un), les contacts du bouton peuvent fusionner entre eux, de plus, cette résistance limite le courant lorsque la résistance minimale est définie par la résistance R1.La résistance R2 abaisse également la tension (UCmax) à laquelle le condensateur C1 est chargé lorsque le bouton SB1 est enfoncé, ce qui entraîne une diminution de la durée du retard. Si la résistance de la résistance R2 est faible, cela n'affecte pas de manière significative la durée du retard. La durée du retard est affectée par la tension à la grille par rapport à la source à laquelle le transistor se ferme (appelée ci-après tension de fermeture). Pour calculer la durée du retard, vous pouvez utiliser le programme :

CARTE DU BLOG (contenu)

Minuterie marche-arrêt cyclique. Relais temporisé cyclique à faire soi-même

circuit pour 12 et 220 volts

Dans les équipements modernes, une minuterie est souvent nécessaire, c'est-à-dire un appareil qui ne fonctionne pas immédiatement, mais après un certain temps, il est donc également appelé relais temporisé. L'appareil crée des temporisations pour allumer ou éteindre d'autres appareils. Il n'est pas nécessaire de l'acheter dans un magasin, car un relais temporisé fait maison bien conçu remplira efficacement ses fonctions.

Relais temporisé à faire soi-même : tour d'horizon de 3 options maison

Champ d'application du relais temporisé

Domaines d'utilisation de la minuterie :

  • régulateurs;
  • capteurs ;
  • automatisation;
  • divers mécanismes.

Tous ces appareils sont divisés en 2 classes :

  1. Cyclique.
  2. Intermédiaire.

Le premier est considéré comme un appareil indépendant. Il donne un signal après une période de temps spécifiée. Dans les systèmes automatiques, un dispositif cyclique active et désactive les mécanismes nécessaires. Avec son aide, l'éclairage est contrôlé:

  • dans la rue;
  • en aquarium;
  • dans une serre.

La minuterie cyclique fait partie intégrante du système Smart Home. Il est utilisé pour effectuer les tâches suivantes :

  1. Allumer et éteindre le chauffage.
  2. Rappel d'événement.
  3. A une heure strictement précisée, il allume les appareils nécessaires : une machine à laver, une bouilloire, une lumière, etc.

Relais temporisé à faire soi-même : tour d'horizon de 3 options maison

En plus de ce qui précède, il existe d'autres industries dans lesquelles un relais à retard cyclique est utilisé :

  • la science;
  • la médecine;
  • robotique.

Le relais intermédiaire est utilisé pour les circuits discrets et sert de dispositif auxiliaire. Il effectue une coupure automatique du circuit électrique. La portée de la minuterie intermédiaire du relais temporisé commence là où l'amplification du signal et l'isolation galvanique du circuit électrique sont nécessaires. Les minuteries intermédiaires sont divisées en types en fonction de la conception :

  1. Pneumatique. Le fonctionnement du relais après la réception du signal ne se produit pas instantanément, le temps de fonctionnement maximum est d'une minute. Il est utilisé dans les circuits de commande des machines-outils. La minuterie commande les actionneurs pour le contrôle par étapes.
  2. Moteur. La plage de réglage de la temporisation commence à quelques secondes et se termine à des dizaines d'heures. Les relais temporisés font partie des circuits de protection des lignes électriques aériennes.
  3. Électromagnétique. Conçu pour les circuits CC. Avec leur aide, l'accélération et la décélération de l'entraînement électrique se produisent.
  4. Avec un mouvement d'horlogerie. L'élément principal est un ressort armé. Temps de régulation - de 0,1 à 20 secondes. Utilisé dans la protection de relais des lignes électriques aériennes.
  5. Électronique. Le principe de fonctionnement est basé sur des processus physiques (impulsions périodiques, charge, décharge de capacité).

Schémas de divers relais temporisés

Il existe différentes versions du relais temporisé, chaque type de circuit a ses propres caractéristiques. Les minuteries peuvent être faites indépendamment. Avant de créer un relais temporisé de vos propres mains, vous devez étudier son appareil. Schémas des relais temporisés simples :

  • sur transistors;
  • sur puces;
  • pour une puissance de sortie de 220 V.

Décrivons chacun d'eux plus en détail.

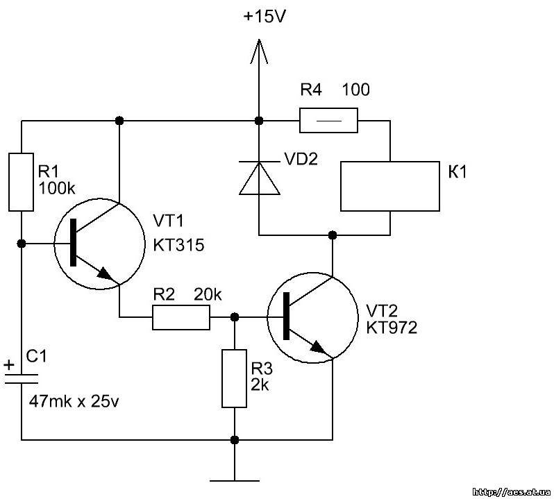
Circuit à transistors

Pièces radio requises :

  1. Transistor KT 3102 (ou KT 315) - 2 pièces
  2. Condensateur.
  3. Résistance avec une valeur nominale de 100 kOhm (R1). Vous aurez également besoin de 2 résistances supplémentaires (R2 et R3), dont la résistance sera sélectionnée avec la capacité, en fonction du temps de fonctionnement de la minuterie.
  4. Bouton.

Relais temporisé à faire soi-même : tour d'horizon de 3 options maison

Lorsque le circuit est connecté à une source d'alimentation, le condensateur commence à se charger à travers les résistances R2 et R3 et l'émetteur du transistor. Ce dernier s'ouvrira, donc la tension chutera aux bornes de la résistance. En conséquence, le deuxième transistor s'ouvrira, ce qui entraînera le fonctionnement du relais électromagnétique.

Lorsque la capacité est chargée, le courant diminue. Cela entraînera une diminution du courant de l'émetteur et une chute de tension aux bornes de la résistance à un niveau qui entraînera la fermeture des transistors et la libération du relais. Pour redémarrer la minuterie, une courte pression sur le bouton sera nécessaire, ce qui entraînera la décharge complète de la capacité.

Pour augmenter la temporisation, un circuit de transistor à effet de champ à grille isolée est utilisé.

À base de puce

L'utilisation de microcircuits supprimera le besoin de décharger le condensateur et de sélectionner les caractéristiques des composants radio pour définir le temps de réponse requis.

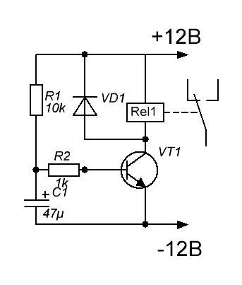
Composants électroniques nécessaires pour un relais temporisé 12 volts :

  • résistances avec une valeur nominale de 100 Ohm, 100 kOhm, 510 kOhm ;
  • diode 1N4148;
  • capacité à 4700 uF et 16 V ;
  • bouton;
  • puce TL 431.

Relais temporisé à faire soi-même : tour d'horizon de 3 options maison

Le pôle positif de l'alimentation doit être connecté au bouton, auquel un contact de relais est connecté en parallèle. Ce dernier est également relié à une résistance de 100 ohms. D'autre part, resi

Comment fonctionne une minuterie électronique

Contrairement aux toutes premières minuteries d'horlogerie, les relais horaires modernes sont beaucoup plus rapides et plus efficaces.Beaucoup d'entre eux sont basés sur des microcontrôleurs (MC) capables d'effectuer des millions d'opérations par seconde.

Cette vitesse n'est pas nécessaire pour allumer et éteindre, donc les microcontrôleurs ont été connectés à des minuteries capables de compter les impulsions qui se produisent à l'intérieur du MK. Ainsi, le processeur central exécute son programme principal et le temporisateur fournit des actions opportunes à certains intervalles. Comprendre le principe de fonctionnement de ces dispositifs sera nécessaire même lors de la fabrication d'un simple relais temporisé capacitif à faire soi-même.

Le principe de fonctionnement du relais temporisé:

  • Après la commande de démarrage, la minuterie commence à compter à partir de zéro.
  • Sous l'action de chaque impulsion, le contenu du compteur augmente de un et acquiert progressivement la valeur maximale.
  • Ensuite, le contenu du compteur est remis à zéro, car il devient "débordant". À ce stade, la temporisation se termine.

Cette conception simple vous permet d'obtenir une vitesse d'obturation maximale en 255 microsecondes. Cependant, dans la plupart des appareils, des secondes, des minutes et même des heures sont nécessaires, ce qui soulève la question de savoir comment créer les intervalles de temps requis.

Le moyen de sortir de cette situation est assez simple. Lorsque le temporisateur déborde, cet événement provoque l'abandon du programme principal. Ensuite, le processeur passe au sous-programme correspondant, qui combine de petits extraits avec n'importe quelle période de temps requise pour le moment. Cette routine de service d'interruption est très courte et ne comprend pas plus de quelques dizaines d'instructions. À la fin de son action, toutes les fonctions reviennent au programme principal, qui continue de fonctionner à partir du même endroit.

La répétition habituelle des commandes ne se produit pas mécaniquement, mais sous la direction d'une commande spéciale qui réserve de la mémoire et crée de courts délais.

Évaluation
Site sur la plomberie

Nous vous conseillons de lire

Où remplir la poudre dans la machine à laver et combien de poudre verser