- Pour brancher le démarreur, vous devez
- Bouton d'arrêt.
- Processus de connexion
- Bobine 220 volts : schémas de câblage
- Connexion au réseau 220 V
- Utilisation des boutons de démarrage et d'arrêt
- Objet et dispositif
- Composition et but des pièces
- Principe d'opération
- Appareil principal
- Spécifications et conditions de fonctionnement
- Les avantages de la mise en œuvre d'un tel schéma de connexion
- Contacteurs série KMI
- Documentation réglementaire et technique
- Des conditions de fonctionnement
- Principales caractéristiques techniques
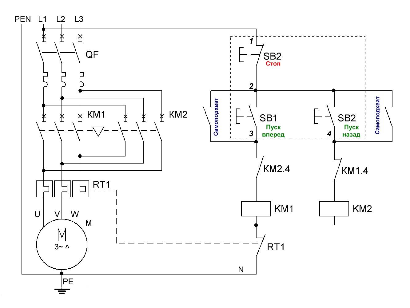
- Inversion du circuit électrique
- Caractéristiques de conception et d'installation
- dimensions
- Dimensions d'installation
- Types de démarreurs électromagnétiques
- Démarreurs électriques avec relais thermique
- Schéma de connexion MP
- Schéma avec connexion d'une bobine 220 volts
- Principe de fonctionnement
- Comment connecter un relais thermique ?
- Fonctionnement du relais
- Installation des démarreurs à l'intérieur du tableau électrique
Pour brancher le démarreur, vous devez
1. Contacts, 3 pièces disponibles. Grâce à eux, la nourriture sera fournie.
2. Bobine, boutons de commande. Grâce à eux, le blocage des inclusions erronées du démarreur magnétique sera pris en charge.
3. Utilisation d'un circuit avec un démarreur. Pour ce faire, vous avez besoin d'un câble à trois conducteurs et de plusieurs contacts.
Si vous utilisez un schéma de connexion avec une bobine de 380 volts, vous devez utiliser une phase différente en rouge ou en noir. Une paire gratuite sera également utilisée dans le contact.
Pour connecter le circuit de démarrage magnétique, vous avez besoin d'une phase verte, qui ira au contact de la bobine. Et à partir du deuxième contact ira au bouton "Démarrer". Du bouton de démarrage au bouton d'arrêt.
C'est-à-dire que lorsque vous cliquez sur "Démarrer", 220 volts seront fournis, ce qui aidera à allumer le reste des contacts. Pour éteindre le démarreur magnétique, il faudra casser le "zéro", et pour le rallumer, appuyer sur "Start".
Pour connecter le relais, il est nécessaire de le connecter en série, en sélectionnant le courant de fonctionnement pour un moteur particulier.
Il doit être connecté à la sortie magnétique du moteur électrique. après sur le relais thermique et sur le moteur électrique.
Bouton d'arrêt.

Si la température dans l'une de ces phases atteint une valeur critique, un arrêt automatique est effectué. Le principe du circuit est basé sur l'induction électromagnétique de la bobine utilisée avec des contacts auxiliaires et de travail.
Le contacteur MP active l'impulsion de commande qui provient du bouton de démarrage après qu'il a été enfoncé. En même temps, dans la description d'un tel AB-2M, il est écrit, et sur le démarreur lui-même du même redresseur, j'ai vu l'inscription B 50Hz. Vous avez raison. En raison de cette caractéristique, ils sont utilisés dans des circuits plus puissants que les démarreurs.
Lors de l'utilisation d'une bobine 24 V ou 12 V, alimentée par une batterie conventionnelle, sous réserve de mesures de sécurité appropriées, il est même possible de démarrer un équipement conçu pour des courants élevés, par exemple, avec une charge de V. Un démarreur est simplement un appareil de commutation. à travers lequel la tension d'alimentation est fournie aux enroulements du moteur.Mais pour un moteur, nous le savons, le courant de démarrage est bien supérieur au courant de travail, ce qui signifie qu'une machine domestique ordinaire avec un courant de 3A fonctionnera immédiatement au démarrage d'un tel moteur. Schéma de câblage d'un moteur inversé Certains appareils fonctionnent avec des moteurs pouvant tourner dans les deux sens.
Connexion d'un démarreur électromagnétique avec une bobine de 220 volts
Processus de connexion
Vous trouverez ci-dessous un schéma de connexion du TR avec des symboles. Vous y trouverez l'abréviation KK1.1. Il désigne un contact normalement fermé. Les contacts de puissance par lesquels le courant circule vers le moteur sont indiqués par l'abréviation KK1. Le disjoncteur situé dans le TR est désigné comme QF1. Lorsqu'il est activé, l'alimentation est fournie par phases. La phase 1 est contrôlée par une clé séparée, qui est marquée SB1. Il effectue un arrêt manuel d'urgence en cas de situation imprévue. De là, le contact va à la clé, qui fournit un démarrage et est indiquée par l'abréviation SB2. Le contact supplémentaire, qui part de la touche de démarrage, est à l'état de veille. Lorsque le démarrage est effectué, le courant de la phase à travers le contact entre dans le démarreur magnétique à travers la bobine, qui est désignée KM1. Le démarreur est déclenché. Dans ce cas, les contacts normalement ouverts sont fermés et vice versa.

Lorsque les contacts sont fermés, qui sont abrégés KM1 dans le schéma, trois phases sont alors activées, ce qui laisse passer le courant à travers le relais thermique vers les enroulements du moteur, qui est mis en service.Si l'intensité du courant augmente, alors en raison de l'influence des plages de contact TP sous l'abréviation KK1, trois phases s'ouvriront et le démarreur sera désexcité, et le moteur s'arrêtera en conséquence. L'arrêt habituel du consommateur en mode forcé se produit en agissant sur la touche SB1. Il coupe la première phase, ce qui arrête l'alimentation en tension du démarreur et ses contacts s'ouvrent. Ci-dessous sur la photo, vous pouvez voir un schéma de connexion impromptu.

Il existe un autre schéma de connexion possible pour ce TR. La différence réside dans le fait que le contact du relais, qui est normalement fermé lorsqu'il est déclenché, ne coupe pas la phase, mais le zéro, qui va au démarreur. Il est utilisé le plus souvent en raison de sa rentabilité lors des travaux d'installation. Dans le processus, le contact neutre est connecté au TR, et un cavalier est monté de l'autre contact à la bobine, qui démarre le contacteur. Lorsque la protection est déclenchée, le fil neutre s'ouvre, ce qui entraîne la déconnexion du contacteur et du moteur.

Le relais peut être monté dans un circuit où le mouvement inverse du moteur est fourni. D'après le schéma qui a été donné ci-dessus, la différence est qu'il y a un contact NC dans le relais, qui est désigné KK1.1.

Si le relais est activé, le fil neutre se rompt avec des contacts sous la désignation KK1.1. Le démarreur se désexcite et arrête d'alimenter le moteur. En cas d'urgence, le bouton SB1 vous aidera à couper rapidement le circuit d'alimentation pour arrêter le moteur. Vous pouvez regarder une vidéo sur la connexion du TR ci-dessous.
Bobine 220 volts : schémas de câblage
Pour contrôler le fonctionnement du démarreur magnétique, seuls deux boutons sont utilisés - le bouton "Démarrer" et le bouton "Arrêter".Leur exécution peut être différente : en un seul boîtier ou en boîtiers séparés.
Les boutons peuvent être dans le même logement ou dans différents
Les boutons produits dans des boîtiers séparés n'ont que 2 contacts chacun, et les boutons produits dans un boîtier ont 2 paires de contacts. En plus des contacts, il peut y avoir une borne pour connecter la terre, bien que les boutons modernes soient produits dans des boîtiers protégés qui ne conduisent pas l'électricité. Il existe également des bornes à bouton-poussoir dans un boîtier métallique pour les besoins industriels, qui se distinguent par une grande résistance aux chocs. En règle générale, ils sont mis à la terre.
Connexion au réseau 220 V
Connecter un démarreur magnétique à un réseau 220 V est le plus simple, il est donc logique de commencer à se familiariser avec ces circuits, qui peuvent être plusieurs.
La tension de 220 V est fournie directement à la bobine magnétique de démarrage, qui sont désignées par A1 et A2 et qui sont situées dans la partie supérieure du boîtier, comme on peut le voir sur la photo.
Raccordement d'un contacteur avec une bobine 220 V
Lorsqu'une prise 220 V conventionnelle avec un fil est connectée à ces contacts, l'appareil commencera à fonctionner après avoir branché la prise dans une prise 220 V.
À l'aide de contacts de puissance, il est permis d'allumer / d'éteindre le circuit électrique pour n'importe quelle tension, tant qu'il ne dépasse pas les paramètres autorisés indiqués dans le passeport du produit. Par exemple, une tension de batterie (12 V) peut être appliquée aux contacts, à l'aide de laquelle une charge avec une tension de fonctionnement de 12 V sera contrôlée.
Il convient de noter que peu importe quels contacts sont alimentés par une tension de commande monophasée, sous forme de "zéro" et de "phase".Dans ce cas, les fils des contacts A1 et A2 peuvent être échangés, ce qui n'affectera pas le fonctionnement de l'ensemble de l'appareil. Il est tout à fait naturel qu'un tel circuit de commutation soit utilisé extrêmement rarement, car il nécessite une alimentation directe en tension de la bobine de démarrage magnétique
Dans le même temps, il existe de nombreuses options pour inclure, utiliser relais temporisé ou capteur crépusculaire en se connectant à des contacts d'alimentation, par exemple, l'éclairage public. L'essentiel est que "phase" et "zéro" soient proches
Il est tout à fait naturel qu'un tel circuit de commutation soit utilisé extrêmement rarement, car il nécessite une alimentation directe en tension de la bobine magnétique du démarreur. Parallèlement, de nombreuses possibilités d'allumage existent, à l'aide d'un relais temporisé ou d'un capteur crépusculaire, en connectant par exemple l'éclairage public à des contacts de puissance. L'essentiel est que la "phase" et le "zéro" soient proches.
Utilisation des boutons de démarrage et d'arrêt
Fondamentalement, les démarreurs magnétiques interviennent dans le fonctionnement des moteurs électriques. Sans la présence des boutons "Démarrer" et "Arrêter", un tel travail est associé à un certain nombre de difficultés. Tout d'abord, cela est dû aux particularités du fonctionnement des moteurs électriques, souvent situés à une distance considérable. Les boutons sont connectés au circuit de la bobine en série, comme dans la figure ci-dessous.
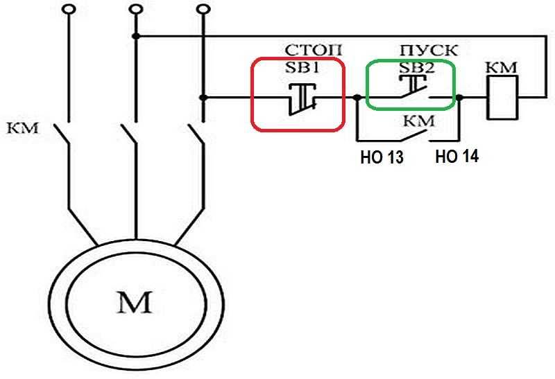
Schéma d'allumage d'un démarreur magnétique avec boutons
Cette méthode se caractérise par le fait que le démarreur magnétique sera en état de fonctionnement tant que le bouton "Démarrer" sera enfoncé, ce qui est très gênant. À cet égard, des contacts supplémentaires (BC) du démarreur magnétique sont inclus dans le circuit, qui reproduisent le fonctionnement du bouton de démarrage. Lorsque le démarreur magnétique est allumé, ils se ferment, donc, après avoir relâché le bouton "Start", le circuit reste opérationnel. Ils sont marqués sur le schéma par NON (13) et NON (14).
Schéma de raccordement d'un démarreur magnétique avec une bobine 220 V et un circuit d'auto-démarrage
Il est possible d'éteindre l'équipement de fonctionnement uniquement à l'aide du bouton "Stop", qui interrompt le circuit d'alimentation électrique du démarreur magnétique et l'ensemble du circuit. Si le circuit prévoit une autre protection, par exemple thermique, alors s'il est déclenché, le circuit sera également inopérant.
L'alimentation du moteur est prélevée sur les contacts T et l'alimentation est fournie aux contacts du démarreur magnétique, sous la désignation L.
Cette vidéo explique en détail et montre dans quel ordre tous les fils sont connectés. Dans cet exemple, un bouton (poteau de bouton) est utilisé, réalisé dans un boîtier. En tant que charge, vous pouvez connecter un appareil de mesure, une lampe à incandescence ordinaire, un appareil électroménager, etc., fonctionnant à partir d'un réseau 220 V.
Comment connecter un démarreur magnétique. Diagramme de connexion.
Regardez cette vidéo sur YouTube
Objet et dispositif
Les démarreurs magnétiques sont intégrés dans les réseaux électriques pour fournir et déconnecter l'alimentation. Ils peuvent fonctionner avec une tension alternative ou continue. Le travail est basé sur le phénomène d'induction électromagnétique, il y a des contacts de travail (l'alimentation est fournie par eux) et des contacts auxiliaires (de signal). Pour faciliter l'utilisation, des boutons Stop, Start, Forward, Back sont ajoutés aux circuits de commutation des démarreurs magnétiques.

Il ressemble à un démarreur magnétique
Les démarreurs magnétiques peuvent être de deux types :
- Avec contacts normalement fermés. L'alimentation est fournie à la charge en permanence, elle n'est éteinte que lorsque le démarreur est activé.
- Avec contacts normalement ouverts. L'alimentation est fournie uniquement lorsque le démarreur est en marche.
Le deuxième type est plus largement utilisé - avec des contacts normalement ouverts.En effet, en général, les appareils doivent fonctionner pendant une courte durée, le reste du temps est au repos. Par conséquent, nous examinerons plus en détail le principe de fonctionnement d'un démarreur magnétique à contacts normalement ouverts.
Composition et but des pièces
La base d'un démarreur magnétique est une inductance et un circuit magnétique. Le circuit magnétique est divisé en deux parties. Les deux ressemblent à la lettre "Ш", installée dans une image miroir. La partie inférieure est fixe, sa partie médiane est le noyau de l'inducteur. Les paramètres du démarreur magnétique (la tension maximale avec laquelle il peut fonctionner) dépendent de l'inductance. Il peut y avoir des démarreurs de petites puissances - pour 12 V, 24 V, 110 V, et les plus courants - pour 220 V et 380 V.

Dispositif de démarrage magnétique (contacteur)
La partie supérieure du circuit magnétique est mobile, des contacts mobiles y sont fixés. Ils sont connectés à la charge. Les contacts fixes sont fixés sur le corps du démarreur, ils sont alimentés. Dans l'état initial, les contacts sont ouverts (en raison de la force élastique du ressort qui maintient la partie supérieure du circuit magnétique), l'alimentation n'est pas fournie à la charge.
Principe d'opération
A l'état normal, le ressort soulève la partie supérieure du circuit magnétique, les contacts sont ouverts. Lorsque l'alimentation est appliquée au démarreur magnétique, le courant circulant dans l'inductance génère un champ électromagnétique. En comprimant le ressort, il attire la partie mobile du circuit magnétique, les contacts se ferment (l'image à droite sur la figure). Grâce à des contacts fermés, l'alimentation est fournie à la charge, elle est en fonctionnement.

Le principe de fonctionnement du démarreur magnétique (contacteur)
Lorsque le démarreur magnétique est éteint, le champ électromagnétique disparaît, le ressort pousse la partie supérieure du circuit magnétique vers le haut, les contacts s'ouvrent et la charge n'est pas alimentée.
La tension alternative ou continue peut être fournie par un démarreur magnétique. Seule sa valeur est importante - elle ne doit pas dépasser la valeur nominale spécifiée par le fabricant. Pour la tension AC, le maximum est de 600 V, pour DC - 440 V.
Appareil principal
Les principaux avantages de ce circuit sont son faible coût et sa facilité de montage, tandis que les inconvénients de ce circuit incluent le fait que les disjoncteurs ne sont pas conçus pour une commutation fréquente des circuits ; ceci, combiné aux courants de démarrage, entraîne une réduction significative de la durée de vie de la machine, en outre, il n'y a pas de possibilité de dispositif de protection moteur supplémentaire. Le contacteur MP active l'impulsion de commande qui provient du bouton de démarrage après qu'il a été enfoncé.
Puisque si l'électroaimant est conçu pour une tension constante, une telle source sera nécessaire. Nota : Dans cet article, les notions de démarreur et de contacteur ne sont pas dissociées du fait de l'identité de leurs schémas de raccordement Pour plus de détails, lire l'article : Contacteurs et démarreurs magnétiques. Un exemple de circuit de commande utilisant un contacteur et des relais thermiques est illustré ci-dessous.
Pour organiser cela, une bobine shuntant le bouton de démarrage est introduite, qui est mise en auto-alimentation, organisant un circuit d'auto-démarrage.
Mais comme le cinquième contact, en règle générale, n'est pas dans les entrées, vous devez en mettre plus. Le contacteur joue le même rôle que le démarreur. C'est un aspect important, car s'il est mal connecté, le noyau peut brûler ou ne pas démarrer les contacteurs entièrement requis.
Le moteur est de 1,5 kW, le courant dans chaque phase est de 3A, le courant du relais thermique est de 3,5 A. En même temps, le noyau du démarreur attire l'armature, à la suite de quoi les contacts de puissance mobiles sont fermés, après quoi la tension est fourni à la charge.

La tension avec une désignation signifie différentes phases. Dispositif de démarrage magnétique En l'absence d'alimentation, les ressorts compriment la partie supérieure du circuit magnétique, les contacts sont dans leur état d'origine. Vous pouvez supprimer la tension des sorties avec la désignation T1, T2 et T3, qui peuvent être utilisées pour alimenter une éolienne, une batterie et d'autres appareils. Si la bobine est alimentée en courant continu, une entretoise diélectrique est placée sur son noyau pour éviter le collage des pièces aimantées.
L'appareil peut fonctionner à partir d'une source de courant continu, et avec un courant alternatif monophasé et triphasé, l'essentiel est que ses valeurs ne dépassent pas la valeur nominale spécifiée par le fabricant. La mise en œuvre de cet algorithme s'effectue en fermant des contacts auxiliaires dans le MP. Une pression sur le bouton d'alimentation ferme le circuit de la bobine. Les contacts sont divisés en contacts normalement ouverts - contacts qui sont dans leur position normale, c'est-à-dire avant d'appliquer une tension à la bobine magnétique du démarreur ou avant une action mécanique sur eux, sont à l'état ouvert et normalement fermés - qui, dans leur position normale, sont dans le état fermé. Puisque si l'électroaimant est conçu pour une tension constante, une telle source sera nécessaire.
Spécifications et conditions de fonctionnement
Malgré la grande variété de modèles disponibles à la vente, leurs caractéristiques techniques sont les mêmes, mais peuvent différer légèrement dans les paramètres :
- Tension nominale (en cas de courant alternatif - jusqu'à 660V, en courant continu - jusqu'à 440V).
- La tension de fonctionnement la plus basse (avec courant alternatif - à partir de 36, avec courant continu - à partir de 24).
- Tension nominale par couches isolantes (jusqu'à 660V).
- Courant nominal (10A).
- Courant traversant traversant la borne du bouton-poussoir pendant une seconde (200 A).
- Mode de fonctionnement nominal (il peut y avoir 4 types : court terme, intermittent, long terme et intermittent-long).
Le fonctionnement dépend en grande partie du type de poste de contrôle, mais il existe un certain nombre de points communs :
- Tout d'abord, le poste de bouton ne doit pas être plus haut que 4300 m d'altitude.
- La température dans l'atelier ou dans d'autres locaux de travail peut aller de -40 à +40 degrés.
- Si le régime d'humidité dépasse 80% à une température de 20 degrés, cela entraînera bientôt des dommages aux contacts, à une température de 40 degrés, cet indicateur ne doit pas dépasser 50%.
- Il existe des appareils qui peuvent fonctionner dans un environnement explosif, mais la plupart des modèles ne sont pas conçus pour cela.
- De plus, l'environnement ne doit pas contenir une grande quantité de poussière capable de conduire le courant électrique, de gaz corrosif et de vapeur d'eau.
- Il est strictement interdit de laisser une exposition directe au soleil sur la structure.
Les avantages de la mise en œuvre d'un tel schéma de connexion
- Le commutateur et le manipulateur de commande (bouton) peuvent être séparés. C'est-à-dire que l'élément de commande est situé à proximité de l'opérateur et que l'interrupteur massif peut être placé à n'importe quel endroit pratique.
- Il peut être actionné avec une pédale (les mains restent libres). Cela permet un meilleur contrôle de l'installation électrique et de la tenue de la pièce.
- Le schéma de câblage du démarreur à distance permet de placer des dispositifs de sécurité. Par exemple, la protection contre les courts-circuits ou les relais thermiques déclenchés par des surcharges thermiques. De plus, un tel schéma permet la mise en place d'une protection mécanique : lorsque les parties mobiles de l'installation électrique se déplacent vers un point critique, l'interrupteur de fin de course est activé et le démarreur magnétique s'ouvre.
- L'emplacement à distance des éléments de commande vous permet de placer le bouton d'urgence dans un endroit pratique, ce qui augmente la sécurité de fonctionnement.
- Il est possible d'installer une seule station à bouton-poussoir pour commander un grand nombre de démarreurs magnétiques lorsque les installations électriques sont situées à des endroits différents et à grande distance. Le schéma de connexion via un tel poteau implique l'utilisation d'un câblage de commande à faible courant, ce qui permet d'économiser de l'argent sur l'achat de câbles d'alimentation coûteux.
- Pour contrôler un démarreur, vous pouvez installer plusieurs bornes à bouton-poussoir. Dans ce cas, le contrôle de l'installation électrique depuis chaque poste sera équivalent. Autrement dit, vous pouvez démarrer le moteur électrique à partir d'un point et l'éteindre à partir d'un autre. Le schéma de connexion de plusieurs bornes à bouton-poussoir dans l'illustration :
- Des contacteurs magnétiques peuvent être intégrés dans le système de contrôle électronique. Dans ce cas, les commandes de démarrage et d'arrêt des installations électriques sont données automatiquement, selon un algorithme donné. Il est impossible d'organiser un tel système à l'aide de commutateurs mécaniques (manuels).
En fait, une telle commutation est un circuit à relais.
Contacteurs série KMI
Documentation réglementaire et technique
En termes de conception et de caractéristiques techniques, les contacteurs de la série KMI sont conformes aux exigences des normes russes et internationales GOST R 50030.4.1,2002, IEC60947,4,1,2000 et disposent d'un certificat de conformité ROSS CN.ME86.B00144 . Les contacteurs de la série KMI selon le classificateur panrusse de produits se voient attribuer le code 342600.
Des conditions de fonctionnement
Catégories d'application : CA,1, CA,3, CA,4. Température ambiante
– pendant le fonctionnement : de –25 à +50 °С (température limite inférieure –40 °С) ;
– pendant le stockage : de –45 à +50 °С.
Altitude au-dessus du niveau de la mer, pas plus de : 3000 m.
Position de travail : verticale, avec une déviation de ±30°.
Type de version climatique selon GOST 15150.96 : UHL4.
Degré de protection selon GOST 14254.96 : IP20.
Lors de la sélection des contacteurs KMI, faire attention à la structure du symbole

Principales caractéristiques techniques
Spécifications du circuit de puissance

Spécifications du circuit de contrôle

Connexion du circuit de puissance

Raccordement du circuit de commande
| Choix | Valeurs |
| Câble souple, mm2 | 1—4 |
| Câble rigide, mm2 | 1—4 |
| Couple de serrage, Nm | 1,2 |
Spécifications des contacts auxiliaires intégrés
| Choix | Valeurs | |
| Tension nominale Uå, V | CA courant | jusqu'à 660 |
| vite. courant | ||
| Tension d'isolation nominale Ui , V | 660 | |
| Courant thermique (t°≤40°) Ith , A | 10 | |
| Capacité minimale de fabrication | Umin, V | 24 |
| Imin , mA | 10 | |
| Protection contre les surintensités - fusible gG, A | 10 | |
| Charge maximale à court terme (t ≤1 s), A | 100 | |
| Résistance d'isolement, pas moins de, MOhm | 10 |
Les contacteurs de la série KMI peuvent être utilisés pour créer des circuits électriques typiques.
Inversion du circuit électrique
Ce circuit est assemblé à partir de deux contacteurs et d'un mécanisme de blocage MB 09.32 ou MB 40.95 (selon le type) destiné à empêcher l'activation simultanée des contacteurs.
Circuit électrique "étoile - triangle"
Ce mode de démarrage est destiné aux moteurs dont la tension nominale correspond au montage des bobinages en "triangle". Le démarrage étoile-triangle peut être utilisé pour les moteurs qui démarrent à vide ou avec un couple de charge réduit (pas plus de 50 % du couple nominal). Dans ce cas, le courant de démarrage lorsqu'il est connecté à une «étoile» sera de 1,8 à 2,6 A du courant nominal. Le passage de "étoile" à "triangle" doit être effectué après que le moteur a atteint la vitesse nominale.


Caractéristiques de conception et d'installation

Les pinces de raccordement assurent une fixation fiable des conducteurs :
– pour les tailles 1 et 2 – avec rondelles Belleville trempées ;
– pour les tailles 3 et 4 – avec une équerre de serrage qui permet de connecter un contact avec une section plus importante.

Il existe deux manières d'installer les contacteurs :
- Installation rapide sur rail DIN :
KMI de 9 à 32 A (tailles 1 et 2) - 35 mm ;
KMI de 40 à 95 A (tailles 3 et 4) - 35 et 75 mm.
- Montage avec vis.

Les contacteurs de la série KMI de 3ème et 4ème dimensions permettent un montage sur un rail DIN de 75 mm.
Les contacteurs de la série KMI des 3e et 4e dimensions sont équipés d'un trou pour un boulon de mise à la terre.
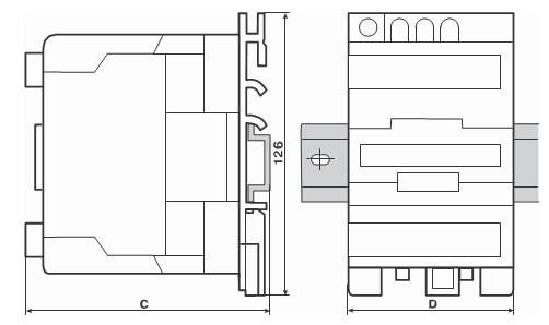
dimensions
| Type d'exécution | Taille, mm | ||
| À | DE | ré | |
| KMI 10910. KMI 10911 | 74 | 79 | 45 |
| KMI 11210, KMI 11211 | 74 | 81 | 45 |
| KMI 11810, KMI 11811 | 74 | 81 | 45 |
| KMI 22510, KMI 22511 | 74 | 93 | 55 |
Dimensions
KMI 23210, KMI 23211

KMI 34010, MI 34011, KMI 35012, KMI 46512

KMI 48012, KMI 49512
Dimensions d'installation
Dimensions hors tout et de montage des contacteurs KMI lorsqu'ils sont montés sur un rail DIN de 35 mm
| Type d'exécution | Taille, mm | ||
| DE | B | ré | |
| KMI 10910, KMI 10911 | 82 | 74 | 45 |
| KMI 11210, KMI 11211 | 82 | 74 | 45 |
| KMI 11810, KMI 11811 | 87 | 74 | 45 |
| KMI 22510, KMI 22511 | 95 | 74 | 55 |
| KMI 23210, KMI 23211 | 100 | 83 | 55 |

Taille du modèleTaille, mmCDKMI 34010, KMI 3401113174KMI 3501213174KMI 4651213174KMI 4801214284KMI 4951214284

Dimensions hors tout et de montage des contacteurs KMI lorsqu'ils sont montés sur un panneau de montage ou un profilé de montage
| Type d'exécution | Taille, mm | |
| DE | g | |
| KMI 10910, KMI 10911 | 80 | 35 |
| KMI 11210, KMI 11211 | 80 | 35 |
| KMI 11810, KMI 11811 | 85 | 35 |
| KMI 22510, KMI 22511 | 93 | 93 |
| KMI 23210, KMI 23211 | 98 | 98 |
| Type d'exécution | Taille C, mm |
| KMI 34010, KMI 34011 | 114 |
| KMI 35012 | 114 |
| KMI 46512 | 114 |
| KMI 48012 | 125 |
| KMI 49512 | 125 |

Types de démarreurs électromagnétiques
Pour éliminer les erreurs, vous devez clarifier les noms des produits de ce groupe. Selon les normes en vigueur, le démarreur est un appareil entièrement fonctionnel avec des boutons de commande dans un boîtier protégé de la poussière et de l'humidité. Il est permis d'avoir dans le kit :
- relais thermique;
- indication lumineuse;
- préfixes avec des groupes de contacts supplémentaires.
Le contacteur, par définition dans les normes, est composé d'un variateur et d'un groupe de contact. Pour contrôler un tel produit, un poste de bouton-poussoir externe est utilisé. Dans certains modèles, il n'y a pas d'étui de protection, car une utilisation en intérieur est implicite. La connexion à distance du contacteur peut être automatisée. Des composants externes supplémentaires fournissent la signalisation des modes de fonctionnement et des urgences.
Schéma de contrôle
La figure montre comment connecter le contacteur à la télécommande. Cette méthode est utilisée pour contrôler les unités d'alimentation stationnaires à distance, les mécanismes mobiles (entraînements de pont roulant).Les démarreurs pour moteurs électriques triphasés sont divisés en groupes pour déterminer rapidement l'équipement approprié.
Sélection des paramètres de fonctionnement
| Groupe | Puissance moteur admissible (380V), kW | Courant nominal selon la version, A | |
|---|---|---|---|
| ouvert | fermé | ||
| 1,5 | 3 | 3 | |
| 1 | 4 | 10 | 9 |
| 2 | 10 | 25 | 23 |
| 3 | 17 | 40 | 36 |
| 4 | 30 | 63 | 60 |
| 5 | 55 | 110 | 106 |
| 6 | 75 | 150 | 140 |
Démarreur inverseur
L'image montre un exemple de modèle avec deux boutons Démarrer (indiqués par des flèches). De tels dispositifs sont utilisés pour contrôler le sens de rotation du rotor du moteur. Si nécessaire, une pression active le mode normal ou inverse.
Démarreurs électriques avec relais thermique
Ces dispositifs évitent d'endommager l'équipement connecté en cas de violation du régime thermique. Dans une conception typique, une plaque combinée de deux métaux différents est utilisée. Faire passer trop de courant à travers cet élément augmente la température. Étant donné que les matériaux diffèrent par leurs coefficients de dilatation linéaire, une déformation planifiée se produit. A un certain niveau, le circuit de commande (bobine) du démarreur magnétique casse. Dans certains modèles de relais thermique, la possibilité de réglage est prévue (± 25% de la valeur nominale). Le temps de réponse est de 3 à 25 s.
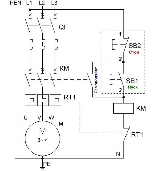
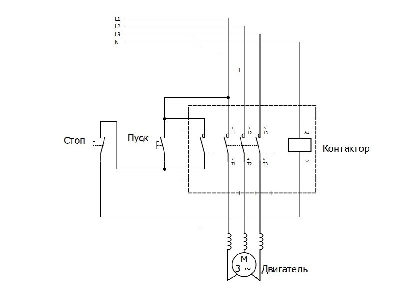
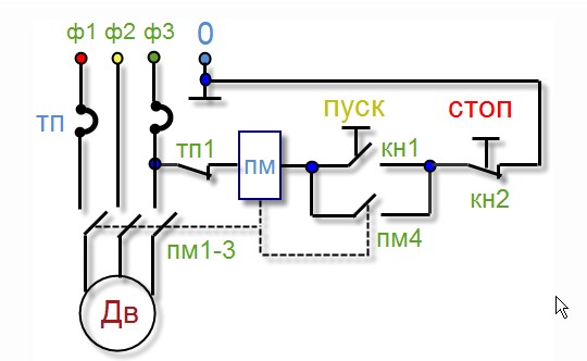
Schéma de connexion MP
Un schéma populaire pour connecter un démarreur magnétique via un bouton-poussoir.
Le circuit principal comporte deux parties :
Nos lecteurs recommandent !
Pour économiser sur les factures d'électricité, nos lecteurs recommandent l'Electricity Saving Box. Les paiements mensuels seront de 30 à 50 % inférieurs à ce qu'ils étaient avant d'utiliser l'épargnant. Il supprime le composant réactif du réseau, ce qui réduit la charge et, par conséquent, la consommation de courant. Les appareils électriques consomment moins d'électricité, ce qui réduit le coût de son paiement.
- Trois paires de contacts d'alimentation dirigent l'alimentation électrique vers l'équipement électrique.
- Représentation graphique de la commande composée d'une bobine, de boutons et de contacteurs supplémentaires qui participent au fonctionnement de la bobine ou qui ne permettent pas un allumage erroné.
Le plus courant est le schéma de câblage d'un seul appareil. Elle est la plus facile à gérer. Pour connecter ses composants principaux, vous devez prendre un câble à trois conducteurs et une paire de contacteurs ouverts lorsque l'appareil est éteint.
Schéma avec connexion d'une bobine 220 volts
Analysez la conception avec une tension de 220 volts. Si la tension est de 380 volts, au lieu d'un zéro bleu, vous devez connecter une phase d'un type différent. Dans cette situation, noir ou rouge. En cas de blocage du contacteur, la quatrième paire est prise, qui fonctionne avec 3 paires de puissance. Ils sont dans la partie supérieure, mais les latéraux sont situés sur le côté.
3 phases A, B et C sont fournies à des paires de contacteurs de puissance depuis la machine.Pour allumer lorsque vous touchez le bouton "Start", il faut que la tension soit de 220 V sur le noyau, ce qui aidera les contacteurs mobiles à se connecter à ceux qui sont immobiles. Le circuit va commencer à se fermer, pour le déconnecter, vous devez déconnecter la bobine.
Pour assembler le circuit de commande, vous devez connecter une phase directement au noyau et connecter la deuxième phase avec un fil au contact de démarrage.
À partir du 2ème contacteur, nous posons 1 fil supplémentaire à travers les contacts vers un autre contact ouvert du bouton Démarrer. De là, un cavalier bleu est fait au contacteur fermé du bouton "Stop", le zéro de l'alimentation électrique est connecté au 2ème contacteur.
Principe de fonctionnement
Le principe de fonctionnement est simple.Si vous appuyez sur le bouton "Démarrer", ses contacts commencent à se fermer et une tension de 220 volts va au noyau - il démarre les contacts principaux et latéraux et un flux électromagnétique se produit. Si le bouton est relâché, les contacteurs du bouton de démarrage s'ouvrent, mais l'appareil reste allumé, car le zéro est transmis à la bobine via les contacts de blocage fermés.
Pour éteindre le MP, vous devez casser le zéro en ouvrant les contacts du bouton Stop. L'appareil ne se rallumera pas, car le zéro sera cassé. Pour le rallumer, vous devrez appuyer sur "Démarrer".
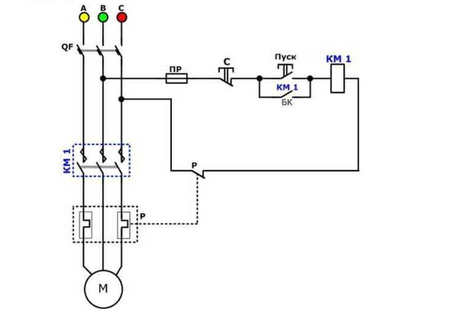
Comment connecter un relais thermique ?

Vous pouvez également dessiner un dessin graphique en une ligne de connexion d'un moteur électrique triphasé à un démarreur magnétique via un relais.
Un relais est connecté en série entre le MP et un moteur électrique asynchrone, qui est sélectionné en fonction du type spécifique de moteur. Ce dispositif protège le moteur des pannes et du mode secours (par exemple, lors de la disparition d'une des trois phases).
Le relais est connecté à la sortie du MP vers le moteur électrique, l'électricité y passe de manière séquentielle à travers le chauffage du relais vers le moteur électrique. Au-dessus du relais se trouvent des contacteurs auxiliaires, qui sont combinés avec la bobine.
Fonctionnement du relais
Les réchauffeurs à relais thermique sont conçus pour la valeur maximale du courant qui les traverse. Lorsque le courant atteint des limites dangereuses pour le moteur, les éléments chauffants éteignent le MP.
Installation des démarreurs à l'intérieur du tableau électrique
La conception MP permet une installation au milieu du tableau électrique. Mais il existe des règles qui s'appliquent à tous les appareils. Pour assurer une grande fiabilité de fonctionnement, il est nécessaire que l'installation soit effectuée sur un plan presque droit et solide.De plus, il est situé verticalement sur la paroi du panneau électrique. S'il y a un relais thermique dans la conception, il est nécessaire que la différence de température entre le MP et le moteur électrique soit aussi petite que possible.








































