- Comment choisir un thermostat d'ambiance pour une chaudière de chauffage
- Filaire ou sans fil
- Précision de réglage de la température
- Possibilité de régler la valeur d'hystérésis
- La présence d'un programmeur
- Disponibilité du module Wi-Fi ou GSM
- Systèmes de sécurité
- Principes généraux de raccordement d'un thermostat
- Raccordement d'un thermostat mécanique
- Installation d'un thermostat électronique
- Comment connecter un thermostat sans fil ?
- Les fabricants et modèles les plus connus : caractéristiques et prix
- BAXI KHG
- TEPLOCOM TS-Prog-2AA/8A
- TEPLOCOM TS-Prog-2AA/3A-RF
- TEPLOLUX MCS-350
- Instructions étape par étape pour connecter un thermostat à une chaudière à gaz
- Installation et raccordement du thermostat
- Connexion d'un câble à deux fils au thermostat
- Connexion d'un câble unipolaire
- Raccordement et installation du thermostat
- Connexion du câble à deux fils au thermostat
- Connexion d'un câble unipolaire au thermostat
- Qu'est-ce qu'un thermostat pour une chaudière de chauffage
- Qu'est-ce qu'il faut pour
- Thermostat pour élément chauffant et raccordement de l'élément chauffant avec thermostat
- Comment connecter un thermostat d'ambiance
- Schéma de câblage
- Sélection d'un lieu d'installation
- Installation et connexion
- Thermostat externe fait maison pour la chaudière: instructions
- Comment installer et régler le régulateur
Comment choisir un thermostat d'ambiance pour une chaudière de chauffage
Filaire ou sans fil
Les modèles filaires ne sont pas limités en fonctionnalités, peuvent être installés dans n'importe quelle pièce (jusqu'à 20 mètres de la chaudière), sont moins chers, mais nécessitent une connexion filaire à la chaudière. Le fil lui-même est généralement fourni dans le kit.
Les thermostats sans fil se composent d'un panneau de commande avec capteur de température de l'air (essentiellement un thermostat ordinaire) et un récepteur qui reçoit un signal de la télécommande et le transmet à la chaudière de manière filaire. En conséquence, le récepteur est installé dans la chaufferie et il peut y avoir plus d'un thermostat, par exemple dans plusieurs pièces. Les avantages de la communication sans fil sont évidents : il n'est pas nécessaire de faire passer un fil dans toute la maison.
Du thermostat au récepteur, le signal est transmis via un canal standard des appareils électroménagers avec une fréquence de 433 ou 868 MHz et n'affecte aucun autre appareil électroménager ou tout autre appareil électronique de la maison. La plupart des modèles transmettent un signal sur des distances allant jusqu'à 20 ou 30 mètres, y compris les murs, les plafonds ou les cloisons. Il convient de noter que des piles sont nécessaires pour alimenter le thermostat sans fil, généralement 2 piles AA standard.
Précision de réglage de la température
Les thermostats mécaniques et électromécaniques sont assez bon marché, mais ils ont une erreur élevée dans le cadre du chauffage domestique - de 2 à 4°C. Dans ce cas, le pas de réglage de la température est généralement de 1°C.
Possibilité de régler la valeur d'hystérésis
L'hystérésis (retard, retard) dans le contexte du système de chauffage et du thermostat est la différence entre la température de marche et d'arrêt de la chaudière avec un débit uniforme de liquide de refroidissement.C'est-à-dire que si la température est réglée sur 22°C sur le thermostat et que l'hystérésis est de 1°C, alors lorsque la température de l'air atteint 22°C, la chaudière s'éteindra et démarrera lorsque la température baisse de 1°C, c'est-à-dire à 21°C.
Dans les modèles mécaniques, l'hystérésis est généralement de 1 ou 2°C et ne peut pas être modifiée. Dans les modèles électroniques avec possibilité de réglage, vous pouvez régler la valeur sur 0,5°C ou même 0,1°C. En conséquence, plus l'hystérésis est petite, plus la température dans la maison est stable.
La présence d'un programmeur
Un exemple de thermostat programmable affichant un graphique de température sur l'écran principal.
Le programmateur est la capacité de définir le modèle de fonctionnement de la chaudière pour une période de temps de 8 heures à 7 jours. Bien sûr, baisser manuellement la température avant d'aller au travail, de partir ou d'aller se coucher est assez gênant. À l'aide du programmateur, vous pouvez créer un ou plusieurs modèles de travail une fois et, selon les paramètres de température et d'hystérésis, économiser jusqu'à 30 % de carburant chaque mois suivant.
Disponibilité du module Wi-Fi ou GSM
Les contrôleurs compatibles Wi-Fi peuvent être connectés à un réseau domestique et contrôlés via une application pour smartphone. Un avantage plutôt tangible est le module GSM, avec lequel vous pouvez non seulement allumer le système de chauffage à l'avance et chauffer la maison avant même votre arrivée, mais également contrôler le fonctionnement du système lors d'un long départ : en cas de dysfonctionnement, un notification correspondante sera envoyée au téléphone.
Systèmes de sécurité
Protection contre la surchauffe ou le gel de l'installation de chauffage, protection contre l'arrêt de la pompe de circulation, protection de la pompe contre l'acidification en été (incl.1 fois par jour pendant 15 secondes) - toutes ces fonctions augmentent considérablement la sécurité du système de chauffage et se retrouvent souvent dans les chaudières des segments de prix moyens et élevés. Si de tels systèmes ne sont pas fournis par l'automatisation de la chaudière, le problème peut être résolu en choisissant un thermostat avec leur présence.
Principes généraux de raccordement d'un thermostat
La méthode et les schémas de connexion du thermostat à l'équipement de chauffage lui-même peuvent être trouvés dans la fiche technique de la chaudière à gaz. L'équipement moderne, quel que soit le fabricant, nécessite des points de connexion pour un thermostat. Le raccordement s'effectue à l'aide des bornes de la chaudière ou du câble du régulateur de température inclus dans la livraison.
Dans le cas de l'utilisation d'un thermostat sans fil, l'unité de mesure ne doit être placée que dans une zone résidentielle. Il peut s'agir de la pièce la plus froide ou de la pièce où se rassemblent le plus souvent le plus grand nombre de personnes, la crèche.
L'installation d'un bloc thermostatique dans une cuisine, un hall ou une chaufferie, où la température n'est pas constante, n'est pas pratique.
Le thermostat ne doit pas être exposé à la lumière du soleil, il ne doit pas être placé dans un courant d'air, à côté d'appareils de chauffage et d'équipements électriques qui émettent une grande quantité de chaleur - les interférences thermiques ont un effet néfaste sur le fonctionnement de l'appareil
La connexion de différents types et modèles de thermostats peut avoir ses propres caractéristiques, l'installation est effectuée conformément aux instructions du fabricant, qui sont jointes à l'appareil.
Les recommandations comprennent une description complète du fonctionnement du régulateur, la méthode et les schémas de câblage. Ensuite, nous vous expliquerons comment connecter correctement le thermostat à une chaudière à gaz et les caractéristiques d'installation des modèles les plus typiques du régulateur.
Raccordement d'un thermostat mécanique
Le thermostat de type mécanique se distingue par sa fiabilité et sa simplicité de conception, son faible coût et son fonctionnement à long terme.
En même temps, il ne prend en charge qu'un seul mode de température, qui est défini en modifiant la position du bouton au niveau de l'échelle de température. La plupart des thermostats fonctionnent dans la plage de température de 10 à 30°C.
Pour connecter un thermostat mécanique à un climatiseur, utilisez la borne NC, au gaz ou tout autre équipement de chauffage - la borne NO
Le thermostat mécanique a le principe de fonctionnement le plus simple et fonctionne par l'ouverture et l'ouverture du circuit, qui se produit à l'aide d'une plaque bimétallique. Le thermostat est connecté à la chaudière via la boîte à bornes sur le tableau de commande de la chaudière.
Lors de la connexion du thermostat, faites attention au marquage - il est présent sur presque tous les modèles. S'il n'y a pas de symboles, utilisez un testeur : appuyez une sonde sur la borne du milieu, vérifiez les bornes latérales avec la seconde et déterminez une paire de contacts ouverts.
Installation d'un thermostat électronique
La conception du thermostat électronique suppose la présence d'une carte électronique chargée de contrôler l'appareil.
Le signal de commande est le potentiel - une tension est transmise à l'entrée de la chaudière, ce qui entraîne la fermeture ou l'ouverture du contact. Il est nécessaire de fournir une tension de 220 ou 24 volts au thermostat.
Les thermostats électroniques permettent des réglages plus complexes du système de chauffage. Lors de la connexion d'un thermostat électronique, un fil d'alimentation et un neutre y sont connectés. L'appareil transmet la tension à l'entrée de la chaudière, ce qui démarre le fonctionnement de l'équipement
Un thermostat à commande électronique est utilisé pour organiser le fonctionnement de systèmes climatiques complexes. Il aidera à gérer non seulement une chaudière à gaz atmosphérique ou à turbine, mais également une pompe, un climatiseur, un servo variateur dans le système de chauffage.
Comment connecter un thermostat sans fil ?
Le thermostat sans fil se compose de deux blocs, dont l'un est installé dans le salon et fait office d'émetteur. Le deuxième bloc est monté près de la chaudière de chauffage et connecté à sa vanne ou à son contrôleur.
La transmission des données d'un bloc à l'autre s'effectue par radio. Pour contrôler l'appareil, l'unité de commande est équipée d'un écran LCD et d'un petit clavier. Pour connecter un thermostat, réglez l'adresse du capteur et installez l'unité à un point avec un signal stable.
Le schéma de connexion du thermostat en coupant le circuit - l'équipement est allumé au moment où le courant apparaît. Un schéma similaire est utilisé lors de la connexion d'un thermostat mécanique
Le principal inconvénient d'un contrôleur de température sans fil est que l'unité distante est alimentée par des piles, qui ont une ressource limitée et nécessitent donc un remplacement fréquent. Pour garantir un fonctionnement ininterrompu, l'appareil est équipé d'une fonction d'alarme qui avertit de la nécessité de remplacer la batterie.
Les fabricants et modèles les plus connus : caractéristiques et prix
BAXI KHG
Un thermostat mécanique simple bien connu sans fonctions ni réglages supplémentaires. Parmi les analogues mécaniques, il se distingue par la qualité et la fiabilité de fabrication italienne, une hystérésis standard de 1 ° C et un design agréable et minimaliste.Les inconvénients sont standard pour tous les dispositifs mécaniques - erreur élevée, échelon de température de 1°C, et non de 0,5°C, hystérésis constante.
Coût : 1 350-1 500 roubles.
TEPLOCOM TS-Prog-2AA/8A
Thermostat électronique programmable filaire. Il se distingue par la présence de presque toutes les fonctions disponibles aujourd'hui pour un petit prix, en fait le meilleur choix en termes de rapport qualité-prix.
Il a un bon affichage de contraste, la possibilité de régler les températures minimales et maximales, le mode de protection de la pompe, la protection contre la surchauffe et le gel, l'indication de dysfonctionnement du système, le réglage de l'hystérésis, la programmation des graphiques de température pendant 7 jours, etc.
Les inconvénients sont une connexion filaire et, malgré cela, alimentés par 2 piles AA, ils suffisent pour 1 à 1,5 ans de fonctionnement.
Coût : 3 300-3 400 roubles.
TEPLOCOM TS-Prog-2AA/3A-RF
Le thermostat programmable est absolument similaire au modèle précédent, mais déjà avec une connexion sans fil à une fréquence de 868 MHz, ce qui signifie une augmentation de la portée de réception jusqu'à 100 mètres. Le récepteur est relié à la chaudière par une liaison filaire. L'inconvénient de ce modèle est un prix plutôt élevé, car les homologues câblés pour ce prix peuvent avoir des modules Wi-Fi et GSM intégrés, et il y a des capteurs pour le chauffage par le sol dans le kit.
Coût : 5 400-6 500 roubles.
TEPLOLUX MCS-350
L'un des meilleurs thermostats d'ambiance pour chauffer les chaudières. Il dispose de presque toutes les fonctions modernes de contrôle et de protection, d'un mode de programmation 24h/24 et 7j/7, de statistiques de consommation détaillées.Il se distingue par la présence d'un écran LCD tactile à verrouillage automatique, la présence d'un module Wi-Fi qui permet de piloter le système depuis un smartphone, une sonde de température déportée supplémentaire dans le kit (jusqu'à 32 sondes connectables au total).
Grâce au Wi-Fi, le thermostat peut être installé dans n'importe quel endroit discret et contrôlé à partir d'un smartphone, mais même avec une installation ouverte, il s'intégrera harmonieusement dans presque tous les intérieurs.
Coût : 4 590-6 000 roubles.
Instructions étape par étape pour connecter un thermostat à une chaudière à gaz
L'installation d'un thermostat sur une chaudière à gaz peut être divisée en deux étapes: installer l'appareil lui-même sur le mur de la pièce et le connecter à la chaudière de chauffage.

L'installation de l'appareil sur le mur doit être effectuée conformément aux instructions qui y sont jointes. Lorsque le thermostat est fixé à la hauteur requise, il est nécessaire de poser un fil de celui-ci à la chaudière. Lors de la pose de fils, vous pouvez utiliser des méthodes ouvertes et fermées. Lors du raccordement de l'appareil de commande à l'équipement de chauffage, il est nécessaire de procéder dans l'ordre suivant :
- Une extrémité du câble est connectée aux contacts du régulateur marqués NO et COM. Sur les modèles sans fil, les bornes de connexion se trouvent dans le boîtier de relais.
- Le marquage et le lieu de connexion de la deuxième extrémité des fils se trouvent dans les instructions de la chaudière à gaz.
- Les connecteurs et la carte de commande de gaz sont accessibles en retirant ou en faisant glisser le panneau avant.
- Il peut y avoir un cavalier entre les bornes requises pour la connexion. Il doit être enlevé, mais pas jeté.
- Connectez l'autre extrémité du fil relié au thermostat aux bornes.
- Si le thermostat est sans fil, un câble d'alimentation à trois fils avec une boucle de terre doit être connecté à la deuxième unité de relais.
Important! Si le marquage sur le thermostat diffère de la norme, vous pouvez trouver les bornes nécessaires à l'aide d'un testeur. Entre les bornes dont vous avez besoin, le circuit doit être ouvert
Il est également important de se rappeler que certains modèles d'équipements de chauffage ne fonctionnent pas avec des thermostats. Ils ont une vanne à gaz qui ne réagit qu'aux influences mécaniques, de sorte qu'un réglage électrique du fonctionnement d'une telle chaudière de chauffage est impossible.
Le plus souvent, il s'agit de modèles non volatils d'équipements à gaz.
Installation et raccordement du thermostat
Le thermostat est généralement monté dans le mur comme un interrupteur normal. Pour cela, un endroit est choisi près du câblage électrique existant, par exemple près de la prise. Tout d'abord, un évidement est fait dans le mur, un boîtier de montage de thermostat y est installé, les fils (phase et zéro) du secteur et un capteur de température y sont connectés. L'étape suivante consiste à connecter le thermostat.
Sur le côté du thermostat se trouvent des "nids". Les fils du réseau (220V), le capteur et le câble chauffant sont amenés ici.
Schéma général de raccordement du thermostat
Il est utile de savoir que les fils qui sont connectés lors de l'installation du thermostat sont codés par couleur :
- fil blanc (noir, marron) - phase L ;
- fil bleu - N zéro;
- fil jaune-vert - masse.
La connexion d'un sol chaud à l'électricité s'effectue dans l'ordre suivant:
- Pour "nids" 1 et 2, connectez les fils du réseau avec une tension de 220V. La polarité est strictement respectée : le fil L (phase) est connecté à la broche 1, le fil N (zéro) est connecté à la broche 2.
- Un câble chauffant pour plancher chauffant est raccordé aux contacts 3 et 4 selon le principe : 3 contacts - fil N (zéro), 4 contacts - fil L (phase).
- Les fils du capteur de température (généralement intégré au sol, c'est-à-dire déterminant la température dans l'épaisseur du sol) sont connectés aux "prises" 6 et 7. Les principes de polarité n'ont pas besoin d'être respectés ici.
- Vérifiez que le thermostat fonctionne. Pour ce faire, allumez l'alimentation -220V, réglez la température minimale sur l'appareil et allumez le système d'éléments chauffants (en tournant le bouton ou en appuyant sur le bouton). Après cela, le mode de chauffage est modifié au maximum, c'est-à-dire que le thermostat est «programmé» à la température la plus élevée possible. Le bon fonctionnement de l'appareil se signalera par un clic, ce qui indiquera la fermeture du circuit de chauffage.
Les schémas de connexion peuvent varier légèrement en fonction des types et des modèles de thermostats. Par conséquent, pour que l'utilisateur ne se trompe pas, en règle générale, tous les contacts sont écrits sur le boîtier de l'appareil.
Lors de la connexion du thermostat, suivez le schéma de connexion indiqué sur le boîtier de l'appareil.
De petites différences de connexion dictent les caractéristiques des câbles chauffants au sol. Selon leur structure et leur nombre de cœurs, ils sont divisés en monocœur et double cœur. En conséquence, il existe certaines nuances dans leurs schémas de connexion.
Connexion d'un câble à deux fils au thermostat
Un câble chauffant à deux conducteurs comporte deux conducteurs porteurs de courant sous une gaine de protection. Ce type de câble est plus pratique qu'une conception unipolaire, car il n'est connecté au thermostat qu'à partir d'une extrémité. Considérez un schéma de connexion typique :
Schéma de connexion d'un câble à deux conducteurs à un thermostat
Nous voyons que 3 fils sont adjacents dans un câble à deux conducteurs : 2 d'entre eux sont porteurs de courant (marron et bleu), 1 est à la terre (jaune-vert). Un fil marron (phase) est connecté à la broche 3, bleu (zéro) à la broche 4 et vert (masse) à la broche 5.
Le kit du thermostat dont nous venons de revoir le schéma ne comporte pas de borne de terre. Avec une borne de terre, l'installation est grandement simplifiée.
Deux fils vert clair traversant la borne PE sont connectés à la boucle de masse
Connexion d'un câble unipolaire
Dans un câble unipolaire, il n'y a qu'un seul conducteur porteur de courant, généralement il est blanc. Le deuxième fil - vert - est la mise à la terre de l'écran PE. Le schéma de connexion peut ressembler à ceci :
Schéma de connexion d'un câble unipolaire à un thermostat
Les fils blancs sont connectés aux contacts 3 et 4 du thermostat (les deux extrémités d'un câble unipolaire), le contact 5 est connecté à un fil de terre vert.
Raccordement et installation du thermostat
Il existe deux options pour connecter le thermostat. Ce sont des moyens de connecter des fils à deux conducteurs et à un conducteur.
Connexion du câble à deux fils au thermostat
Un fil à deux fils est utilisé lorsque le TR nécessite la pleine puissance du secteur pour le fonctionnement d'un système de contrôle en boucle fermée pour chauffer un certain volume. Ce sont des circuits intégrés construits sur des microprocesseurs.
Les données reçues du capteur sous la forme d'une variation de l'intensité du courant, les valeurs de résistance sont analysées par l'appareil. En conséquence, des commandes sont envoyées au démarreur des éléments chauffants avec un intervalle de temps spécifié et un seuil limite pour chauffer un espace particulier.
Noter! Un exemple de connexion d'un fil à deux fils est un schéma de connexion d'un thermostat à la pompe de circulation d'un chauffe-eau. Schéma de raccordement à la pompe de circulation
Schéma de raccordement à la pompe de circulation
Connexion d'un câble unipolaire au thermostat
Un câble à partir d'un noyau est utilisé dans le schéma de connexion des thermostats dans le cas où l'appareil lui-même est installé dans la rupture du fil de phase menant à la borne positive de l'élément chauffant. C'est-à-dire que le câble sert de coupure de phase dans le courant secteur alimentant les éléments chauffants.
Qu'est-ce qu'un thermostat pour une chaudière de chauffage
Le contrôleur de température ambiante vous permet de réduire les coûts de carburant. Le produit est une unité de contrôle qui vous permet de régler la puissance de la chaudière et de l'éteindre si nécessaire. Le thermostat pour chaudières à gaz vous permet de minimiser la participation humaine au fonctionnement de l'unité.
Qu'est-ce qu'il faut pour
Le thermostat d'ambiance traite les informations provenant des capteurs. En fonction des informations reçues, la puissance de la chaudière est réduite ou augmentée. Il est possible d'éteindre et d'allumer complètement le brûleur.
L'unité de contrôle tient compte de la température de l'air dans la pièce.
Il existe des modèles sur le marché avec la possibilité de programmer pour une journée ou une semaine. Cela vous permet d'allumer la chaudière et d'augmenter sa puissance sans la présence d'un opérateur. Ainsi, vous pouvez réduire la puissance de la chaufferie pendant les heures où il n'y a personne dans la pièce et réchauffer la pièce avant leur arrivée.
Thermostat pour élément chauffant et raccordement de l'élément chauffant avec thermostat
À basse température à l'extérieur de la fenêtre, c'est bien.Mode de contrôle Il peut être de deux types : Mécanique, lorsque les caractéristiques physiques des contacts d'ouverture changent.
Branchement. Pour les chaudières électriques, de tels thermostats sont un ajout obligatoire. Selon l'emplacement d'installation - directement sur l'unité ou dans la zone réelle de la pièce, les appareils à distance, le thermostat réagit aux changements de température du boîtier du radiateur ou de l'air dans la pièce et allume et allume le radiateur éteint, en conservant le mode préréglé.
Dans le même temps, il est impératif de contrôler la zone dans laquelle se trouve l'équipement de chauffage et de ne pas le laisser sans surveillance.
La conception des contrôleurs de température contrôlée peut être de deux types: capillaire - un relais spécial sous la forme d'un cylindre étroit, dans lequel se trouve une capsule cylindrique avec un liquide à coefficient de dilatation thermique élevé - la capsule se ferme et ouvre les contacts avec un changement de température à l'aide d'un entraînement de conception spéciale; utilisé dans les radiateurs remplis de liquide ; plaque bimétallique - un élément combiné de deux métaux différents avec une différence significative dans les coefficients de dilatation thermique - les moitiés de la plaque, lorsqu'elles sont chauffées, s'allongent tellement qu'elles se plient dans la prise d'atterrissage et ouvrent le circuit électrique, et après refroidissement, ils reprennent leurs dimensions et ferment les contacts. Dans les deux cas, le contrôle s'effectue manuellement, en réglant la température souhaitée sur le boîtier du contrôleur. Groupe 3 : électronique Ce type de thermostats pour chaudières à eau chaude appartient à la catégorie volatile.
Le mécanisme à levier du thermostat, qui est situé dans la boîte, lorsqu'il est refroidi, agit sur le groupe de contact - le thermostat s'ouvre. Cette option est la plus chère de toutes présentées. Le réglage de la plage se fait par la résistance R3.
La meilleure option serait d'acheter le même appareil devenu inutilisable. Avec sa mise en œuvre, bon nombre des lacunes les plus importantes des méthodes précédentes sont éliminées. Après avoir assemblé l'unité de commutation de réglage, vous devez d'abord vérifier l'exactitude de l'installation, puis seulement procéder à la configuration de l'ensemble du système.
Examinons plus en détail les dispositifs de régulation de la température, standard et à distance, installés sur les radiateurs infrarouges.
Lors du choix des appareils de cette catégorie, il faut faire attention aux points suivants : Matériau du boîtier. Le courant maximal que le nouveau thermostat devra supporter
Par exemple, l'utilisation d'un capteur de température extérieurement similaire K.5 au lieu de K.5 entraînera le gel de la paroi arrière dans la chambre du réfrigérateur et une modification du régime de température du réfrigérateur. En plus des régulateurs standard, obligatoires pour l'installation et l'optimisation du contrôle des appareils de chauffage, des contrôleurs sont produits pour l'équipement supplémentaire des appareils de chauffage afin d'augmenter leur efficacité et leur fonctionnalité.
La commutation à trois fils est utilisée lorsque les appareils de chauffage ou toute autre charge sont conçus pour la tension de fonctionnement V. La charge de ce microcircuit est un ventilateur de PC. Le dispositif de commande, dont la puissance est généralement de 3 kW, comporte 4 bornes - deux pour la connexion au disjoncteur du panneau électrique et deux pour la connexion à l'unité de chauffage.À mesure que la quantité de vapeur augmente, la pression à l'intérieur du réservoir augmente également. Le thermostat extérieur a un corps plus épais, qui est fermé de tous côtés par des plaques en plastique.
Connecter un thermostat chinois
Comment connecter un thermostat d'ambiance
L'installation du thermostat est effectuée en stricte conformité avec les instructions d'utilisation fournies par le fabricant. La violation des règles d'installation peut entraîner la défaillance du thermostat. Selon la conception, la méthode d'installation du produit diffère.
Schéma de câblage
Selon les caractéristiques techniques, un réseau domestique 220 volts ou une alimentation en courant continu peut être utilisé comme batterie.
Schéma de raccordement du régulateur à la chaudière avec une chaudière
Pour se connecter au circuit électrique, vous devez suivre le manuel d'instructions. Pour l'inclusion correcte d'un appareil électrique dans le réseau, il est préférable de contacter des spécialistes.
Sélection d'un lieu d'installation
Il est recommandé de monter l'appareil dans des endroits où la température de l'air est moyenne dans la pièce. L'installation du produit à proximité d'ouvertures de fenêtres ou de portes, de gaines de ventilation et de climatiseurs peut nuire à la détermination correcte de l'indicateur de température.
La hauteur de montage sur les surfaces verticales joue un rôle important lors du choix d'un emplacement de montage. L'air froid descend, les couches supérieures ont une température plus élevée. Le produit doit être monté à une hauteur de 1,5 à 2 m.
Lors du choix d'un site d'installation, il faut tenir compte du fait que pour un fonctionnement normal, l'appareil doit avoir un accès sans entrave.
Installation et connexion
Avant de raccorder un thermostat d'ambiance à une chaudière à gaz, vous devez étudier attentivement le mode d'emploi. Les modèles sans fil sont faciles à installer. Il est nécessaire de connecter le récepteur à l'automatisation de la chaudière et d'installer l'émetteur sur la surface verticale de la pièce.
L'installation des structures filaires s'effectue en plusieurs étapes:
- Ouvrez le panneau de la chaudière à gaz, bloquant l'accès à l'automatisation.
- Connectez le fil au tableau de commande de la chaudière conformément au manuel d'instructions.
- Montez le câblage de manière ouverte ou fermée sur le site d'installation du thermostat d'ambiance.
- Fixez le contrôleur au mur.
- Connectez les fils provenant de la chaudière à gaz à l'appareil.
- Connectez le thermostat à l'alimentation électrique de la maison.
Après le démarrage, il est nécessaire de vérifier le fonctionnement du produit et de définir le mode de fonctionnement requis. Le réglage du régulateur d'ambiance diffère selon la conception de l'appareil.
Le raccordement d'un thermostat d'ambiance à une chaudière à gaz réduit le degré de participation humaine au fonctionnement du système de chauffage. La possibilité de réglage vous permet de maintenir une température confortable dans la pièce et d'économiser du carburant.
Thermostat externe fait maison pour la chaudière: instructions
Vous trouverez ci-dessous un schéma d'un thermostat fait maison pour une chaudière, qui est assemblé sur des microcircuits des séries Atmega-8 et 566, un écran à cristaux liquides, une cellule photoélectrique et plusieurs capteurs de température. La puce programmable Atmega-8 est responsable du respect des paramètres définis pour les réglages du thermostat.

En effet, ce circuit allume ou éteint la chaudière lorsque la température extérieure baisse (monte) (sonde U2), et effectue également ces actions lorsque la température dans la pièce change (sonde U1). Le réglage du travail de deux minuteries est fourni, ce qui vous permet de régler le temps de ces processus. Un morceau du circuit avec une photorésistance affecte le processus d'allumage de la chaudière en fonction de l'heure de la journée.
Le capteur U1 est situé directement dans la pièce et le capteur U2 est à l'extérieur. Il est relié à la chaudière et installé à côté de celle-ci. Si nécessaire, vous pouvez ajouter la partie électrique du circuit, qui vous permet d'allumer et d'éteindre des unités de forte puissance :
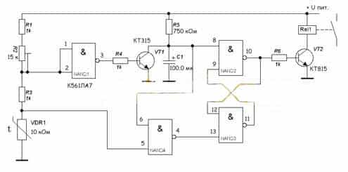
Un autre circuit de thermostat avec un paramètre de contrôle basé sur la puce K561LA7 :

Le thermostat assemblé basé sur la puce K651LA7 est simple et facile à régler. Notre thermostat est une thermistance spéciale qui réduit considérablement la résistance lorsqu'il est chauffé. Cette résistance est reliée au réseau diviseur de tension électrique. Ce circuit a également une résistance R2, avec laquelle nous pouvons régler la température requise. Sur la base d'un tel schéma, vous pouvez créer un thermostat pour n'importe quelle chaudière: Baksi, Ariston, Evp, Don.
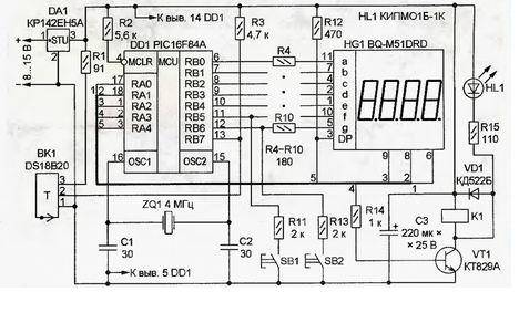
Un autre circuit pour un thermostat basé sur un microcontrôleur :

L'appareil est assemblé sur la base du microcontrôleur PIC16F84A. Le rôle du capteur est assuré par un thermomètre numérique DS18B20. Un petit relais contrôle la charge. Des micro-interrupteurs règlent la température affichée sur les indicateurs. Avant l'assemblage, vous devrez programmer le microcontrôleur. Tout d'abord, effacez tout de la puce, puis reprogrammez-le, puis assemblez-le et utilisez-le pour votre santé.L'appareil n'est pas capricieux et fonctionne bien.
Le coût des pièces est de 300 à 400 roubles. Un modèle de régulateur similaire coûte cinq fois plus cher.
Quelques derniers conseils:
- bien que différentes versions de thermostats conviennent à la plupart des modèles, il est toujours souhaitable que le thermostat de la chaudière et la chaudière elle-même soient produits par le même fabricant, cela simplifiera grandement l'installation et le processus de fonctionnement lui-même ;
- avant d'acheter un tel équipement, vous devez calculer la superficie de la pièce et la température requise afin d'éviter les «temps d'arrêt» de l'équipement et la modification du câblage en raison de la connexion d'appareils de puissance supérieure;
- avant d'installer l'équipement, vous devez prendre soin de l'isolation thermique de la pièce, sinon des pertes de chaleur élevées seront inévitables, et il s'agit d'un poste de dépense supplémentaire;
- Si vous n'êtes pas sûr de devoir acheter un équipement coûteux, vous pouvez mener une expérience auprès des consommateurs. Achetez un thermostat mécanique moins cher, réglez-le et voyez le résultat.
Les technologies modernes vous permettent d'équiper un sol chaud de plusieurs manières, en fonction de la connexion que vous prévoyez d'utiliser. Les systèmes de chauffage au sol à eau se sont avérés très fiables et économiques. Les planchers chauffants électriques sont faciles à installer, dont la grande popularité est due à la possibilité de les placer sous n'importe quel revêtement. Bien sûr, tous les aspects positifs ne se produisent que lors de l'utilisation d'un équipement de haute qualité et de sa bonne installation.
Étant donné qu'une partie des travaux d'économie d'énergie et de confort est confiée au thermostat, une attention particulière doit être portée à son installation et à son raccordement.

Un thermostat moderne peut être programmé pour modifier la température non seulement par heure, mais aussi par jour de la semaine
L'utilisation d'un thermostat permet d'utiliser n'importe quel appareil de chauffage sans risque de surchauffe et de panne. C'est pourquoi les thermostats sont intégrés dans les fers à repasser électriques, les bouilloires et les chauffe-eau. Le chauffage au sol par câble, tige et film n'a pas fait exception. Grâce à l'installation d'un dispositif de réglage, vous pouvez non seulement modifier la température sous vos pieds, mais également programmer le fonctionnement d'un chauffage d'appoint pour économiser de l'énergie.
Tous les thermostats existants peuvent être divisés en deux types :


Le capteur du thermostat électronique est installé dans la zone contrôlée et l'unité de commande est montée séparément
Comment installer et régler le régulateur
Dans la plupart des cas, l'installation d'un thermostat de vos propres mains implique de vider la chemise d'eau de la chaudière. Cela ne créera pas de gros problèmes si la tuyauterie de la chaudière à combustible solide est faite correctement et que le système de chauffage de l'eau peut être coupé avec des robinets. Sinon, vous devrez vidanger tout le liquide de refroidissement. Après cela, le bouchon est retiré du manchon, l'appareil est vissé à sa place et le système est à nouveau rempli d'eau.

Pour régler le régulateur de tirage, vous devez allumer la chaudière et suivre les instructions :
- Sans attacher la chaîne à la porte, ouvrez-la pour un accès aérien.
- Sur la poignée de réglage, desserrer la vis - verrouiller.
- Réglez la poignée sur la position correspondant à la température requise, par exemple 70 °C.
- En regardant le thermomètre de la chaudière, raccorder l'entraînement par chaîne au registre au moment où il indique 70 °C. Dans ce cas, l'amortisseur doit être entrouvert de seulement 1-2 mm.
- Serrer la vis de fixation.
Ensuite, vous devez vérifier le fonctionnement du thermostat dans tous les modes, jusqu'au maximum. Dans ce cas, il faut tenir compte du fait qu'un certain temps s'écoule entre le moment où le registre se ferme et la température du liquide de refroidissement chute et ne vous précipitez pas pour reconfigurer l'appareil. Les générateurs de chaleur à combustible solide se caractérisent par un retard, car le bois de chauffage ou le charbon dans la chambre de combustion ne peut pas s'éteindre à un moment donné.



































