- Transistor Darlington
- Avantages et inconvénients
- État solide - dois-je les utiliser ?
- Objectif et types
- Guide de sélection
- Caractéristiques du processus de fabrication
- Options de contrôle de la puissance de charge
- Avantages et inconvénients
- Comment faire un TTR de vos propres mains?
- Composants électroniques pour l'assemblage de circuits
- Vérification des performances du circuit assemblé
- Dispositif de boîtier monolithique
- Préparation du composé et coulage du corps
- Classification des relais statiques
- Par le nombre de phases connectées
- Par type de courant de fonctionnement
- Par caractéristiques de conception
- Par type de schéma de contrôle
Transistor Darlington
Si la charge est très puissante, le courant qui la traverse peut atteindre
plusieurs amplis. Pour les transistors de forte puissance, le coefficient $\beta$ peut
être insuffisant. (De plus, comme on peut le voir sur le tableau, pour les puissants
transistors, c'est déjà petit.)
Dans ce cas, vous pouvez utiliser une cascade de deux transistors. La première
le transistor contrôle le courant, qui rend passant le deuxième transistor. Tel
le circuit de commutation s'appelle le circuit de Darlington.

Dans ce circuit, les coefficients $\beta$ des deux transistors sont multipliés, ce qui
permet d'obtenir un coefficient de transfert de courant très élevé.
Pour augmenter la vitesse de désactivation des transistors, vous pouvez connecter chaque
émetteur et résistance de base.

Les résistances doivent être suffisamment grandes pour ne pas affecter le courant
base - émetteur. Les valeurs typiques sont de 5…10 kΩ pour des tensions de 5…12 V.
Les transistors Darlington sont disponibles en tant qu'appareil séparé. Exemples
ces transistors sont indiqués dans le tableau.
| Modèle | $\bêta$ | $\max\ I_{k}$ | $\max\ V_{ke}$ |
|---|---|---|---|
| KT829V | 750 | 8 A | 60V |
| BDX54C | 750 | 8 A | 100V |
Sinon, le fonctionnement de la clé reste le même.
Avantages et inconvénients
Contrairement à d'autres types de relais, un relais statique n'a pas de contacts mobiles. La commutation des circuits électriques dans cet appareil s'effectue selon le principe d'une clé électronique réalisée sur des semi-conducteurs. Afin d'éviter les problèmes lors de la création d'un relais à semi-conducteurs, il est nécessaire de comprendre le principe de fonctionnement de l'appareil et sa conception.
Cependant, il convient de commencer par une description de ses principaux avantages :
- Possibilité de commuter des charges puissantes.
- La commutation se produit à grande vitesse.
- Isolation galvanique de haute qualité.
- Capable de supporter de fortes surcharges en peu de temps.
Aucun relais mécanique n'a de paramètres similaires. La portée du relais statique (SSR) est pratiquement illimitée. L'absence d'éléments mobiles dans la conception augmente considérablement la durée de vie de l'appareil. Cependant, il convient de rappeler que l'appareil n'a pas que des avantages. Certaines propriétés du SSR sont des inconvénients. Par exemple, lors du fonctionnement d'appareils puissants, il devient nécessaire d'utiliser un élément supplémentaire pour évacuer l'énergie thermique.
Souvent, les dimensions du radiateur dépassent largement les dimensions du relais lui-même. Dans une telle situation, l'installation de l'appareil est quelque peu difficile.Lorsque l'appareil est fermé, une fuite de courant y est observée, ce qui entraîne l'apparition d'une caractéristique courant-tension non linéaire.
Ainsi, lors de l'utilisation d'un relais statique, il convient de prêter attention aux caractéristiques des tensions de commutation. Certains types d'appareils ne peuvent fonctionner que dans des réseaux à courant continu.
Lors de la connexion d'un relais statique à un circuit, vous devez fournir des moyens de protection contre les faux positifs.
État solide - dois-je les utiliser ?
Pour commencer, nous examinerons également la faisabilité de l'utilisation de tels relais. Par exemple, un cas réel :
Autre cas où de tels relais ne sont pas nécessaires :
Les surcharges et la protection des relais statiques seront discutées en détail ci-dessous, et dans ce cas, il est conseillé d'utiliser un contacteur classique, qui supporte bien la surcharge et coûte 10 fois moins cher.
Par conséquent, cela ne vaut pas la peine de courir après la mode, mais il vaut mieux appliquer un calcul sobre. Calcul du courant et des finances.
Si cela vous vient à l'esprit, vous pouvez démarrer un moteur de 10 kW avec un bouton de sonnerie ou un interrupteur à lames ! Mais ce n'est pas si simple, les détails seront plus bas.
Objectif et types
Un relais de contrôle de courant est un dispositif qui réagit aux changements soudains de l'amplitude du courant électrique entrant et, si nécessaire, coupe l'alimentation d'un certain consommateur ou de l'ensemble du système d'alimentation. Son principe de fonctionnement est basé sur la comparaison des signaux électriques externes et la réponse instantanée s'ils ne correspondent pas aux paramètres de fonctionnement de l'appareil. Il est utilisé pour faire fonctionner le générateur, la pompe, le moteur de voiture, les machines-outils, les appareils électroménagers et plus encore.
Il existe de tels types d'appareils à courant continu et alternatif:
- intermédiaire;
- Protecteur;
- Mesure;
- pression;
- Temps.
Un dispositif intermédiaire ou un relais de courant maximum (RTM, RST 11M, RS-80M, REO-401) est utilisé pour ouvrir ou fermer les circuits d'un certain réseau électrique lorsqu'une certaine valeur de courant est atteinte. Il est le plus souvent utilisé dans les appartements ou les maisons afin d'augmenter la protection des équipements domestiques contre les surtensions et les surintensités.
Le principe de fonctionnement d'un dispositif thermique ou de protection est basé sur le contrôle de la température des contacts d'un certain dispositif. Il est utilisé pour protéger les appareils contre la surchauffe. Par exemple, si le fer surchauffe, un tel capteur éteindra automatiquement l'alimentation et l'allumera une fois l'appareil refroidi.

Un relais statique ou de mesure (REV) aide à fermer les contacts du circuit lorsqu'une certaine valeur de courant électrique apparaît. Son objectif principal est de comparer les paramètres réseau disponibles et ceux requis, ainsi que de réagir rapidement à leurs modifications.
Le pressostat (RPI-15, 20, RPZH-1M, FQS-U, FLU et autres) est nécessaire pour contrôler les liquides (eau, huile, huile), l'air, etc. Il est utilisé pour éteindre la pompe ou d'autres équipements lorsque les indicateurs réglés sont atteints de pression. Souvent utilisé dans les systèmes de plomberie et dans les stations-service.
Des relais temporisés (fabricant EPL, Danfoss, également modèles PTB) sont nécessaires pour contrôler et ralentir la réponse de certains appareils lorsqu'une fuite de courant ou une autre défaillance du réseau est détectée. De tels dispositifs de protection à relais sont utilisés aussi bien dans la vie quotidienne que dans l'industrie. Ils empêchent l'activation prématurée du mode d'urgence, le fonctionnement du RCD (c'est aussi un relais différentiel) et des disjoncteurs.Le schéma de leur installation est souvent combiné avec le principe d'inclure des équipements de protection et des différentiels dans le réseau.
De plus, il existe également des relais de tension et de courant électromagnétiques, mécaniques, statiques, etc.
Un relais statique est un appareil monophasé permettant de commuter des courants élevés (à partir de 250 A), assurant la protection galvanique et l'isolation des circuits électriques. Il s'agit, dans la plupart des cas, d'équipements électroniques conçus pour répondre rapidement et avec précision aux problèmes de réseau. Un autre avantage est qu'un tel relais de courant peut être fabriqué à la main.
De par leur conception, les relais sont classés en mécaniques et électromagnétiques, et maintenant, comme mentionné ci-dessus, en électroniques. La mécanique peut être utilisée dans diverses conditions de travail, elle ne nécessite pas de circuit complexe pour la connecter, elle est durable et fiable. Mais en même temps, pas assez précis. Par conséquent, ses homologues électroniques plus modernes sont désormais principalement utilisés.

Guide de sélection
En raison des pertes électriques dans les semi-conducteurs de puissance, les relais statiques chauffent lorsque la charge est commutée. Cela impose une limitation de la quantité de courant commuté. Une température de 40 degrés Celsius ne provoque pas de détérioration des paramètres de fonctionnement de l'appareil. Cependant, un chauffage au-dessus de 60C réduit considérablement la valeur admissible du courant commuté. Dans ce cas, le relais peut entrer dans un mode de fonctionnement incontrôlé et tomber en panne.
Par conséquent, lors d'un fonctionnement à long terme du relais en mode nominal, et surtout "lourd" (avec commutation à long terme de courants supérieurs à 5 A), l'utilisation de radiateurs est nécessaire.À des charges accrues, par exemple, dans le cas d'une charge de nature "inductive" (solénoïdes, électroaimants, etc.), il est recommandé de choisir des appareils avec une grande marge de courant - 2-4 fois, et dans le cas de contrôle d'un moteur électrique asynchrone, 6-10 fois la marge de courant.
Lorsque vous travaillez avec la plupart des types de charges, la mise sous tension du relais s'accompagne d'une surtension de durée et d'amplitude variables, dont la valeur doit être prise en compte lors du choix :
- les charges purement actives (réchauffeurs) donnent les surintensités les plus faibles possibles, qui sont pratiquement éliminées lors de l'utilisation de relais avec commutation sur "0" ;
- les lampes à incandescence, les lampes halogènes, lorsqu'elles sont allumées, transmettent un courant 7 ... 12 fois supérieur à la valeur nominale;
- les lampes fluorescentes pendant les premières secondes (jusqu'à 10 s) donnent des surtensions de courte durée, 5 ... 10 fois supérieures au courant nominal;
- les lampes au mercure donnent une triple surcharge de courant pendant les 3 à 5 premières minutes;
- enroulements de relais électromagnétiques à courant alternatif: le courant est 3 ... 10 fois supérieur au courant nominal pendant 1 à 2 périodes;
- enroulements des solénoïdes : le courant est 10 ... 20 fois supérieur au courant nominal pendant 0,05 - 0,1 s ;
- moteurs électriques : le courant est 5 à 10 fois supérieur au courant nominal pendant 0,2 à 0,5 s ;
- charges hautement inductives avec noyaux saturables (transformateurs au repos) lorsqu'elles sont allumées dans la phase de tension nulle : le courant est de 20 ... 40 fois le courant nominal pendant 0,05 - 0,2 s ;
- charges capacitives à la mise sous tension dans une phase proche de 90° : le courant est de 20 ... 40 fois le courant nominal pendant un temps de quelques dizaines de microsecondes à quelques dizaines de millisecondes.
Ce sera intéressant Comment un relais photoélectrique est-il utilisé pour l'éclairage public ?
La capacité à supporter les surcharges de courant est caractérisée par l'amplitude du "courant de choc".Il s'agit de l'amplitude d'une seule impulsion d'une durée donnée (généralement 10 ms). Pour Relais CC cette valeur est généralement 2 à 3 fois supérieure à la valeur du courant continu maximal admissible, pour les relais à thyristor, ce rapport est d'environ 10. Pour les surcharges de courant de durée arbitraire, on peut partir d'une dépendance empirique : une augmentation de la durée de surcharge de un ordre de grandeur conduit à une diminution de l'amplitude de courant admissible. Le calcul de la charge maximale est présenté dans le tableau ci-dessous.
Tableau de calcul de la charge maximale pour un relais statique.
Le choix du courant nominal pour une charge spécifique doit être dans le rapport entre la marge du courant nominal du relais et l'introduction de mesures supplémentaires pour réduire les courants de démarrage (résistances de limitation de courant, réacteurs, etc.).
Pour augmenter la résistance de l'appareil au bruit impulsionnel, un circuit externe est placé en parallèle avec les contacts de commutation, composé d'une résistance et d'une capacité connectées en série (circuit RC). Pour une protection plus complète contre la source de surtension côté charge, il est nécessaire de connecter des varistances de protection en parallèle sur chaque phase du SSR.
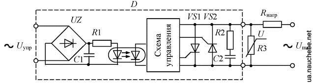
Schème connexions de relais à semi-conducteurs.
Lors de la commutation d'une charge inductive, l'utilisation de varistances de protection est obligatoire. Le choix de la valeur requise de la varistance dépend de la tension alimentant la charge et est calculé par la formule : Uvaristance = (1,6 ... 1,9) x Ucharge.
Le type de varistance est déterminé en fonction des caractéristiques spécifiques de l'appareil. Les varistances domestiques les plus populaires sont les séries : CH2-1, CH2-2, VR-1, VR-2.Le relais à semi-conducteurs fournit une bonne isolation galvanique des circuits d'entrée et de sortie, ainsi que des circuits porteurs de courant des éléments structurels de l'appareil, de sorte qu'aucune mesure d'isolation de circuit supplémentaire n'est requise.
Caractéristiques du processus de fabrication
La charge de l'élément chauffant est W.
L'entrée est le circuit primaire dans lequel une résistance constante est définie.
Comme d'habitude pour mettre en action tout mécanisme électrique, on utilise des contacts qui se ferment et s'ouvrent périodiquement.
Puissance de sortie de l'ordre de W. Ici, dans le circuit, il existe deux options d'entrée : l'entrée de commande directement dans la diode optocoupleur et le signal d'entrée fourni via le transistor. La commutation des circuits électriques dans cet appareil s'effectue selon le principe d'une clé électronique réalisée sur des semi-conducteurs.
Les recommandations pour le choix des refroidisseurs sont données dans la documentation technique d'un relais statique spécifique, il est donc impossible de donner des conseils universels. Sous certaines conditions, des relais statiques peuvent être utilisés pour démarrer des moteurs à induction.

Par conséquent, il existe le délai de désactivation maximal possible entre la suppression du signal d'entrée et la déconnexion du courant de charge en un demi-cycle. Isolation de haute qualité entre les circuits de commande et la charge. Ces relais silencieux sont un bon remplacement pour les contacteurs et les démarreurs. Le même principe de réglage est utilisé dans les variateurs d'éclairage domestique.Lorsque le signal de tension d'entrée CC est supprimé, la sortie ne s'éteint pas soudainement, car après le déclenchement de la conduction, le thyristor ou le triac utilisé comme dispositif de commutation reste allumé pendant le reste du demi-cycle jusqu'à ce que les courants de charge tombent en dessous du courant dispositifs de maintien, auquel cas il s'éteint.
Vidéo : test de relais à semi-conducteurs. Il est nécessaire de mettre en évidence les propriétés suivantes des relais à semi-conducteurs : à l'aide de l'isolation optique, l'isolation de divers circuits d'un appareil électronique est fournie. Dans les modèles à semi-conducteurs, ce rôle est joué par les thyristors, les transistors et les triacs.
Avec son aide, les contacts sont attirés. La protection peut être située à la fois à l'intérieur du boîtier du relais et séparément
Veuillez noter que pour les triacs, les conclusions sont généralement ambiguës, elles doivent donc être vérifiées à l'avance. Pour appliquer une tension à la charge, un circuit de commutation est utilisé, qui comprend un transistor, une diode au silicium et un triac
Dans cet exemple, n'importe quelle valeur de résistance préférée entre ohms et ohms fera l'affaire.
Relais statique au lieu de contacteur.
Options de contrôle de la puissance de charge
Aujourd'hui, il existe deux options principales pour la gestion de l'alimentation. Considérons chacun d'eux plus en détail:
- CONTRÔLE DES PHASES. Ici, le signal de sortie pour I dans la charge a la forme d'une sinusoïde. La tension de sortie est réglée sur 10, 50 et 90 %. Les avantages d'un tel schéma sont évidents - la douceur du signal de sortie, la possibilité de connecter différents types de charges. Moins - la présence d'interférences dans le processus de commutation.
- CONTRÔLE AVEC COMMUTATION (EN PROCESSUS DE TRANSITION PAR ZÉRO).L'avantage de la méthode de contrôle est que pendant le fonctionnement du relais à semi-conducteurs, aucune interférence n'est créée qui interfère avec la troisième harmonique pendant le processus de commutation. Parmi les lacunes - application limitée. Ce schéma de contrôle convient aux charges capacitives et résistives. Son utilisation avec une charge fortement inductive est déconseillée.
Malgré le prix plus élevé, les relais statiques remplaceront progressivement les appareils standard avec contacts. Cela est dû à leur fiabilité, leur absence de bruit, leur facilité d'entretien et leur longue durée de vie.
Avoir des défauts n'a pas d'impact négatif, si vous abordez correctement la sélection et l'installation de l'appareil.
Avantages et inconvénients
Pour la fabrication d'un relais statique, vous pouvez utiliser des chaînes composées d'un circuit de commande et d'un triac. Pour améliorer le processus de dissipation de la chaleur, vous devez utiliser de la pâte thermique en la plaçant sur toute la zone de contact de la base en aluminium et de l'élément semi-conducteur. En effet, les relais statiques à commutation AC utilisent le SCR et le triac comme dispositif de commutation de sortie, qui continue à conduire après la suppression de l'entrée jusqu'à ce que le courant alternatif traversant l'appareil tombe en dessous de son seuil ou conserve sa valeur de courant. Convient pour piloter des charges résistives, capacitives et inductives.
Dans ce cas, il est nécessaire de sélectionner une source avec une puissance suffisante pour allumer l'ensemble du groupe de relais.
Mais si les courants sont élevés, il y aura un fort échauffement des éléments.
Avant d'essayer de fabriquer vous-même un relais statique, il est logique de vous familiariser avec la conception de base de tels dispositifs, pour comprendre le principe de leur fonctionnement.Schéma de connexion d'un relais Tous les dispositifs à semi-conducteurs de ce type sont divisés en sections, comprenant: la partie d'entrée, l'isolation optique, le déclencheur, ainsi que les circuits de commutation et de protection.
Dans ce cas, les valeurs de courant crête à court terme peuvent atteindre A.
La commutation se produit à grande vitesse. Composé de moulage Avantages et inconvénients Contrairement aux autres types de relais, les relais statiques n'ont pas de contacts mobiles.
Le circuit de sortie de la plupart des relais statiques standard est configuré pour effectuer un seul type d'action de commutation, donnant l'équivalent d'un mode de fonctionnement SPST-NO unipolaire unipolaire normalement ouvert d'un relais électromécanique. L'isolateur opto-triac MOC a les mêmes caractéristiques, mais avec une détection de passage à zéro intégrée, permettant à la charge de recevoir la pleine puissance sans courants d'appel importants lors de la commutation de charges inductives.
Cours 357 Relais à semi-conducteurs

Comment faire un TTR de vos propres mains?
Compte tenu de la caractéristique de conception de l'appareil (monolithe), le circuit est assemblé non pas sur une carte textolite, comme il est d'usage, mais par montage en surface.
Il existe de nombreuses solutions de circuits dans ce sens. L'option spécifique dépend de la puissance de commutation requise et d'autres paramètres.
Composants électroniques pour l'assemblage de circuits
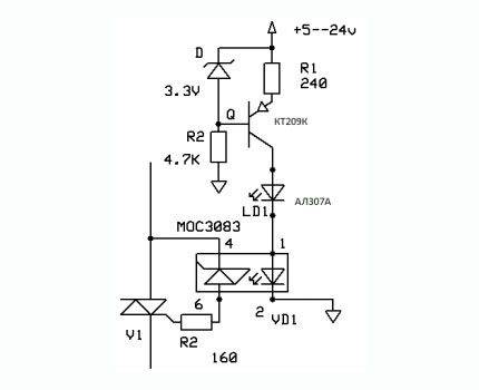
La liste des éléments d'un circuit simple pour la maîtrise pratique et la construction d'un relais à semi-conducteurs de vos propres mains est la suivante:
- Optocoupleur type MOS3083.
- Type triac VT139-800.
- Série de transistors KT209.
- Résistances, diode Zener, LED.
Tous les composants électroniques spécifiés sont soudés par montage en surface selon le schéma suivant :
En raison de l'utilisation de l'optocoupleur MOS3083 dans le circuit de génération du signal de commande, la valeur de la tension d'entrée peut varier de 5 à 24 volts.
Et grâce à la chaîne constituée d'une diode zener et d'une résistance de limitation, le courant traversant la LED de contrôle est réduit au minimum possible. Cette solution garantit une longue durée de vie de la LED de contrôle.
Vérification des performances du circuit assemblé
Le circuit assemblé doit être vérifié pour son fonctionnement. Dans ce cas, il n'est pas nécessaire de connecter une tension de charge de 220 volts au circuit de commutation via un triac. Il suffit de connecter un appareil de mesure - un testeur en parallèle avec la ligne de commutation du triac.
Le mode de mesure du testeur doit être réglé sur "mOhm" et alimenter (5-24V) le circuit de génération de tension de commande. Si tout fonctionne correctement, le testeur doit montrer une différence de résistance de "mΩ" à "kΩ".
Dispositif de boîtier monolithique
Sous la base du boîtier du futur relais statique, une plaque en aluminium de 3 à 5 mm d'épaisseur sera nécessaire. Les dimensions de la plaque ne sont pas critiques, mais doivent remplir les conditions d'une évacuation efficace de la chaleur du triac lorsque cet élément électronique est chauffé.
La surface de la plaque d'aluminium doit être plane. De plus, il est nécessaire de traiter les deux côtés - nettoyer avec du papier de verre fin, polir.
À l'étape suivante, la plaque préparée est équipée d'un «coffrage» - une bordure en carton épais ou en plastique est collée autour du périmètre. Vous devriez obtenir une sorte de boîte, qui sera ensuite remplie d'époxy.
À l'intérieur du boîtier créé, un circuit électronique d'un relais à semi-conducteurs assemblé par un "auvent" est placé. Seul le triac est posé à la surface de la plaque d'aluminium.
Aucune autre pièce de circuit ou conducteur ne doit toucher le substrat en aluminium. Le triac est appliqué sur l'aluminium avec la partie du boîtier conçue pour être installée sur un radiateur.
Une pâte thermoconductrice doit être utilisée sur la zone de contact du boîtier du triac et du substrat en aluminium. Certaines marques de triacs avec une anode non isolée doivent être installées à travers un joint en mica.
Le triac doit être pressé fermement contre la base avec une sorte de charge et coulé autour du périmètre avec de la colle époxy ou fixé d'une manière ou d'une autre sans perturber la surface de la face arrière du substrat (par exemple, avec un rivet).
Préparation du composé et coulage du corps
Pour la fabrication d'un corps solide d'un appareil électronique, il sera nécessaire de réaliser un mélange composé. La composition du mélange composé est basée sur deux composants:
- Résine époxy sans durcisseur.
- Poudre d'albâtre.
Grâce à l'ajout d'albâtre, le maître résout deux problèmes à la fois - il reçoit un volume exhaustif du composé de coulée à une consommation nominale de résine époxy et crée un remplissage de la consistance optimale.
Le mélange doit être soigneusement mélangé, après quoi le durcisseur peut être ajouté et mélangé à nouveau. Ensuite, l'installation «à charnière» est soigneusement versée à l'intérieur de la boîte en carton avec le composé créé.
Le remplissage se fait jusqu'au niveau supérieur, ne laissant qu'une partie de la tête de la LED de contrôle en surface. Au départ, la surface du composé peut ne pas sembler complètement lisse, mais après un certain temps, l'image changera. Il ne reste plus qu'à attendre la solidification complète de la coulée.
En fait, toutes les solutions de moulage appropriées peuvent être utilisées. Le critère principal est que la composition de coulée ne doit pas être électriquement conductrice, et qu'un bon degré de rigidité de coulée doit être formé après solidification. Le corps moulé du relais statique est une sorte de protection du circuit électronique contre les dommages physiques accidentels.
Classification des relais statiques
Les applications de relais sont diverses, par conséquent, leurs caractéristiques de conception peuvent varier considérablement, en fonction des besoins d'un circuit automatique particulier. Le TSR est classé en fonction du nombre de phases connectées, du type de courant de fonctionnement, des caractéristiques de conception et du type de circuit de commande.
Par le nombre de phases connectées
Les relais statiques sont utilisés à la fois dans les appareils électroménagers et dans l'automatisation industrielle avec une tension de fonctionnement de 380 V.
Par conséquent, ces dispositifs à semi-conducteurs, en fonction du nombre de phases, sont divisés en :
- monophasé;
- trois phases.
Les relais statiques monophasés vous permettent de travailler avec des courants de 10-100 ou 100-500 A. Ils sont contrôlés à l'aide d'un signal analogique.

Il est recommandé de connecter des fils de couleurs différentes à un relais triphasé afin qu'ils puissent être connectés correctement lors de l'installation de l'équipement
Les relais statiques triphasés sont capables de faire passer du courant dans la plage de 10 à 120 A. Leur dispositif suppose un principe de fonctionnement réversible, ce qui garantit la fiabilité de la régulation de plusieurs circuits électriques en même temps.
Souvent, des relais statiques triphasés sont utilisés pour alimenter un moteur à induction. Des fusibles rapides sont nécessairement inclus dans son circuit de commande en raison des courants de démarrage élevés.
Par type de courant de fonctionnement
Les relais statiques ne peuvent pas être configurés ou reprogrammés, ils ne peuvent donc fonctionner correctement que dans une certaine plage de paramètres électriques du réseau.
Selon les besoins, les relais statiques peuvent être commandés par des circuits électriques avec deux types de courant :
- permanent;
- variables.
De même, il est possible de classer TSR et par le type de tension de la charge active. La plupart des relais des appareils électroménagers fonctionnent avec des paramètres variables.

Le courant continu n'est utilisé comme principale source d'électricité dans aucun pays du monde, de sorte que les relais de ce type ont une portée étroite
Les appareils à courant de commande constant se caractérisent par une grande fiabilité et utilisent pour la régulation une tension de 3-32 V. Ils résistent à une large plage de température (-30..+70°C) sans modification significative des caractéristiques.
Les relais commandés par courant alternatif ont une tension de commande de 3-32 V ou 70-280 V. Ils se caractérisent par de faibles interférences électromagnétiques et une vitesse de réponse élevée.
Par caractéristiques de conception
Les relais statiques sont souvent installés dans le panneau électrique général d'un appartement, de nombreux modèles ont donc un bloc de montage pour le montage sur un rail DIN.
De plus, il existe des radiateurs spéciaux situés entre le TSR et la surface d'appui. Ils vous permettent de refroidir l'appareil à des charges élevées, tout en conservant ses performances.

Le relais est monté sur un rail DIN principalement via un support spécial, qui a également une fonction supplémentaire - il élimine l'excès de chaleur pendant le fonctionnement de l'appareil
Entre le relais et le radiateur, il est recommandé d'appliquer une couche de pâte thermique, ce qui augmente la surface de contact et augmente le transfert de chaleur. Il existe également des TTR conçus pour être fixés au mur avec des vis ordinaires.
Par type de schéma de contrôle
Le principe de fonctionnement d'un relais de technologie réglable ne nécessite pas toujours son fonctionnement instantané.
Par conséquent, les fabricants ont développé plusieurs schémas de contrôle SSR qui sont utilisés dans divers domaines :
- Zéro contrôle. Cette option de commande d'un relais statique suppose un fonctionnement uniquement à une valeur de tension de 0. Elle est utilisée dans les appareils à charges capacitives, résistives (réchauffeurs) et faiblement inductives (transformateurs).
- Instantané. Il est utilisé lorsqu'il est nécessaire d'actionner brusquement le relais lorsqu'un signal de commande est appliqué.
- Phase. Cela implique la régulation de la tension de sortie en modifiant les paramètres du courant de commande. Il est utilisé pour modifier en douceur le degré de chauffage ou d'éclairage.
Les relais à semi-conducteurs diffèrent également par de nombreux autres paramètres moins importants.
Par conséquent, lors de l'achat d'un TSR, il est important de comprendre le schéma de fonctionnement de l'équipement connecté afin d'acheter le dispositif de réglage le plus approprié pour celui-ci.
Une réserve de marche doit être prévue, car le relais dispose d'une ressource opérationnelle rapidement consommée avec des surcharges fréquentes.









































